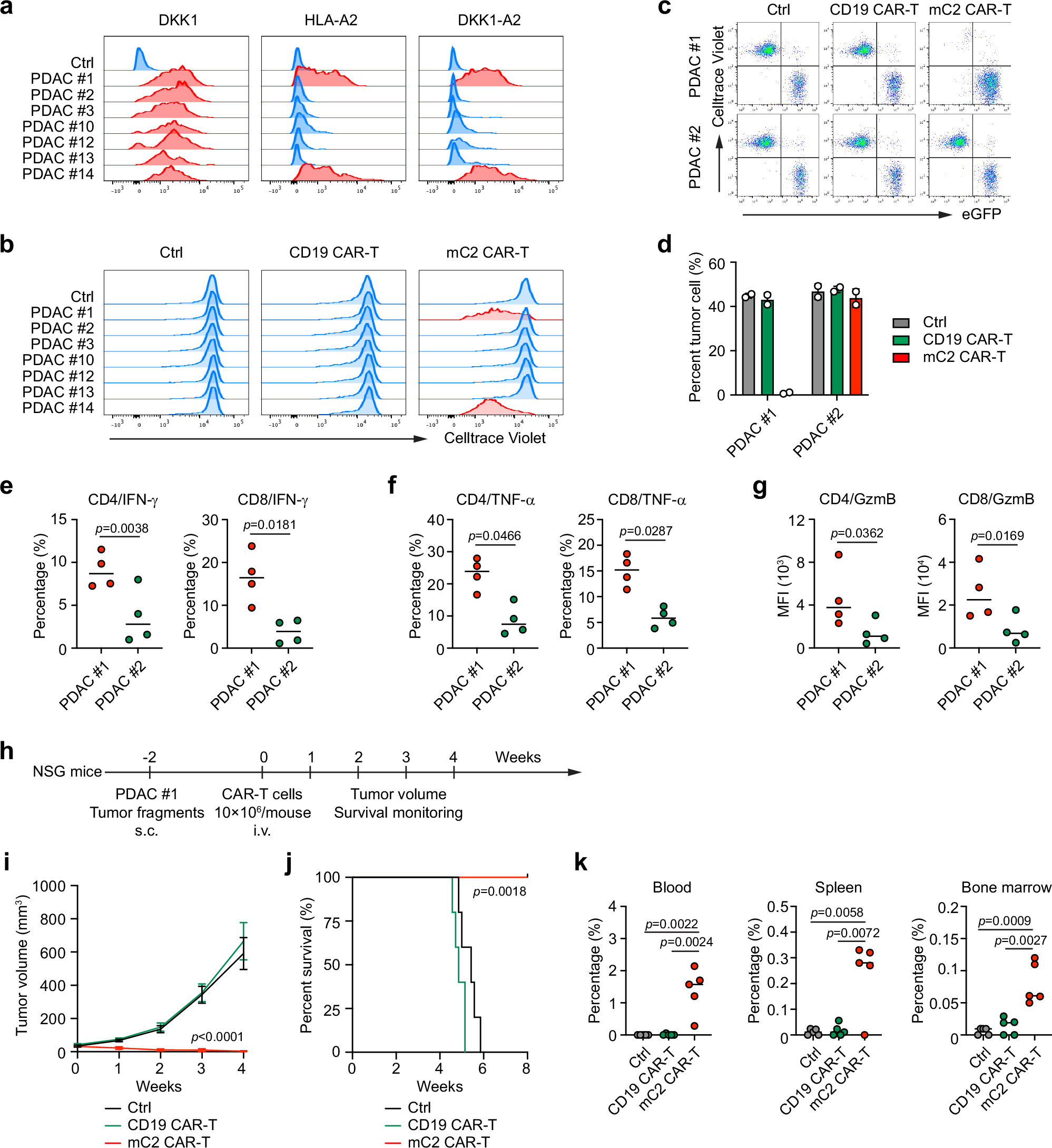
Fig. 4: In vivo anti-tumor effects of DKK1-A2 CAR-T cells in human PDAC PDX model.

a Expression of DKK1, HLA-A2, and DKK1-A2 complex by primary tumor cells of 7 randomly selected PDAC patients determined by flow cytometry. b CAR-T cell proliferation measured by dilution of Celltrace Violet, analyzed by flow cytometry. CAR-T cells were stained with Celltrace Violet and co-cultured with primary PDAC tumor cells from the patients at an E:T ratio of 1:1. c Representative flow staining, and d Summarized results depicting the in vitro cytolytic activity of CAR-T cells against primary PDAC cells determined by flow cytometry, measuring the number or percentage of primary tumor cells and CAR-T cells in their co-culture. Primary PDAC tumor cells were stained with Celltrace Violet and co-cultured with CAR-T cells for 72 h. n = 2, technical replicates. One-way ANOVA was used. e–g Percentages of IFN-γ, TNF-α, and Granzyme B producing cells determined by intracellular cytokine staining. CAR-T cells were co-cultured with primary PDAC tumor cells at an E:T ratio of 1:1 overnight. n = 4, biological replicates. Two-tailed Student’s t-test was used. h Schema of PDAC PDX model treated with CAR-T cells, i Tumor volume of PDAC PDX mice measured weekly. Two-way ANOVA was used, j Survival of PDAC PDX mice monitored daily, Log-rank test was used, and k Percentages of CAR-T cells in blood, spleen, and bone marrow in PDAC PDX mice identified as GFP expression by flow cytometry before and post-CAR-T cell infusion. Percentage (%) was defined as the proportion of eGFP+ CAR-T cells in blood cells, splenocytes, or bone marrow cells. Ctrl, n = 5; CD19 CAR-T, n = 5; mC2 CAR-T, n = 5; biological replicates. Two-tailed Student’s t-test was used. In some experiments, CD19 CAR-T cells were used as a control. Data shown as mean ± SEM. Source data are provided as a Source data file.