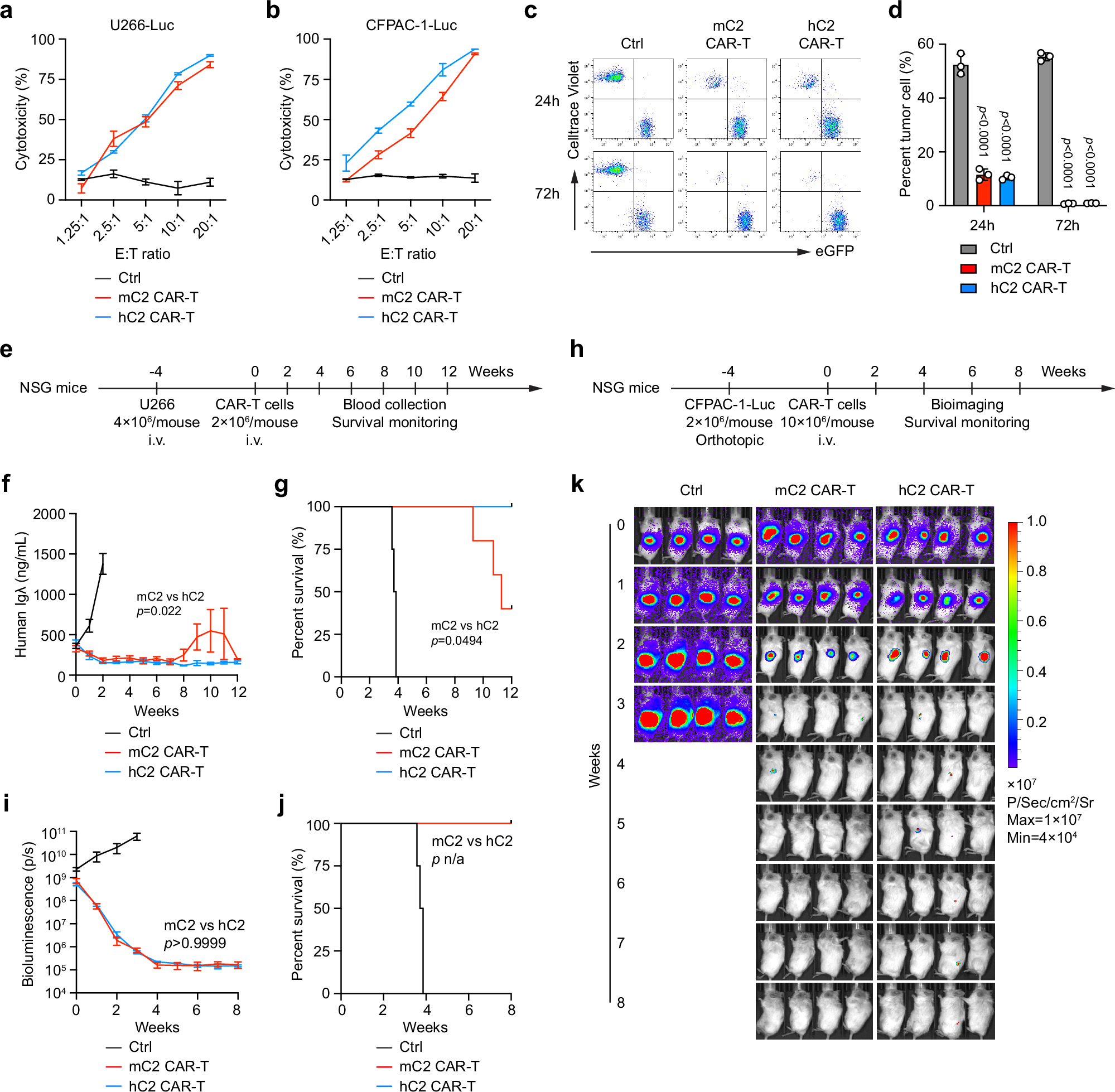
Fig. 5: Anti-tumor effects of DKK1-A2 CAR-T cells generated from a humanized C2 antibody.

a, b In vitro cytotoxicity of CAR-T cells determined by luciferase reporter assay. CAR-T cells were co-cultured with U266- or CFPAC-1-Luc tumor cells at indicated E:T ratios for 12 h. n = 2, technical replicates. c Representative flow staining, and d summarized results depicting the in vitro cytolytic activity of CAR-T cells against primary PDAC cells determined by flow cytometry, measuring the number or percentage of primary tumor cells and CAR-T cells in their co-culture. Primary PDAC tumor cells were stained with Celltrace Violet and co-cultured with CAR-T cells for 24 or 72 h. n = 3, technical replicates. One-way ANOVA was used. e Schema of U266 MM xenograft model treated with CAR-T cells, f Tumor burden measured as the level of human Igλ secreted by U266 cells. Blood was collected from U266 xenograft mice weekly, and serum was used for ELISA, Two-way ANOVA was used, and g Survival of U266 MM xenograft mice monitored daily before and post CAR-T cell infusion. Log-rank test was used. Ctrl, n = 4; mC2 CAR-T, n = 5; hC2 CAR-T, n = 5; biological replicates. h Schema of CFPAC-1-Luc PDAC orthotopic xenograft model treated with CAR-T cells, i Tumor burden measured as bioluminescence intensity of CFPAC-1-Luc PDAC orthotopic xenograft mice, Two-way ANOVA was used, j Survival of CFPAC-1-Luc PDAC orthotopic xenograft mice monitored daily, Log-rank test was used, and k Bioluminescence images of CFPAC-1-Luc PDAC orthotopic xenograft mice before and post CAR-T cell infusion. Ctrl, n = 4; mC2 CAR-T, n = 4; hC2 CAR-T, n = 4; biological replicates. Data shown as mean ± SEM. Source data are provided as a Source data file.