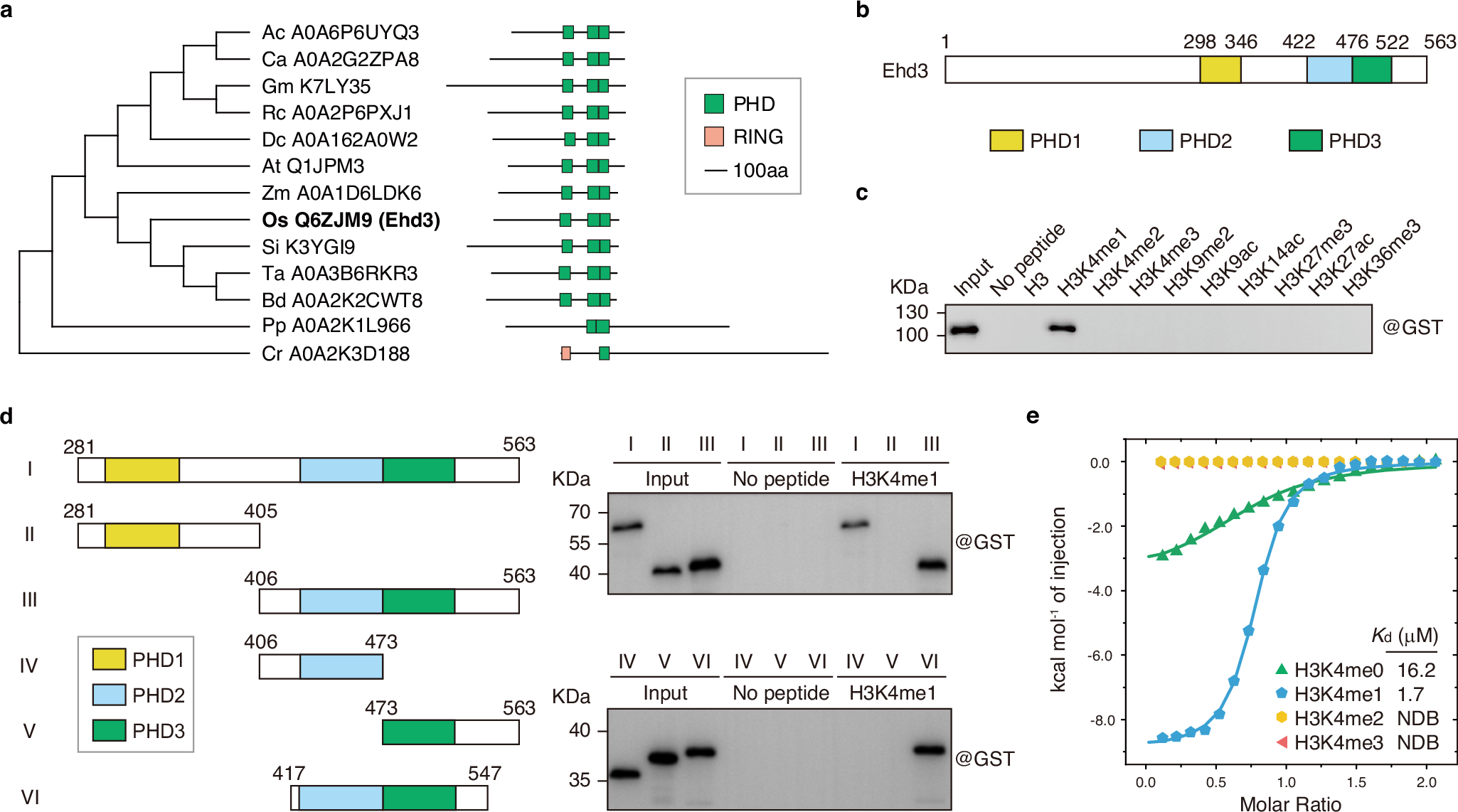
Fig. 2: Ehd3 specifically recognizes H3K4me1.
From: H3K4me1 directs H3K36me2 and H3K36me3 deposition in land plants

a Neighbor-joining dendrogram (left) and domain architecture (right) of Ehd3 homologous proteins in plants. The neighbor-joining dendrogram was constructed based on the tandem plant homeodomain (PHD) amino acid sequence alignment. Ac Arabian coffee, Ca Capsicum annuum, Gm Glycine max, Rc Rosa chinensis, Dc Daucus carota, At Arabidopsis thaliana, Zm Zea mays, Os Oryza sativa, Si Setaria italica, Ta Triticum aestivum, Bd Brachypodium distachyon, Pp Physcomitrium patens, Cr Chlamydomonas reinhardtii. UniProt (https://www.uniprot.org) entries for each protein are given after the species abbreviation. b Schematic representation of the full-length Ehd3 protein. The individual PHD finger domains are indicated by different colored boxes. c Immunoblotting analysis of histone peptide pulldown using the full-length Ehd3 fused with glutathione-S-transferase (GST). d Schematic representation of different truncated Ehd3 proteins fused with GST (left) and immunoblotting analysis of H3K4me1-peptide pulldown (right). Roman numerals indicate the corresponding truncations. e Isothermal titration calorimetry results showing the binding affinities of the full-length Ehd3 with different H3K4 methylated peptides. NDB no detectable binding. Source data are provided.