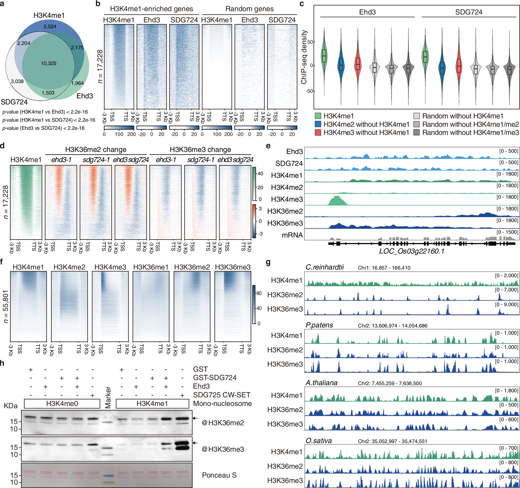
Fig. 6: H3K4me1 is specifically colocalized with H3K36me2/me3 in land plants.
From: H3K4me1 directs H3K36me2 and H3K36me3 deposition in land plants

a Venn diagram showing the overlap of H3K4me1-, Ehd3-, and SDG724-enriched genes. p-values were determined by one-sided Fisher’s exact test. b Heatmaps showing Ehd3 and SDG724 levels within H3K4me1-enriched genes from 3 kb upstream of the transcription start site (TSS) to 3 kb downstream of the transcription termination site (TTS). An equal number of genes lacking H3K4me1 were randomly selected as controls. All genes are sorted by H3K4me1 enrichment (n = 17,228). c Violin plots and box plots showing Ehd3 and SDG724 levels within H3K4me1-enriched, H3K4me2 (without H3K4me1)-enriched, or H3K4me3 (without H3K4me1)-enriched genes. Controls were genes lacking H3K4me1, H3K4me1/H3K4me2, or H3K4me1/H3K4me3. The box plot center line indicates the median, and edges correspond to the 75th and 25th percentiles, respectively. Outliers are hidden and the whiskers extend to a maximum of 1.5 times the interquartile range from the quartiles. d Heatmaps showing changes in H3K36me2/me3 levels within H3K4me1-enriched genes (n = 17,228), compared with the wild-type rice ‘Nipponbare’ (NiP), from 3 kb upstream of the TSS to 3 kb downstream of the TTS in the mutants. All genes are sorted by H3K4me1 enrichment in the wild-type NiP. e Integrative Genomics Viewer (IGV) images of ChIP-seq data showing distributions of Ehd3, SDG724, H3K4me1/me2/me3, and H3K36me2/me3 along the representative gene in the wild-type NiP. f Heatmaps showing individual gene distributions of H3K4me1/me2/me3 and H3K36me1/me2/me3 from 3 kb upstream of the TSS to 3 kb downstream of the TTS in the wild-type NiP. All genes (n = 55,801) are sorted by H3K4me1 enrichment. g IGV images of ChIP-seq data showing the H3K4me1- and H3K36me2/me3-enrichment profile in representative region in Chlamydomonas reinhardtii, Physcomitrium patens, Arabidopsis thaliana, and Oryza sativa. h Histone methyltransferase assay showing that Ehd3 stimulates the H3K36 methyltransferase activity of SDG724. H3K4me0 and H3K4me1 mononucleosomes were used as the substrates. Glutathione-S-transferase (GST) and truncated SDG725 (containing the CW and SET domains) were used as negative and positive controls, respectively. Gradient colors indicate enrichment levels (b, d, f) or log2-transformed fold changes (d). Publicly available data were analyzed for Arabidopsis thaliana (refs. 21,41). Source data are provided.