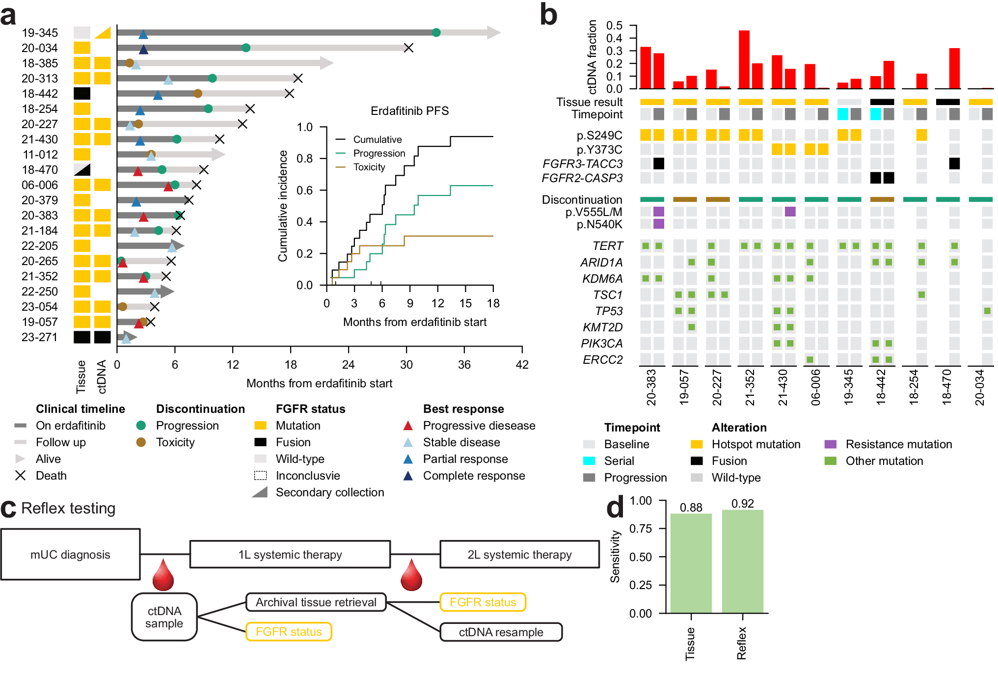
Fig. 3: Response and resistance to erdafitinib.

a Swimmer’s plot of all patients who received erdafitinib by data cut-off (n = 21). Tissue and ctDNA FGFR status are indicated on the left. Best response, discontinuation reason, and patient status at last follow-up are shown. 19–345 and 18–470 were not considered FGFR altered via baseline tissue and ctDNA and were only identified as FGFR altered via serial sampling. Cumulative incidence function, accounting for progression-free survival (PFS) and discontinuation due to toxicity, is inset. Patients with ongoing treatment are indicated by tick marks along the x-axis. b Oncoprint displaying metastatic urothelial cancer (mUC) driver genomic alterations in plasma sample pairs for all patients with a ctDNA-detected sample collected at progression on erdafitinib (n = 11). For 2 patients, the corresponding ctDNA results provided are from a follow-up plasma sample (serial sample) because the baseline sample was inconclusive, i.e., no ctDNA detected. ctDNA FGFR alterations are shown, along with all genes covered by the targeted sequencing approach with at least one alteration detected in a progression sample. c A proposed workflow for FGFR testing incorporating upfront ctDNA testing, with reflex tissue testing when plasma samples are inconclusive due to undetected ctDNA (i.e., ctDNA-). The blood drop is Public Domain, and we thank the artist for their work. 1 L = first line; 2 L = second line. d Theoretical sensitivity of tissue-only testing (n = 198) versus the proposed workflow with upfront ctDNA reflex testing approach using data from 202 patients with conclusive ctDNA or tissue results.