Fig. 6: PKD1-mediated Gai1-3 activation inhibits cAMP accumulation.
From: A heteromeric TRP channel that functions as a WNT-activated G protein-coupled receptor

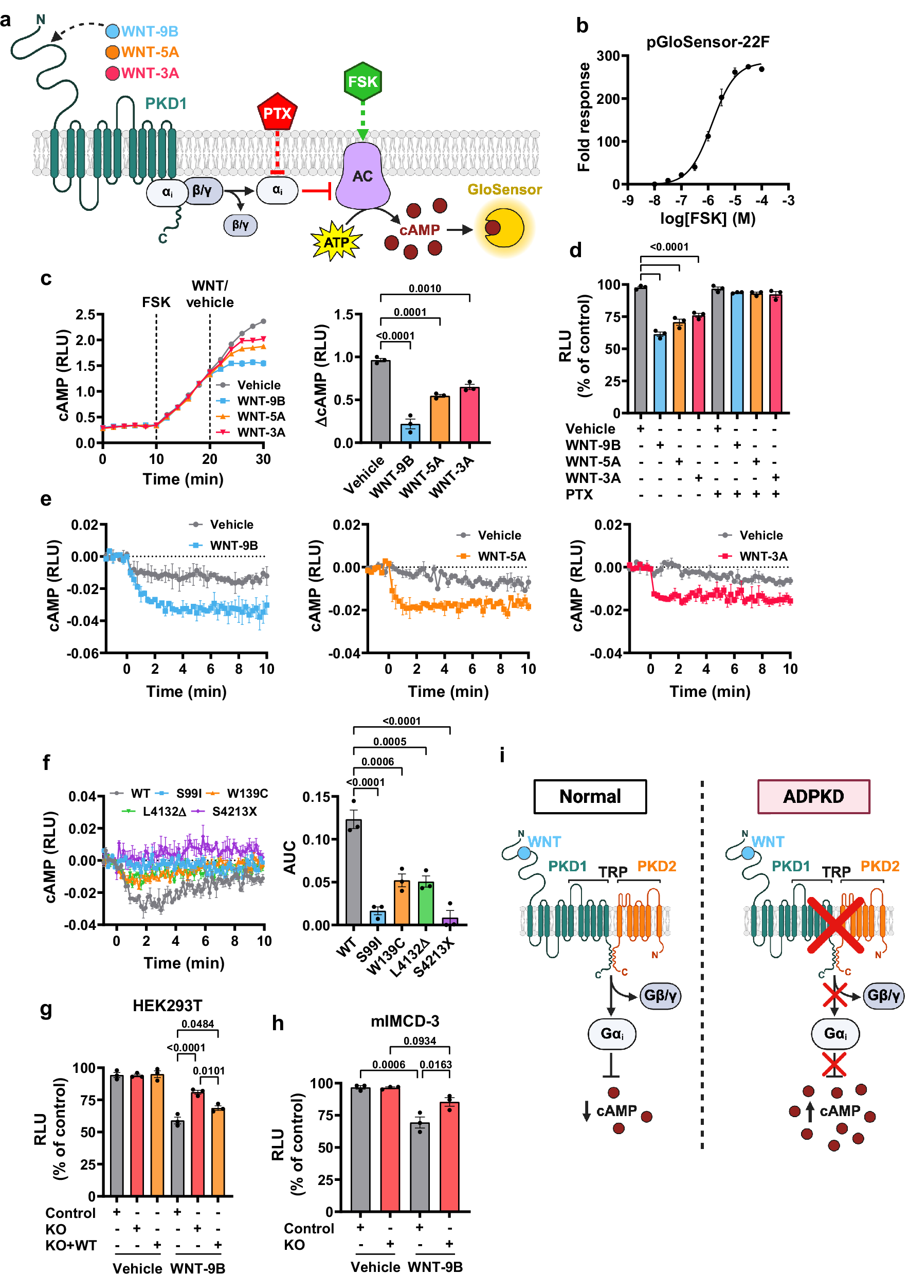
a Schematic of the GloSensor cAMP assay. Created in BioRender. Tsiokas, L. (2026) https://BioRender.com/5p1mc32. b Dose-response curve for forskolin-cAMP accumulation detected by the pGloSensor-22F cAMP biosensor in HEK293T cells. c Analysis of the PKD1-mediated effect on 1 μM forskolin (FSK)-induced time-dependent cAMP accumulation in HEK293T cells. Time course of cAMP levels before and following WNT stimulation (1 μg/ml, left panel) and summary data depicting the changes in cAMP concentration (ΔcAMP) 10 min after treatment. d Endpoint analysis of PKD1-mediated inhibition of cAMP in HEK293T cells treated with different WNT ligands (1 μg/ml) followed by 1 μM FSK in the presence or absence of 0.1 μg/ml pertussis toxin (PTX). e Kinetic analysis of PKD1-mediated basal cAMP changes in response to 1 μg/ml of WNT-9B (left panel), WNT-5A (center panel), or WNT-3A (right panel) at time = 0. f Time course (left trace) and summary data (AUC, right bar graph), of basal cAMP changes mediated by wild type and mutant PKD1 in response to WNT-9B (1 μg/ml, time = 0). g Endpoint analysis of cAMP levels in HEK293T cells transiently transfected with pGloSensor-22F, PKD1, and either pcDNA3 (Control, gray), CRISPR human PKD2 KO (KO, red), or PKD2 KO+mouse wild type PKD2 (KO + WT, orange). h Endpoint analysis of cAMP levels in wild type (Control, gray) or stable PKD2 KO (KO, red) mIMCD-3 cells transiently transfected with pGloSensor-22F and PKD1. Cells were stimulated with 2 μg/ml WNT-9B. i Diagrammatic representation of a model for the regulation of cytosolic cAMP levels by PKD1/PKD2. In the model, regulation of cAMP levels is regulated via a direct effect of WNT-activated PKD1/PKD2 on Gαi1-3 subunits. Created in BioRender. Tsiokas, L. (2026) https://BioRender.com/5p1mc32. Data are represented as mean ± SEM of n = 3 (b–h) experimental replicates. Statistical significance was assessed by one-way ANOVA using Tukey’s post hoc test for multiple comparisons.