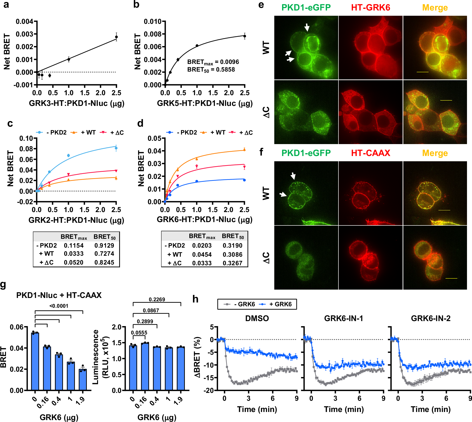
Fig. 7: GRK6 associates and promotes internalization of PKD1.
From: A heteromeric TRP channel that functions as a WNT-activated G protein-coupled receptor

GRK3- (a), GRK5- (b), GRK2- (c), and GRK6-HaloTag (d) were titrated with a fixed amount of PKD1-Nluc to assess basal recruitment to PKD1. Recruitment of GRK2- and GRK6-HaloTag was assessed in HEK293T cells co-transfected with pcDNA3 (- PKD2, cyan for GRK2-HaloTag, blue for GRK6-HaloTag), wild-type PKD2 (WT, orange), or PKD2-ΔC (ΔC, pink). e Co-localization of C-terminally tagged mouse PKD1 with enhanced GFP (PKD1-eGFP, green) and GRK6-HaloTag (red) in the presence of untagged wild type PKD2 (WT, upper panels) or PKD2-ΔC (ΔC, lower panels) in HEK293T cells. f Co-localization of PKD1-eGFP (green) and the HaloTag-CAAX construct (red) in the presence of untagged wild-type PKD2 (WT, upper panels) or PKD2-ΔC (ΔC, lower panels) in HEK293T cells. Arrows indicate cell surface-expression, scale bar: 10 μm (e, f). g Quantification of BRET (left panel) and PKD1-based luminescence (right panel) for PKD1-Nluc and HaloTag-CAAX in HEK293T cells co-transfected with untagged GRK6 at varied concentrations. Statistical significance was assessed by one-way ANOVA using Dunnett’s post hoc test for multiple comparisons. h ΔBRET time courses for Gαi3-CASE in HEK293T cells transiently co-transfected with PKD1 and pcDNA3 (- GRK6, gray square) or with untagged GRK6 (+GRK6, blue circle). Cells were pretreated with DMSO (left panel), GRK6-IN-1 (25 μM, center panel), and GRK6-IN-2 (25 μM, right panel) for 1 h before WNT-stimulation (1 μg/ml, time = 0 min). Data are represented as mean ± SEM of n = 3 (a–d, g, h) experimental replicates. Live-cell imaging data (e, f) are shown as representative images from 3 independent experiments.