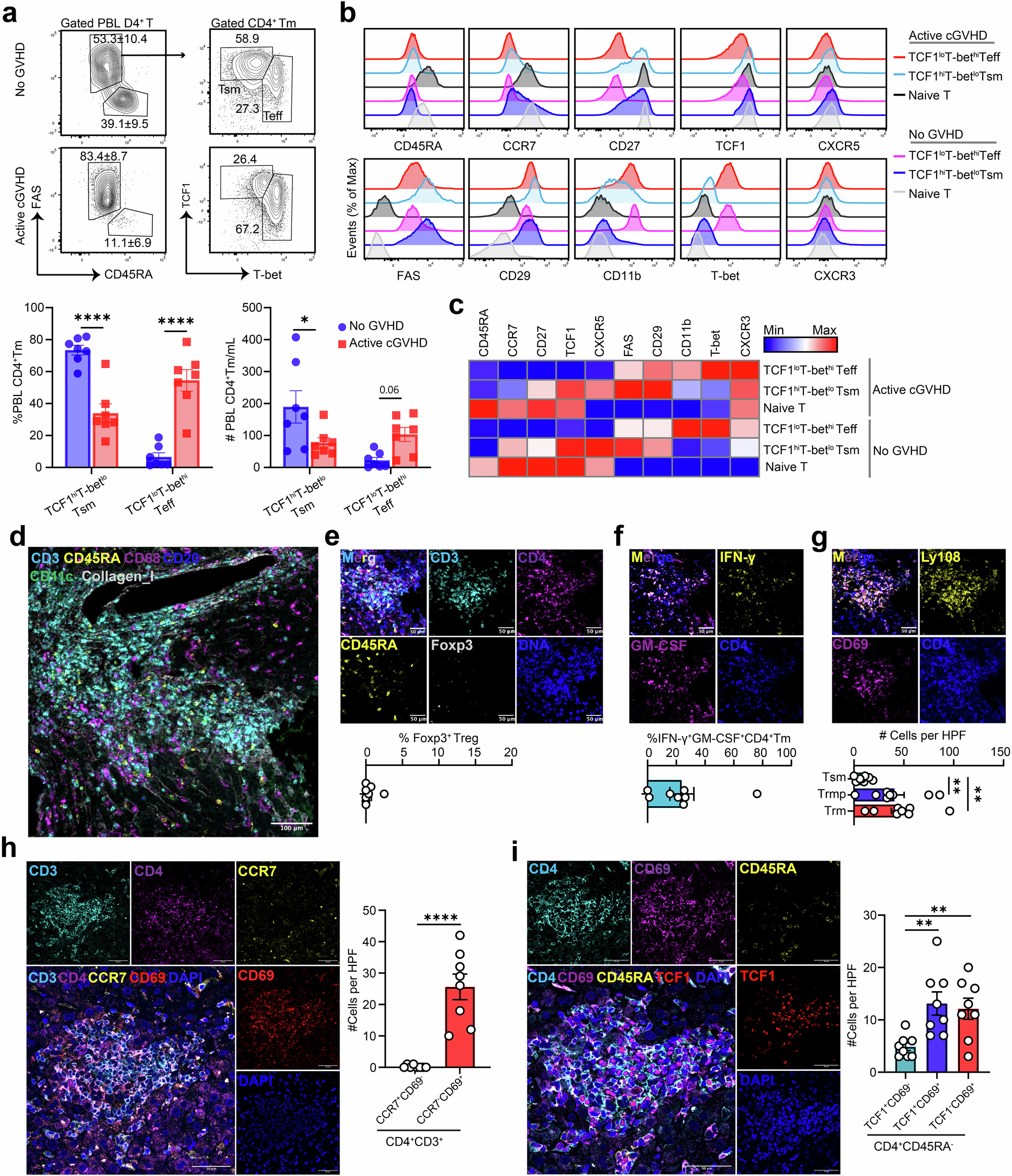
Fig. 7: Stem-like Tm cells were observed in circulation and in lymphoid structure of cGHVD patients.

a Representative patterns, percentages and numbers of TCF1+ T-betlo Tsm and TCF1lo T-bethi Teff cells from the PBL of allo-HCT patients with No-GVHD and active cGVHD are shown and compared. N = 7. b Representative histograms show protein expression with (c) heatmap displaying relative expression among Tm subsets. d Tertiary lymphoid-like structures are shown with CD3, CD45RA, CD68, CD20, Collagen I and CD11c. e Merged images show staining of CD4, CD3, CD45RA, Foxp3 and DNA and f staining of IFN-γ, GM-CSF and CD4, and percentages of IFN-γ and GM-CSF producing CD4+ Tm cells and Treg cells were measured. g Merged image shows staining of CD69, Ly108 and CD4 in the liver of patients with active cGVHD. h Representative images of CCR7− CD69+ CD4+ CD3+ T cells of liver sections from cGVHD patients. i Representative images of TCF1 and CD69 expression among CD4+ CD45RA− cells of liver sections from cGVHD patients, N = 4. Data represented as means ± SEMs. *P < 0.05, **P < 0.01, ***P < 0.001, ****P < 0.0001, as determined by two-way ANOVA (a), one-way ANOVA (g,i) and unpaired two-tailed t-test (h).