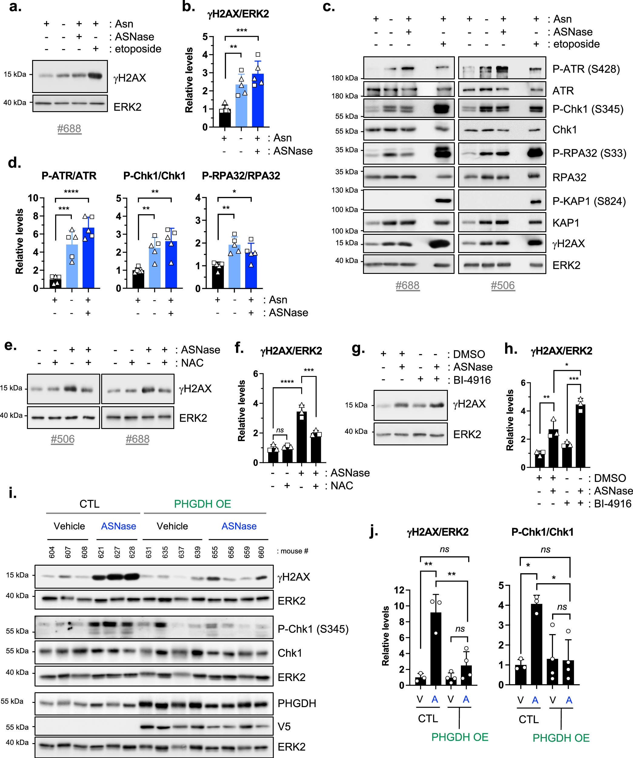
Fig. 6: ASNase-treated malignant B cells exhibit oxidative stress-associated DNA damages, which are prevented by PHGDH overexpression.

a Total protein extracts prepared from Eµ-Myc #688 cells cultured in Asn-free medium, supplemented (+) or not (−) with Asn (0.37 mM) and ASNase (0.003 IU/ml) for 24 h, were immunoblotted for the indicated proteins. Etoposide treatment (1 µg/ml) for 3 h was used as a positive control. b Relative quantification of immunoblots presented in (a). (#506 cells, square, n = 2 independent experiments; #688 cells, triangle, n = 3 independent experiments). c As in a for the indicated proteins expressed in Eµ-Myc #506 and #688 cells. From #506 cells, the samples derive from the same experiments, but different gels for P-ATR (S428), P-Chk1 (S345), KAP1, ERK2, another for ATR, another for Chk1, P-RPA32 (S33), P-KAP1 (S824), another for RPA32, and another for γH2AX were processed in parallel. From #688 cells, the sample derived from the same experiments, but different gels for P-ATR (S428), P-Chk1 (S345), P-KAP1 (S824), ERK2, another for ATR, Chk1, KAP1, another for P-RPA32 (S33), another for RPA32, and another for γH2AX were processed in parallel. d As in (b) for immunoblots presented in (c) (#506 cells, square, n = 2 independent experiments; #688 cells, triangle, n = 3 independent experiments). e γH2AX expression levels in Eµ-Myc cells (#506 and #688) following 24 h incubation in Asn-containing medium supplemented (+) or not (−) with ASNase (0.003 IU/ml) and/or N-acetyl-L-cysteine (NAC, 10 mM). f Relative quantification of γH2AX expression in Eµ-Myc cells presented in (e) (#688 cells, triangle, n = 2 independent experiments; #506 cells, square, n = 1). g γH2AX expression levels in Eµ-Myc (#688) cells treated (+) or not (−) for 24 h with DMSO (−/−), ASNase (0.003 IU/ml) and/or BI-4916 (10 µM). h Relative quantification of γH2AX expression levels in Eµ-Myc cells presented in (g). (#688 cells, triangle, n = 2 independent experiments; #506 cells, square, n = 1). i Total protein extracts prepared from BCL harvested from C57BL/6 mice engrafted with control (CTL) or V5-tagged murine PHGDH-overexpressing (PHGDH OE) Eµ-Myc (#506) cells and treated with Vehicle or ASNase from day 7 until disease endpoint, were immunoblotted for the indicated proteins (CTL-Vehicle, n = 3; CTL-ASNase, n = 3; PHGDH OE-Vehicle, n = 4; PHGDH OE-ASNase, n = 4 mice). The samples derive from the same experiments, but different gels for γH2AX, ERK2 (upper), another for P-ChK1 (S345), ERK2 (middle), another for Chk1, another for PHGDH, ERK2 (lower), and another for V5 were processed in parallel. j Relative quantification of γH2AX and P-Chk1 (Ser345) expression levels in BCL presented in (i). V Vehicle, A ASNase. For all graphs, data are expressed as mean ± SD. P-values are from one-way Anova followed by Tukey’s test (b, d), 2-way Anova followed by Tukey’s test (f, h, j) and indicated as ns, not significant; *, p < 0.05; **, p < 0.01; ***, p < 0.001 ****, p < 0.0001. For detailed individual P-value, please refer to the Source data table.