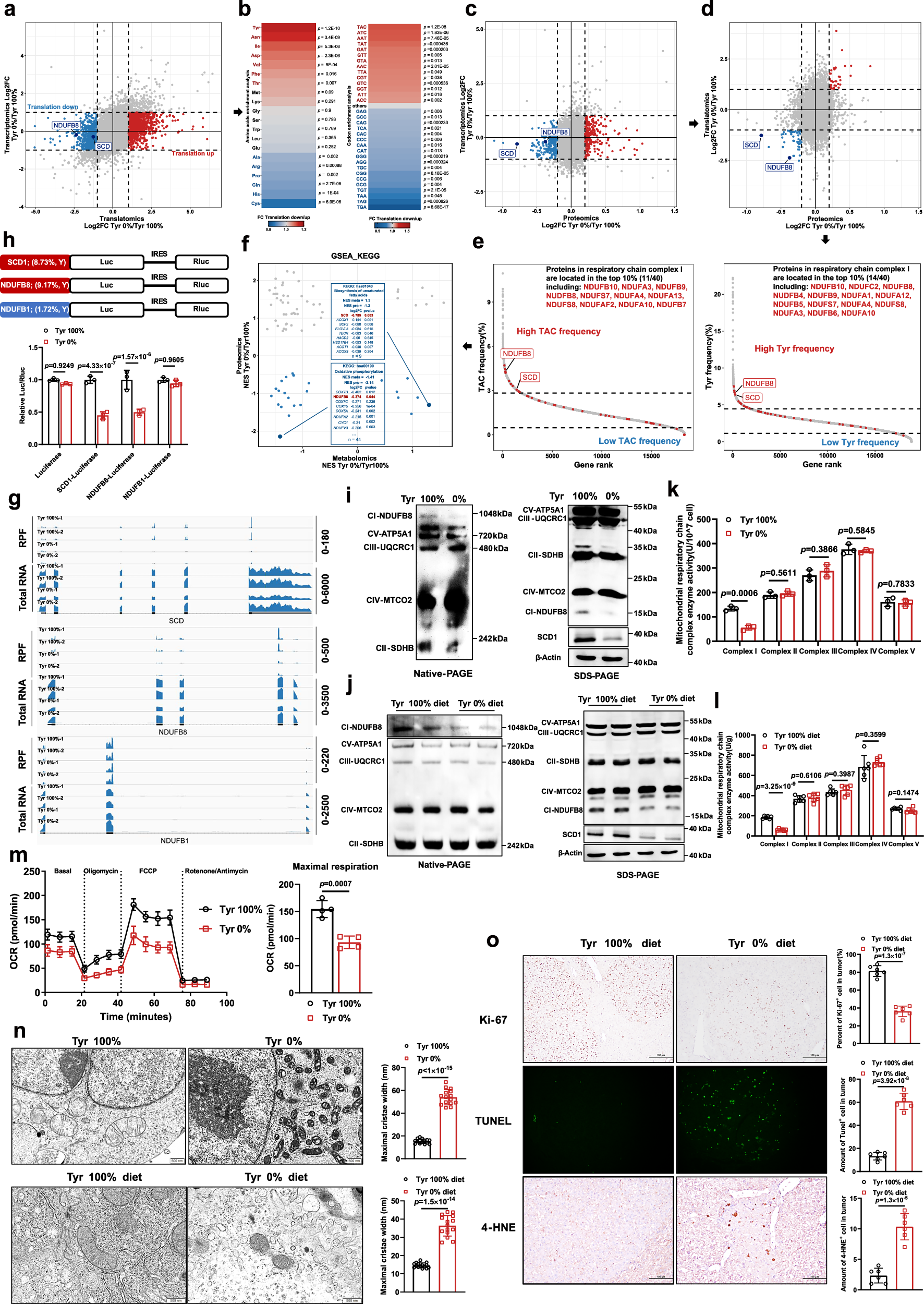
Fig. 3: Restriction of tyrosine translation availability reduces the translation efficiency of NUDFB8 and SCD1.

a–d The graphs representing gene levels detected by transcriptomics and translatomics (a), transcriptomics and proteomics (c) or translatomics and proteomics (d) of SNU398 tyrosine-restricted cells compared to control cells. A heat map (b) representing amino acids and codon enrichment analysis in genes translating downregulated compared to the genes translating upregulated. e The frequency of tyrosine and tyrosine cognate TAC codon in coding sequence is sorted from high to low. f The graph representing significantly altered signatures in proteomics and metabolomics data upon tyrosine restriction. g Ribosome-protected fragment and total RNA tracks at SCD1, NDUFB8, and NDUFB1 gene loci are shown. h A graphic illustration of the indicated reporter with a different tyrosine codon frequency. Quantification of luciferase activities normalised to Renilla luciferase activities in SNU398 cells. (n = 3 independent experiments). i, j Native-PAGE analysis (left) and SDS-PAGE analysis (right) of SNU398 cells (i) (n = 3 independent experiments) or the livers from Myc/Alb-cre mice (j) (n = 6 mice). k, l The activity of mitochondrial complex I-V of SNU398 cells (k) (n = 3 independent experiments) or the livers of Myc/Alb-cre mice (l) (n = 6 mice). m Seahorse assays showing the oxygen consumption rate (OCR) (left) in SNU398 cells. Quantification of maximal respiration (right). (n = 4 independent experiments). n Representative TEM images of SNU398 cells (top) (n = 3 independent experiments) or the livers from Myc/Alb-cre mice (bottom) (n = 6 mice). Morphometric analysis of maximal cristae width of cells or livers. o Representative Ki-67, TUNEL, and 4-HNE staining images and quantification statistics of liver sections. (n = 6 mice). i, j The samples are derived from the same experiment, and all gels/blots are processed in parallel under identical conditions. Source data are provided as a Source Data file. Data are representative of three independent experiments (h, i, k, m, n). Data are presented as means ± SD, two-tailed Student’s t test (b, h, k–o), two-sided Wald test with Benjamini-Hochberg adjustments (a, c, d, f).