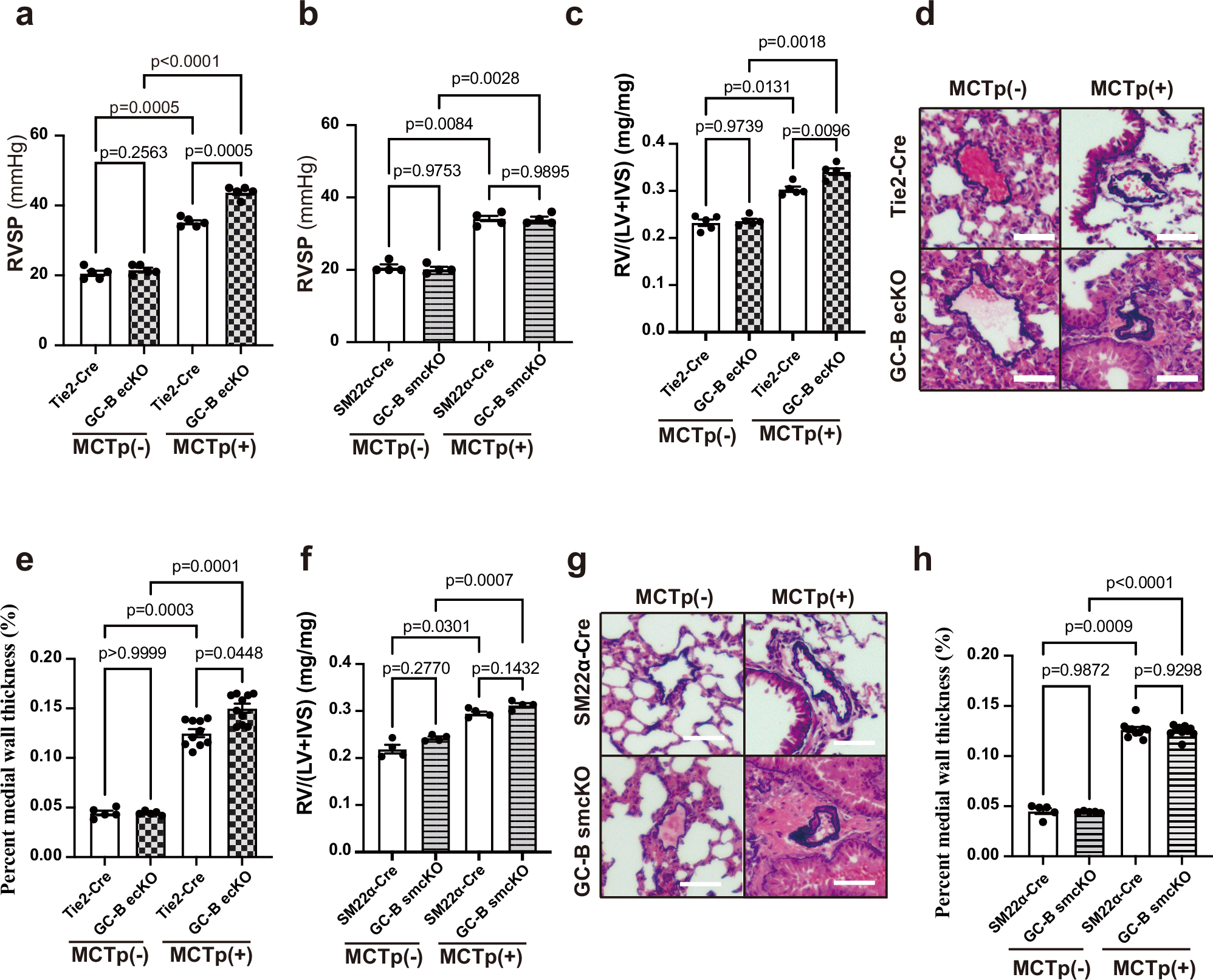
Fig. 2: GC-B signaling in endothelial cells, but not smooth muscle cells, prevents the progression of pulmonary hypertension in the MCTp-induced PAH model.

RVSP in GC-B ecKO versus Tie2-Cre mice (a; 10-week-old; n = 5 per group) and in GC-B smcKO versus SM22α-Cre mice (b; 10-week-old; n = 4 per group) following MCTp treatment. c–e GC-B ecKO versus Tie2-Cre mice following MCTp treatment. RV/(LV + IVS) ratios (c), representative pulmonary artery sections stained with hematoxylin–eosin and Victoria blue (d; scale bar, 50 μm), and quantification of medial wall thickness (e) (10-week-old; n = 5 for MCTp (–), n = 10 for MCTp (+)). f–h GC-B smcKO versus SM22α-Cre mice following MCTp treatment. RV/(LV + IVS) ratios (f), representative pulmonary artery sections stained with hematoxylin–eosin and Victoria blue (g; scale bar, 50 μm), and quantification of medial wall thickness (h) (10-week-old; n = 5 for MCTp (–), n = 10 for MCTp (+)). Data are presented as the mean ± SEM. P values were calculated using one-way ANOVA with Tukey’s multiple comparisons test.