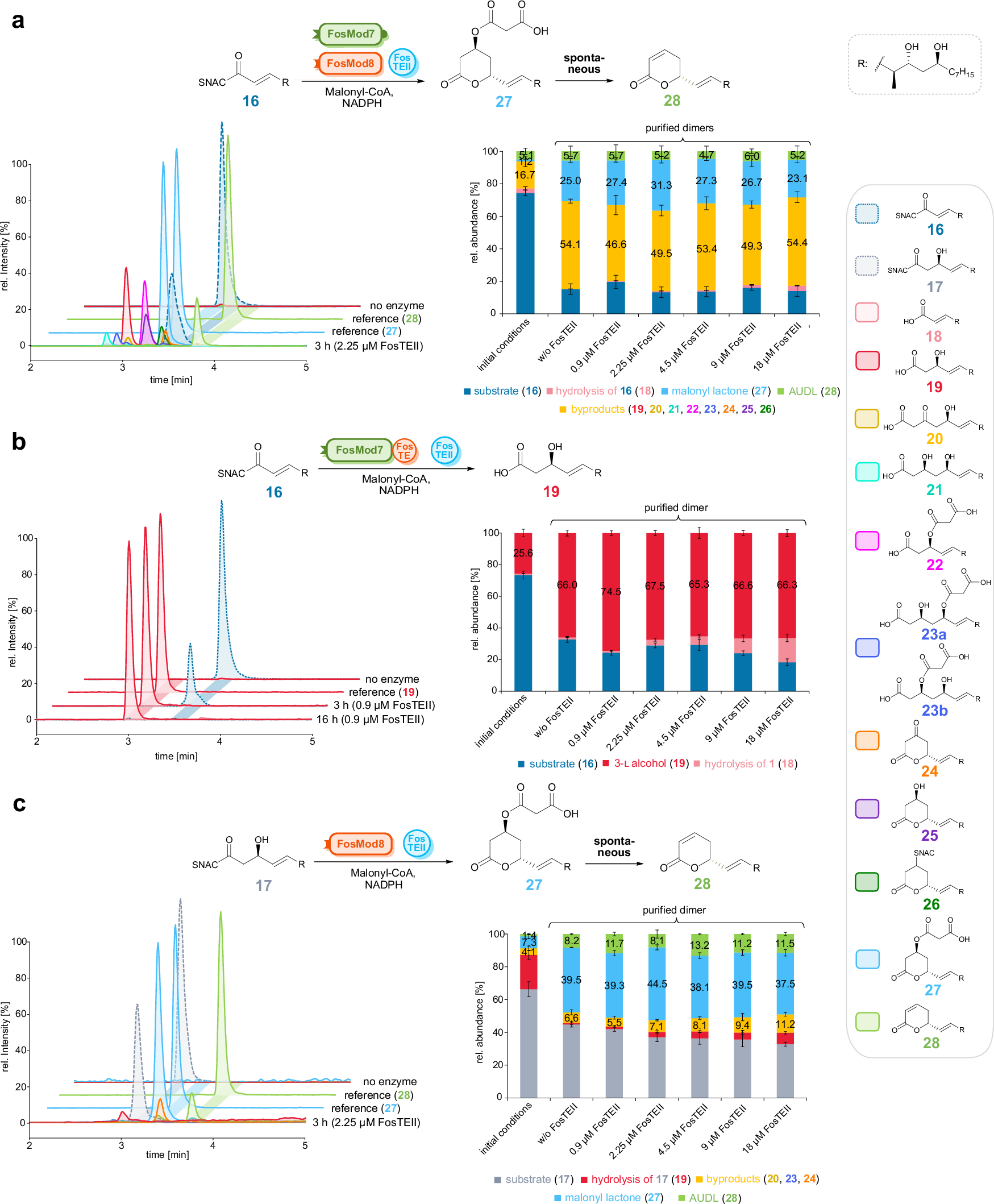
Fig. 2: Enzymatic activity of fostriecin PKS modules 7 (FosMod7) and 8 (FosMod8).

a Reaction scheme for activity assays with surrogate 16, FosMod7, FosMod8 and FosTEII (top). LC-MS analysis of assay with FosMod7, FosMod8 and FosTEII (3 h), product references 27 and 28, control reaction without enzymes (3 h) (left). Incubation of 16 with FosMod7, FosMod8 and increasing FosTEII equivalents (right). b Reaction scheme for activity assays with surrogate 16, FosMod7-FosTE and FosTEII (top). LC-MS analysis of assay with FosMod7-FosTE and FosTEII (16 h and 3 h), product reference (3-l-19) and the control reaction without enzymes (16 h) (left). Incubation of 16 with FosMod7-FosTE and increasing FosTEII equivalents (right). c Reaction scheme for activity assays with surrogate 17, FosMod8 and FosTEII (top). LC-MS analysis of assay with FosMod8 and FosTEII (3 h), product references 27 and 28, control reaction without enzymes (3 h). Incubation of 17 with FosMod8 and increasing FosTEII equivalents (right). Extracted ion chromatograms (EICs) are shown and the mass/charge ratios (m/z) used for each compound are listed in Supplementary Table 4. HRMS/MS data is shown in Supplementary Figs. 33–61. Conversion rates were approximated from EIC data and are shown as mean ± standard deviation (s.d) from three independent, separately prepared reactions (n = 3).