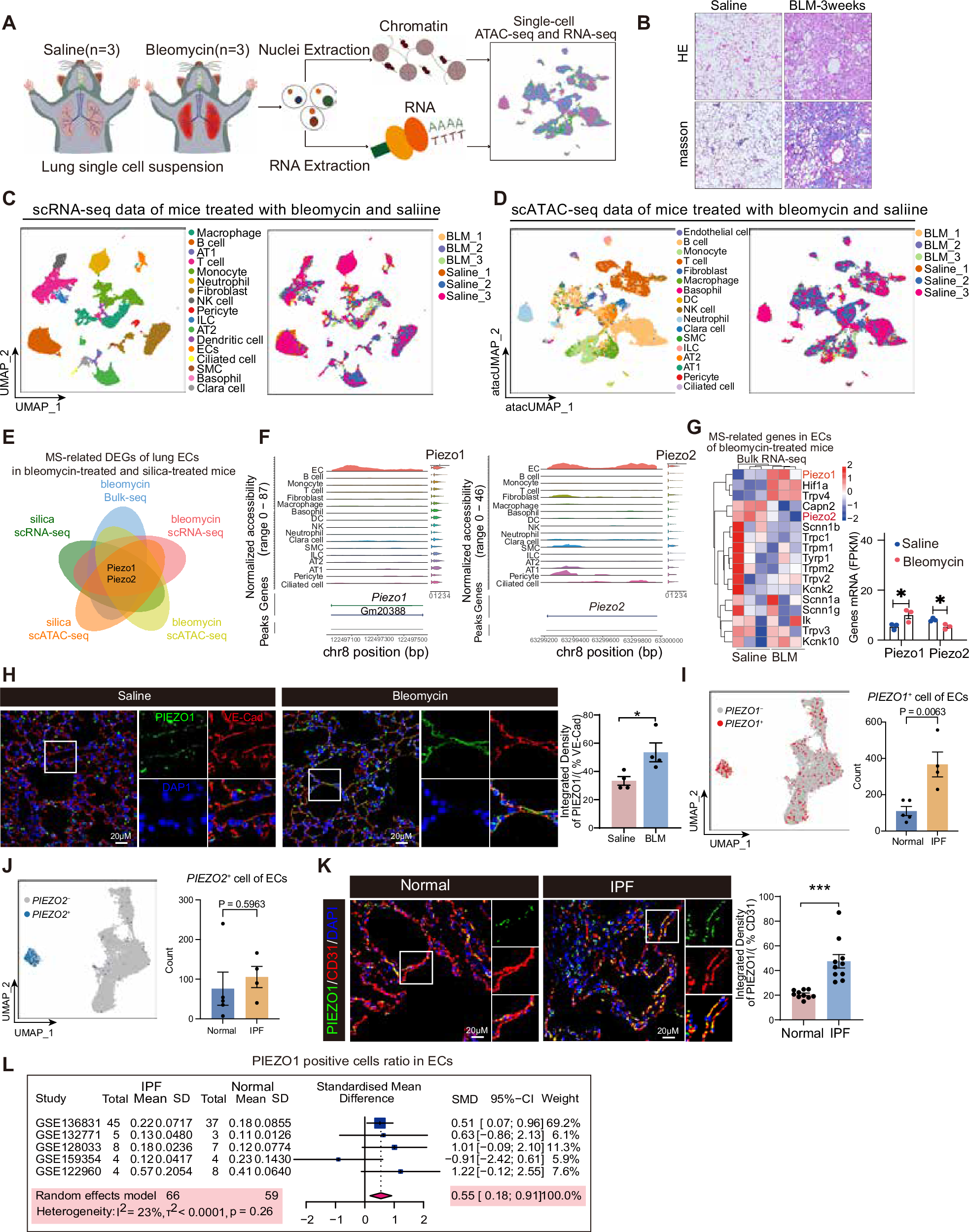
Fig. 3: Identification of Mechanosensitive PIEZO1 as a Potential Regulator of Pulmonary Fibrosis Development.

A BLM intratracheal model scheme (n = 3 per group). B H&E and Masson validation of inflammation/fibrosis (n = 3 per group). C Lung scRNA-seq UMAP. D scATAC-seq UMAP subclusters. E Venn showing Piezo1 and Piezo2 as co-regulated genes across silica and BLM bulk, scRNA-seq and scATAC-seq data. F scATAC-seq coverage peaks of Piezo1 and Piezo2. G CD31 and CD45-sorted EC bulk-RNA-seq heatmap and bar chart (n = 3 per group). Gene expression levels were Z-score normalized. P values were calculated using the two-tailed unpaired t-test. H PIEZO1 (green) and Ve-cad (red) co-staining and quantification in fibrotic mouse lungs (n = 4). UMAP and bar charts (mean ± SEM) of PIEZO1+ (I) and PIEZO2+ (J) EC counts in normal controls (n = 5) versus IPF (n = 4) patients. P values were calculated using the two-tailed unpaired t-test. K PIEZO1 (green) and CD31 (red) co-staining and quantification in human IPF vs normal lungs (n = 10). L Meta-analysis of five GEO datasets showing elevated PIEZO1 in IPF ECs. Standardized mean difference (SMD) were calculated as Hedges’ g with corresponding 95% confidence intervals. Data were shown as mean ± SEM, H and K: two-tailed unpaired t-tests, Source data are provided as a Source Data file.