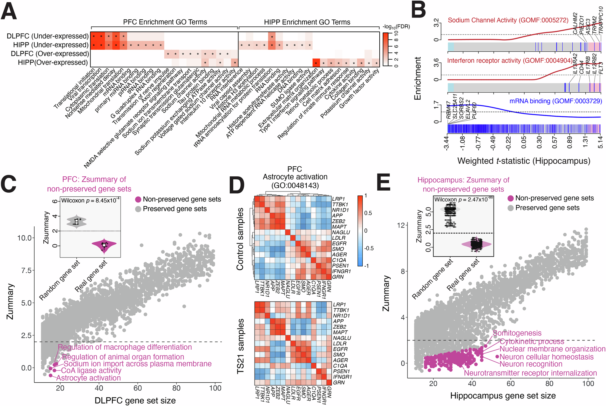
Fig. 3: Functional annotation and systems-level disorganization of T21-associated transcriptomic changes.
From: Trisomy 21 Drives ADARB1 Overexpression and Premature RNA Recoding in the Developing Fetal Brain

A Heatmap summarizing Correlation Adjusted MEan RAnk (CAMERA) gene set enrichment analysis (two-sided), a competitive method that accounts for inter-gene correlation when testing whether predefined gene sets are enriched among differentially expressed genes. P values were adjusted using the Benjamini–Hochberg false discovery rate (FDR). The y-axis lists the top five most significantly enriched gene sets for each category of DEGs within the PFC and hippocampus. B Enrichment barcode plots for selected gene sets illustrate enrichment patterns across ranked genes (x-axis) sorted by log₂ fold-change in T21. Vertical bars indicate the positions of genes from the target gene set, demonstrating enrichment for sodium channel activity, interferon receptor signaling, and mRNA binding, highlighted examples corresponding to gene sets in panel (A). C–E Gene set preservation analysis assessed whether co-expression patterns of predefined biological gene sets were maintained between T21 (n = 20) and control samples (n = 27). Preservation was evaluated in the (C, D) PFC and (E) hippocampus using a combination of Zsummary metrics with empirical permutation testing (two-sided). Multiple testing was controlled by Benjamini–Hochberg adjustment. Gene sets were classified as non-preserved if they met multiple stringent criteria: low Zsummary1 (<2), lack of statistical significance after FDR correction (p.adj > 0.1), deviation from predicted preservation by ≥4 Z-score units, and significant preservation under random permutation (p.random.adj <0.05) and are colored-coded accordingly. Inset boxplots summarize the distribution of Zsummary scores across flagged non-preserved gene sets. Boxplots show the median (center line), interquartile range (box), and whiskers extending to 1.5× IQR. D As a representative example, correlation matrices of genes within the astrocyte activation gene ontology term are visualized across 27 control samples (top, unsupervised clustering) and 20 T21 samples (bottom, force-ordered to match control structure), illustrating disrupted co-regulatory structure in T21.