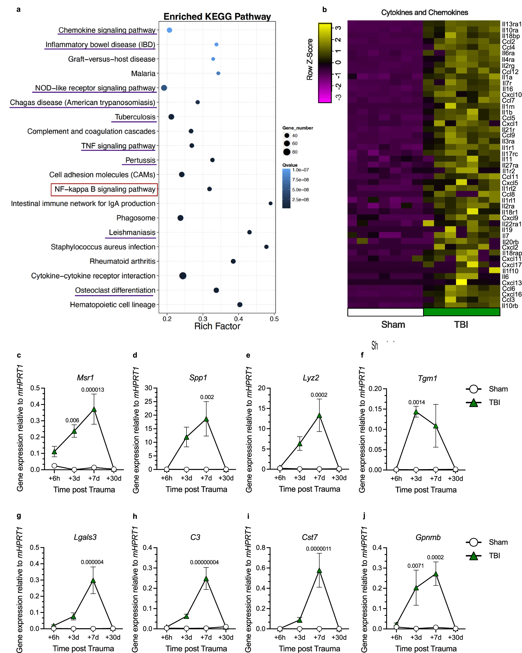
Fig. 1: CHI/TBI initiates prominent differential gene expression in pathways mainly associated with immune regulation and related to IKK/NF-κB signaling.
From: NF-κB activation in astrocytes impairs wound healing after traumatic brain injury in male mice

a RNA sequencing was performed with RNA samples derived from traumatized bulk tissue (ipsilateral insult area) from TBI and sham-treated wildtype/control mice 3 days after CHI/TBI (3 dpi; n = 7 per group). Enrichment analysis using the pathway database of the Kyoto encyclopedia of genes and genomes (KEGG) shows an upregulation of multiple pathways linked to immune regulation at 3 dpi. Terms additionally associated with IKK/NF-κB signaling are underlined. Statistics: DESeq2 RNA-seq data analysis followed by KEGG enrichment analysis with PANTHER overrepresentation test (Fisher), FDR corrected and raw p < 0.05. KEGG database https://doi.org/10.1093/nar/28.1.27; https://doi.org/10.1002/pro.3715. b Heat map depicting the upregulation of multiple cytokines and chemokines in the insult area of TBI (green) and sham-treated animals (white). c–j Kinetic gene expression analyses of selected genes out of the top 30 DEGs, including NF-κB target genes (see Supplementary Table 3), using bulk tissue samples of the insult area (green) and the corresponding region of sham-treated mice (white) at 6 h, 3, 7, and 30 dpi as indicated. Quantification is shown for c Msr1, d Spp1, e Lyz2, f Tgm1, g Lgals3, h C3, i Cst7 and j Gpnmb. Bars indicate mean \(\pm \,\)SEM. Statistical comparison by ordinary two-way ANOVA with Tukey’s multiple comparisons test. Exact significances indicated in graphs. Six hours (Sham: n = 5; TBI: c, g n = 8, d, e, i, j n = 7, f n = 6), 3 d (Sham: n = 6; TBI: n = 5), 7 days (Sham: c, e, f n = 3, d, g, h, I, j n = 5; TBI: c, d, f–j n = 6, e n = 5) and 30 days (sham: n = 3; TBI: n = 7); dpi days post injury. Source data are provided as a Source data file.