Fig. 6: Characterization of the NtLCDs in putative kleptoplast-targeted proteins.
From: Transient molecular chimerism for exploiting xenogeneic organelles

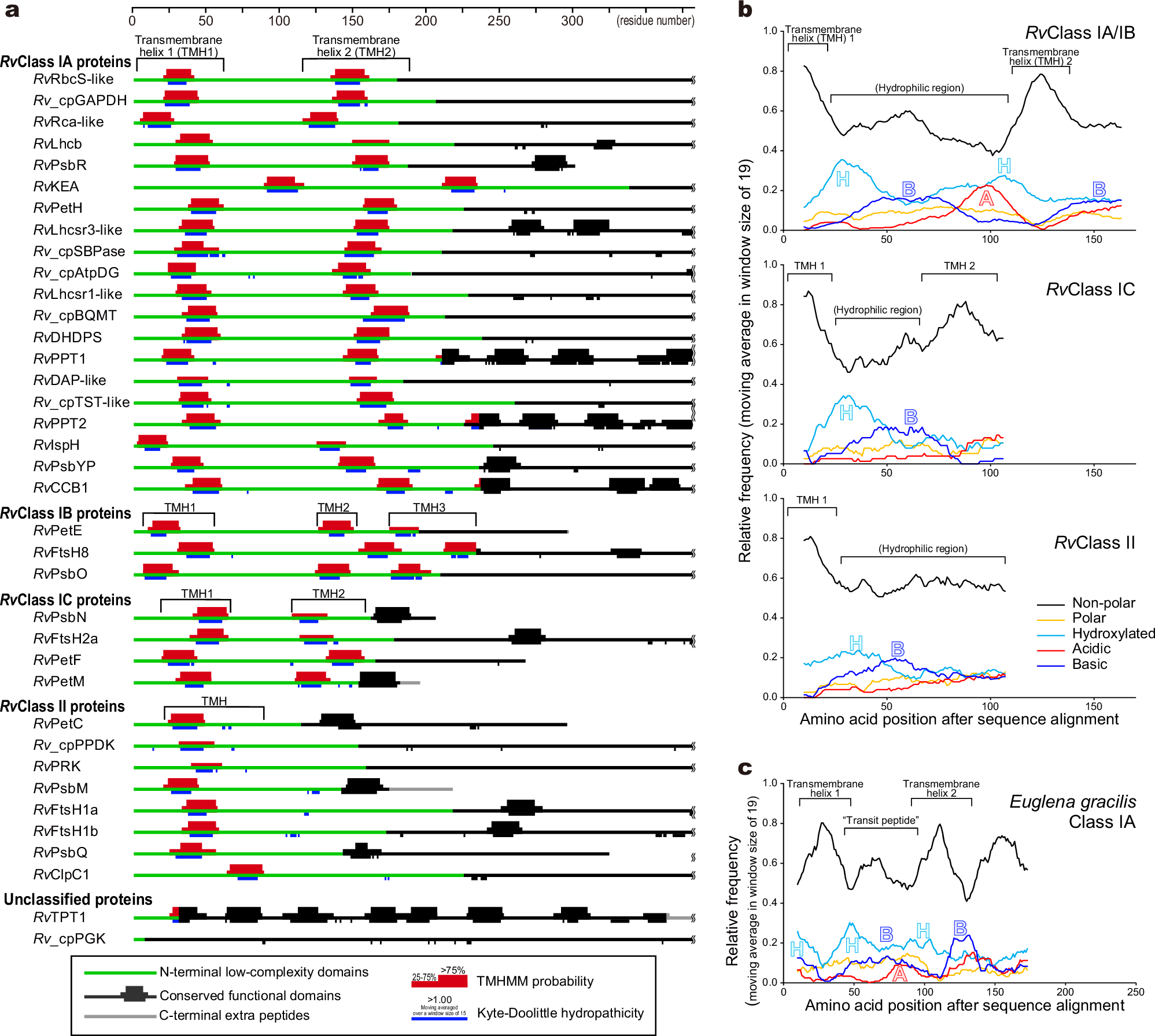
a Of the 37 sequences examined, 35 exhibited extended NtLCDs. These were classified according to the number of predicted TMHs and the features of the hydrophilic peptide regions located between the TMHs. b Characteristics of RvClass IA1, IA2, and II NtLCD sequences. The figure shows the averaged frequencies of amino acid categories calculated using a 15-residue sliding window for nonpolar (A, F, G, I, L, M, P, V, W), polar (C, N, Q), hydroxylated (S, T, Y), acidic (D, E), and basic (H, K, R) amino acids. White capital letters indicate the peaks of enrichment: H (hydroxylated), A (acidic), and B (basic). The sequences in each class were aligned and averaged by position. c Features of class IA targeting sequences of E. gracilis36,45 from selected chloroplast-targeted proteins corresponding to the R. viridis kleptoplast proteins discussed here. Peptide sequence alignments underlying the analyses shown in Fig. 6b, c are provided in the Supplementary data. Source data are provided as a Source data file.