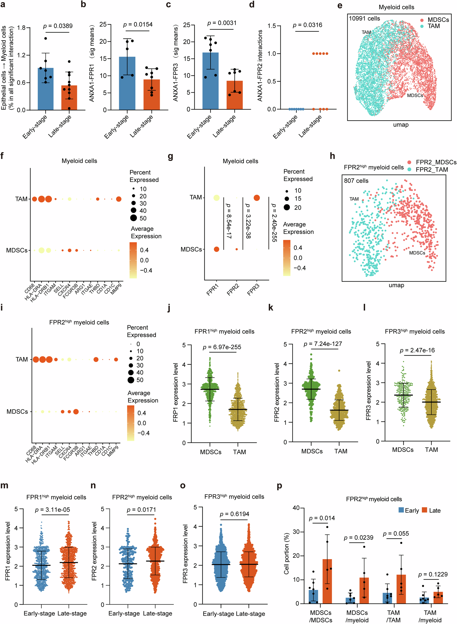
Fig. 2: The interaction between epithelial tumor cells and MDSCs decreases in late-stage OSCC.

a The ratio of interaction strength between epithelial cells and myeloid cells in all significant interactions among all cell subclusters from early-stage (n = 7 biologically independent samples) and late-stage (n = 9 biologically independent samples) OSCC. Data were shown as mean ± SD. Significance was calculated by two-sided Student’s t test. Exact p value was provided in the Source Data file. b The interaction strength of ANXA1-FPR1 defined as significance by ‘CellphoneDB’ between epithelial cells and myeloid cells from early-stage (n = 5 biologically independent samples) and late-stage (n = 8 biologically independent samples) OSCC was shown. Data were shown as mean ± SD. Significance was calculated by two-sided Student’s t-test. Exact p value was provided in the Source Data file. c The interaction strength of ANXA1-FPR3 defined as significance by ‘CellphoneDB’ between epithelial cells and myeloid cells from early-stage (n = 7 biologically independent samples) and late-stage (n = 7 biologically independent samples) OSCC was shown. Data were shown as mean ± SD. Significance was calculated by two-sided Student’s t test. Exact p value was provided in the Source Data file. d The occurrence of ANXA1-FPR2 pair defined as significant interaction between epithelial cells and myeloid cells from early-stage (n = 7 biologically independent samples) and late-stage (n = 9 biologically independent samples) OSCC. Significance was calculated by Fisher test. Exact p value was provided in the Source Data file. (0: no; 1: yes) e Myeloid cell populations were clustered using the “Harmony” method, and the reduction plot was shown, with dots colored to indicate different sub-clusters. f Dot plot presenting the expression of key myeloid cell markers in the two subclusters of myeloid cells. g Dot plot showing the expression of FPR1/2/3 in myeloid cells, indicating their potential role in MDSCs-tumor interactions. n = 4973 cells in MDSCs and 6018 cells in TAM. Significance was calculated by two-sided Student’s t test. Exact p values were provided in the Source Data file. h Dimensionality reduction plot visualizing the FPR2high subclusters of myeloid cells. i Dot plot showing the expression of FPR1/2/3 in FPR2high subclusters of myeloid cells. j–l The expression of FPR1/2/3 in FPR1high, FPR2high, FPR3high myeloid cells respectively grouped by MDSCs and TAM from the 16 OSCC samples. Data were shown as mean ± SD. Significance was calculated by two-sided Student’s t test. Exact p values and sample amount (cells) were provided in the Source Data file. m–o The expression of FPR1/2/3 in FPR1high, FPR2high, FPR3high myeloid cells respectively grouped by early-stage (n = 7 biologically independent samples) and late-stage (n = 9 biologically independent samples) OSCC. Data were shown as mean ± SD. Significance was calculated by two-sided Student’s t test. Exact p values and sample amount (cells) were provided in the Source Data file. ns, non-significant. p The cell portion of FPR2high myeloid cells (MDSCs and TAM) in total MDSCs or myeloid cells from early-stage (n = 7 biologically independent samples) and late-stage (n = 9 biologically independent samples) OSCC. Data were shown as mean ± SD. Significance was calculated by two-sided Student’s t test. Exact p values were provided in the Source Data file. ns non-significant.