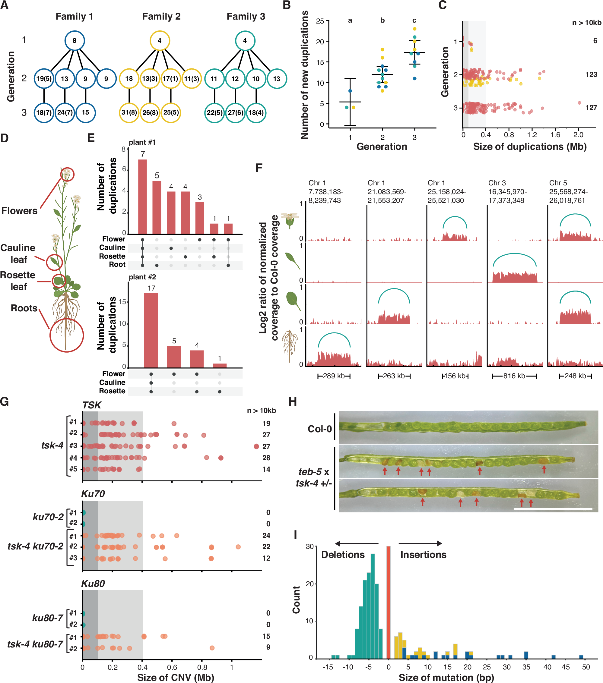
Fig. 3: Tandem duplications arise throughout the plant in a Pol θ consistent manner.

A Family trees of sequenced tsk-4 plants. Each circle represents an individual plant with duplication counts. Numbers in brackets indicate the number of inherited duplications. Generation 1 represents the first time that lineage has been homozygous for tsk-4. B The accumulation of duplications with each generation from three families. Each point is an individual plant (n = 3, 12 and 9 plants for each generation, respectively). Colors correspond to the families shown in panel (A). Bars represent means with 95% confidence intervals. Lower case letters represent pairwise comparisons of a one-way ANOVA (F(2, 21) = 17.01, p = 4.05 × 10−05, ω²=0.57) with Tukey’s Honestly Significant Difference post hoc testing. C Size of duplications arising in each generation of plants from the three families where each point is an individual duplication. Region ≤100 kb shaded in dark gray, region ≤400 kb shaded in light gray. Duplications in yellow are passed on to the next generation and the distribution of their sizes was not detectably different from those not inherited (Wasserstein permutation test, W1 = 0.304, p = 0.45, 10,000 permutations, 95% CI: 0.199–0.733). D Diagram of tissues sampled from a single Arabidopsis plant. Created in BioRender. Thomson, G. (2025) https://BioRender.com/kz793yn. E UpSet plots showing the number of duplications observed in all tissue samples, or only a subset of tissues in two independent second-generation tsk-4 plants. F Genome track snapshots of the log2 ratio of normalized coverage (BPM) for different tissues from the same plant to that of a Col-0 sample. Green arcs represent observed chimeric reads indicative of internal breakpoint junctions. Tissue icons created in BioRender. Thomson, G. (2025) https://BioRender.com/xzcijqz. G Size of individual duplications in tsk-4 ku70-2 and tsk-4 ku80-7 plants, and single mutants grown alongside. Each point is an individual duplication. Region ≤100 kb shaded in dark gray, region ≤400 kb shaded in light gray. PERMANOVA on pairwise 1-Wasserstein distances between plant-level log2 tandem duplication size distributions were performed for tsk-4 and tsk-4 ku70-2 (pseudo-F = 0.656, R2 = 0.099, adj. p = 0.609) and tsk-4 and tsk-4 ku80-7 (pseudo-F = 1.73, R2 = 0.257, adj. p = 0.381). H Representative siliques of Col-0 and tsk-4+/− teb-5 plants. Arrows indicate aborted seeds. The scale bar is 1 cm. I Histogram of mutation size at the junctions of a set of 204 duplications. Mutations less than zero indicate deletions with microhomologies, and mutations greater than zero have insertions. Insertions with adjacent templates are plotted in yellow (limited to the sequence of the read itself), while those without are in blue. Source data are provided as a Source Data file.