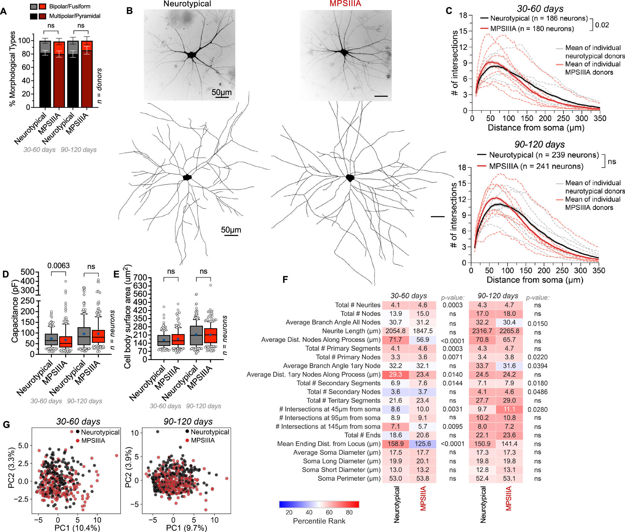
Fig. 3: Cortical differentiation and long-term maturation of MPS IIIA iPSCs produces neurons with complex dendritic morphologies similar to neurotypical donors.
From: Modelling synaptic dysfunction in childhood dementia using human iPSC-derived cortical networks

A Proportion of Multipolar/Pyramidal and Bipolar/Fusiform neurons over neurodevelopment. The data represents the proportion of each morphological type in each individual neurotypical donor, MPS IIIA patient or the playground model (Neurotypical n = 6 donors in both time points, MPS IIIA n = 7 patients in both time points). B Representative rhodamine images and morphological reconstructions of neurotypical and MPS IIIA neurons. C Sholl analysis of MPS IIIA neurons indicates they have similar dendritic complexity to neurotypical neurons over neurodevelopment. Bold red and black lines represent the mean for all individual neurons patched (30–60 days: Neurotypical n = 186 neurons, MPS IIIA n = 179 neurons; 90–120 days: Neurotypical n = 239 neurons, MPS IIIA n = 242 neurons), with the error bars indicating ± SEM. The dashed lines represent the average of each individual neurotypical donor, MPS IIIA patient or the playground model (Neurotypical n = 6 donors in both time points, MPS IIIA n = 7 patients in both time points). D Capacitance of MPS IIIA neurons is decreased early in neurodevelopment but is comparable to neurotypical neurons at 90–120 days (30–60 days: Neurotypical n = 193 neurons, MPS IIIA n = 184 neurons; 90–120 days: Neurotypical n = 261 neurons, MPS IIIA n = 286 neurons). E The cell body surface area is consistent between MPS IIIA and neurotypical neurons over neurodevelopment (30–60 days: Neurotypical n = 186 neurons, MPS IIIA n = 179 neurons; 90–120 days: Neurotypical n = 239 neurons, MPS IIIA n = 242 neurons). F Heatmap of morphological properties highlights that MPS IIIA and neurotypical neurons are similar over neurodevelopment (30–60 days: Neurotypical n = 186 neurons, MPS IIIA n = 179 neurons; 90–120 days: Neurotypical n = 239 neurons, MPS IIIA n = 242 neurons). The heatmap colour is scaled by the minimum (10th percentile; blue) and maximum (90th percentile; red) for each measurement, with the median (50th percentile; white) set as the midpoint. Annotated values on the heatmap denote the mean for each condition and timepoint. G Unsupervised principal component analysis of 22 morphological features from MPS IIIA and neurotypical neurons (30–60 days: Neurotypical n = 186 neurons, MPS IIIA n = 179 neurons; 90–120 days: Neurotypical n = 239 neurons, MPS IIIA n = 242 neurons). Data in (A) represents the mean of each morphological type between the cell lines, with the error bars indicating ± SEM. Statistical analysis between each morphological type was assessed using a Kruskal–Wallis test with Dunn’s correction, with all types being ns. For box and whisker plots, the box represents the median and 25th to 75th percentiles, with the whiskers representing the 10th to 90th percentile. The blue plus sign represents the mean of the data. Data points in the graphs are neurons that fall outside of the box and whisker ranges. Data in (C) was analysed using a two-tailed non-parametric Mann-Whitney U test for area under the curve. Data in (D–F) were analysed using a Kruskal–Wallis test with Dunn’s correction. See also Supplementary Figs. 12 and 13 for neural differentiations. ns not significant is defined as P > 0.05. Black/Grey indicates neurotypical donors; Red/Peach indicates MPS IIIA patient-derived lines. Source data are provided as a Source Data file. MPS IIIA mucopolysaccharidosis type IIIA, PC1 first principal component, PC2 second principal component, pF picofarad.