Abstract
Alterations in synaptic homeostasis are linked to cognitive and behavioural impairments in brain disorders. However, synaptic dysfunction in childhood dementia is poorly understood. Here, we generate human cortical circuits from induced pluripotent stem cells (iPSCs) derived from donors with Mucopolysaccharidosis Type IIIA (MPS IIIA), also known as Sanfilippo syndrome, a common form of childhood-onset dementia. Action potential firing capacity and morphology of MPS IIIA patient neurons in culture are similar to those of neurons from neurotypical donors. However, long-term neural maturation reveals excitation/inhibition imbalances caused by hyperactive excitatory synapses, disrupted network dynamics, and dysregulated gene expression linked to synaptic homeostasis. This study validates in vitro human neural models to detect neurophysiological phenotypes in childhood dementias and supports drug discovery strategies that target synaptic dysfunction to improve cognition in MPS IIIA and related brain disorders.
Introduction
Synaptic circuits are essential for information processing in the brain and learning and memory1,2,3,4,5. The formation of neurotypical brain circuits requires the fine tuning of synaptic excitation and inhibition (E/I)6,7,8. If impaired, the disruption of E/I balance can lead to severe brain disorders9,10,11. In particular, alterations in synaptic communication have been shown to play key roles in neurodegeneration, disease progression and cognitive decline,11,12,13,14. Despite evidences between synaptic dysfunction and several brain disorders, few studies have explored how E/I synaptic imbalances contribute to pediatric neurodegenerative disorders15,16,17,18. Investigating the mechanisms that govern synaptic excitation and inhibition in childhood dementia could provide mechanistic insights into the underlying cellular and molecular pathogenic processes and inform future symptomatic and disease-modifying treatments19.
Induced pluripotent stem cell (iPSC) models have emerged as a promising surrogate approach to study synaptic function in patient neurons20. They enable long-term cultures of live human neurons capable of forming functional synaptic networks reflective of those in the developing brain and may reveal early changes that precede neurodegeneration15,21,22,23. While these models have shown promise in mechanistic studies of common adult neurodegenerative disease21,23,24,25,26,27,28,29, iPSC-derived models of childhood dementias remain less advanced30,31,32,33,34,35,36,37. However, unlike adult neurodegenerative diseases, which typically result from a complex interaction of polygenic and environmental factors that are challenging to replicate through in vitro modelling38,39,40,41,42, childhood dementias are largely monogenic with highly penetrant mutations that manifest early during brain development. Therefore, childhood dementias are well suited for accelerating the development of patient-derived models in vitro.
Childhood dementias typically demonstrate common underlying pathophysiology with progressive neurodegeneration, astrogliosis and dysregulated gene pathways43,44,45,46,47,48, and reflect similar mechanisms to those found in many of the adult dementias45,49. Modelling childhood dementia in vitro using an iPSC-derived neuronal model allows for robust electrophysiological profiling that may reveal early alterations to neuronal structure and function.
Herein, we focused on one of the most prevalent forms of childhood dementia, Sanfilippo Syndrome Type A (also known as Mucopolysaccharidosis type IIIA; MPS IIIA)50. It is characterised by rapid neurodegeneration with symptoms including prominent neurobehavioural dysregulation, motor regression and seizures, with premature death in early adolescence51,52,53,54,55,56,57. Clinical trials investigating enzyme and gene replacement therapies have yielded promising outcomes in children under 30 months of age, but this relies on early diagnosis, which has proved limiting in the absence of universal newborn screening programs54,58,59,60,61,62,63. In addition, gene and enzyme therapies (if approved) will be expensive, limited in their geographic availability, and will not be available for all patients (e.g., those with pre-existing antibodies to a given viral vector). Therefore, additional therapeutic strategies are needed. Consequently, identifying targetable pathways with the potential to ease cognitive symptoms, slow disease progression and improve quality of life, irrespective of timing, remains a critical unmet need. Here, we generated iPSC-derived neuronal cultures from MPS IIIA patients to model electrophysiological properties in individual neurons and neural networks over neurodevelopment. Our analysis revealed a progressive synaptic E/I imbalance in MPS IIIA when compared to neurotypical neurons, which drives network hyperexcitability, and is accompanied by dysregulated expression of glutamatergic postsynaptic genes relating to synaptic structure and function. These findings define a robust, clinically relevant and pharmacologically targetable electrophysiological signature of MPS IIIA that likely contributes to neurodegeneration and cognitive decline in affected children.
Results
Generating functional cortical neuron cultures
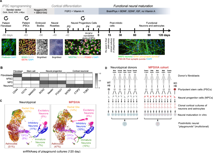
To study synaptic function in childhood-onset dementia, we generated mature cortical neural cultures from patient iPSCs. IPSCs were reprogrammed from pure dermal fibroblasts obtained from skin biopsies from five patients with MPS IIIA and five age-matched neurotypical donors. Dermal fibroblasts were then reprogrammed into iPSCs using an episomal non-integrative Sendai viral vector with Yamanaka factors before undergoing cortical patterning, neural differentiation, and up to 120 days of neural maturation to generate functional cortical neurons and astrocytes (Fig. 1A and Supplementary Fig. 1A, B) This transition was confirmed by examining genes (real-time qPCR) associated with each developmental cell stage and demonstrating a cell identity switch from fibroblast to cortical neuron (Fig. 1B and Supplementary Figs. 1C and 2A, B). This protocol was based on previous optimization from our group to increase time in neural maturation medium (BrainPhys) and improve electrophysiological and synaptic maturity20,64,65. Single-nuclei RNA sequencing of 120-day cultures showed the presence of glial, excitatory and inhibitory neuronal populations indicative of physiologically relevant neural cultures (Fig. 1C and Supplementary Fig. 3A). These cell types were classified using four published gene sets and assigned based on the majority match among these66,67,68,69.
A Schematic timeline of stages and factors used to generate functional iPSC-derived cortical neuron cultures. Fibroblasts were obtained from patients and age-matched neurotypical controls for iPSC reprogramming before undergoing cortical differentiation and maturation. B Quantificaition of gene expression using qRT-PCR was completed for fibroblasts, human iPSCs, neural progenitor cells and neurons (y-axis) with their respective cell type-specific markers (x-axis) to confirm cell identity. C snRNAseq of day 120 cortical playground neurotypical and MPS IIIA cultures highlighting the major cell types present. Pink indicates excitatory neurons; blue indicates inhibitory neurons; green indicates immature neurons; yellow indicates radial glia; maroon indicates astrocytes; purple indicates oligodendrocyte progenitor cells (OPC). D Experiments utilised a combination of the individual cell lines and the playground model, where neurotypical donor (grey) and MPS IIIA patient (red) post mitotic 14-day neurons were combined. Created in BioRender. Bardy, C. (2026) https://BioRender.com/d85fq44. See also Supplementary Figs. 3–6. Source data are provided as a Source Data file. BDNF brain-derived neurotrophic factor, FGF2 fibroblast growth factor 2, GDNF glial cell line-derived neurotrophic factor, IGF Insulin-like growth factor, hPSC human pluripotent stem cell, MPS IIIA mucopolysaccharidosis type IIIA, NPC neural progenitor cell, PSC pluripotent stem cell, snRNAseq single nuclei RNA sequencing; OPC oligodendrocyte progenitor cell, WT wild type, KO knock out.
We generated two neural lines for each patient and neurotypical donor, derived from two separate neural progenitor clones. We characterised each neural line individually. For imaging and MEA assays, both neural lines per donor were profiled separately; for whole-cell patch-clamping, one neural line per patient was analysed (with the exception of the neurotypical donor BIAD12, where both neural lines were included). For single-nuclei transcriptomics, neurotypical and MPS IIIA playgrounds (two clones per donor) were sequenced and computationally demultiplexed to enable donor-level analysis.
To further strengthen reproducibility and increase scalability, for all assays, including imaging, MEA, Patch-clamping, and single-cell transcriptomics, we profiled what we called playground neural cultures in reference to the children who donated their cells for this study, where all neurotypical or disease neural clones were mixed prior to analysis. Our playground neural model is implemented from what is typically called village in a dish for adult patient lines70,71 (Fig. 1D), but with a key modification: clones from different donors were mixed only after 14 days of maturation, when most neural progenitors had already transitioned into post-mitotic cells in BrainPhys-based maturation medium(<6% Ki67⁺ cells; Supplementary Fig. 3B–E). By day 30, proliferating cells (Ki67+) fell below 1%, with no differences between neurotypical and disease cohorts. Single-nuclei transcriptomics at day 120 confirmed this low-proliferative state (Supplementary Fig. 3F–G). This approach limited the risk of potentially faster proliferative clones dominating the cultures. Most importantly, this also allowed us to establish a robust and scalable model suitable for labour-intensive electrophysiological drug screening.
Across both individual cell lines and the playground model, we patch-clamped 997 neurons (Supplementary Fig. 4), analysed 5,168 MEA electrodes from 323 wells recording the activity of neurons weekly over three months (Supplementary Fig. 5) and imaged 2,565,549 neurons from 304 wells with a high-content confocal microscope (Supplementary Fig. 6).
MPS IIIA patient-derived iPSCs and NPCs showed no difference in phenotypic quality compared to neurotypical donors
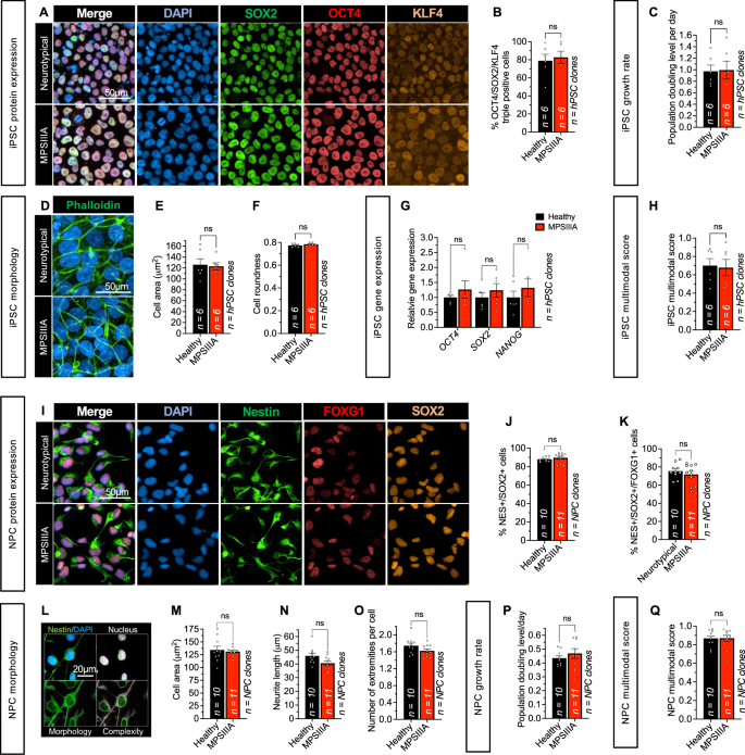
Our primary interest was to investigate the pathological consequences of MPS IIIA within mature cortical neural cultures. To do this effectively, we first needed to ensure that any potential differences in mature neural cultures between neurotypical and MPS IIIA were not a result of low quality or incomplete cellular reprogramming or neural differentiation. Here, we assessed the quality and stemness of iPSCs and NPCs to ensure a similar high standard in neurotypical and MPS IIIA lines (Supplementary Fig. 9A). Given the potential for chromosomal abnormalities to be introduced during reprogramming, we first established that the iPSCs used in this study had no karyotypic abnormalities and displayed pluripotency potential to differentiate into the three germ layers (Supplementary Figs. 7 and 8)72. To further investigate the pluripotency quality of the iPSC lines and explore the effect of MPS IIIA on iPSCs, we evaluated protein expression of pluripotency markers in MPS IIIA iPSCs compared to neurotypical donors. We found no differences in expression of SOX2, OCT4 or KLF4 between neurotypical donors and MPS IIIA, with both groups having on average ~80% of cells triple positive for all markers (Fig. 2A, B and Supplementary Figs. 9B and 10B). IPSCs showed double-positive expression of stem cell surface markers SSEA-4 and TRA-1-60 in over 90% of cells in both neurotypical and MPS IIIA groups, with less than 1.5% of cells double-negative for SSEA and TRA-1-60 (Supplementary Fig. 9C–F). There was no significant difference in cells expressing SSEA-4 and TRA-1-60 between neurotypical and MPS IIIA groups (Supplementary Fig. 9D). These results suggest a robust iPSC identity in both groups. Protein expression data is supported by similarly high gene expression of stemness marker OCT4 between groups, with no differences seen in expression of SOX2 or NANOG in neurotypical donors compared to MPS IIIA iPSCs (Fig. 2G and Supplementary Fig. 10C–E). Morphology is a defining feature of iPSCs, with typical iPSCs displaying a small and round shape with a large nucleus compared to cytoplasm. We used phalloidin, an actin stain, to stain iPSCs and quantify morphological traits. Our iPSC cohort revealed no change in cell area or shape, with both groups displaying round cells with minimal cytoplasm (Fig. 2D–F and Supplementary Fig. 10F, G). Growth rate is also an important characteristic of stem cells, with a complex relationship between growth and differentiation. We examined the growth rate of our iPSC cohort by measuring confluency after passaging and immediately prior to the following passage, and then calculated the population doubling rate over time. Similar growth rates were seen between neurotypical and MPS IIIA groups (Fig. 2C and Supplementary Fig. 10H). Based on all the parameters examined, iPSC lines were allocated a quality score that combined protein expression, gene expression, morphology and growth rate (Supplementary Fig. 9K). Overall, there was no difference in the quality of the iPSCs used in this study, with both disease and neurotypical groups displaying characteristics of high-quality iPSCs and each line passing quality control (Fig. 2H and Supplementary Fig. 10I).
A–H IPSC pluripotency and quality characterization. One iPSC clone was included per donor or patient as well as an ESC control and ESC SGSH-KO line. Each data point represents the mean of an individual donor or patient. Bar graphs represent the means ± SEM (error bars) of 6 neurotypical and 6 MPS IIIA hPSC lines (Supplementary Fig. 2A). Black indicates neurotypical controls; red indicates MPSIIIA patient-derived lines. Significance was determined using a two-tailed non-parametric Mann–Whitney U test. A, B Representative images and quantification of immunofluorescence staining of iPSCs from neurotypical donors and MPS IIIA patients for nuclei (DAPI: blue) and standard iPSC pluripotency markers (SOX2: green, OCT4: red and KLF4: orange). C iPSC growth rate calculated using population doubling level per day and compared between neurotypical and MPS IIIA. D–F Representative images of nuclei (DAPI: blue) and phalloidin (green) used to quantify E cell size and F morphology of neurotypical and MPS IIIA iPSCs. G Relative gene expression of pluripotency markers OCT4, SOX2 and NANOG quantified using qRT-PCR and normalized to the mean of neurotypical for each gene. H IPSC multimodal scores used to determine overall quality of each iPSC line were generated using a custom script taking into account gene expression, protein expression, growth rate and morphology. Each line was individually characterized in Supplementary Fig. 10. I–Q NPC progenitor and quality characterization. Two NPC clones from each donor or patient (except BIAD05, which used one clone) and an NPC clone derived from ESC-control and ESC SGSH-KO line were included. Each data point represents the mean of an individual NPC clone (Supplementary Fig. 2B). Bar graphs represent the means ± SEM (error bars) of 10 neurotypical and 11 MPS IIIA NPC lines. Significance was determined using two-tailed non-parametric Mann–Whitney U tests. I–K Representative images and quantification of immunofluorescence staining of NPCs from neurotypical and MPS IIIA patients. Blue indicates nuclei (DAPI), green indicates Nestin marker expression, red indicates FOXG1 marker expression and orange indicates SOX2 marker expression. J Neural progenitor (Nestin and SOX2) and K cortical progenitor markers (Nestin, FOXG1 and SOX2). L–O Cell size and complexity analysis of neurotypical and MPS IIIA NPCs. Blue indicates nuclei (DAPI); green indicates NPC cellular area (Nestin). P NPC growth rate calculated using population doubling level per day and compared between neurotypical and MPS IIIA. Q NPC multimodal scores used to determine overall quality of each NPC clones were generated using a custom script taking into account gene expression, protein expression, growth rate, cell complexity and morphology. ns not significant is defined as P > 0.05. Each line was individually characterized in Supplementary Fig. 11. Source data are provided as a Source Data file. hPSC human pluripotent stem cell, NPC neural progenitor cell, MPS IIIA mucopolysaccharidosis type IIIA.
Cortically patterned neural progenitor cells from each patient were also examined for quality and expression of developmentally relevant genes. Protein analysis revealed expression of progenitor markers Nestin and SOX2 in over 85% of cells in both neurotypical and MPS IIIA NPCs with no overall difference between MPS IIIA and neurotypical donors (Fig. 2I, J and Supplementary Fig. 11B). To establish if these NPCs were patterned for cortical identity, expression of the cortical marker FOXG1 was assessed. FOXG1, Nestin and SOX2 expression was not significantly different between neurotypical and MPS IIIA groups, and these markers were found to be co-expressed in 76% and 71% of cells in MPS IIIA and neurotypical donors, respectively (Fig. 2K and Supplementary Figs. 9G–J and 11C). NPC morphology is considered indicative of cell quality, with cells typically displaying a cell body with 1–2 short projections. Overly complex cells have been associated with premature differentiation, and cells displaying no projections have potentially not completed their differentiation. Morphological analysis of NPCs revealed no changes in cell area or neurite length and similar cell complexity, with both groups on average having between 1 and 2 extremities per cell (Fig. 2L–O and Supplementary Fig. 11D–F). A previous study by Lehmann et al. showed reduced growth rate in iPSC-derived MPS IIIA NPCs, which was hypothesized to result from loss of sulfamidase34, hence, we evaluated the growth rate of our NPC cohort. NPC growth rate was calculated by changes in cell number over time. Contrary to what was previously shown, although some MPS IIIA NPC lines showed higher population doubling rates, overall NPC growth rates did not significantly differ between groups (Fig. 2P and Supplementary Fig. 11G). Similar to the iPSCs, NPCs were assigned a multimodal quality score based on the examined parameters (Supplementary Fig. 9L). There was overall no difference in the quality of the NPCs used in this study, with both groups displaying characteristics of high-quality NPCs and each line included in this study passed standard quality control (Fig. 2Q and Supplementary Fig. 11H).
Morphological profiles of MPS IIIA and neurotypical donor neurons are similar over the course of neurodevelopment in vitro
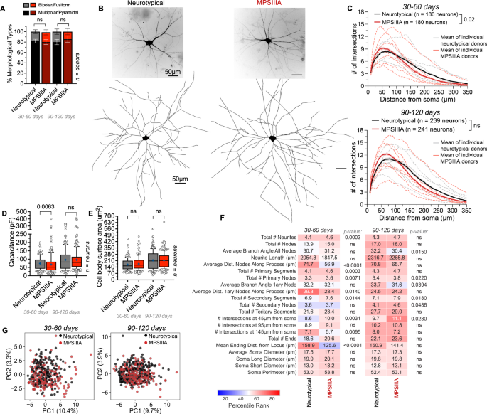
Alterations in neurite (axon and dendrites) properties contribute to synaptic dysfunction in neurodevelopmental disorders15,73,74,75. Previous studies have shown conflicting results regarding neurite morphology in MPS III, with one showing an increase in neurite length in MPS IIIB mouse cortical neurons in vitro76 and another showing a decrease in MPS IIIC mouse cortical neurons in vitro and in vivo77. Notably, only Parà and colleagues investigated synaptic communication in a mouse model of MPS IIIC, reporting reduced synaptic neurotransmission accompanying a decrease in neurite length77. Despite these insights from MPS IIIB-C mouse models, neurite complexity and its influence on synaptic communication in human MPS III remains unclear and has not been studied in MPS IIIA. We imaged 846 patch-clamped neurons that were filled with a rhodamine dye via the micropipette to visualise their processes. We then reconstructed their morphology (Supplementary Fig. 12A) and analysed various cell body and neurite features. Neurons were first classified into different morphological types (multipolar, bipolar, fusiform or pyramidal) based on a previous benchmark study64 (Supplementary Fig. 12B). This showed that MPS IIIA and neurotypical cultures could generate neurons of diverse morphological types, with similar proportions of Multipolar/Pyramidal neurons and Bipolar/Fusiform neurons in both genotypes (Fig. 3A, B). Sholl analysis of these morphological types revealed that MPS IIIA neurons generate neurites that are as complex as their neurotypical counterparts over neurodevelopment and maturation in vitro (Fig. 3C). We then examined the capacitance of neurons as it relates to the intracellular volume of the cell and how the membrane responds to the alteration of current78. While MPS IIIA neurons had a significantly lower capacitance at 30–60-days, long-term maturation showed that neurotypical and MPS IIIA neurons have comparable capacitance values, indicating they are similar in size and have equivalent capabilities to respond to current variation (Fig. 3D and Supplementary Fig. 12C). This is further supported by their similarity in cell body surface area (Fig. 3E and Supplementary Fig. 12D). Analysis of additional cell body and neurite properties indicate that neurotypical and MPS IIIA neurons have similar morphological profiles over the course of neurodevelopment, despite a few relatively minor differences (Fig. 3F). Indeed, when we reduced the dimensionality in a principal component analysis, MPS IIIA and neurotypical neurons cluster together (Fig. 3G). Overall, these findings indicate that MPS IIIA does not affect the capacity of these neurons to grow complex neurite arborisations in vitro (Fig. 3 and Supplementary Fig. 13).
A Proportion of Multipolar/Pyramidal and Bipolar/Fusiform neurons over neurodevelopment. The data represents the proportion of each morphological type in each individual neurotypical donor, MPS IIIA patient or the playground model (Neurotypical n = 6 donors in both time points, MPS IIIA n = 7 patients in both time points). B Representative rhodamine images and morphological reconstructions of neurotypical and MPS IIIA neurons. C Sholl analysis of MPS IIIA neurons indicates they have similar dendritic complexity to neurotypical neurons over neurodevelopment. Bold red and black lines represent the mean for all individual neurons patched (30–60 days: Neurotypical n = 186 neurons, MPS IIIA n = 179 neurons; 90–120 days: Neurotypical n = 239 neurons, MPS IIIA n = 242 neurons), with the error bars indicating ± SEM. The dashed lines represent the average of each individual neurotypical donor, MPS IIIA patient or the playground model (Neurotypical n = 6 donors in both time points, MPS IIIA n = 7 patients in both time points). D Capacitance of MPS IIIA neurons is decreased early in neurodevelopment but is comparable to neurotypical neurons at 90–120 days (30–60 days: Neurotypical n = 193 neurons, MPS IIIA n = 184 neurons; 90–120 days: Neurotypical n = 261 neurons, MPS IIIA n = 286 neurons). E The cell body surface area is consistent between MPS IIIA and neurotypical neurons over neurodevelopment (30–60 days: Neurotypical n = 186 neurons, MPS IIIA n = 179 neurons; 90–120 days: Neurotypical n = 239 neurons, MPS IIIA n = 242 neurons). F Heatmap of morphological properties highlights that MPS IIIA and neurotypical neurons are similar over neurodevelopment (30–60 days: Neurotypical n = 186 neurons, MPS IIIA n = 179 neurons; 90–120 days: Neurotypical n = 239 neurons, MPS IIIA n = 242 neurons). The heatmap colour is scaled by the minimum (10th percentile; blue) and maximum (90th percentile; red) for each measurement, with the median (50th percentile; white) set as the midpoint. Annotated values on the heatmap denote the mean for each condition and timepoint. G Unsupervised principal component analysis of 22 morphological features from MPS IIIA and neurotypical neurons (30–60 days: Neurotypical n = 186 neurons, MPS IIIA n = 179 neurons; 90–120 days: Neurotypical n = 239 neurons, MPS IIIA n = 242 neurons). Data in (A) represents the mean of each morphological type between the cell lines, with the error bars indicating ± SEM. Statistical analysis between each morphological type was assessed using a Kruskal–Wallis test with Dunn’s correction, with all types being ns. For box and whisker plots, the box represents the median and 25th to 75th percentiles, with the whiskers representing the 10th to 90th percentile. The blue plus sign represents the mean of the data. Data points in the graphs are neurons that fall outside of the box and whisker ranges. Data in (C) was analysed using a two-tailed non-parametric Mann-Whitney U test for area under the curve. Data in (D–F) were analysed using a Kruskal–Wallis test with Dunn’s correction. See also Supplementary Figs. 12 and 13 for neural differentiations. ns not significant is defined as P > 0.05. Black/Grey indicates neurotypical donors; Red/Peach indicates MPS IIIA patient-derived lines. Source data are provided as a Source Data file. MPS IIIA mucopolysaccharidosis type IIIA, PC1 first principal component, PC2 second principal component, pF picofarad.
MPS IIIA neurons have action potential firing capabilities and kinetics similar to those of neurotypical neurons
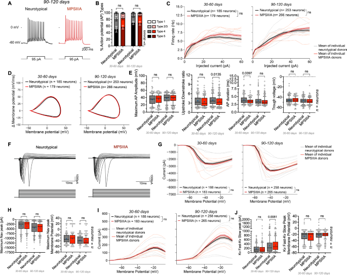
Action potentials play a crucial role in neurotransmission, with their arrival at presynaptic axon terminals triggering the release of neurotransmitters that initiate, modulate or prevent biological responses in postsynaptic neurons79. Abnormalities in neuronal firing that may alter excitability and neurotransmission have been described in other neurodevelopmental disorders80,81. However, action potential firing in MPS IIIA and their potential downstream effects on neurotransmission are unclear. Using whole-cell patch clamping, we incrementally depolarised neurons in current-clamp mode and recorded their evoked action potentials (Supplementary Fig. 14A). Cells were first classified into action potential types using previously described methods that rely on their maximal firing frequency over a threshold of −10 mV64. Within these five action potential types, type 1 is considered the least functionally mature and type 5 is the most functional64 (Supplementary Fig. 14B, C). Over neurodevelopment in vitro, neurotypical and MPS IIIA cultures exhibited similar proportions of these action potential types. They also had a similar increase in the proportion of type 5 neurons from the 30–60-day to 90–120-day time points, indicating further functional maturation during this period (Fig. 4A, B). When examining their firing capabilities, MPS IIIA and neurotypical neurons required comparable amounts of injected current to elicit equivalent responses in action potential firing (Fig. 4C). The kinetics of action potentials evoked by MPS IIIA neurons showed no significant differences to neurotypical neurons, with their amplitude and trough-voltage consistent across conditions, and only minor differences found in their upstroke:downstroke ratio and duration. This is evident in the phase plots, which represent the average kinetics of a single action potential for all cells patched (Fig. 4D, E and Supplementary Fig. 14D). Further, the resting membrane potential of MPS IIIA and neurotypical neurons appeared relatively similar, although slightly more negative in MPS IIIA at later maturation stages (Supplementary Fig. 14E, F).
A Representative traces of action potential firing from MPS IIIA (red) and neurotypical (black) neurons, indicating similar firing and kinetics properties. B Proportion of action potential types in MPS IIIA and neurotypical neurons are similar over neurodevelopment. The data represents the proportion of each action potential type in each individual neurotypical donor, MPS IIIA patient or the playground model (Neurotypical n = 6 donors in both time points, MPS IIIA n = 7 patients in both time points). C MPS IIIA and neurotypical neurons require similar amounts of injected current to elicit the same action potential firing response (30–60 days: Neurotypical n = 185 neurons, MPS IIIA n = 179 neurons; 90–120 days: Neurotypical n = 253 neurons, MPS IIIA n = 266 neurons). D Phase plots of MPS IIIA and neurotypical action potential kinetics were calculated on the first action potential in the maximal firing sweep (30–60 days: Neurotypical n = 185 neurons, MPS IIIA n = 179 neurons; 90–120 days: Neurotypical n = 253 neurons, MPS IIIA n = 266 neurons). E The kinetics of action potentials evoked from MPS IIIA and neurotypical neurons are similar over neurodevelopment (30–60 days: Neurotypical n = 172–185 neurons, MPS IIIA n = 164–179 neurons; 90–120 days: Neurotypical n = 246–253 neurons, MPS IIIA n = 256–266 neurons). F Representative traces of voltage-gated sodium currents and voltage-gated fast-inactivating potassium currents evoked by neurotypical and MPS IIIA neurons. G Activation curves of voltage-gated sodium channels across membrane depolarisation potentials in MPS IIIA and neurotypical neurons over neurodevelopment (30–60 days: Neurotypical n = 188 neurons, MPS IIIA n = 183 neurons; 90–120 days: Neurotypical n = 258 neurons, MPS IIIA n = 265 neurons). H Maximum voltage-gated sodium channel peak and its corresponding membrane depolarisation voltage are similar between neurotypical and MPS IIIA neurons over neurodevelopment (30–60 days: Neurotypical n = 188 neurons, MPS IIIA n = 183 neurons; 90–120 days: Neurotypical n = 258 neurons, MPS IIIA n = 265 neurons). I Activation curves of the voltage-gated potassium channel peak across membrane hyperpolarisation potentials, which is calculated by subtracting the slow-inactivating potassium currents from the fast-inactivating potassium currents (30–60 days: Neurotypical n = 188 neurons, MPS IIIA n = 183 neurons; 90–120 days: Neurotypical n = 258 neurons, MPS IIIA n = 265 neurons). J Maximum voltage-gated potassium channel peak is larger in MPS IIIA at 90–120 days, but the membrane hyperpolarisation voltages that these are evoked at are similar between neurotypical and MPS IIIA neurons (30–60 days: Neurotypical n = 188 neurons, MPS IIIA n = 183 neurons; 90–120 days: Neurotypical n = 258 neurons, MPS IIIA n = 265 neurons). For box and whisker plots, the box represents the median and 25th to 75th percentiles, with the whiskers representing the 10th to 90th percentile. The blue plus sign represents the mean of the data. Data points in the graphs are neurons that fall outside of the box and whisker ranges. B and all box and whisker plots were analysed using a Kruskal–Wallis test with Dunn’s correction. In (C, D, and G), the bold red and black lines represent the mean for all individual neurons patched, with the error bars indicating ± SEM. The dashed lines represent the mean of each individual neurotypical donor, MPS IIIA patient or the playground model. These were analysed using a two-tailed non-parametric Mann–Whitney U test for area under the curve. See also Supplementary Figs. 14 and 15. ns not significant is defined as P > 0.05. Black/Grey indicates neurotypical donors; Red/Peach indicates MPSIIIA patient-derived lines. Source data are provided as a Source Data file. AP action potential, Hz hertz, ms millisecond, mV millivolt, MPS IIIA mucopolysaccharidosis type IIIA, pA picoampere, Nav voltage-gated sodium channel, Kv voltage-gated potassium channel.
For further validation, we then investigated the mechanisms that underlie action potential generation: the activation and deactivation of voltage-gated sodium (Nav) and potassium (Kv) channels that depolarise and hyperpolarise neuronal membranes (Fig. 4F and Supplementary Fig. 15A). As the action potential firing, kinetics and resting membrane potential of MPS IIIA neurons were unaffected, we expected the function of these channels would also be unaltered. Indeed, the behaviour of voltage-gated sodium channels in MPS IIIA neurons closely resembled their neurotypical counterparts, with similar activation and deactivation membrane voltages over maturation (Fig. 4G). Further supporting this, we saw no change in the maximal sodium peak across neurodevelopment nor any differences in the membrane depolarisation potential at which these peaks are evoked (Fig. 4H and Supplementary Fig. 15B). We also saw no changes in the activation or deactivation of voltage-gated potassium channels over neurodevelopment as shown by the activation curve (Fig. 4I). When we isolated the potassium channels, MPS IIIA neurons appeared to have slightly larger maximal peaks at the 90–120-day time point, potentially indicative of greater potassium efflux following neuronal depolarisation. Despite this, there were no differences in the membrane hyperpolarisation voltage at which these maximal potassium peaks occurred (Fig. 4J and Supplementary Fig. 15C). Overall, MPS IIIA does not appear to affect the intrinsic function of voltage-gated sodium and potassium channels required for successful action potential generation. Altogether, our findings indicate that MPS IIIA pathophysiology does not directly affect the firing capabilities or the membrane potential properties of the neurons and, therefore, is not likely to be an underlying cause of impaired neural communication and cognition.
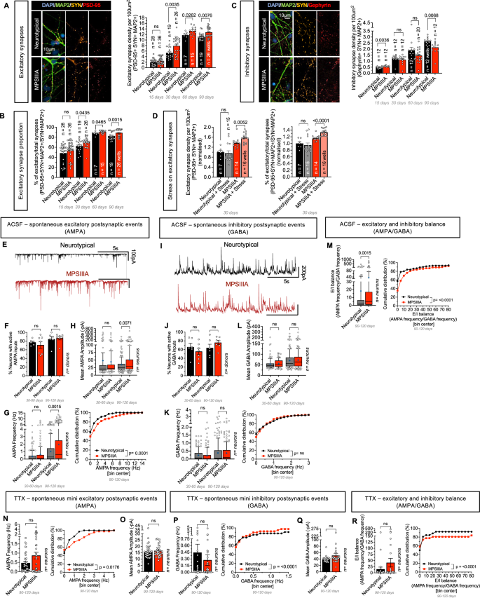
MPS IIIA neurons show an increased PSD95/Gephyrin synaptic ratio
MPS IIIA patients present with a range of progressive neurological symptoms, including cognitive impairment, motor deterioration, hyperactivity and sleep disturbances. Despite remaining uncertainty regarding the mechanisms underlying cognitive impairment in MPS IIIA, evidence from other neurodevelopmental disorders9,15,16,82,83 suggests that altered excitatory and inhibitory synaptic communication may play a key role. Therefore, we assessed whether synapses were affected in MPS IIIA.
We first examined whether MPS IIIA iPSC-derived neurons displayed differences in the density of excitatory and inhibitory synapses. MPS IIIA playground cultures were stained with markers against neuronal soma and dendrites (MAP2), pre-synaptic terminals (Synapsin-1), glutamatergic postsynaptic sites (postsynaptic density 95; PSD95) (Fig. 5A, B and Supplementary Fig. 16A), and GABAergic postsynaptic sites (postsynaptic protein Gephyrin) (Fig. 5C and Supplementary Fig. 16B). PSD95 is a scaffolding protein that helps organise and stabilise synaptic signalling and is typically localised within excitatory synapses84. Gephyrin is the main scaffolding protein in inhibitory synapses, which anchors glycine and gamma-aminobutyric acid (GABA) type A receptors to postsynaptic sites85. We found that excitatory synapse (PSD95 + SYN+) density on neuronal somas and dendrites (MAP2) was significantly increased in MPS IIIA iPSC-derived neural cultures from 30 days of maturation onwards compared to neurotypical donors (Fig. 5A). Similarly, we saw a small but significant increase in the proportion of excitatory synapses over total synapses (SYN puncta) in MPS IIIA cultures when compared to neurotypical donors over maturation (Fig. 5B). In contrast, although both neurotypical and MPS IIIA cultures showed a gradual increase in inhibitory synapse density over 90 days of maturation, the density increased consistently faster in neurotypical cultures, resulting in significantly fewer inhibitory synapses at 90 days in MPS IIIA (Fig. 5C).
A Representative images of immunofluorescence staining of Synapsin-I (SYN) and Postsynaptic density protein 95 (PSD-95) in 60-day cultures, identifying excitatory synapses. Number of excitatory synaptic puncta (PSD-95 + SYN + MAP2 + ) in 15-, 30-, 60- and 90-day playground cultures. Blue indicates nuclei (DAPI); green indicates neuronal soma and dendrites (MAP2); yellow indicates pre-synaptic terminals (SYN); red indicates glutamatergic postsynaptic sites (PSD-95). B Proportion of excitatory synapses (PSD-95 + SYN + MAP2 + /SYN + MAP2 + ) in playground cultures over maturation. C Representative images of immunofluorescence staining of Synapsin-I (SYN) and Gephyrin in 60-day cultures, identifying inhibitory synapses. Number of inhibitory synaptic puncta (Gephyrin+SYN + MAP2 + ) in 15-, 30-, 60- and 90-day playground cultures. Blue indicates nuclei (DAPI); green indicates neuronal soma and dendrites (MAP2); yellow indicates pre-synaptic terminals (SYN); red indicates GABAergic postsynaptic sites (Gephyrin). D Nutrient depletion (removal of growth factors and antioxidants) from day 15–30 was used to induce cellular stress, which exacerbated the increase in excitatory synapses in 30-day MPS IIIA cultures. E Representative traces of spontaneous AMPA-mediated excitatory postsynaptic events recorded in standard ACSF. F Proportion of neurons receiving active AMPA inputs in neurotypical and MPS IIIA cultures. Each data point represents the proportion of cells receiving active AMPA inputs in each individual neurotypical donor, MPS IIIA patient or the playground model (Neurotypical n = 6 donors in both time points, MPS IIIA n = 7 patients in both time points). G AMPA-mediated postsynaptic currents are significantly more frequent in MPS IIIA neurons later in maturation (30–60 days: Neurotypical n = 153 neurons, MPS IIIA n = 141 neurons; 90–120 days: Neurotypical n = 225 neurons, MPS IIIA n = 239 neurons). H AMPA-mediated postsynaptic currents are significantly larger in MPS IIIA later in neurodevelopment (30–60 days: Neurotypical n = 119 neurons, MPS IIIA n = 112 neurons; 90–120 days: Neurotypical n = 193 neurons, MPS IIIA n = 211 neurons). I Representative traces of spontaneous GABA-mediated inhibitory postsynaptic events recorded in standard ACSF. J Proportion of neurons receiving active GABA inputs is similar over time. Each data point represents the proportion of cells receiving active GABA inputs in each individual neurotypical donor, MPS IIIA patient or the playground model (Neurotypical n = 6 donors in both time points, MPS IIIA n = 7 patients in both time points). (K) GABA-mediated event frequency (30–60 days: Neurotypical n = 140 neurons, MPS IIIA n = 139 neurons; 90–120 days: Neurotypical n = 201 neurons, MPS IIIA n = 202 neurons) and L GABA-mediated event amplitude is unaffected in MPS IIIA (30–60 days: Neurotypical n = 94 neurons, MPS IIIA n = 75 neurons; 90–120 days: Neurotypical n = 131 neurons, MPS IIIA n = 156 neurons). M There is an excitatory/inhibitory synaptic imbalance in MPS IIIA favouring hyperexcitation (90–120 days: Neurotypical n = 131 neurons, MPS IIIA n = 156 neurons). N MPS IIIA neurons patched in TTX trend towards increased AMPA frequency (Neurotypical n = 35 neurons, MPS IIIA n = 43). O The amplitude of miniature AMPA-mediated events are unaltered (Neurotypical n = 32 neurons, MPS IIIA n = 32). P The frequency of miniature GABA-mediated events trends towards a decrease in MPS IIIA (Neurotypical n = 32 neurons, MPS IIIA n = 39). Q The amplitude of miniature GABA-mediated events is unaltered (Neurotypical n = 26 neurons, MPS IIIA n = 31). R MPS IIIA neurons patched in TTX trend towards an excitatory/inhibitory synaptic imbalance (Neurotypical n = 26 neurons, MPS IIIA n = 31). For imaging data, histograms represent the mean with the error bars indicating ± SEM. Each point represents the mean of a playground well, consisting of 9 (neurotypical) or 10 (MPS IIIA) neural cell lines from 5 patients or donors, for 25 fields of view as the puncta density per 100 µm2 neuronal soma and dendrite area (MAP2). Black indicates neurotypical; grey indicates neurotypical + stress; red indicates MPSIIIA and peach indicates MPSIIIA + stress. Imaging data are from 7 to 16 wells per timepoint from 2 independent differentiations per genotype. A–D were analysed using unpaired two-tailed non-parametric Mann–Whitney U tests. For patch-clamping data, all histograms (N–R) represent the mean with the error bars indicating ± SEM, except for (F and J), which represent the average proportion for each individual neurotypical donor or MPS IIIA patient or playground model with the error bars indicating ± SEM. For box and whisker plots (G,H, K–M), the box represents the median and 25th to 75th percentiles, with the whiskers representing the 10th to 90th percentile. The blue plus sign represents the mean of the data. Data points in the graphs are neurons that fall outside of the box and whisker ranges. Grey indicates neurotypical donors; red indicates MPSIIIA patient-derived lines. F, H, G (left), J, L and K (left) were analysed using a Kruskal–Wallis test with Dunn’s correction, defaulting to a two-tailed p-value calculation. M–R (excluding cumulative distribution) were analysed using a two-tailed non parametric Mann–Whitney U test. Cumulative distributions (G, K, M, N, P and R) represent binned data analysed using a two-tailed paired non-parametric Wilcoxon T test. See also Supplementary Figs. 16–18. ns not significant is defined as P > 0.05. Source data are provided as a Source Data file. MPS IIIA mucopolysaccharidosis type IIIA, MAP2 microtubule-associated protein 2, pA picoampere, Hz hertz, AMPA alpha-amino-3-hydroxy-5-methyl-4-isooxazole-propionic acid, GABA gamma-aminobutyric acid, TTX tetrodotoxin.
Altogether, the fact that PSD95 and Gephyrin puncta fluctuated in the opposite direction indicates an uncoupled influence of MPS IIIA pathophysiology on excitatory and inhibitory synapses and suggests an altered ratio of excitatory to inhibitory postsynaptic terminals. These structural changes may contribute to a disrupted functional E/I balance.
Mild cellular stress exacerbates a shift towards a higher proportion of excitatory PSD95 synapses in MPS IIIA neurons
Chronic stress has been shown to play a key role in neurodegenerative disease by accelerating ageing, cognitive decline and disease progression39,40,86,87. Previous studies have highlighted an increased vulnerability of neurodegenerative models to cellular stressors, further exacerbating disease phenotypes88,89. To determine the effect of cellular stress on MPS IIIA synapses, we transiently removed trophic factors and antioxidants from cell culture media. There was no effect of these mild cellular stress condition on the neurotypical donors (Fig. 5D). However, this same cellular stress exacerbated the increase in density and proportion of excitatory synapses in MPS IIIA playground cultures (Fig. 5D), demonstrating a heightened susceptibility of MPS IIIA neuron synapses to cellular stress.
Altogether, when comparing MPS IIIA and neurotypical neurons in normal tissue culture conditions, the increases in MPS IIIA dendritic density of PSD95 synaptic puncta were relatively small (<15%). However, mild external cellular stress, which was innocuous on neurotypical synapses, further exacerbated the excess of PSD95+ synapses in MPS IIIA by >40%, reinforcing the disease relevance of this synaptic phenotype.
Long-term maturation of MPS IIIA neurons reveals an imbalance between synaptic excitation and inhibition
To further investigate our hypothesis that E/I balance is disrupted in MPS IIIA neurons, we examined postsynaptic communication using whole-cell patch clamping in MPS IIIA and neurotypical neural cultures. We recorded spontaneous and miniature excitatory and inhibitory postsynaptic currents on single neurons (Supplementary Fig. 17). Over maturation, MPS IIIA and neurotypical cultures had similar proportions of neurons receiving spontaneously active excitatory glutamatergic synaptic inputs, mediated by alpha-amino-3-hydroxy-5-methyl-4-isooxazole-propionic acid (AMPA) receptors (Fig. 5E, F). However, the frequency of AMPA-mediated spontaneous synaptic events in MPS IIIA neurons doubled that of neurotypical neurons at 90–120-days (Fig. 5G and Supplementary Fig. 18A). The amplitude of events evoked from these neurons were also significantly larger than their neurotypical counterparts at later time points (Fig. 5E, H and Supplementary Fig. 18B). In contrast, spontaneous GABA-mediated synaptic activity in MPS IIIA neurons was not affected, with no significant differences observed in the frequency, amplitude, or distribution of these events (Fig. 5I–L and Supplementary Fig. 18C, D). As a result, MPS IIIA neurons have a significantly larger shift towards more synaptic excitation than inhibition, disrupting the physiological homeostatic E/I balance within these cultures (Fig. 5M).
When we repeated these experiments in the presence of tetrodotoxin (TTX), a voltage-gated sodium channel antagonist that blocks action potentials, we observed similar shifts in synaptic excitation and inhibition (Fig. 5N–R). Specifically, the frequency of miniature AMPA-mediated events showed an increase in MPS IIIA (Fig. 5N), although it only became significant when analysed as a cumulative distribution. In contrast, the frequency of miniature GABA-mediated events showed a trend towards a decrease in MPS IIIA (Fig. 5P). We found no significant changes to the amplitude of miniature AMPA and GABA events, indicating that the machinery responsible for stochastic postsynaptic release of single neurotransmitter vesicles remains functional in MPS IIIA (Fig. 5O, Q). The opposing polarity of changes in AMPA- vs. GABA-mediated miniature synaptic event frequencies in MPS IIIA, without alterations in their amplitudes, caused a shift in E/I balance that was statistically significant when assessed via cumulative distribution (Fig. 5R). Overall, whether or not TTX was present, these results indicate altered synaptic homeostasis and hyperactive excitatory synaptic transmission in MPS IIIA neurons (Fig. 5).
MPS IIIA patient-derived cultures reveal hyperactive electrical neuronal circuits
Behavioural and cognitive deficits in children are ultimately caused by changes in electrical activity at the neural circuit level. Therefore, we next sought to examine how the E/I synaptic imbalance, as revealed by whole-cell patch clamping and imaging, might impact neural circuit function. Multielectrode arrays (MEA) are more scalable electrophysiological assays than patch-clamping and can provide complementary insights into neural network dynamics by recording multiple neurons at once. Therefore, we utilised MEA to compare MPS IIIA neural network activity to neurotypical tissue in vitro (Fig. 6A). We averaged recordings from 5148 electrodes across 138 wells from 10 neurotypical clones and 185 wells from 11 MPS IIIA clones (Supplementary Fig. 19A). Consistent with the patch-clamping data, we found that action potential firing rates and burst frequency were similar between MPS IIIA and neurotypical single neurons (Fig. 6B, C and Supplementary Fig. 19B, C, E, F). This further confirms that the intrinsic capacity of single MPS IIIA neurons to fire action potentials is neurotypical. In addition, the spike-sorted synchrony index, a measure of how precisely neurons fire together within a short time window, was comparable between conditions (Fig. 6D and Supplementary Fig. 19D, G). However, at the network level, MPS IIIA cultures were hyperactive compared to neurotypical cultures. This was supported by a significantly higher number of active and bursting neurons and twice the amount of synchronized network events (Fig. 6A, E–G and Supplementary Fig. 19B–H). Overall, these results suggest that the neuronal E/I imbalance observed in individual MPS IIIA patient-derived neurons may contribute to large-scale circuit dysfunction and hyperactivity at a neural network level. Such neuronal hyperactivity may underlie pathophysiological mechanisms leading to cognitive impairments observed in MPS IIIA patients.
A Raster plots depict 120 s of spontaneous firing activity per neuron in 2 individual wells at 60 days of maturation. Each dash on the raster plot indicates an action potential. Network firing plots above the rasters indicate synchronous firing events (arbitrary scale). B–G Analysis of single-cell spike-sorted cortical neuronal electrophysiology data measured using MEA from 30–50 days to 55–70 days in BrainPhys reduced neuronal maturation medium. B–D Firing properties are similar between neurotypical and MPS IIIA neuronal cultures, with no significant differences in the firing rate per neuron (B), burst frequency (C), and spike-sorted synchrony index (D). E, F Histograms of the number of active neurons (E) and bursting cells (F) demonstrate increased neuronal excitability in MPS IIIA cultures at 55-70 days. G MPS IIIA neuronal networks have an increased frequency of network events compared to neurotypical donors. Histograms represent the mean of data averaged per well, then averaged for biological replicates (individual patient or donor-derived cell lines or playground models) at the early (30–50 days) and late (55–70 days) timepoints. The error bars indicate ± SEM. Black indicates neurotypical controls; red indicates MPSIIIA patient-derived lines. Statistics, including error bars and significance testing, are derived from biological replicates only; technical replicates (multiple wells and recordings from the same differentiation) were averaged per biological replicate prior to further analysis to avoid pseudo replication. Each data point represents the mean of an individual patient-derived or playground culture cell line (Neurotypical: n = 9 donor-derived lines + 1 playground line, MPS IIIA: n = 10 patient-derived lines + 1 playground line). Playground culture cell lines consist of 9 (neurotypical) or 10 (MPS IIIA) neural cell lines from 5 donors. Technical replicates in the recordings ranged from 8 to 43 wells per biological replicate across 1 to 4 independent neural differentiations per condition (for further details, see Supplementary Fig. 5). All recordings included in analyses were binned for 7 days and smoothed with a two-point moving average algorithm. Significance was determined using a mixed-effects model (REML) with fixed effects for time, cell line, and their interaction, and random effects for genotype. Šídák’s multiple comparisons test was used to compare genotypes at each timepoint. See also Supplementary Fig. 19. ns not significant is defined as P > 0.05. Source data are provided as a Source Data file. MPS IIIA mucopolysaccharidosis type IIIA, Hz hertz.
MPS IIIA neurons reveal dysregulated gene expression implicated in synaptic homeostasis
Previous studies have suggested that genes associated with synaptic structure and function are implicated in E/I imbalances of neurological disorders9. To explore the molecular mechanisms that may underlie the hyperactivity and E/I imbalances in our cultures, we performed single-nuclei RNA (snRNA) sequencing at 120 days in vitro, focusing on excitatory and inhibitory neurons that were identified by canonical markers (Fig. 7A and Supplementary Fig. 20B–E). We found 1,251 significantly differentially expressed genes (DEGs) in MPS IIIA excitatory neurons, and 880 in inhibitory neurons (Fig. 7B). Upregulated DEGs were found in both neuronal types (882 DEGs in excitatory and 867 DEGs in inhibitory neurons). In contrast, most downregulated DEGs were found in excitatory neurons (369 DEGs), and few in inhibitory neurons (13 DEGs). Comparative analysis also revealed substantial overlap in genes dysregulated across both neuronal types (464 common upregulated and 12 downregulated DEGs) (Fig. 7C). For example, several genes, such as SATB2 and NEUROD6 have been implicated in synaptic plasticity and neurodevelopmental disorders90,91,92.
A UMAP of excitatory and inhibitory neurons in MPS IIIA and Neurotypical 120-day cultures. Dot plots confirm the expression of key excitatory (pink) and inhibitory (blue) neuron markers in each genotype. B Volcano plot showing the top genes that are up (red) or downregulated (blue) after differential expression analysis in MPS IIIA excitatory and inhibitory neurons. Dot plots to the right of each volcano plot highlight the expression of the top five significantly dysregulated genes between the respective groups. Differential expression analysis was conducted using a Wilcoxon Rank Sum test. C Venn diagram (made using https://bioinformatics.psb.ugent.be/webtools/Venn/) highlights genes that are unique to and commonly dysregulated in MPS IIIA excitatory and inhibitory neurons. D Chord plot of simplified gene set enrichment analysis for the top up and downregulated genes in MPS IIIA excitatory and inhibitory neurons. E Gene set enrichment analysis of genes associated with synapse structure and function are enriched in MPS IIIA excitatory neurons but not inhibitory neurons. Statistical analysis was conducted within the fgsea function using Benjamini–Hochberg correction for adjusted p-values. F Histograms represent various glutamatergic and GABAergic postsynaptic genes and their expression in 120-day excitatory and inhibitory neurons, with error bars indicating ± SEM. Each data point represents the mean expression per donor or patient-derived neural cell line. Black indicates neurotypical donors; red indicates MPSIIIA patient-derived lines. The n number represents the average expression for each MPSIIIA patient or neurotypical donor sequenced in the playground model, each of which were independently differentiated prior to being combined in the playground. Playground culture cell lines consist of 9 (neurotypical) or 10 (MPS IIIA) neural cell lines from 5 donors. Histogram data were analysed using two-tailed non-parametric Mann–Whitney U tests. NLGN1, SHANK2, DISC1 and CDKL5 were significantly upregulated in differential expression analysis using a Wilcoxon Rank Sum test. Each point in the UMAP represents a single cell and each point in the volcano plot represents a gene. See also Supplementary Fig. 20. ns not significant is defined as P > 0.05. Source data are provided as a Source Data file. MPS IIIA mucopolysaccharidosis type IIIA, NES normalised enrichment score.
Gene ontology analysis of the top 15 up or downregulated DEGs for excitatory and inhibitory neurons revealed that most of these genes have a role in Signalling pathways, Cellular metabolism, Ions and transport, and Cellular differentiation and development (Fig. 7D and Supplementary Fig. 20F). We then specifically examined the expression of synaptic genes in MPS IIIA excitatory and inhibitory neurons to identify possible mechanisms underlying synaptic hyperactivity. To do this, we mapped genes significantly up or downregulated in MPS IIIA excitatory or inhibitory neurons to the SynGO 20231201 list of synaptic genes93. This showed significant enrichment of genes associated with pre- and post-synaptic structure, regulation and function in MPS IIIA excitatory and inhibitory neurons, suggesting their dysregulated expression may underlie the phenotype we observe (Fig. 7E). More specifically, glutamatergic postsynaptic genes NLGN1, SHANK2, DISC1 and CDKL5 were either significant or trending towards significantly upregulated in MPS IIIA excitatory and inhibitory neurons (Fig. 7F). These four genes were identified via a literature search exploring genes that are known to be implicated in E/I imbalances in neurological disorders, and each play a role in organising, stabilising and maintaining glutamatergic signalling9. Aligning with our electrophysiological phenotypes, we do not see dysregulation of key GABAergic postsynaptic genes in MPS IIIA neurons (Fig. 7F). These findings indicate that our synaptic imbalance phenotype correlates with dysregulated expression of genes associated with glutamatergic synapse structure, maintenance and function, rather than altered expression of GABAergic synapse genes.
Discussion
The balance between excitatory and inhibitory synaptic drive is tightly regulated in a neurotypical brain and is fundamental to plasticity and long-term memory over neurodevelopment7,94,95. Abnormal E/I shifts are linked to cognitive and behavioural symptoms across many neurodegenerative and neurodevelopmental conditions95. Despite the clinical overlap with adult neurodegenerative diseases, synaptic imbalance has not been systematically examined in childhood dementias. Using human iPSC-derived cortical neurons from MPS IIIA patients, we identify hyperactive excitatory synapses that elevate network excitability and disrupt E/I balance. Our transcriptomic analyses implicate gene programmes associated with synapse imbalance in other neurological disorders, providing a molecular substrate for the electrophysiological phenotypes. Collectively, these findings underscore the critical role of synaptic dysfunction in the pathophysiology of MPS IIIA and open new avenues for therapeutic intervention.
Synaptic glutamatergic overdrive, excitotoxicity and vulnerability to cellular stress
Across assays, MPS IIIA patient neurons exhibited increased postsynaptic density (PSD95) puncta and elevated AMPA-mediated event frequency, consistent with excessive glutamatergic transmission. Sustained glutamatergic activity drives calcium-dependent cascades that can precipitate excitotoxic injury, a mechanism broadly implicated in neurodegeneration96,97. However, it is important to note that astrocyte reactivity, which was not explored in this study, is a key driver of excitotoxicity. Their reactive state disrupts their regulatory glutamate mechanisms within the synaptic cleft, allowing excess neurotransmitter to overstimulate postsynaptic receptors and diffuse to nearby synapses96,97. Therefore, future studies should look to explore and establish the relationship between synaptic hyperactivity, excitotoxicity, astrocyte reactivity and neurodegeneration to deepen our understanding of MPS IIIA pathogenesis.
Hyperactive excitatory synaptic circuits in our patient-derived MPS IIIA neural model align with clinical presentation: early neurocognitive changes coincide with marked hyperactivity and autism- or ADHD-like behaviours, preceding severe cognitive decline, loss of ambulation, and brain atrophy54,98. These neural phenotypes worsened under cellular stress, which also align with clinical observations that physiological stressors accelerate disease progression54,99. Causality remains to be established, but the alignment between synaptic hyperactivity and neuronal loss argues for a model in which early synaptic dysfunction amplifies neuronal vulnerability and cognitive impairment100.
Molecular correlates with excitatory synaptic overdrive
Differential expression analyses highlighted upregulation of genes that organise glutamatergic synapses (e.g., NLGN1, CDKL5, DISC1, SHANK2) in both excitatory and inhibitory neurons, with minimal changes in canonical GABAergic scaffolds. Whether upregulation of glutamatergic postsynaptic genes in inhibitory neurons is compensatory or maladaptive remains to be tested. Mechanistically, neuroligin-1, encoded by NLGN1, coordinates presynaptic alignment and postsynaptic recruitment of scaffolds101. Its overexpression in mice increases spine density, elevates E/I ratio, and impairs memory102,103,104, paralleling the increased excitatory synapse density and hyperexcitation we observe. CDKL5 stabilises PSD95–NLGN1 complexes and regulates dendritic spine maturation, and its upregulation alongside increased PSD95 puncta provides a plausible route to strengthened glutamatergic synapses105. DISC1 localises to excitatory postsynaptic compartments9,106, and its dysregulation affects synapse number and cAMP-coupled signalling107. SHANK2 scaffolds AMPA/NMDA receptor complexes108, and while ASD-linked SHANK2 loss commonly reduces excitatory transmission109,110,111, SHANK2 upregulation could conversely enhance postsynaptic stabilisation and receptor coupling. Collectively, these changes converge on pathways that potentiate excitatory synaptic structure and function, offering a molecular explanation for the E/I imbalance in MPS IIIA.
Alignment and divergence with previous animal and post-mortem models
Our findings align with reports of synaptic hyperactivity in other childhood dementias (e.g., Niemann-Pick type C)112,113 and with histological evidence of increased PSD95 in MPS IIIA mouse models114. Conversely, reduced PSD95 was reported in post-mortem MPS IIIA/IIIC brains77. This likely reflects end-stage disease after extensive neuronal loss, whereas iPSC-derived neurons capture earlier disease stages when synaptic overdrive first emerges. Glutamatergic synaptic hyperactivity translated to network dysfunction on our MEA, with no change in mean firing rate per neuron, consistent with our whole-cell patch-clamping data. This data is also consistent with a previous study indicating that excitatory neuron dominant cultures show more active and bursting neurons during maturation without altered spontaneous mean firing rate per unit115. Some MPS III mouse and iPSC-derived models have reported reduced synaptic strength in some brain regions77,114,116,117, where species, brain-region specificity (hippocampal CA1 vs cortical cultures), and developmental timing likely account for the differences in findings. These considerations underscore the value of human neuronal systems and multimodal analyses for resolving stage-specific and cell-type-specific mechanisms.
Limitations of study
Some MPS IIIA donors were over-represented in the 120-day playground, unlike the more balanced 30-day cohort (Supplementary Fig. 20A). This likely reflects variable disease severity and progression: over a long period in vitro, patient lines with extreme neurodegeneration yielded fewer neurons. We verified these correlations with donor-resolved snRNA-seq after genotyping (Supplementary Fig. 20A). We mitigated this patient-bias by characterising each line individually to confirm that the phenotypes were reproducible in all patients and not solely driven by a single patient in our playground neural model (e.g., Supplementary Figs. 18–20).
We also acknowledge potential selection bias: whole-cell patch-clamp recordings may favour healthier-appearing, morphologically complex neurons, enriching for multipolar/pyramidal and under-representing bipolar/fusiform types (Fig. 3A). To mitigate this, experimenters were blinded to genotype throughout data acquisition and analysis to minimise the chance that selection criteria confounded disease phenotypes.
Overall, this study provides, to our knowledge, the first evidence in a human model of childhood dementia that excitatory synaptic hyperactivity produces a reproducible E/I imbalance and network dysfunction in MPS IIIA. These findings identify aberrant synaptic homeostasis and excitatory synaptic hyperactivity as drivers of rapid neurodegeneration in childhood dementia. This study also highlights opportunities for therapeutic intervention which act to restore synaptic homeostasis and interrupt neurodegenerative cascades.
Finally, future work should: (i) define causal relationships between synaptic overdrive, glial responses and progressive neuronal loss; (ii) determine whether pharmacological normalization of synaptic hyperactivity can prevent or delay downstream neurodegeneration; and (iii) test the generalisability of this hyperexcitability mechanism across childhood dementias. This work establishes a robust and scalable iPSC-based electrophysiological phenotyping platform using patient-derived neurons to map disease trajectories and enable future drug screening, thereby facilitating identification of therapies targeting convergent synaptic mechanisms, with the goal of improving cognition in children affected by dementia.
Methods
Experimental model and subject details
Study ethics
This study was approved by the Women’s and Children’s Health Network Human Research Ethics Committee (South Australia) under ethical approval number HREC/18/WCHN/147. All research was conducted in accordance with relevant guidelines and regulations. All participants (or their legal guardians) provided written informed consent prior to tissue extraction, which included consent to publish non-identifiable data. Participants were not compensated for their involvement in this study.
Patient recruitment and collection
Fibroblasts used in this study were obtained from skin biopsies of 5 children with MPS IIIA (3 female, 2 male, aged 4–11 years) and 5 age and sex matched neurotypical control donors (2 female, 3 male, aged 4–12 years) by Dr. Nicholas Smith (Women’s and Children’s Hospital, South Australia). MPS IIIA patients were clinically confirmed to have SGSH mutations and symptoms; controls were defined as clinically and genotypically neurotypical at the time of biopsy.
Participant sex was recorded based on clinical assignment at the time of enrolment. While sex was considered in the study design through donor matching, data were not analyzed disaggregated by sex due to the small sample size.
IPSC reprogramming
Patient fibroblasts were reprogrammed using CytotuneTM-iPS 2.0 Sendai Reprogramming Kit (Invitrogen) according to manufacturer’s instructions. Briefly, fibroblasts were maintained in media containing high glucose DMEM (Gibco), 1% GlutaMAX (Gibco), 10% FBS (Gibco), 1% MEM Non-Essential Amino Acids Solution (Gibco) and passaged using TryPLE express (Gibco) for 4 passages. Passage 4 fibroblasts were plated on 6-well hESC-qualified Matrigel (Corning) -coated plates at a density of 5 × 10e4 cells per well. Once cells reached ~50% confluency, they were transfected with a CytotuneTM-iPSC 2.0 Sendai virus. After transfection, cells were maintained in fibroblast media for 7 days and fed daily. On day 7, transduced cells, now forming iPSC colonies, were seeded onto 6-well hESC-qualified Matrigel (Corning) -coated plates and switched to mTeSRTM Plus media (STEMCELL Technologies). IPSC colonies were fed daily until colonies were an appropriate size for picking. Prior to picking, cells were treated with Collagenase Type IV (STEMCELL Technologies) and iPSC colonies were manually picked. Each picked iPSC colony was grown in an individual well and treated as a separate iPSC clone. IPSC clones were expanded, and qPCR was performed to confirm the downregulation of Sendai virus expression. The top iPSC clone from each line was selected based on the results of genetic, morphological and protein analyses.
Maintenance of hPSC lines
WA09 (H9) ESCs (WiCell, Wisconsin, USA) and iPSCs were maintained in mTeSRTM Plus (STEMCELL technology) on hESC-qualified Matrigel (Corning) -coated cultureware. The colonies were passaged using 1 U/mL of Dispase treatment (STEMCELL Technologies) or Gentle Cell Dissociation Reagent (STEMCELL Technologies) and mechanically scraped before being re-plated onto fresh Matrigel-coated plates every 3–5 days.
Generating H9 SGSHKO using CRISPR/Cas9
SGSH knockout (SGSHKO) ESC line was generated using CRISPR/Cas9 gene-editing of WA09 ESC cells, resulting in the insertion of a single nucleotide in exon 6, introducing a frame shift mutation in the SGSH gene. CRISPR/Cas9 protocols were performed according to Turan et al. 2019 with modifications (Supplementary Fig. 21)118. Briefly, WA09 (H9) ESCs (WiCell, Wisconsin, USA) were dissociated to single cells and nucleofected with PX459V2.0-eSPCas9(1.1)-T2A-GFP with guide sequence (guide sequence: GTACACCACCGTCGGCCGCA). After 24 h, GFP expression was confirmed, and GFP+ cells were sorted into 96-well plates in mTeSRTM Plus with CloneR supplement (STEMCELL technology). Cells in 96-well plate were cultured in mTeSRTM Plus (STEMCELL technology) for 14 days with half media changes daily. Once clones were large enough, they were split into 48-well plates. Screening was then performed to identify edited clones. DNA was extracted from clones and underwent PCR amplification on target locus under the following conditions: (1) initial denaturation at 98 °C for 30 s, (2) 34 cycles of denaturation and annealing/extension at 98 °C for 10 s, 67 °C for 30 s and 72 °C for 40 s, (3) Final extension at 72 °C for 2 min. The PCR products were run on agarose gel in TAE buffer (44.5 mM Tris, 20 mM glacial acetic acid, 1 mM Ethylenediaminetetraacetic acid (EDTA) disodium salt dihydrate) before being extracted and sent for Sanger sequencing. Sequencing was analysed using ICE CRISPR Analysis Tool (Synthego Performance Analysis, ICE Analysis. 2019. v3.0. Synthego; 05.05.2020) to confirm CRISPR edits. Edited clones were now considered SGSHKOs and were expanded and frozen for future use.
Trilineage differentiation
Patient iPSCs were differentiated into the 3 germ layers (mesoderm, endoderm, and ectoderm) with the STEMdiff™ Trilineage Differentiation Kit (STEMCELL Technologies) according to the manufacturer’s instructions. Briefly, iPSCs were dissociated as single cells and plated in mTeSR Plus (STEMCELL Technologies) and rock inhibitor Y-27632 (STEMCELL Technologies) at a density of 2 × 105 cells/well for mesodermal differentiation, and 8 × 105 cells/well for endodermal and ectodermal differentiation. Over the following 5–7 days, cells underwent a full media change daily with 1 mL/well of respective differentiation media. After differentiation, cells were dissociated with TrypLE Express (Gibco) for 5 min and snap-frozen.
Assessing trilineage differentiation to germ layers
RNA was extracted from snap-frozen cells using Invitrogen TRIzol Plus RNA Purification Kit (Invitrogen) according to manufacturer’s instructions. 500 µg of RNA was converted to cDNA using SuperScript IV VILO master mix (Invitrogen). Confirmation of trilineage differentiation was performed with 384-well plate Trilineage qPCR Array Kit (STEMCELL Technologies) according to manufacturer’s instructions. Briefly, qPCR master mix kit (STEMCELL Technologies) was used to prepare a master mix with 20 ng of cDNA from each condition, including iPSC control. The Trilineage qPCR plate reaction was performed under the following conditions (1) polymerase activation at 95 °C for 20 s, (2) 40 cycles of denaturation and annealing/extension at 95 °C for 1 s and 60 °C for 20 s. Ct data were analysed using the online qPCR analysis tool v1.2 (STEMCELL Technologies: www.stemcell.com/qPCRanalysis).
Karyotyping
hPSCs and NPCs were cultured in T25 flasks and transferred to Women’s and Children’s Hospital (SA Pathology—Cytogenetics, Genetics and Molecular Pathology) for G-band karyotyping. Briefly, cells at 70–80% confluency were treated with colchicine (0.1 mg/L) for 2–3 h to arrest mitosis at the metaphase. After incubation, cells were washed, dissociated, and pelleted. The cell pellet was incubated with 8 mL hypotonic solution (0.075 M KCl/0.8% Tri-Sodium Citrate) for 25 min, then fixed with Carnoy’s fixative (3:1 Methanol/Acetic Acid). Fixed cells were spread onto a slide and analysed. A minimum of 20 metaphases were analysed for each cell line.
Surface marker analysis on hPSCs using FACS
hPSC cultures at 60–80% confluency were washed and dissociated as single cells using Accutase (STEMCELL Technologies) at 37 °C for 5 min. Dissociated cells were resuspended and diluted in sorting media containing mTESR plus + 10% CloneR (STEMCELL Technologies). Cells were centrifuged at 300 × g for 5 min and resuspended in sorting media. Cell suspension containing 1 × 106 cells was put into a fresh tube and centrifuged for 300 × g for 5 min. The cell pellet was resuspended in 100 μL of sorting media and 5 μL of conjugated antibodies SSEA-4 and TRA-1-60 (STEMCELLS Technologies) were added before being incubated at 4 °C for 45 min. Towards the end of the incubation, 10 μL of diluted DRAQ5 (1:100) was added to samples to identify cell nuclei. Cells were centrifuged at 100 × g for 5 min at 4 °C. The supernatant was removed, and cells were resuspended in 500 μL of cold PBS. The cell suspension was filtered in 40 μm Nylon mesh cell strainers to remove any clumping, and 20 μL of DAPI (1:10) was added to samples before the run to isolate live cells. All hPSC samples were analysed on the FortessaTM Cell Analyzer (BD Biosciences), and voltage gating was adjusted based on single stain and unstained controls prepared in parallel. Post-acquisition analysis was performed with FlowJo software (BD Biosciences).
Growth rate analysis for hPSCs and NPCs
Population doubling level per day was used to assess growth rate for both hPSCs and NPCs. For hPSCs, growth rate was determined by live cell imaging at 2 timepoints in brightfield at 4× magnification (Olympus IX73P1F): (1) one day after passaging (x), and (2) when confluent (colony borders begin to touch) before passaging (y). Using a custom macro on ImageJ software119, a binary mask was generated for regions containing hPSC colonies, and the area was quantified. The growth rate was calculated using the following formula: population doubling level = \(3.322\times (\left(y\right)-(x))\,\). The value of 3.322 represents the exponential nature of cellular growth. For NPCs, cell counts were used in place of confluency. For both hPSCs and NPCs, population doubling level was divided per days between timepoints.
iPSC multimodal scoring
Custom multimodal scoring R scripts were used to determine quality of iPSCs. Using the “DeSIR” package on R, 16 parameters were categorized into four major scores: Morphology, Gene expression, Protein expression, and Growth rate. For each major score, parameters were weighted to desirability functions on a scale between 0.01 and 1 (Supplementary Table 2). The major 4 scores where then weighted (Morphology = 1, gene expression = 1, protein expression = 1, and growth rate = 0.5) into a final overall desirability score between 0.01 and 1 with 1 being the highest and 0.01 being the lowest (Supplementary Fig. 9K).
NPC multimodal scoring
Custom multimodal scoring R scripts were used to determine quality of NPCs. Using the “DeSIR” package on R, 19 parameters were categorized into four major scores: Morphology, Gene expression, Protein expression, and Growth rate. For each major score, parameters were weighted to desirability functions on a scale between 0.01 and 1 (Supplementary Table 3). The major 4 scores where then weighted (Morphology = 0.9, gene expression = 0.7, protein expression = 0.9, and growth rate = 0.3) into a final overall desirability score between 0.01 and 1 with 1 being the highest and 0.01 being the lowest (Supplementary Fig. 9L).
Quantitative real-time qPCR analysis
RNA was extracted from fresh or snap-frozen cells using Invitrogen TRIzol Plus RNA Purification Kit (Invitrogen) according to manufacturer’s instructions. RNA was converted to cDNA using SuperScript IV VILO master mix (Invitrogen). Reactions were prepared using TaqMan™ Gene Expression Master Mix (Applied Biosystems) as per manufacturer’s protocol with custom TaqMan® Gene Expression Assays (Applied Biosystems) (see Supplementary Table 6) in a 384-well plate. For the analysis of mRNA levels, each gene was analysed in triplicate and water was used as a no-template control. Gene expression was normalized against ACTB (β-actin) and GAPDH expression. Comparative Ct method was used to analyse qPCR data120, where average CT was calculated for each gene and delta CT was calculated as follows: deltaCT = AverageCt target gene—AverageCt of ACTB and GAPDH combined. Relative mRNA gene expression was presented as 2−deltaCt.
Human pluripotent stem cell–derived cortical neuron generation
All neuron generation and cultures were conducted according to previously established protocols20. Briefly, NPCs were generated from hESCs and hiPSCs via dual SMAD inhibition neural induction. Embryoid bodies (EBs) were formed by culturing ESCs or hiPSCs in low-attachment 10-cm dishes with neural induction medium (DMEM/F12 with 15 mM HEPES (STEMCELL Technologies), NeuroCult™ SM1 with vitamin A (STEMCELL Technologies), N2 Supplement A (STEMCELL Technologies), 0.1 µM LDN193189 (STEMCELL Technologies), 10 µM SB431542 (STEMCELL Technologies)) for 7 days with media changes every second day. On day 7, EBs were transferred to laminin (Gibco)-coated 10 cm-dishes in neural induction media with laminin (1 μg/ml; Gibco). EB’s were cultured for 7 more days with media changes every second day until neural rosettes became visible around the EB core. Rosettes were manually selected and transferred onto fresh Matrigel-coated plates with neural progenitor medium (DMEM/F12 + GlutaMAX (Gibco), NeuroCult™ SM1 with vitamin A (STEMCELL Technologies), N2 Supplement A (STEMCELL Technologies), FGF2 (10 ng/ml; STEMCELL Technologies), 200 nM ascorbic acid, and laminin (1 μg/ml)), with cells now considered NPCs. Cultured NPCs were maintained at high densities, and medium changes were conducted every other day. Once cells reached confluency, cells were dissociated using Accutase (STEMCELL Technologies) and plated at 1.58 × 105 cells/cm2 into Matrigel (Corning)-coated plates. NPCs were cryopreserved at passage 4 for all subsequent experiments.
For neural maturation, passage 6 NPCs were dissociated and seeded onto tissue culture plates coated with laminin (5 μg/ ml; Gibco) in cortical neural maturation medium (NMM). NMM consisted of BrainPhys neuronal medium supplemented with N2 Supplement A (STEMCELL Technologies), SM1 without vitamin A (STEMCELL Technologies), 200 nM ascorbic acid, 1.2 nM laminin (1 μg/ml; Gibco), 20 ng of BDNF (STEMCELL Technologies), 20 ng of GDNF (STEMCELL Technologies), 10 ng/mL IGF (STEMCELL Technologies), and 0.5 mM dibutyryl cyclic adenosine 50-monophosphate. Neurons were maintained for 14 days following differentiation with half medium changes performed every 2 to 3 days. At day 14, neurons were detached and strained 5 times through a 40 μm nylon mesh cell strainer before being re-plated on poly-L-ornithine (10 μg/ml; Sigma-Aldrich) and laminin (5 μg/ ml)–coated tissue culture plates in cortical NMM containing half concentrations of growth factors. To generate the playground cultures, where neurotypical donor and MPS IIIA neuronal lines were combined, respectively, cell lines underwent neural induction and differentiation separately. Neuronal lines were combined 14 days after differentiation during replating when neurons were post-mitotic. Plates were maintained at 37 °C with 5% CO2 in standard tissue culture incubators. Neuronal cultures were functionally matured for 30, 60, 90 or 120 days in NMM before experiments.
Cellular stress
Trophic factors and antioxidants were removed from the neuronal maturation media in order to induce cellular stress. For cellular stress experiments, neurons were grown in neuronal maturation media (NMM) until Day 15 of maturation. At Day 15, neurons were switched to stress NMM (BrainPhys neuronal medium supplemented with N2A, SM1 without vitamin A and 1.2 nM laminin (1 μg/ml)) and cultured for 15 days before being fixed at day 30.
Immunofluorescence staining and high-content imaging
Cells were seeded on 384-well imaging plates (PerkinElmer) at a density of 13,000 cells. After the experiment cells were washed with BrainPhys imaging media (STEMCELL Technologies) to remove cellular debris. Washing media was removed and cells were fixed for 10 min in 4% paraformaldehyde (PFA). After fixing cells were washed three times with PBS. For staining, fixed cells were washed with TBS prior to being blocked and permeabilized with 0.1% Triton ×-100 with 3% donkey serum in 0.1 M Tris-buffered saline for 60 min. Cells were incubated with primary antibodies (see Table S1) diluted in blocking solution at 4 °C overnight. Cells were washed 3× with TBS and incubated for 1 h at room temperature in the dark with secondary Alexa conjugated (488, 568 or 647 nm) antibodies (see Table S1). After incubation, cells were counterstained with DAPI (1:1000, cat# D9642-1MG, Sigma-Aldrich) before washing and storage in PBS. Cell images were acquired with an Operetta CLS high-content imaging system (PerkinElmer). Whole wells (25 fields of view) were imaged using the 20× water confocal imaging lens. Images were analysed with Harmony 4.9 software (PerkinElmer) using custom designed pipelines.
Immunofluorescence quality control
Cellular detachment and clumping can alter the accuracy of neuronal morphology analysis pipelines. Each imaged well is composed of 25 fields of view (FOV). Each FOV underwent a quality control assessment before being included in further dendritic and synaptic analyses. FOVs were filtered to exclude fields with a total clumping area of ≥104000 µm2 (25% of the total FOV), ≥4 clumping events (clumping with an area of more than 5000 µm2) or a neuronal density (MAP2 + DAPI+ cells) of less than 1 (Supplementary Figs. 22 and 23, and Supplementary Information Tables 4 and 5).
Plating using multielectrode array
Cortical neuron cultures for neurotypical and MPS IIIA individual patient lines and playgrounds were replated on poly-L-ornithine (10 μg/ml; Sigma-Aldrich) and laminin (5 μg/ ml)–coated Lumos 48-well, 16 electrode plates (Biotrend) at day 14 maturation. Ten microliters of cell suspension at 30,000–40,000 cells per uL was added directly to the centre of the electrode. Cells were settled for 45 min before 400 μL of cortical NMM containing half concentrations of growth factors was added to the well. Plates were settled for 48 h before being recorded on the Maestro Pro (Axion Biosystems) twice a week. Cells received a half media change every 3–4 days over maturation.
Multielectrode array data acquisition and analysis
MEA recordings were taken by a Maestro Pro MEA system (Axion Biosystems). Cell cultures in Lumos MEA 48-well plates (M768-tMEA-48OPT, Axion Biosystems) were maintained at 37 °C with 5% CO2 environment during recordings, and were allowed to settle for ten minutes prior to recording. Version 3.10 AxIS Navigator acquisition software (Axion Biosystems) was used to sample voltage potentials simultaneously across 16 electrodes per well. The sampling frequency was 12.5 kHz. The threshold for detecting spikes was set on a per-electrode basis and defined as the voltage exceeding 6 standard deviations away from the mean background noise. Electrodes with a mean firing rate ≥ 1 spike per minute (0.017 Hz) were considered active. Neurons with a mean spike frequency of ≥ 5 spikes per minute were considered active. All wells were included in firing (Firing rate per active neuron (Hz) and Number of active neurons per well), bursting (Burst frequency (Hz) and Number of active bursting cells) and network (Spike-sorted synchrony index) metric analyses. Wells with a network event frequency of 0 Hz were excluded from the Network event frequency (Hz) metric only (Supplementary Fig. 24). .raw recordings were converted in AxIS to .spk files. .spk files were converted to .nex files in Axion Data Export Tool version 3.5. .nex files were single unit spike sorted in Plexon Offline Sorter version 4.5 (Plexon Inc) by a 3D T-Dist E-M algorithm using a degrees of freedom (D.O.F) Multiplier of 10 and Initial Number of Units of 8. Short interspike interval (ISI) waveforms, defined as spikes occurring within the neuron’s refractory period (<2 ms), were excluded during spike sorting using the Automatic Short ISI Spike Removal tool. Single unit spike sorted files (.nex and.mat) were processed in Neural Metric Tool version 3.1.7 to output metrics into .csv files. Further data processing was performed in Python 3.12.2 (Python Software Foundation) using custom scripts for collation and graphing to produce time series and raster plots. For time series, wells were first averaged over 7-day bins. To ensure equal weighting of individual lines, wells were averaged by plate and cell line and then averaged to their respective cohorts, MPS IIIA and neurotypical, over the maturation period. Following this, a rolling average was applied over two binned periods. Time series binned data (Supplementary Fig. 19B–D) was analysed using a Wilcoxon matched-pairs signed rank t-test. Values for each timepoint were then compared using multiple unpaired nonparametric t-tests to determine significance in GraphPad Prism 10. 7-day binned data was also averaged per cell line for timepoints within the 30–50 and 55–70-day windows to produce histograms. Histogram significance was determined using a mixed-effects model (REML) with fixed effects for time, cell line, and their interaction, and random effects for genotype. Šídák’s multiple comparisons test was used to compare genotypes at each timepoint window. For raster plots, the cumulative spike frequency was calculated using 100 ms bins, followed by applying a rolling average over a 1 s period. This processed data was used to determine the network’s firing activity. A 60- or 120- second window was then selected by identifying the period that maximised the cumulative firing within that interval.
Replating neurons onto coverslips for patch-clamping
Cortical neuron cultures for individual neurotypical and MPS IIIA cell lines and the playgrounds were replated onto DAP-treated65, poly-L-ornithine (10 μg/ml; Sigma-Aldrich) and laminin (5 μg/ml)–coated standard glass coverslips at day 14 maturation. Cells received a half media change every 2–3 days with cortical NMM.
Whole-cell patch clamping setup and data acquisition
Individual coverslips containing cortical neurons were transfected with a Synapsin:GFP lentiviral vector generated using previously described methods121 before being transferred to a recording chamber that was perfused with ACSF at room temperature (21–23 °C) using the Minipuls 3 (Gilson). ACSF contained: 121 mM NaCl, 4.2 mM KCL, 1 mM MgSO4, 29 mM NaHCO3, 0.45 mM NaH2PO4, 0.5 mM Na2HPO4, 1.1 mM CaCl2 and 20 mM glucose (all chemicals from Sigma) and was continuously bubbled with 95% O2 and 5% CO2 and had an osmolality similar to human CSF (300–310 mOsm). For tetrodotoxin (TTX, Abcam, ab120054) experiments, a final concentration of 1 μM TTX in ACSF was used. Recordings were performed underneath an upright Olympus BX51 microscope, a 40× water-immersion objective lens and a PCO.Panda 4.2 camera. A cool-LED pE300 illumination unit at 460 nm was used to visualise neurons expressing Synapsin:GFP. Borosilicate glass filaments (BF100-50-7.5, Sutter Instrument) were pulled with an open resistance of 3–6 MΩ using a P-1000 micropipette puller (Sutter Instruments). Patch pipettes were filled with an internal solution that has a pH and osmolarity similar to regular physiological conditions (pH 7.3, 290–300 mOsmol) and contained: 130 mM K-gluconate, 6 mM KCl, 4 mM NaCl, 10 mM Na-HEPES, 0.2mM K-EGTA, 0.3 mM Na-GTP, 2 mM Mg-ATP, 0.2 mM cAMP, 10 mM D-glucose, 0.15% biocytin and 0.06% rhodamine (all chemicals from Sigma).
Recordings were amplified using a Digidata 1550B/Multiclamp series 700B, digitised and sampled using PClamp software (v10.7 Molecular Devices) at 50 kHz for voltage-clamp recordings and 100 kHz for current-clamp recordings. Prior to the formation of a giga-Ohm seal the pipette was offset so that the baseline sat at ~0 pA. Electrode capacitance was accounted for in cell-attached mode. Neurons were held at −70 mV in voltage-clamp and a brief test pulse was administered to assess patch quality and passive membrane properties immediately after membrane rupture. To record voltage-gated sodium (Na+) and potassium (K+) currents, cells were held at −70 mV in voltage-clamp mode and injected with +5 mV current steps across 20 sweeps after an initial hyperpolarising step of −5 mV. Cells were held in C = 0 to record the resting membrane potential. Action potential firing and kinetics were obtained by using a sufficient amount of current to hold the neuron at −70 mV in current-clamp mode. If holding current exceeded −100 pA that patch was considered poor quality and aborted. Neurons were subjected to a 500 ms depolarising current step for 15–20 sweeps to elicit the maximal response from the cell. AMPA-mediated events were recorded at −70 mV in voltage-clamp mode and GABA-mediated events were recorded at 0 mV in voltage-clamp mode (at the reversal potentials for sodium and chloride). Synaptic activity recordings were recorded over 3 min with a gap-free run, with patch quality assessed prior to recording data. All experimenters were blinded to the genotypes during data acquisition and analysis.
Whole-cell patch clamping recording exclusion criteria
To exclude unhealthy neurons and suboptimal recording conditions, only neurons with (1) > 1 GΩ seal and (2) access resistance <20 MΩ were included in the final analysis stages. If patch quality or cell health deteriorated such that quality control checks were failed, the patch was aborted and only recordings acquired prior to this were included.
Electrophysiological feature analysis
Action potential analysis
abf files were loaded into the custom-built script using a loader class module. To remove high-frequency noise a Bessel filter (5000 Hz cut-off) was applied to each recording. In addition, root mean square high-frequency noise was calculated across 1-s pre-stimulus windows and set at <2 mV. If exceeded, the sweep was considered “unstable” and was excluded from further analyses. Action potentials (AP) were detected by first identifying positions where the membrane potential derivative (dV/dt) exceeded 5 mV/ms. This identified a putative spike timestamp, which was refined based on threshold-to-peak voltage, time differences and absolute peak height. A spike was detected if it met the following criteria: (1) minimum height of 2 mV, (2) > −10 mV absolute peak amplitude, (3) not coinciding with the current step start and (4) < 10 ms delay between start of spike and time of peak. A minimum absolute peak amplitude of −10 mV was used as it is closest to the reversal potential of cations (0 mV). The maximum firing frequency of APs > −10 mV was determined by isolating the sweep of the recording that contained the most spikes over a −10 mV threshold that also met the requirements of the above criterion of a spike. All kinetics properties were calculated on the first action potential spike within the maximal firing sweep. Features upstroke:downstroke ratio, AP duration and trough voltage were only calculated for type 4 and 5 neurons as these calculations relied on a spike train. The junction potential (~10 mV) was corrected for post analysis.
Action potential type classification
Neurons were classified into types 1 through to 5 according to previous methods64. Type 1 neurons express small sodium currents but cannot fire an action potential over −10 mV. These are considered “aborted” APs. Type 2 neurons only fire one action potential over −10 mV that is followed by a plateau. Type 3 neurons fire one action potential over −10 mV and are typically followed by one or more aborted APs. Type 4 neurons fire more than one action potential above −10 mV, however they do not fire greater than 10 Hz. Type 5 neurons fire APs greater than 10 Hz.
Resting membrane potential
abf files were loaded using a custom-built metadata and data loading function to screen for recordings with a resting membrane potential protocol tag. Recordings were passed through a Bessel filter (5000 Hz cut-off, 5th filter-order) to remove low-frequency noise. The baseline was averaged across the recording to find the resting membrane potential.
Voltage-gated sodium and potassium current analysis
abf were passed into a custom-built Python script, where a low pass filter was immediately applied to filter out high-frequency noise at a cut off of 2000 Hz. A rolling window was also applied to each sweep of the recording to prevent the stimulus artefacts at the start and end of the recording from being included in downstream analysis. Passive membrane properties for each recording were calculated using a linear regression model on all sweeps prior to the detection of the first Nav depolarisation. Passive inputs were calculated to be the mean current response to stimulus across the last 40 ms of the trace. These passive correction values were then applied to values obtained to Kv currents during the analysis. To remove poor quality recordings, those with a baseline < −200 pA were excluded from further analysis. Recordings were also excluded if a sodium depolarisation occurred within the first sweep as a linear prediction could not be calculated. The maximum Nav current was determined by isolating the largest negative depolarisation within 30 ms of the start of the stimulus. The Kv peak was calculated by identifying the largest difference between fast-inactivating Kv currents and slow-inactivating Kv currents.
Spontaneous and miniature excitatory and inhibitory postsynaptic current analysis
abf files were loaded into the script using custom-built metadata and data loading functions. All recordings underwent a median baseline subtraction and a signal drop exclusion as such that if a recording dropped −75 pA from its starting position for more than 10 s for AMPA-mediated events, and −150 pA for 10 s for GABA-mediated events, the recording was cut off from this point and excluded from further analysis. A Butterworth lowpass filter with a cutoff of 1000 Hz was used to remove high-frequency noise from recordings. Recordings were exposed to a high-pass Butterworth filter with a cutoff of 0.1 Hz to remove slow electrode drift for cleaner event detection. A linear convolution was then used to remove any additional noise from recordings.
To detect AMPA and GABA events, a root mean squared method was used to automatically place high and low thresholds that were catered to each recording. For AMPA events, amplitude cut offs of 15 and 600 pA were used for regular patch conditions and 10–500 pA for miniature event analysis. Duration cut offs of 1–30 ms were used for individual cell lines and miniature event analysis, and 1 ms to 1 s for the playground model to account for more bursting activity. For GABA events, amplitude thresholds of 20 and 2000 pA and duration cutoffs of 10 ms to 2 s were used for both regular conditions and miniature event analysis. Additionally, to ensure large baseline fluctuations were not included a slope exclusion criterion was used. This was calculated as the slope between the peak of the GABA event and baseline, and a threshold of 0.055 or greater was detected as an event (given it satisfied all other detection parameters).
Neuron morphological analysis
Neuronal morphology tracing was completed on Neurolucida 360 (MBF Bioscience) using rhodamine images taken during whole-cell patch clamping experiments. High-quality rhodamine images were selected and aligned to create a montage of the neuron. A brightfield image was used to trace the size of the soma to control for changes that can be induced by the patch pipette. The soma trace was then overlaid onto the montage of the neuron and neurite tracing was completed. To classify branches as neurites or either immature spines or filopodia, branches were measured and those greater than 10 mm were included as neurites. Reconstructions were saved as a.dat file and loaded into Neurolucida Explorer (MBF Biosciences) for analysis. Cells that were swollen or had very low rhodamine perfusion through the neurites were excluded from analysis. Neurons were categorised into multipolar, fusiform, unipolar, bipolar or pyramidal cells during analysis.
Unsupervised clustering analysis
Hierarchical clustering was performed on 22 morphological features extracted from Neurolucida Explorer (MBF Bioscience). Each feature was scaled using the “StandardScaler”function from the sklearn (scikit-learn version 1.2.2) package and the resulting array was then filtered to remove infinite values from the data. Data was then subjected to a PCA fit using sklearn’s “PCA” function to find the explained variance ratio between the 22 features, where the random_state argument was set to 42. An elbow plot was then generated using the explained variance ratio to pick the appropriate number of principal components for further analysis. The “IncrementalPCA” function was used to centre the data, with the n_components argument being set to where the deflection point of the elbow plot was observed. Matplotlib (version 3.7.2) was used to visualise the distribution of the cells.
Genomic DNA extraction and quantification for SNP genotyping
Genomic DNA was extracted and purified using the PureLink Genomic DNA Mini Kit (Thermo Fisher Scientific, Cat. #K182002) following the manufacturer’s protocol. Briefly, neural progenitor cultures were dissociated using Accutase (Stemcell Technologies, Cat. #07920) and resuspended in 200 µL of PBS. The cell suspension was treated with Proteinase K and RNase A provided in the kit, followed by lysis with Genomic Lysis Buffer. Samples were incubated at 55 °C for 10 min, then mixed with 100% ethanol to achieve a homogeneous solution. The lysate was transferred to a spin column and centrifuged at 10,000 × g for 1 min. The column was washed sequentially with 500 µL of Wash Buffer 1 (centrifuged at 10,000 × g for 1 min) and 500 µL of Wash Buffer 2 (centrifuged at maximum speed for 3 min). DNA was eluted by adding 35 µL of Genomic Elution Buffer, incubating at room temperature for 1 min, and centrifuging at maximum speed for 1 min. A second elution step was performed with an additional 35 µL of Elution Buffer, followed by centrifugation at maximum speed for 1.5 min, yielding a final volume of 70 µL of purified DNA.
DNA concentration was determined using the Qubit dsDNA HS Assay Kit (Thermo Fisher Scientific, Cat. #Q32854) according to the manufacturer’s instructions. The Qubit working solution was prepared by diluting the dsDNA HS Reagent 1:200 in the HS Buffer. For each measurement, 2 µL of DNA sample was mixed with 198 µL of working solution in Qubit assay tubes, vortexed, briefly centrifuged, and incubated for at least 2 min before quantification using the Qubit 4 Fluorometer.
SNP genotyping
SNP Genotyping was performed by Dr Chris O’Keeffe at Genomics platform at the Garvan Institute using the Axiom UK Biobank Array. Briefly, SNP genotypes were processed through Axion suite with default settings. Variants were removed if they did not pass Hardy–Weinburg equilibrium or were missing more than 5% of genotypes across all samples. Variants were phased with eagle before imputing with minimac4. Variants with at least 5% minor allele frequency and imputation R2 score greater than 0.3 were retained for downstream analyses. For demultiplexing, only variants overlapping genes were used.
Single nuclei extraction and RNA sequencing
Cortical neuronal cultures for neurotypical and MPS IIIA playgrounds were cultured for 30 and 120 days in neuronal maturation media before undergoing single nuclei extraction. Single nuclei extraction was performed according to 10× single nuclei extraction protocols with modifications. Cells were washed with BrainPhys (STEMCELL Technologies) and detached with Accutase (STEMCELL Technologies) for 15 min. Cells were collected into Falcon tubes and diluted with BrainPhys (STEMCELL technologies). Cells were spun at 400 × g for 5 min at 4 °C before supernatant was carefully removed. Cells were gently resuspended, using a wide-bore tip, in ice-cold lysis buffer consisting of 10 mM Tris-HCl (pH 7.4), 10 mM NaCl, 3 mM MgCl2 and 0.1% IGEPAL (Sigma) in PBS and lysed for 1 min on ice. After cell lysis, cells were washed 3× with wash buffer consisting of 1% BSA and 0.2 U/ul RNAse inhibitor in PBS. Extracted nuclei were strained with a 40 μm nylon mesh cell strainer and the quality of nuclei was assessed. A total of 30,000 cells (30-days) and 49,500 cells(120-days) per condition were loaded to the wells of an eight-channel microfluidic chip and transferred to a Chromium Controller. Single-nuclei RNA library preparation and sequencing were performed by the South Australian Genomics Centre and the Australian Genome Research Facility. Single-nuclei suspensions were loaded without delay onto a GemCode Single Cell Instrument (10× Genomics) to generate single-nuclei gel beads in emulsion (GEM). snRNA-seq libraries were prepared from GEMs using Chromium Next GEM Single Cell 3′ Reagent Kits v3.1 (Dual Index, 10× Genomics, Cat. # CG000388 Rev B), Library Construction Kit (10× Genomics, Cat. # 10000196), Chromium Next GEM Single Cell 3ʹ v3.1 Gel Beads kit (10× Genomics, Cat. # 2000164) and Chromium Next GEM Chip G Single Cell Kit (10× Genomics, Cat. # 1000120) according to the manufacturer’s instructions. Briefly, GEM reverse-transcription incubation was performed in a 96-deep-well reaction module at 53 °C for 45 min, 85 °C for 5 min and ending at 4 °C. Next, GEMs were broken, and complementary DNA (cDNA) was cleaned using DynaBeads MyOne Silane Beads (10× Genomics, Cat. # 2000048) according to the manufacturer’s instructions. Full-length, barcoded cDNA originating from the mRNA was PCR amplified with a 96-deep-well reaction module at 98 °C for 3 min, 11 cycles at 98 °C for 15 s, 63 °C for 20 s and 72 °C for 1 min, 1 cycle at 72 °C for 1 min and ending at 4 °C. Size selection via a SPRIselect Reagent kit was used to separate the amplified cDNA molecules for 3′ gene expression library construction. Gene expression library construction to generate Illumina-ready sequencing libraries was performed after clean-up using a SPRIselect Reagent kit (Beckman Coulter, Cat. # B23318) and enzymatic fragmentation by adding R1 (read 1 primer), P5, P7, i7 sample index and R2 (read 2 primer sequence) via end-repair, A-tailing, adapter ligation, post-ligation SPRIselect clean-up/size selection and sample index PCR. The cDNA content of pre-fragmentation and post-sample index PCR samples was analysed using a 2100 BioAnalyzer (Agilent). Sequencing libraries were loaded on Illumina NovaSeq flow cell, with sequencing settings according to the recommendations of 10× Genomics. For 3′ gene expression: read 1: 28 cycles; read 2: 90 cycles; index i7: 10 cycles; index i5: 10 cycles.
Single nuclei data processing
Single nuclei sequencing (snRNAseq) reads from 5 patient-derived iPSC cell lines were demultiplexed and aligned to the GRCh38-2020-A reference using Cell Ranger 7.0 or 9.0 (10× Genomics) with default settings. Counts were generated using Cell Ranger’s “count” function. Total number of sequenced cells at 30-days was 17,476 for neurotypical donors and 11,012 for MPS IIIA; and at 120-days it was 33,560 for neurotypical donors and 41,785 cells for MPS IIIA. Digital gene expression matrices were generated from sequencing data using CellRanger. Demultiplexing of donors, ambient RNA and doublet detection was conducted using Demuxafy 2.0.1122. Souporcell and Vireo wrapper scripts from Demuxafy were used for demultiplexing and ambient RNA detection, respectively123,124,125,126,127. Vireo was specifically used to conduct SNP genotyping-based demultiplexing. Solo, ScDblFinder and Scds wrapper scripts were used for doublet detection using default methods. Demultiplexing, ambientRNA and doublet assignments were combined using Demuxafy’s Combine Results with method MajoritySinglet to determine donor, doublet or singlet assignments based on all methods. Downstream quality control procedures were performed using Seurat v5 in R Studio and conducted separately for neurotypical and MPS IIIA datasets. Count matrices, features, and barcodes from CellRanger were imported using Read10×() and a pre-filtering step was performed to keep cells expressing a minimum of 200 genes (to get rid of any empty droplets) and genes expressed in at least three cells. Outlier cells were then identified based on several metrics (number of reads, number of expressed genes, doublets, proportion of mitochondrial genes as well as ambient RNA); cells were tagged as outliers when they were either doublets or had ≥ 50,000 or ≤ 1000 reads, ≤ 1000 genes, > 5% mitochondrial genes and if the loglikelihood ratio of ambient RNA was ≥ 0. Raw counts were corrected (normalised and scaled) using SCTransform() and LogNormalise() for the RNA counts. Principal component analysis was conducted, and the most significant PCs were used to embed cells in a k-nearest neighbour graph using FindNeighbors(). The default Louvain algorithm in FindClusters() was used to generate cell clusters. Uniform manifold approximation and projection (UMAP) plots, using the most significant principal components, were generated to visualise the distribution of cells and cell types. This method was applied for individual neurotypical and MPS IIIA datasets as well as merged datasets. Methods for SCTransform(), RunUMAP(), FindNeighbors() and FindClusters() were repeated following subsetting for cell populations downstream. The above methods were performed for Heathy and MPS IIIA samples at 30- and 120-days.
Integration with neurotypical, human cortical biopsies
Neurotypical and MPS IIIA cortical cultures datasets at 30-days and 120-days were integrated separately on to neurotypical, human cortical biopsies datasets collected from children aged 6, 8, 10, 12 and 14. Biopsy datasets were downloaded from data published by Herring et al., 202266. Briefly, Neurotypical or MPS IIIA cultures were first merged with the Herring biopsy dataset. Merged datasets were normalised and scaled using SCTransform(). Principal component analyses were performed using RunPCA(). To perform PCA, we extracted the 500 most DEGs in excitatory/inhibitory neurons and non-neuronal populations (OPC, Oligo, Astro, Vas and Micro) from the Herring dataset. We then filtered these features to keep only those highly variable features prevalent within the scaled data of the SCT assay. Following this, we integrated the iPSC cortical dataset with the Herring dataset using RunHarmony().
Cell type classification
Cell type classifications for the datasets were performed using three different classification methods. Briefly, this included (1) UMAP and Seurat cluster-based classifications, (2) cell type scoring using published gene lists from Nowakowski68 and Liddelow67 and (3) scMayoMap, an R package developed for cell annotations69. Following classification, a custom function was used to assign the final cell types. Each method is detailed below.
UMAP and Seurat cluster-based cell classification
Following integration, FindNeighbors(), FindClusters() and RunUMAP() were performed as before using the new harmony reduction. Neurotypical or MPS IIIA cells within clusters of Herring were named according to the major cell type from the Herring dataset that was prevalent within that cluster. For example, if Seurat cluster 1 contained Excitatory neurons from the Herring dataset, then Neurotypical or MPS IIIA cells also within this cluster were named accordingly.
scMayoMap cell annotations
To perform scMayoMap cell annotations, we first identified conserved markers across both datasets in each Seurat cluster using the FindConservedMarkers() function. We then used the provided scMayoMap database and filtered to keep brain cell types and those within either the Herring or Nowakowski dataset as these are also cell types that are most likely prevalent within our cortical cultures. We then tested our conserved markers against this database. For each cluster, scMayoMap returns a top and a second top scoring cell type. We extracted these first and second top scores to assign cell types as cluster_type1 for the top score, and cluster_type2 for the second top score for each cell.
Calculation of cell type scores
Relative cell type scores for neuronal and non-neuronal cells were calculated using gene sets made available by Nowakowski and Liddelow et al.68 and the AddModuleScore() function in Seurat. To define cell types, the maximum score across all analysed cell types was determined using a custom function. Cells were defined as a particular cell type if the maximum score of a cell type was > 0.1. Cells with a maximum score <0.1 were defined as belonging to other cell types (termed; Other). Given that the Nowakowski dataset contained subclassifications of neurons and non-neuronal cells, we grouped cells into broad categories of Neurons (Excitatory/Inhibitory), Astrocytes, OPCs, RGs, Immature Neurons and Other (Microglia, Pericytes).
Final cell type assignments
Once cell type classifications were performed from all three methods, we identified the final cell type by using a custom function. Briefly, priority was given to the Seurat cluster assignments, and if the cluster assignment appeared in the top-scoring scMayoMap assignment (cluster_type1) or the Nowakowski assignments, the final cell type was assigned accordingly. For example, if the Seurat cluster type was Excitatory neurons, the scMayoMap cluster_type1 was Excitatory, but the Nowakowski type was Inhibitory, then the final cell type was Excitatory.
In the instance that no matches were observed, if majority of the cells were a combination of non-neuronal cells such as Astrocytes, OPCs or radial glia, we assigned the final cell type as radial glia, as these cells were most likely indistinguishable through the methods due to being immature and in the process of undergoing differentiation. If the cells were a combination of non-neuronal cell types and neuronal cell types, we assigned them as Immature Neurons.
In the instance of cell types such as microglia, mature oligodendrocytes or vasculature/endothelial cells, prevalent within the Herring dataset but not present within our cortical cultures, we used the Nowakowski assignments to assign the cell type.
Classification of cycling cells
Relative cell cycle scores for cells were calculated using gene sets made available by Tirosh et al.128 and the AddModuleScore() function in Seurat. To define cell cycle, the maximum score across all analysed cell types was determined using a custom function. Cells were defined as belonging to G1S or G2M, if the maximum score of a cell cycle phase was > 0.1. Cells with a maximum score <0.1 were defined as NonCycling. This was performed for only for the iPSC cortical cells.
Differential expression analysis
For differential expression analysis, neurotypical and MPS IIIA Seurat objects were merged, RNA count matrices were joined using JoinLayers() and log normalised using NormalizeData(). Differential expression between neurotypical and MPS IIIA, using the Wilcoxon rank-sum test of the FindMarkers() function, was performed on the log normalised RNA counts for excitatory neurons or inhibitory neurons. P value adjustments were made using Bonferroni correction. Additional parameters used in FindMarkers() include; logfc.threshold (threshold for log fold change) = 0; min.pct (minimum percent of cells expressing markers) = 0.05; min.diff.pct (minimum percentage difference of cells expressing markers between the two groups) = 0.1. Genes were ranked using a custom function that uses the following formula:\(\,\left({average\; fold\; change}\,\right)\times -({adjusted\; p\; value})\,\).
Gene set enrichment analysis (GSEA)
GSEA was performed using the fgsea() function to assess the presence of synapse-associated genes in differentially expressed gene lists. A log2 fold change of synaptic genes from the SynGO release 20231201 list93 was calculated using normalised count data. These were ordered by decreasing log2 fold change and used as the stat argument. Significantly up or downregulated genes in excitatory or inhibitory neurons were used as the pathways argument of fgsea(). Enrichment analysis was performed using the fgsea() function with the following parameters, gseaParam: 1; minSize; 1; maxSize; 500; nPermSimple: 10000.
Gene ontology analysis was conducted using the enrichGO() function from the clusterProfiler package, where the significantly up or downregulated (adjusted p-value of <0.05 & avglog2FC > or <0) genes for MPS IIIA excitatory and inhibitory neurons made up the vector of gene IDs. All gene names expressed in the RNA assay were used for the universe argument. GO IDs underwent similarity scoring using GO_similarity() and simplifyGO() with louvain for the clustering method. Clusters were then assigned to broad groups based on common words in each cluster, which were Signalling pathways, Cellular metabolism, Ions and transport, and Cellular differentiation and development. Chord plots were selected for top 15 up and downregulated genes, except for inhibitory neurons, which only had 4 significantly downregulated genes. The following parameters were used for the enrichGO() function: OrgDB = org.Hs.eg.db, ont = BP, pvalueCutoff = 0.05, pAdjustMethods = BH, qvalueCutoff = 0.1, minGSSize = 10, maxGSSize = 500.
Quantification and statistical analysis
Statistical analyses were performed using GraphPad Prism 10.0 (GraphPad Software, Inc., CA, USA) using unpaired nonparametric two-tailed t-test, Mann–Whitney unless otherwise stated. P values < 0.05 were considered statistically significant and non-significant results are denoted as ns. Generally, data has been normalised to the average of the neurotypical control unless otherwise stated. Python and R scripts were used for data processing of large datasets. All data was processed using application-relevant software, custom scripts or algorithms to treat each condition equally, and where manual analysis was performed, experimenters were blinded.
Reporting summary
Further information on research design is available in the Nature Portfolio Reporting Summary linked to this article.
Data availability
The raw single-nuclei RNA sequencing data generated in this study is protected and not available for public access due to patient privacy. The processed data is available in the Supplementary Information. All other raw data files generated in this study can be made available upon reasonable request by contacting the corresponding author, otherwise data generated in this study is provided in the Source Data file. Source data are provided with this paper.
Code availability
Code corresponding to single-nuclei RNA sequencing data processing and analysis is available on GitHub [https://github.com/bardylab/MPSIIIA_snRNAseq_Synaptic_Paper_2026].
References
Luo, L. Architectures of neuronal circuits. Science 373, eabg7285 (2021).
Abbott, L. F. & Nelson, S. B. Synaptic plasticity: taming the beast. Nat. Neurosci. 3, 1178–1183 (2000).
Malinow, R. & Malenka, R. C. AMPA receptor trafficking and synaptic plasticity. Annu. Rev. Neurosci. 25, 103–126 (2002).
Martin, S. J., Grimwood, P. D. & Morris, R. G. Synaptic plasticity and memory: an evaluation of the hypothesis. Annu. Rev. Neurosci. 23, 649–711 (2000).
Turrigiano, G. G. & Nelson, S. B. Homeostatic plasticity in the developing nervous system. Nat. Rev. Neurosci. 5, 97–107 (2004).
Froemke, R. C. Plasticity of cortical excitatory-inhibitory balance. Annu. Rev. Neurosci. 38, 195–219 (2015).
Yizhar, O. et al. Neocortical excitation/inhibition balance in information processing and social dysfunction. Nature 477, 171–178 (2011).
Cline, H. Synaptogenesis: a balancing act between excitation and inhibition. Curr. Biol. 15, R203–R205 (2005).
Gao, R. & Penzes, P. Common mechanisms of excitatory and inhibitory imbalance in schizophrenia and autism spectrum disorders. Curr. Mol. Med. 15, 146–167 (2015).
Nelson, S. B. & Valakh, V. Excitatory/inhibitory balance and circuit homeostasis in autism spectrum disorders. Neuron 87, 684–698 (2015).
Styr, B. & Slutsky, I. Imbalance between firing homeostasis and synaptic plasticity drives early-phase Alzheimer’s disease. Nat. Neurosci. 21, 463–473 (2018).
Centonze, D. et al. The link between inflammation, synaptic transmission and neurodegeneration in multiple sclerosis. Cell Death Differ. 17, 1083–1091 (2010).
Scaduto, P. et al. Functional excitatory to inhibitory synaptic imbalance and loss of cognitive performance in people with Alzheimer’s disease neuropathologic change. Acta Neuropathol. 145, 303–324 (2023).
Wingo, T. S. et al. Shared mechanisms across the major psychiatric and neurodegenerative diseases. Nat. Commun. 13, 4314 (2022).
Chailangkarn, T. et al. A human neurodevelopmental model for Williams syndrome. Nature 536, 338–343 (2016).
Farra, N. et al. Rett syndrome induced pluripotent stem cell-derived neurons reveal novel neurophysiological alterations. Mol. Psychiatry 17, 1261–1271 (2012).
Gatto, C. L. & Broadie, K. Genetic controls balancing excitatory and inhibitory synaptogenesis in neurodevelopmental disorder models. Front. Synaptic Neurosci. 2, 4 (2010).
Liu, X. et al. Idiopathic autism: cellular and molecular phenotypes in pluripotent stem cell-derived neurons. Mol. Neurobiol. 54, 4507–4523 (2017).
Ghatak, S., Talantova, M., McKercher, S. R. & Lipton, S. A. Novel therapeutic approach for excitatory/inhibitory imbalance in neurodevelopmental and neurodegenerative diseases. Annu. Rev. Pharmacol. Toxicol. 61, 701–721 (2021).
Bardy, C. et al. Neuronal medium that supports basic synaptic functions and activity of human neurons in vitro. Proc. Natl. Acad. Sci. USA 112, E2725–E2734 (2015).
Israel, M. A. et al. Probing sporadic and familial Alzheimer’s disease using induced pluripotent stem cells. Nature 482, 216–220 (2012).
Kirwan, P. et al. Development and function of human cerebral cortex neural networks from pluripotent stem cells in vitro. Development 142, 3178–3187 (2015).
van den Hurk, M. et al. Druggable transcriptomic pathways revealed in Parkinson’s patient-derived midbrain neurons. NPJ Parkinsons Dis. 8, 134 (2022).
Kim, M. S. et al. Advanced human iPSC-based preclinical model for Parkinson’s disease with optogenetic alpha-synuclein aggregation. Cell Stem Cell 30, 973–986 e911 (2023).
Lin, Y.-T. et al. APOE4 causes widespread molecular and cellular alterations associated with Alzheimer’s disease phenotypes in human iPSC-derived brain cell types. Neuron 98, 1141–1154.e1147 (2018).
Penney, J., Ralvenius, W. T. & Tsai, L.-H. Modeling Alzheimer’s disease with iPSC-derived brain cells. Mol. Psychiatry 25, 148–167 (2020).
Ryan, S. D. et al. Isogenic human iPSC Parkinson’s model shows nitrosative stress-induced dysfunction in MEF2-PGC1alpha transcription. Cell 155, 1351–1364 (2013).
Sellgren, C. M. et al. Increased synapse elimination by microglia in schizophrenia patient-derived models of synaptic pruning. Nat. Neurosci. 22, 374–385 (2019).
Tripathi, U. et al. Upregulated ECM genes and increased synaptic activity in Parkinson’s human DA neurons with PINK1/ PRKN mutations. npj Parkinson’s. Dis. 10, 103 (2024).
Bayo-Puxan, N. et al. Lysosomal and network alterations in human mucopolysaccharidosis type VII iPSC-derived neurons. Sci. Rep. 8, 16644 (2018).
Chear, S. et al. Lysosomal alterations and decreased electrophysiological activity in CLN3 disease patient-derived cortical neurons. Dis. Model. Mech. https://doi.org/10.1242/dmm.049651 (2022).
Davis, O. B. et al. NPC1-mTORC1 signaling couples cholesterol sensing to organelle homeostasis and is a targetable pathway in Niemann-Pick type C. Dev. Cell 56, 260–276 e267 (2021).
Huang, W. et al. Disease modeling for mucopolysaccharidosis type IIIB using patient derived induced pluripotent stem cells. Exp. Cell Res. 407, 112785 (2021).
Lehmann, R. J. et al. Impaired neural differentiation of MPS IIIA patient induced pluripotent stem cell-derived neural progenitor cells. Mol. Genet. Metab. Rep. 29, 100811 (2021).
Odaka, H. et al. An iPSC-based neural model of sialidosis uncovers glycolytic impairment-causing presynaptic dysfunction and deregulation of Ca(2+) dynamics. Neurobiol. Dis. 152, 105279 (2021).
Pham, V. et al. A novel iPSC model reveals selective vulnerability of neurons in multiple sulfatase deficiency. Mol. Genet. Metab. 141, 108116 (2024).
Scotto Rosato, A. et al. TPC2 rescues lysosomal storage in mucolipidosis type IV, Niemann-Pick type C1, and Batten disease. EMBO Mol. Med. 14, e15377 (2022).
Tran, J., Anastacio, H. & Bardy, C. Genetic predispositions of Parkinson’s disease revealed in patient-derived brain cells. npj Parkinson’s. Dis. 6, 8 (2020).
Wilson, D. M. III et al. Hallmarks of neurodegenerative diseases. Cell 186, 693–714 (2023).
Lin, M. T. & Beal, M. F. Mitochondrial dysfunction and oxidative stress in neurodegenerative diseases. Nature 443, 787–795 (2006).
Gan, L., Cookson, M. R., Petrucelli, L. & La Spada, A. R. Converging pathways in neurodegeneration, from genetics to mechanisms. Nat. Neurosci. 21, 1300–1309 (2018).
Mattson, M. P. & Magnus, T. Ageing and neuronal vulnerability. Nat. Rev. Neurosci. 7, 278–294 (2006).
Elvidge, K. L. et al. The collective burden of childhood dementia: a scoping review. Brain 146, 4446–4455 (2023).
Hamano, K., Hayashi, M., Shioda, K., Fukatsu, R. & Mizutani, S. Mechanisms of neurodegeneration in mucopolysaccharidoses II and IIIB: analysis of human brain tissue. Acta Neuropathol. 115, 547–559 (2008).
Heon-Roberts, R., Nguyen, A. L. A. & Pshezhetsky, A. V. Molecular bases of neurodegeneration and cognitive decline, the major burden of Sanfilippo disease. J. Clin. Med. https://doi.org/10.3390/jcm9020344 (2020).
Lau, A. A. et al. A novel conditional Sgsh knockout mouse model recapitulates phenotypic and neuropathic deficits of Sanfilippo syndrome. J. Inherit. Metab. Dis. 40, 715–724 (2017).
Shapiro, E. G. et al. A prospective natural history study of mucopolysaccharidosis type IIIA. J. Pediatr. 170, 278–287 e271-274 (2016).
Wilkinson, F. L. et al. Neuropathology in mouse models of mucopolysaccharidosis type I, IIIA and IIIB. PLoS ONE 7, e35787 (2012).
Viana, G. M. et al. Brain Pathology in mucopolysaccharidoses (MPS) patients with neurological forms. J. Clin. Med. https://doi.org/10.3390/jcm9020396 (2020).
Kong, W. et al. Global epidemiology of mucopolysaccharidosis type III (Sanfilippo syndrome): an updated systematic review and meta-analysis. J. Pediatr. Endocrinol. Metab. 34, 1225–1235 (2021).
Beneto, N., Vilageliu, L., Grinberg, D. & Canals, I. Sanfilippo syndrome: molecular basis, disease models and therapeutic approaches. Int. J. Mol. Sci. https://doi.org/10.3390/ijms21217819 (2020).
Cross, E. M. & Hare, D. J. Behavioural phenotypes of the mucopolysaccharide disorders: a systematic literature review of cognitive, motor, social, linguistic and behavioural presentation in the MPS disorders. J. Inherit. Metab. Dis. 36, 189–200 (2013).
Hemsley, K. M. & Hopwood, J. J. Development of motor deficits in a murine model of mucopolysaccharidosis type IIIA (MPS-IIIA). Behav. Brain Res. 158, 191–199 (2005).
Muschol, N. et al. Sanfilippo syndrome: consensus guidelines for clinical care. Orphanet J. Rare Dis. 17, 391 (2022).
Bax, M. C. & Colville, G. A. Behaviour in mucopolysaccharide disorders. Arch. Dis. Child 73, 77–81 (1995).
Valstar, M. J., Marchal, J. P., Grootenhuis, M., Colland, V. & Wijburg, F. A. Cognitive development in patients with mucopolysaccharidosis type III (Sanfilippo syndrome). Orphanet J. Rare Dis. 6, 43 (2011).
Valstar, M. J. et al. Mucopolysaccharidosis type IIIA: clinical spectrum and genotype-phenotype correlations. Ann. Neurol. 68, 876–887 (2010).
Chin, S. J. & Fuller, M. Prevalence of lysosomal storage disorders in Australia from 2009 to 2020. Lancet Reg. Health West Pac. 19, 100344 (2022).
Flanigan, K. et al. Interim results of transpher A, a multicenter, single-dose, phase 1/2 clinical trial of ABO-102 gene therapy for Sanfilippo syndrome type A (mucopolysaccharidosis type IIIA). Mol. Genet. Metab. 129, S56–S57 (2020).
Héron, B. et al. Incidence and natural history of mucopolysaccharidosis type III in France and comparison with United Kingdom and Greece. Am. J. Med. Genet. Part A 155, 58–68 (2011).
McBride, K. et al. Safety, tolerability, and preliminary evidence of biopotency in transpher B, a multicenter, singledose, phase 1/2 clinical trial of ABO-101 gene therapy for Sanfilippo syndrome type B (mucopolysaccharidosis IIIB) (5175). Neurology 94, 5175 (2020).
Sawamoto, K., Chen, H. H., Alméciga-Díaz, C. J., Mason, R. W. & Tomatsu, S. Gene therapy for mucopolysaccharidoses. Mol. Genet Metab. 123, 59–68 (2018).
Tardieu, M. et al. Intracerebral administration of adeno-associated viral vector serotype rh.10 carrying human SGSH and SUMF1 cDNAs in children with mucopolysaccharidosis type IIIA disease: results of a phase I/II trial. Hum. Gene Ther. 25, 506–516 (2014).
Bardy, C. et al. Predicting the functional states of human iPSC-derived neurons with single-cell RNA-seq and electrophysiology. Mol. Psychiatry 21, 1573–1588 (2016).
Milky, B. et al. Long-term adherence of human brain cells in vitro is enhanced by charged amine-based plasma polymer coatings. Stem Cell Rep. 17, 489–506 (2022).
Herring, C. A. et al. Human prefrontal cortex gene regulatory dynamics from gestation to adulthood at single-cell resolution. Cell 185, 4428–4447.e4428 (2022).
Liddelow, S. A. et al. Neurotoxic reactive astrocytes are induced by activated microglia. Nature 541, 481–487 (2017).
Nowakowski, T. J. et al. Spatiotemporal gene expression trajectories reveal developmental hierarchies of the human cortex. Science 358, 1318–1323 (2017).
Yang, L. et al. Single-cell Mayo Map (scMayoMap): an easy-to-use tool for cell type annotation in single-cell RNA-sequencing data analysis. BMC Biol. 21, 223 (2023).
Neavin, D. R. et al. A village in a dish model system for population-scale hiPSC studies. Nat. Commun. 14, 3240 (2023).
Tegtmeyer, M. & Nehme, R. Leveraging the genetic diversity of human stem cells in therapeutic approaches. J. Mol. Biol. 434, 167221 (2022).
Liu, X. et al. Chromosomal aberration arises during somatic reprogramming to pluripotent stem cells. Cell Div. 15, 12 (2020).
Copf, T. Impairments in dendrite morphogenesis as etiology for neurodevelopmental disorders and implications for therapeutic treatments. Neurosci. Biobehav. Rev. 68, 946–978 (2016).
Krey, J. F. et al. Timothy syndrome is associated with activity-dependent dendritic retraction in rodent and human neurons. Nat. Neurosci. 16, 201–209 (2013).
Nagy, J. et al. Altered neurite morphology and cholinergic function of induced pluripotent stem cell-derived neurons from a patient with Kleefstra syndrome and autism. Transl. Psychiatry 7, e1179 (2017).
Hocquemiller, M. et al. GAP43 overexpression and enhanced neurite outgrowth in mucopolysaccharidosis type IIIB cortical neuron cultures. J. Neurosci. Res. 88, 202–213 (2009).
Para, C. et al. Early defects in mucopolysaccharidosis type IIIC disrupt excitatory synaptic transmission. JCI Insight https://doi.org/10.1172/jci.insight.142073 (2021).
Gentet, L. J., Stuart, G. J. & Clements, J. D. Direct measurement of specific membrane capacitance in neurons. Biophys. J. 79, 314–320 (2000).
Kress, G. J. & Mennerick, S. Action potential initiation and propagation: upstream influences on neurotransmission. Neuroscience 158, 211–222 (2009).
Mok, R. S. F. et al. Wide spectrum of neuronal and network phenotypes in human stem cell-derived excitatory neurons with Rett syndrome-associated MECP2 mutations. Transl. Psychiatry https://doi.org/10.1038/s41398-022-02216-1 (2022).
Sun, A. X. et al. Potassium channel dysfunction in human neuronal models of Angelman syndrome. Science 366, 1486–1492 (2019).
Foss-Feig, J. H. et al. Searching for cross-diagnostic convergence: neural mechanisms governing excitation and inhibition balance in schizophrenia and autism spectrum disorders. Biol. Psychiatry 81, 848–861 (2017).
Kim, Y. S., Woo, J., Lee, C. J. & Yoon, B. E. Decreased Glial GABA and tonic inhibition in cerebellum of mouse model for attention-deficit/hyperactivity disorder (ADHD). Exp. Neurobiol. 26, 206–212 (2017).
Jeong, J. et al. PSD-95 binding dynamically regulates NLGN1 trafficking and function. Proc. Natl. Acad. Sci. USA 116, 12035–12044 (2019).
Tyagarajan, S. K. & Fritschy, J. M. Gephyrin: a master regulator of neuronal function?. Nat. Rev. Neurosci. 15, 141–156 (2014).
Patten, D. A., Germain, M., Kelly, M. A. & Slack, R. S. Reactive oxygen species: stuck in the middle of neurodegeneration. J. Alzheimers Dis. 20, S357–S367 (2010).
Li, J., Wuliji, O., Li, W., Jiang, Z. G. & Ghanbari, H. A. Oxidative stress and neurodegenerative disorders. Int. J. Mol. Sci. 14, 24438–24475 (2013).
Onda-Ohto, A. et al. Specific vulnerability of iPSC-derived motor neurons with TDP-43 gene mutation to oxidative stress. Mol. Brain 16, 62 (2023).
Ratti, A. et al. Chronic stress induces formation of stress granules and pathological TDP-43 aggregates in human ALS fibroblasts and iPSC-motoneurons. Neurobiol. Dis. 145, 105051 (2020).
Bormuth, I. et al. Neuronal basic helix-loop-helix proteins Neurod2/6 regulate cortical commissure formation before midline interactions. J. Neurosci. 33, 641–651 (2013).
Guo, Q. et al. In the developing cerebral cortex: axonogenesis, synapse formation, and synaptic plasticity are regulated by SATB2 target genes. Pediatr. Res. 93, 1519–1527 (2023).
Jaitner, C. et al. Satb2 determines miRNA expression and long-term memory in the adult central nervous system. Elife https://doi.org/10.7554/eLife.17361 (2016).
Koopmans, F. et al. SynGO: an evidence-based, expert-curated knowledge base for the synapse. Neuron 103, 217–234 e214 (2019).
Sohal, V. S. & Rubenstein, J. L. R. Excitation-inhibition balance as a framework for investigating mechanisms in neuropsychiatric disorders. Mol. Psychiatry 24, 1248–1257 (2019).
Sukenik, N. et al. Neuronal circuits overcome imbalance in excitation and inhibition by adjusting connection numbers. Proc. Natl. Acad. Sci. USA https://doi.org/10.1073/pnas.2018459118 (2021).
Armada-Moreira, A. et al. Going the extra (synaptic) mile: excitotoxicity as the road toward neurodegenerative diseases. Front. Cell Neurosci. 14, 90 (2020).
Dong, X. X., Wang, Y. & Qin, Z. H. Molecular mechanisms of excitotoxicity and their relevance to pathogenesis of neurodegenerative diseases. Acta Pharm. Sin. 30, 379–387 (2009).
De Risi, M. et al. Altered heparan sulfate metabolism during development triggers dopamine-dependent autistic-behaviours in models of lysosomal storage disorders. Nat. Commun. 12, 3495 (2021).
Mandolfo, O. et al. Systemic immune challenge exacerbates neurodegeneration in a model of neurological lysosomal disease. EMBO Mol. Med. 16, 1579–1602 (2024).
Lee, H. G., Wheeler, M. A. & Quintana, F. J. Function and therapeutic value of astrocytes in neurological diseases. Nat. Rev. Drug Discov. 21, 339–358 (2022).
Song, J. Y., Ichtchenko, K., Sudhof, T. C. & Brose, N. Neuroligin 1 is a postsynaptic cell-adhesion molecule of excitatory synapses. Proc. Natl. Acad. Sci. USA 96, 1100–1105 (1999).
Chih, B., Engelman, H. & Scheiffele, P. Control of excitatory and inhibitory synapse formation by neuroligins. Science 307, 1324–1328 (2005).
Dahlhaus, R. et al. Overexpression of the cell adhesion protein neuroligin-1 induces learning deficits and impairs synaptic plasticity by altering the ratio of excitation to inhibition in the hippocampus. Hippocampus 20, 305–322 (2010).
Prange, O., Wong, T. P., Gerrow, K., Wang, Y. T. & El-Husseini, A. A balance between excitatory and inhibitory synapses is controlled by PSD-95 and neuroligin. Proc. Natl. Acad. Sci. USA 101, 13915–13920 (2004).
Ricciardi, S. et al. CDKL5 ensures excitatory synapse stability by reinforcing NGL-1-PSD95 interaction in the postsynaptic compartment and is impaired in patient iPSC-derived neurons. Nat. Cell Biol. 14, 911–923 (2012).
Brandon, N. J. & Sawa, A. Linking neurodevelopmental and synaptic theories of mental illness through DISC1. Nat. Rev. Neurosci. 12, 707–722 (2011).
Wen, Z. et al. Synaptic dysregulation in a human iPS cell model of mental disorders. Nature 515, 414–418 (2014).
Monteiro, P. & Feng, G. SHANK proteins: roles at the synapse and in autism spectrum disorder. Nat. Rev. Neurosci. 18, 147–157 (2017).
Eltokhi, A. et al. Imbalanced post- and extrasynaptic SHANK2A functions during development affect social behavior in SHANK2-mediated neuropsychiatric disorders. Mol. Psychiatry 26, 6482–6504 (2021).
Won, H. et al. Autistic-like social behaviour in Shank2-mutant mice improved by restoring NMDA receptor function. Nature 486, 261–265 (2012).
Zaslavsky, K. et al. SHANK2 mutations associated with autism spectrum disorder cause hyperconnectivity of human neurons. Nat. Neurosci. 22, 556–564 (2019).
D’Arcangelo, G. et al. Glutamatergic neurotransmission in a mouse model of Niemann-Pick type C disease. Brain Res. 1396, 11–19 (2011).
Mitroi, D. N. et al. NPC1 enables cholesterol mobilization during long-term potentiation that can be restored in Niemann-Pick disease type C by CYP46A1 activation. EMBO Rep. 20, e48143 (2019).
Dwyer, C. A. et al. Neurodevelopmental changes in excitatory synaptic structure and function in the cerebral cortex of Sanfilippo syndrome IIIA mice. Sci. Rep. 7, 46576 (2017).
Parodi, G., Brofiga, M., Pastore, V. P., Chiappalone, M. & Martinoia, S. Deepening the role of excitation/inhibition balance in human iPSCs-derived neuronal networks coupled to MEAs during long-term development. J. Neural Eng. https://doi.org/10.1088/1741-2552/acf78b (2023).
Pan, X. et al. Glucosamine amends CNS pathology in mucopolysaccharidosis IIIC mouse expressing misfolded HGSNAT. J. Exp. Med. https://doi.org/10.1084/jem.20211860 (2022).
Sambri, I. et al. Lysosomal dysfunction disrupts presynaptic maintenance and restoration of presynaptic function prevents neurodegeneration in lysosomal storage diseases. EMBO Mol. Med. 9, 112–132 (2017).
Turan, S. et al. A novel human stem cell model for Coffin-Siris syndrome-like syndrome reveals the importance of SOX11 dosage for neuronal differentiation and survival. Hum. Mol. Genet. 28, 2589–2599 (2019).
Schindelin, J. et al. Fiji: an open-source platform for biological-image analysis. Nat. Methods 9, 676–682 (2012).
Schmittgen, T. D. & Livak, K. J. Analyzing real-time PCR data by the comparative C(T) method. Nat. Protoc. 3, 1101–1108 (2008).
Zabolocki, M. et al. BrainPhys neuronal medium optimized for imaging and optogenetics in vitro. Nat. Commun. 11, 5550 (2020).
Neavin, D. et al. Demuxafy: improvement in droplet assignment by integrating multiple single-cell demultiplexing and doublet detection methods. Genome Biol. 25, 94 (2024).
Bais, A. S. & Kostka, D. scds: computational annotation of doublets in single-cell RNA sequencing data. Bioinformatics 36, 1150–1158 (2020).
Bernstein, N. J. et al. Solo: doublet identification in single-cell RNA-seq via semi-supervised deep learning. Cell Syst. 11, 95–101.e105 (2020).
Germain, P. L., Lun, A., Garcia Meixide, C., Macnair, W. & Robinson, M. D. Doublet identification in single-cell sequencing data using scDblFinder. F1000Res. 10, 979 (2021).
Heaton, H. et al. Souporcell: robust clustering of single-cell RNA-seq data by genotype without reference genotypes. Nat. Methods 17, 615–620 (2020).
Huang, Y., McCarthy, D. J. & Stegle, O. Vireo: Bayesian demultiplexing of pooled single-cell RNA-seq data without genotype reference. Genome Biol. 20, 273 (2019).
Tirosh, I. et al. Single-cell RNA-seq supports a developmental hierarchy in human oligodendroglioma. Nature 539, 309–313 (2016).
Acknowledgements
This work was supported by the Australian Medical Research Future Fund (MRFF) Accelerated Research Program (EPCD000025) granted to the Sanfilippo Children’s Foundation (L.M., K.E., M.M., M.R.H., K.H., N.S., C.B.) with additional funding from Sanfilippo Children’s Foundation, The Australian Medical Research Future Fund (MRFF) Stem Cell Therapies Mission (C.B., MRF2024419), Boileau Corporate Philanthropy (C.B.), The Grosset Gaya Fund (C.B.). CB is the recipient of an Australian Research Council Future Fellowship (FT230100138) funded by the Australian Government. M.R.H is the recipient of an Australian Research Council Future Fellowship (FT180100565) funded by the Australian Government. Z.G. is supported by the Women’s & Children’s Hospital Foundation through the Malcolm Douglas Grant Research Fund. PhD scholarships as follows: The Flinders University Research Scholarship (P.M., J.T., M.Z., M.I.D.S.), Flinders Health and Medical Research Institute (FHMRI) PhD Scholarship Program (E.M.), The Australian Government Research Training Program Scholarship (E.M., R.A.), the SAHMRI BRIGHT Sparks Award (P.M.) and Sanfilippo Children’s Foundation Top-up Scholarship (E.M.). We acknowledge the contribution of the South Australian Genomics Centre (SAGC) in the generation of data used in this publication. The SAGC is supported by its founding partner institutes and by BioPlatforms Australia as part of the Australian Government’s National Collaborative Research Infrastructure Strategy (NCRIS). The authors also acknowledge the ACRF Cellular Imaging and Cytometry Core Facility at SAHMRI and The Women’s and Children’s Hospital for karyotyping. We also thank Dr Drew Neavin and Dr Chris O’Keeffe from the Genomics Platform at the Garvan Institute for his assistance with genotyping playground cultures. We thank Chris Bye (The Florey, Melbourne), Barbara King (SAHMRI), Siti Mubarokah (Flinders University), Leanne Winner (Flinders University) and Helen Beard (Flinders University) for early contributions to this project. We thank Louise Jaensch (Research Nurse, Paediatric Neurodegenerative Disease Research Group, University of Adelaide) for support coordinating clinical sample collection. The authors thank Gabriel Kolopelnyk (Flinders University, SAHMRI) for assistance with whole-cell patch clamping. The authors also acknowledge Dr Ben Lewis (SAHMRI) for proofreading the manuscript and providing helpful feedback. Most importantly, we thank the children and their families for their guidance, inspiration, and generosity in providing tissue samples.
Author information
Authors and Affiliations
Contributions
C.B., N.S., K.H., M.R.H., L.M. and Z.G. conceived and designed the study and experimental program with input from all authors. N.S. and K.H. developed the Accelerated Research Program (EPCD000025) scientific plan in discussion with K.E., M.M., M.R.H., C.B. and the Sanfilippo Children’s Foundation Scientific Advisory Board. C.O. and N.S. provided clinical guidance and disease expertise. P.M., E.M., Z.G., A.N.P., J.T., M.I.D.S., C.C., R.A., S.L., H.B., M.Z., M.E. performed experiments. N.S. recruited all patients and collected biosamples. Z.G., J.T. and S.L. generated iPSC and NPC lines; A.N.P., Z.G. and J.T. cultured neurons; and S.L. generated CRISPR knockout lines. P.M. and M.Z. performed whole-cell patch clamping experiments and P.M. analysed the data. P.M. and M.E. analysed single-cell morphology data. E.M. and C.C. analysed multielectrode array experiments. E.M. and Z.G. performed immunocytochemistry, imaging and image analysis. Z.G. collected the single-nuclei transcriptomes for sequencing, and P.M. and M.I.D.S. analysed the single-nuclei RNAseq data. C.B. supervised the project. P.M., E.M. and C.B. wrote the manuscript with inputs from all authors. All authors reviewed and approved the final manuscript.
Corresponding author
Ethics declarations
Competing interests
M.M. is the founder and Executive Director of the Sanfilippo Children’s Foundation and is the founder, Director and CEO of the Childhood Dementia Initiative. N.S. and K.H. serve on the advisory boards of the Sanfilippo Children’s Foundation and the Childhood Dementia Initiative. K.H. was also the Chair of the US National MPS Society Scientific Advisory Board. K.E. is Head of Scientific Affairs of the Childhood Dementia Initiative. L.M. was Head of Research at the Sanfilippo Children’s Foundation. C.O. is the Chief Science Officer of the Cure Sanfilippo Foundation and serves on advisory boards for the Ultragenyx Gene Therapy Advisory Committee and the NINDS Ultra-rare Gene-based Therapy External Consultant Board. C.B. is an inventor on the BrainPhys patent (US Patent App. 18/133,237). The remaining authors declare no competing interests.
Peer review
Peer review information
Nature Communications thanks the anonymous reviewers for their contribution to the peer review of this work. A peer review file is available.
Additional information
Publisher’s note Springer Nature remains neutral with regard to jurisdictional claims in published maps and institutional affiliations.
Rights and permissions
Open Access This article is licensed under a Creative Commons Attribution-NonCommercial-NoDerivatives 4.0 International License, which permits any non-commercial use, sharing, distribution and reproduction in any medium or format, as long as you give appropriate credit to the original author(s) and the source, provide a link to the Creative Commons licence, and indicate if you modified the licensed material. You do not have permission under this licence to share adapted material derived from this article or parts of it. The images or other third party material in this article are included in the article’s Creative Commons licence, unless indicated otherwise in a credit line to the material. If material is not included in the article’s Creative Commons licence and your intended use is not permitted by statutory regulation or exceeds the permitted use, you will need to obtain permission directly from the copyright holder. To view a copy of this licence, visit http://creativecommons.org/licenses/by-nc-nd/4.0/.
About this article
Cite this article
Mazzachi, P., McDonald, E., Greenberg, Z. et al. Modelling synaptic dysfunction in childhood dementia using human iPSC-derived cortical networks. Nat Commun 17, 3161 (2026). https://doi.org/10.1038/s41467-026-71112-9
Received:
Accepted:
Published:
Version of record:
DOI: https://doi.org/10.1038/s41467-026-71112-9






