Abstract
Plants have evolved intricate mechanisms to adapt to tissue damage from environmental and biological factors, enhancing survival strategies. However, the link and mechanisms between wounding and dormancy traits remain unclear. Here we discovered that wounding dramatically accelerates bud-growth transition (BGT) in gladiolus and other horticultural geophytes, including Allium sativum and Allium cepa. Wounding induced jasmonic acid (JA) accumulation in gladiolus corms, promoting sucrose transport to dormant buds via the apoplastic pathway, supplying energy for cell division and facilitating BGT. Furthermore, we characterized a zinc finger transcription factor, ZINC FINGER OF ARABIDOPSIS THALIANA 11 (GhZAT11), responsive to both wounding and JA. GhZAT11 directly upregulated SUCROSE TRANSPORTER4 (GhSUT4) and CYCLIN D2;1 (GhCYCD2;1), enhancing sucrose transport and cell division in the shoot apical meristem. In addition, ZAT11, SUT4 and CYCD2;1 can act as markers for wound-induced BGT in geophytes. Our findings reveal that injuries trigger BGT via JA-regulated sucrose transport and cell division, offering novel insights into JA’s role in wound-induced responses.
This is a preview of subscription content, access via your institution
Access options
Access Nature and 54 other Nature Portfolio journals
Get Nature+, our best-value online-access subscription
$32.99 / 30 days
cancel any time
Subscribe to this journal
Receive 12 digital issues and online access to articles
$119.00 per year
only $9.92 per issue
Buy this article
- Purchase on SpringerLink
- Instant access to the full article PDF.
USD 39.95
Prices may be subject to local taxes which are calculated during checkout








Similar content being viewed by others
Data availability
Data supporting the findings of this study are available from the corresponding author upon request. All primers used in this study are listed in Supplementary Table 1. RNA-seq data used in this study have been deposited in the NGDC Bioproject database under the accession number PRJCA036483 (https://bigd.big.ac.cn/gsa/browse/CRA023214) and Supplementary Table 2. Information on related genes has been uploaded to the GenBank in the NCBI Nucleotide database, including GhCYCD2;1 (PQ663618), GhCYCD3;1 (PQ663622), GhCYCD6;1 (PQ663623), GhSUT1 (PQ663619), GhSUT3 (PQ663621), GhSUT4 (PQ663617), GhZAT11 (PQ663620), GhMYC2 (PX373326), GhJAZ1 (PX373327), GhAMY3-LIKE (PX373328), GhINV (PX373329) and GhSUSY2 (PX373330). AcZAT11(g494363), AcSUT4 (g53895) and AcCYCD2;1 (g40962) in Allium cepa, and AsZAT11 (Asa7G02999.1), AsSUT4 (Asa7G03976) and AsCYCD2;1 (Asa7G05398) in Allium sativum were obtained from the Allium database42. Source data are provided with this paper.
References
Pena, O. A. & Martin, P. Cellular and molecular mechanisms of skin wound healing. Nat. Rev. Mol. Cell Biol. 25, 599–616 (2024).
Xu, L. De novo root regeneration from leaf explants: wounding, auxin, and cell fate transition. Curr. Opin. Plant Biol. 41, 39–45 (2018).
Parfejevs, V. et al. Injury-activated glial cells promote wound healing of the adult skin in mice. Nat. Commun. 9, 236 (2018).
Feng, M. et al. A conserved graft formation process in Norway spruce and Arabidopsis identifies the PAT gene family as central regulators of wound healing. Nat. Plants 10, 53–65 (2024).
Yan, X., Wu, Z., Wang, H., Zuo, Y. & Du, Z. Developing adventitious root meristems induced by layering for plant chromosome preparation. Int. J. Mol. Sci. 25, 11723 (2024).
Pan, W. et al. Epigenetic silencing of callose synthase by VIL1 promotes bud-growth transition in lily bulbs. Nat. Plants 9, 1451–1467 (2023).
Cheng, X. et al. Maternally expressed FERTILIZATION INDEPENDENT ENDOSPERM1 regulates seed dormancy and aleurone development in rice. Plant Cell 37, koae304 (2024).
Danieli, R. et al. Chilling induces sugar and ABA accumulation that antagonistically signals for symplastic connection of dormant potato buds. Plant Cell Environ. 46, 2097–2111 (2023).
Liang, J. H. et al. GhbZIP30-GhCCCH17 module accelerates corm dormancy release by reducing endogenous ABA under cold storage in Gladiolus. Plant Cell Environ. 46, 2078–2096 (2023).
Wu, J. et al. Gladiolus hybridus ABSCISIC ACID INSENSITIVE 5 (GhABI5) is an important transcription factor in ABA signaling that can enhance Gladiolus corm dormancy and Arabidopsis seed dormancy. Front. Plant Sci. 6, 960 (2015).
Pan, W. et al. ABA and bud dormancy in perennials: current knowledge and future perspective. Genes 12, 1635 (2021).
Wang, X. et al. Transcription factors BZR2/MYC2 modulate brassinosteroid and jasmonic acid crosstalk during pear dormancy. Plant Physiol. 194, 1794–1814 (2024).
Shikha, D., Jakhar, P. & Satbhai, S. B. Role of jasmonate signaling in the regulation of plant responses to nutrient deficiency. J. Exp. Bot. 74, 1221–1243 (2023).
Ghorbel, M., Brini, F., Sharma, A. & Landi, M. Role of jasmonic acid in plants: the molecular point of view. Plant Cell Rep. 40, 1471–1494 (2021).
Pan, J. et al. Molecular mechanism underlying the synergetic effect of jasmonate on abscisic acid signaling during seed germination in Arabidopsis. Plant Cell 32, 3846–3865 (2020).
Xu, H. et al. The JA-to-ABA signaling relay promotes lignin deposition for wound healing in Arabidopsis. Mol. Plant 17, 1594–1605 (2024).
Zhao, Y. et al. Regulating bulb dormancy release and flowering in lily through chemical modulation of intercellular communication. Plant Methods 19, 136 (2023).
Knop, C., Stadler, R., Sauer, N. & Lohaus, G. AmSUT1, a sucrose transporter in collection and transport phloem of the putative symplastic phloem loader Alonsoa meridionalis. Plant Physiol. 134, 204–214 (2004).
Geng, L. et al. WOX11 and CRL1 act synergistically to promote crown root development by maintaining cytokinin homeostasis in rice. New Phytol. 237, 204–216 (2023).
Zhai, N., Pan, X., Zeng, M. & Xu, L. Developmental trajectory of pluripotent stem cell establishment in Arabidopsis callus guided by a quiescent center-related gene network. Development 150, dev200879 (2023).
Sanz, L. et al. The Arabidopsis D-type cyclin CYCD2;1 and the inhibitor ICK2/KRP2 modulate auxin-induced lateral root formation. Plant Cell 23, 641–660 (2011).
Sakamoto, H. et al. Arabidopsis Cys2/His2-type zinc-finger proteins function as transcription repressors under drought, cold, and high-salinity stress conditions. Plant Physiol. 136, 2734–2746 (2004).
Gawankar, M. et al. Effect of girdling on induction of flowering and quality of fruits in horticultural crops—a review. Adv. Agric. Res. Technol. J. 3, 201–215 (2019).
Zhang, G. et al. Jasmonate-mediated wound signalling promotes plant regeneration. Nat. Plants 5, 491–497 (2019).
Zhou, W. et al. A Jasmonate signaling network activates root stem cells and promotes regeneration. Cell 177, 942–956.e14 (2019).
Wan, Q., Zhai, N., Xie, D., Liu, W. & Xu, L. WOX11: the founder of plant organ regeneration. Cell Regen. 12, 1 (2023).
Barton, L. V. in Differenzierung und Entwicklung / Differentiation and Development (ed. Lang, A.) 2374–2392 (Springer, 1965).
Iwase, A. et al. The AP2/ERF transcription factor WIND1 controls cell dedifferentiation in Arabidopsis. Curr. Biol. 21, 508–514 (2011).
Heyman, J. et al. The heterodimeric transcription factor complex ERF115-PAT1 grants regeneration competence. Nat. Plants 2, 16165 (2016).
Rymen, B. et al. Histone acetylation orchestrates wound-induced transcriptional activation and cellular reprogramming in Arabidopsis. Commun. Biol. 2, 404 (2019).
Li, J. et al. BASIC PENTACYSTEINE2 fine-tunes corm dormancy release in Gladiolus. Plant Physiol. 191, 2489–2505 (2023).
Wang, Y. et al. Abscisic acid promotes jasmonic acid biosynthesis via a ‘SAPK10-bZIP72-AOC’ pathway to synergistically inhibit seed germination in rice (Oryza sativa). New Phytol. 228, 1336–1353 (2020).
Koo, A. J. Metabolism of the plant hormone jasmonate: a sentinel for tissue damage and master regulator of stress response. Phytochem. Rev. 17, 51–80 (2017).
Pasternak, T. et al. Salicylic acid affects root meristem patterning via auxin distribution in a concentration-dependent manner. Plant Physiol. 180, 1725–1739 (2019).
Vanneste, S. & Friml, J. Auxin: a trigger for change in plant development. Cell 136, 1005–1016 (2009).
Zhao, L. et al. The emerging role of jasmonate in the control of flowering time. J. Exp. Bot. 73, 11–21 (2022).
Li, J. et al. Antagonism between abscisic acid and gibberellin regulates starch synthesis and corm development in Gladiolus hybridus. Hortic. Res. 8, 155 (2021).
Feng, Q. et al. Repressive ZINC FINGER OF ARABIDOPSIS THALIANA proteins promote programmed cell death in the Arabidopsis columella root cap. Plant Physiol. 192, 1151–1167 (2023).
Li, B. & Dewey, C. N. RSEM: accurate transcript quantification from RNA-seq data with or without a reference genome. BMC Bioinformatics 12, 323 (2011).
Love, M. I., Huber, W. & Anders, S. Moderated estimation of fold change and dispersion for RNA-seq data with DESeq2. Genome Biol. 15, 550 (2014).
Zhu, X. et al. Antagonistic control of rice immunity against distinct pathogens by the two transcription modules via salicylic acid and jasmonic acid pathways. Dev. Cell 59, 1609–1622.e4 (2024).
Yang, P. et al. AlliumDB: a central portal for comparative and functional genomics in Allium. Hortic. Res. 11, uhad285 (2024).
Acknowledgements
This work was funded by National Natural Science Foundation of China projects (32573065, 32372740 and 32172617 to J.W.), Pinduoduo-China Agricultural University Research Fund (PC2023B02009 to J.W.), Chinese Universities Scientific Fund (2025TC139 and 2024TC055 to J.W.), the 2115 Talent Development Program of China Agricultural University, Construction of Beijing Science and Technology Innovation and Service Capacity in Top Subjects (CEFF- PXM 2019_014207_000032), the Strategic Development Department of China Association for Science and Technology, and 111 Project of the Ministry of Education (B17043). We thank S. Gazzarrini (University of Toronto), A. P. Z. Zhou (China Agricultural University), B. Ding (Nanjing Agricultural University) and Y. Zhang (China Agricultural University) for their suggestions for this manuscript; and H. Wang (Chinese Academy of Agriculture Sciences) for providing garlic bulbs. Our confocal microscopy work was performed at the CAB Public Instrument Platform of China Agricultural University. The RNA-seq analysis was supported by the High-performance Computing Platform of China Agricultural University.
Author information
Authors and Affiliations
Contributions
J. Wu designed the research. J. Wu and J.L. conceived the research. J.L. and C.L. cloned constructs and performed most of the experiments and data analysis. D.J., Y.Z. and J. Wei helped in performing RT–qPCR. L.C., L.Q. and Y.Y. helped with planting gladiolus. J. Wu, J.L. and C.L. wrote the original manuscript. J. Wu, M.Y. and J.T. revised the manuscript. L.W., C.Y. and S.F. provided some experimental materials and reagents. L.W. and T.J. carefully reviewed the entire manuscript and offered important suggestions for revisions. J. Wu agrees to serve as the corresponding author and ensure communication.
Corresponding author
Ethics declarations
Competing interests
The authors declare no competing interests.
Peer review
Peer review information
Nature Plants thanks Songling Bai, Michael Campbell and Rajesh Singh for their contribution to the peer review of this work.
Additional information
Publisher’s note Springer Nature remains neutral with regard to jurisdictional claims in published maps and institutional affiliations.
Extended data
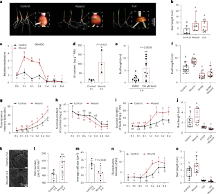
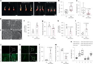
Extended Data Fig. 1 Wound-induced bud growth transition within 8 DAT.
a, Phenotype of bud growth in wounded dormant cormels within 8 DAT. Unwounded cormels were used as the control. Upper parts of cormels (dot lines) at 0 and 8 DAT were taken for RNA-sequencing. Scale bars, 1 cm. b, Sprouting rate of wounded cormels within 8 DAT. Data are presented as mean ± s.d. (n = 20 cormels). The dashed line represents 50% sprouting rate. Different letters indicate significant differences according to one-way ANOVA with LSD’s multiple comparisons test (P = 0.0001). DAT: days after treatments.
Extended Data Fig. 2 GO analysis of Differentially Expressed Genes (DEGs).
Gene Ontology enrichment analysis of DEGs in carbohydrate metabolism or transport, cell cycle and rhythmic process, response to stimulus process and jasmonic acid metabolism process.
Extended Data Fig. 3 Wounding increases the carbohydrate substance content in buds.
a, Wounding increased the carbohydrate content in buds at 3 DAT. Enhanced PAS staining was observed in wounded buds at 3 DAT. Scale bars, 100 μm. b, Mean gray value of PAS staining was quantified using ImageJ. Data are presented as mean ± s.d. (n = 5 buds). Data are analyzed using the two-sided Student’s t-test (**P < 0.01). DAT: days after teatments.
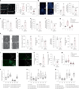
Extended Data Fig. 4 Sugar transport and cell division are enhanced during bud growth transition.
a, b, Enhanced apoplastic transport in buds during BGT. Fluorescence microscopy images of aesculin-treated dormant and growth-transited buds 12 hours post-treatment (n = 6 buds). Dashed lines indicate leaf primordia layers, with the innermost layer being the apical meristem. Scale bars, 200 μm. c, d, Sucrose content in cormels and buds at dormant and growth-transited stages (n = 3 independent cormels). e, h, Content of carbohydrate substance in buds at dormant and growth-transited stages. Enhanced PAS staining was observed in growth-transited buds. Scale bars, 100 μm. The mean gray value of PAS staining was measured using ImageJ (n = 5 buds). f, i, j, Growth-transited buds contain more cells with smaller sizes compared with dormant buds. Scale bars, 200 μm. Number of bud cells (i) and cell size (j) were measured using ImageJ (n = 5 buds). g, k, Growth-transited buds show stronger cell division capacity than dormant buds. Fluorescence microscopy images of EdU-treated dormant and growth-transited buds 12 hours post-treatment (n = 6 buds). Dashed lines represent leaf primordia layers, with the innermost layer being the apical meristem. Scale bars, 200 μm. All data in this figure are shown as mean ± s.d. and analyzed using the two-sided Student’s t-test (**P < 0.01). 0 w indicates dormant cormels (cold storage for 0 week); 8 w indicates growth-transited cormels (cold storage for 8 weeks).
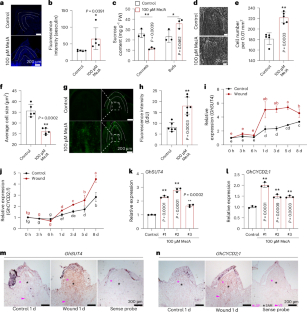
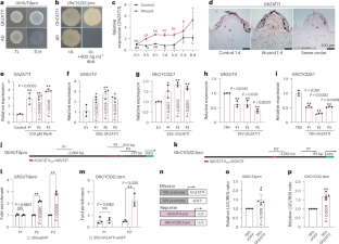
Extended Data Fig. 5 JA upregulates carbohydrate content in dormant buds and activates GhSUT4 and GhCYCD2;1 promoters.
a, b, JA increases carbohydrate substance content in dormant buds at 3 DAT. MeJA-treated buds had deeper PAS staining. Scale bars, 100 μm. The mean gray value of PAS staining was measured using ImageJ (n = 5 buds). c-f, JA enhances GhSUT4 (c, d) and GhCYCD2;1 (e, f) promoter activity. N. benthamiana leaves expressing GhSUT4pro:LUC and GhCYCD2;1pro:LUC were treated with 100 μM MeJA for 6 hours before CCD imaging. Quantification of luciferase activities were measured (d, f). DMSO served as control (n = 5 independent leaves). g-j, SHAM suppresses GhSUT4 and GhCYCD2;1 promoter activity induced by wounding. N. benthamiana leaves expressing GhSUT4pro:LUC (g, h) and GhCYCD2;1pro:LUC (i, j) were wounded, treated with 1 mM SHAM for 6 h, and imaged by CCD. Quantification of luciferase activities were measured (h, j). Data in panel h: n = 6 independent leaves. Data in panel j: n = 5 independent leaves. All data in this figure are shown as mean ± s.d. Different letters in panels h and j indicate significant differences according to one-way ANOVA with LSD’s multiple comparisons test (P = 0.0001). Panels b, d, f: two-sided Student’s t-test (*P < 0.05, **P < 0.01).
Extended Data Fig. 6 Expression of GhSUT4, GhCYCD2;1, and GhZAT11 is upregulated in growth-transited cormels.
a, c, e, mRNA in situ hybridization of GhSUT4 (a), GhCYCD2;1 (c), and GhZAT11 (e) in dormant and growth-transited cormels. The signal was light red/ purple, and the sense probe was a negative control without a hybridization signal. Scale bars, 200 μm. The sense probe is the same as that used in Fig. 2m,n and Fig. 6d. b, d, f, Expression of GhSUT4 (b), GhCYCD2;1 (d), and GhZAT11 (f) in dormant and growth-transited cormels. Data are shown as mean ± s.d. (n = 3 cormels, 3 biological replicates). Different letters indicate significant differences according to one-way ANOVA with LSD’s multiple comparisons test (P = 0.0001). LSP (purple asterisks): leaf sheath primordia; SAM (black asterisks): shoot apical meristem; VB (purple arrow): vascular bundle. 0 w indicates dormant cormels (cold storage for 0 week); 8 w indicates growth transition cormels (cold storage for 8 weeks).
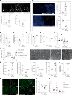
Extended Data Fig. 7 Overexpression of GhSUT4 and GhZAT11 enhances sucrose absorption capacity.
GhSUT4 and GhZAT11 were transiently overexpressed in Gladiolus calli. Transformed calli were cultured on media containing 0, 30, or 60 g/L sucrose for 5 days and sucrose content was measured. Data are presented as mean ± s.d. (n = 3 independent calli). Different letters indicate significant differences according to one-way ANOVA with LSD’s multiple comparisons test (P = 0.0001).
Extended Data Fig. 8 GhSUT4 and GhZAT11 positively regulate carbohydrate substance accumulation.
Carbohydrate substance content in dormant buds were significantly higher in GhSUT4- (a, b) and GhZAT11-overexpressing cormels (e, f) while lower in GhSUT4- (c, d) and GhZAT11- (g, h) silenced cormels. The PAS staining signal is purple and red, with darker colors representing more carbohydrate substance. Scale bar, 100 μm. The mean gray value of PAS staining were measured by ImageJ in panels b, d, f, and h. Silenced or transiently overexpressed buds were stained at 7 DAT. Data are presented as mean ± s.d. (n = 5 buds). The two-sided Student’s t-test was used (*P < 0.05; **P < 0.01).
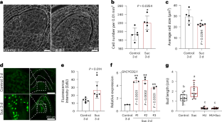
Extended Data Fig. 9 Corms cultivated with sucrose show increased sugar content in buds.
a, Sucrose content in cormels and buds at 3 DAT with 1 mM sucrose (n = 3 buds). b, Carbohydrate substance in buds at 3 DAT with 1 mM sucrose. The PAS staining signal is shown in purple or red. c, Mean gray value of PAS staining was measured using ImageJ. Data are presented as mean ± s.d (n = 5 buds). Data are analyzed using the two-sided Student’s t-test (*P < 0.05; **P < 0.01).
Extended Data Fig. 10 Silencing GhZAT11 attenuates wound-, MeJA-, and sucrose-induced sucrose absorption.
GhZAT11-silenced calli were treated with wounding, 100 μM MeJA, or 1 mM sucrose. Sucrose content was measured at 4 DAT. Unwounded calli were used as the control. Data are presented as mean ± s.d. (n = 3 independent calli). Data are analyzed using the two-sided Student’s t-test (*P < 0.05; **P < 0.01; ns: not significant).
Supplementary information
Supplementary Information (download PDF )
Supplementary Figs. 1–29.
Supplementary Table 1 (download PDF )
Supplementary Table 1.
Supplementary Table 2 (download PDF )
Supplementary Table 2.
Source data
Source Data for Fig. 8 and Supplementary Fig. 15 (download PDF )
Unprocessed gels or blots.
Source Data for all figures (download XLSX )
Statistical source data.
Rights and permissions
Springer Nature or its licensor (e.g. a society or other partner) holds exclusive rights to this article under a publishing agreement with the author(s) or other rightsholder(s); author self-archiving of the accepted manuscript version of this article is solely governed by the terms of such publishing agreement and applicable law.
About this article
Cite this article
Li, J., Liu, C., Wei, J. et al. GhZAT11 triggers wound-activated bud growth by accelerating sugar transport and cell division. Nat. Plants 12, 400–416 (2026). https://doi.org/10.1038/s41477-025-02206-3
Received:
Accepted:
Published:
Version of record:
Issue date:
DOI: https://doi.org/10.1038/s41477-025-02206-3


