Abstract
Natural products are ubiquitously produced by many species that we encounter during our daily lives. One genus, Streptococcus, can produce a wide array of quorum sensing linked natural products known as RaS-RiPPs (ribosomally synthesized and post-translationally modified peptides). Their production is triggered by the induction of an Rgg-SHP quorum sensing system, which senses the presence of SHPs (short hydrophobic peptides) and induces the gene expression of these operons. Previous work has found that streptococcal RaS-RiPPs modulate the growth of different streptococci and might play a role in antibiotic tolerance. This is of particular importance to the oral microbiome, where streptococci are a predominant genus. This study provides the first report on attempts to study the impact of the RaS-RiPP Tryglysin A on ex-vivo oral systems and explores important factors to consider when culturing these systems. We explore how medium selection, atmosphere, growth model, and saliva amount can impact the presence of both bacterial and fungal species. These studies provide the groundwork for determining how RaS-RiPP producing Streptococci might impact the composition and function of oral microbiome communities, as well as important aspects to consider when culturing ex-vivo oral systems.
Similar content being viewed by others
Introduction
The oral cavity is a site of colonization for many important microbes, both bacterial and fungal1,2,3,4, which can have huge impacts on human health. These impacts include the initiation and development of dental caries, periodontal diseases, and enhanced development of oral cancers5,6. As such, understanding how microbial factors contribute to the establishment and maintenance of oral systems is of great importance, as they can impact the speciation and nature of the oral microbiome. A major constituent of the oral microbiome is the genus Streptococcus. Streptococci make up approximately 10-60% of the oral microbiome, depending on the niche examined and sequencing techniques used3,7,8. Some of these organisms are keystone colonizers and possess the ability to drastically impact microbial balance4,9. Recently, we discovered that Streptococcus mutans and Streptococcus ferus can alter the growth of other oral streptococcal species via small post-translationally modified peptides called tryglysins10. Tryglysins form a new class of post-translationally modified peptides known as “RaS-RiPPs”11, with RaS and RiPP standing for Radical S-adenosylmethionine enzyme and Ribosomally translated and post-translationally modified peptide, respectively12. To date, sixteen different classification groups of streptococcal RaS-RiPP peptides that form unique heterocyclic and macrocyclic structures have been described11,13. The tryglysin system in S. mutans is induced via quorum sensing and inhibits species such as S. mitis, S. oralis, and S. sanguinis at concentrations as low as 100 nM10. Owing to this potent activity, we wondered what impact these peptides might have on a complex oral system that includes multiple oral species.
Current models of complex oral systems have placed substantial efforts into optimizing culturing conditions. Most frequently used is SHI medium under anaerobic or microaerophilic conditions, replicating growth in a biofilm-like context14,15,16,17. SHI medium is a nutrient-rich and multi-component medium designed by Edlund et al.14, to support the growth of a diverse oral community14. Edlund et al. and other investigators have shown that under anaerobic conditions saliva inoculation into SHI medium supports a diverse community14,18. These studies have demonstrated that culturing in SHI results in the growth of Streptococcus, as well as Veillonella, Gemella, Granulicatella, Klebsiella, Lactobacillus, and Fusobacterium14. Anaerobic conditions are primarily used due to the observation that many oral species are strict or obligate anaerobes, and previous studies found that saliva has a low oxygen content3,4,19. Biofilms are typically considered to be more relevant to oral systems due to their role in the formation of plaque and establishing oral communities on the dental surface4,20. Few investigations have examined the impact of other types of growth conditions, be it the impacts of medium, saliva, oxygen or the type of growth model. In the development of experimental conditions to test tryglysin activity on oral microbes, we found that environmental settings were a critical variable. The impact of culturing conditions on the fungal component of the microbiome is an additional consideration. Fungi are normal constituents of the oral microbiome and have significant effects on oral health1,21. However, fungi are less studied in oral systems due to their lower abundance, the difficulty of cultivation, lower sequencing database reliability, and the relative low rate of detection in shotgun metagenomics studies1,2,21. Fungal genera growth under anaerobic conditions has typically been observed to be low16.
Herein, we describe the first report of tryglysin activity on oral saliva samples. Our initial attempts to observe the impacts of tryglysin on oral microbiota were hampered by barriers associated with culturing conditions. We discovered that culturing in streptococcal chemically defined medium (CDM) was necessary for the activity of the RaS-RiPP tryglysin and that this medium selectively favored the growth of streptococci, even from a rich starting salivary inoculum. We also determined that the type of growth model used and the saliva and oxygen contents had substantial effects on the development of the oral consortia, and that serial culturing led to shifts in the detected species. Finally, we found that 5% CO2 allowed for the growth of fungal members of the oral community, making this a culturing method worth considering for future oral studies.
Results
Tryglysin A inhibits the growth of saliva-derived oral species in a chemically defined medium that favors S. salivarius
Previous studies have demonstrated that tryglysins can inhibit the growth of many streptococcal species10. As such, we reasoned that tryglysins should have the capacity to modulate the growth of oral streptococci and potentially the oral microbiome. To examine this aspect further, we first determined if tryglysin A (TryA, Fig. 2D) could inhibit the growth of sensitive streptococci in media typically used for ex-vivo culturing of oral species. One such medium that is frequently used in the oral microbiome field is SHI14,15,16,22,23, and a previous study demonstrated that other synthetic antimicrobial peptides (e.g., C16G2) were effective against streptococci in this medium24. To examine activity in SHI, we exposed the TryA-sensitive species S. mitis10 to an inhibitory level of TryA or a peptide with no known function in quorum sensing or growth (reverse SHP or revSHP) in SHI medium (sequences listed in Methods). As SHI medium contains blood and hemin, their inherent turbidity and light-absorbing properties are confounders in optical measurements. As such, viability of microbes was determined by plating for CFU/mL over time (Fig. S1A). To our surprise, SHI medium abrogated any significant inhibition of TryA against S. mitis (Fig. S1A). This was not due to a difference in lab-specific strain backgrounds, as retesting with the same strain of S. mitis in a separate laboratory setting produced the same results: unobservable activity in SHI medium (Fig. S1B). This was also not due to issues in TryA preparation, as we continually verified that isolated TryA was pure and intact by HPLC and HR-MS/MS (Fig. S2A, B, Table S1). Inactivity in SHI could be due to several reasons: sequestration of TryA, degradation, structural alteration, or potentially excess peptides blocking TryA access to cells. To test if peptide interference was partially responsible for this phenotype, we added the same concentration of peptides as in SHI medium to CDM and observed if TryA was still inhibitory. We found that TryA had reduced activity in this condition, indicating that TryA activity can be blocked by addition of other peptides to CDM (Fig. S2C, D). This implies that at least one reason TryA is inactive in SHI medium is due to increased peptide concentration.
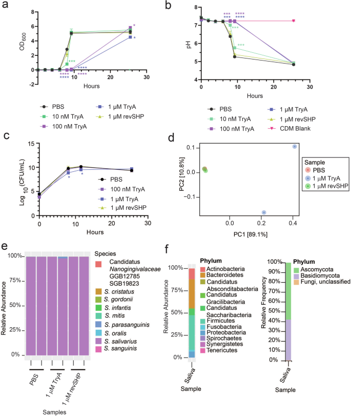
We then proceeded by culturing a previously collected saliva inoculum16 in CDM anaerobically14,15, since S. mitis inhibition was reproducibly observed in this medium. Experimental conditions are outlined in Table 1 and subject demographics for this saliva collection, designated “Norway” are listed in Table 2. We first determined if inhibition was apparent by growing the salivary inoculum in CDM, as well as by measuring pH and optical density over time. The salivary inoculum was placed in CDM and exposed to a range of TryA concentrations, revSHP, or PBS. We observed that TryA delayed growth of the salivary inoculum in a dose dependent manner and this was reflected in the delayed acidification of the medium (Fig. 1A, B), whereas revSHP and PBS treatments grew rapidly (Fig. 1A, B), consistent with previous observations for mono-species cultures of streptococci10. CFU/mL was not drastically reduced over time (Fig. 1C, Fig. S1C). We performed 16S rRNA sequencing on these samples after 24 h and primarily observed streptococci (Fig. S1D). To achieve species-level resolution, we carried out shotgun metagenomics and analyzed the data with MetaPhlAn3. From this analysis, we found a high predominance of Streptococcus salivarius under all conditions, indicating strong selection for this species after 24 h (Fig. 1E, Supplementary Data 2). Other streptococcal species were observed, but their abundances were low (less than 0.2-2% relative abundance) and varied between the sample conditions (Fig. 1E, Supplementary Data 2). These observed differences were not due to the initial salivary inoculum being skewed in composition, as direct sequencing of saliva showed a diverse composition of phyla and genera of both bacteria and fungi (Fig. 1F). Differential abundance analysis using DESeq225 revealed that TryA treated samples had significantly higher levels of Candidatus Saccharibacteria than both PBS and revSHP treated samples (Adjusted P < 0.05; Supplementary Data 3). S. parasanguinis levels were sensitive to the addition of either TryA or revSHP (Supplementary Data 2-3). No significant differences between samples were observed via alpha diversity metrics such as Chao1 and Shannon (Supplementary Data 4). Principle component analysis (PCoA) analysis of MetaPhlAn3 results showed that TryA treated samples clustered away from other treatment conditions, but these differences were non-significant by PERMANOVA (R2 = 0.403, P = 0.467) (Fig. 1D). We conclude that CDM leads to strong selection for streptococci under anaerobic conditions, specifically S. salivarius. These findings also suggest that TryA may have indirect effects on the presence of oral bacteria such as Candidatus Saccharibacteria, organisms that form obligate relationships with other bacteria for their survival26. Even though these results were limited due to overgrowth of streptococci in this medium, this demonstrates a slight advantage over single laboratory isolate studies. Typically, single-species models use “domesticated” laboratory strains that have been propagated in culture for years, potentially altering their behavior compared to their in vivo counterparts. Therefore, a model that predominantly consists of streptococci from human saliva could be relevant for understanding species-specific interactions in streptococcal communities, despite its disadvantages in terms of preserving ecological complexity. CDM culturing of saliva represents one such model that could potentially be used. In addition to this, these findings represent the first examination of the potential impact that a streptococcal RaS-RiPP can have on oral systems.
Concentrations of TryA are indicated in the legend below graphs and correspond to the respective symbol types. Statistical significance compared to PBS control condition as indicated on a–c was determined using a One-way ANOVA with Tukey’s Multiple Comparisons Post-test; *p < 0.05; ***p < 0.005; ****p < 0.0001. Statistical significance is color-coded to match the corresponding figure legend. a Growth curve of salivary inoculum in CDM over time, with statistical significance shown for hours 8 through 24, if values are not indicated for these time points comparisons were non-significant. This experiment was performed three times with similar results. b Examination of pH of salivary inoculum in CDM over time, with statistical significance shown for hours 8 through 24, if values are not indicated for these time points comparisons were non-significant. This experiment was performed four times with similar results. c Separate experiment examining CFU/mL of salivary inoculum in CDM over time. If statistical values are not indicated, they are non-significant. This experiment was performed twice. d Jaccard PCoA plot of metagenomics results from samples presented in e. e Speciation as determined via shotgun metagenomics for samples grown in the presence of PBS, 1 µM TryA, or 1 µM reverse SHP peptide in CDM for 24 h. Relative abundance is plotted for each sample. Species detected are indicated by the legend beside the graph. f Composition of bacterial and fungal phyla detected in human pooled saliva from Norway by shotgun metagenomics and ITS sequencing.
S. salivarius is less sensitive to Tryglysin A treatment and outperforms other oral streptococci in CDM
The observation that S. salivarius dominated CDM salivary cultures led us to examine if this species was particularly well-suited for growth in this medium. We examined the growth of several other oral streptococcal species compared to S. salivarius in CDM (S. mitis, S. ferus). We observed that S. salivarius had a faster doubling time (~35 min, Table 3) and reached a higher final OD600 in CDM than other tested oral streptococci, at least in conditions such as 5% CO2 (Fig. 2a). We also observed that this strain did not require choline for optimal growth, unlike our wild-type S. mitis strain (Fig. 2a), and what has been reported for streptococci such as S. pneumoniae27,28. These data indicate that S. salivarius outperforms at least these other streptococcal species in CDM, and that it could outcompete other oral species in co-culture. We did not examine this finding further, but this data indicates that CDM does not meet the metabolic needs of oral streptococci equally. It also corroborates the finding that CDM selects for certain streptococcal species from saliva. This is an important aspect to be aware of using this medium, especially for ex-vivo saliva culturing.
Concentrations of TryA are indicated in graph legends and correspond to the respective symbol types. These experiments were performed three times with similar results. a Growth curve of wild-type oral streptococci (S. salivarius, S. mitis, and S. ferus) in CDM or CDM supplemented with 0.1% choline chloride in 5% CO2. b Growth curve of wild-type S. salivarius in 5% CO2 exposed to increasing TryA in CDM or CDM supplemented with 0.1% choline chloride. c Growth curve of wild-type S. salivarius in anaerobic (less than 0.2% O2) conditions exposed to increasing TryA in CDM. d Structure of TryA.
We additionally investigated if S. salivarius was inherently more resistant to TryA. Other oral streptococcal species such as S. mitis are strongly inhibited for growth at 100 nM TryA10. S. salivarius was slightly inhibited by TryA at 100 nM in both 5% CO2 and anaerobic conditions, but not to the extent observed for other oral streptococcal species (Fig. 2b, c). We noted that TryA was more inhibitory in anaerobic conditions (Fig. 2c). Due to this finding, we examined if the TryA operon was present in sequenced S. salivarius deposited to NCBI genome via protein BLAST29. We reasoned the presence of the TryA system could provide a potential resistance mechanism. We examined sequenced S. salivarius isolates for the presence of the Rgg transcriptional regulator that controls TryA expression and the operon that encodes for its production, called wgk. We did not observe the wgk operon in the majority of S. salivarius genomes on NCBI (accessed June 2025). However, we did identify four sequenced isolates that appeared to possess this system, with high percent identity compared to the wgk operon from the producer species S. ferus (Table 4). This provides evidence that although few, at least some S. salivarius isolates might possess the ability to produce TryA.
As a follow-up, we were curious if the S. salivarius in our ex-vivo CDM cultures had the wgk operon. We performed metagenomic assembly for our samples and annotated the one genome that met minimum metagenomic assembly (MIMAG) standards30 for a medium quality draft using BAKTA31,32. This was then taxonomically assigned via nucleotide BLAST of the 23S-16S region29. Binning statistics, as well as assignment statistics from BAKTA are shown in Supplementary Data 5. This MAG was identified to be S. salivarius, and we examined if it had the wgk operon using protein BLAST29. We observed no significant protein BLAST hits for the Rgg transcriptional regulator or wgkBC. We did observe one hit to wgkD, but percent identity was low (22.8%) and upon examining its location in the MAG this was not present in a RaS-RiPP operon. From these findings, we believe that S. salivarius dominance in CDM and under TryA treatment is likely a combination of the species higher intrinsic resistance to TryA, as well as its ability to grow in CDM.
Collection of a secondary salivary pool and effects of growth model and oxygen presence
Due to our findings regarding CDM growth with TryA, we decided to investigate how ex-vivo oral culturing conditions could impact these experiments in general. We additionally wished to identify conditions that would allow for more diverse speciation for our assays with CDM or other media, while keeping TryA activity intact. Thus, we collected a secondary saliva pool at the University of Illinois Chicago to determine how parameters such as media composition, presence of CO2 and oxygen, initial starting saliva proportions, and growth model affected speciation outcome (Table 1). Subject demographics comparing saliva collections from Chicago and Norway are shown in Table 2. Saliva samples were collected, pooled, and grown under various conditions.
The species composition of the pooled saliva collection from Chicago was compared to the Norway salivary collection. Overall, bacterial phyla and genera detected by shotgun metagenomics were similar between the two collections, aside from the low but measurable presence of an uncharacterized mycoplasma species of Tenericutes in the Norway collection not present in the Chicago collection (Figs. 1f, 3a-2b, Supplementary Data 6, 7). Variation between the two collections was present but non-significant, as observed via Jaccard PCoA and PERMANOVA (R2 = 0.957, P = 0.25) (Fig S3A). We also examined fungal composition by ITS sequencing. This demonstrated that the previous saliva collection was composed primarily of Ascomycota and Basidiomycota, with the genus Malassezia being dominant (Fig. 1f, Fig. 3c, d, Supplementary Data 8). Composition of collections were similar at the phylum level but differences were observed in fungal genera (Fig. 1f, Fig. 3c, d, Fig. S1E). For instance, the Norway collection contained Penicillium which was not observed in the Chicago collection, whereas the Chicago collection contained Cryptococcus that was unobserved in the Norway collection (Fig. 3d, Fig. S1E, Supplementary Data 8, 9). Further analysis found no significant differences by alpha diversity (Simpson’s Dominance, Shannon Entropy, Chao1 Index and Faith’s) or beta diversity metrics (PERMANOVA: R2 = 0.532, P = 0.25) (Supplementary Data 10). Bray-Curtis PCoA also reflects these findings (PERMANOVA: R2 = 0.446, P = 0.5; Fig. S3B). However, this interpretation also relies on the fact that the Norway consortia was only sequenced once due to the limited availability of biomaterial.
All samples shown were grown in SHI media for 24 h with 5% CO2. a Shotgun metagenomics results showing bacterial phyla detected in a biofilm or planktonic model of growth, compared to phyla detected in the original salivary inoculum. b 16S sequencing results showing bacterial genera detected in a biofilm or planktonic model of growth, compared to genera detected in the original salivary inoculum. c ITS sequencing results showing fungal phyla detected in a biofilm of planktonic model of growth, compared to phyla detected in the original salivary inoculum. d ITS sequencing results showing fungal genera detected in a biofilm of planktonic model of growth, compared to genera detected in the original salivary inoculum. e Jaccard PCoA of samples in (a) from shotgun metagenomics sequencing at the species level. f Bray–Curtis PCoA of samples in c, d from ITS sequencing.
We next decided to look at the impact of growth models (biofilm vs planktonic) and oxygen content on bacterial speciation. Culturing techniques used are outlined in Table 1. Chicago salivary samples were grown under 5% CO2 and compared to the uncultured, pooled Chicago saliva via shotgun metagenomics, 16S and ITS sequencing, as well as previously published results14. We found that the relative frequency of bacterial and fungal phyla decreased in both biofilm and planktonic samples compared to saliva samples (Fig. 3a, c). Both biofilm and planktonic samples were predominated by Firmicutes for bacteria and Ascomycota for fungi, which correlated with Streptococcus, Cyberlindera, and Candida levels respectively (Fig. 3a–d). Bacterial and fungal genera were detected and a summary of the ASV counts from QIIME2 analysis and relative abundance of shotgun metagenomics analysis are listed in Supplementary Data 7, 9, 11. Alpha diversity metrics for biofilm and planktonic samples were significantly different for 16S sequencing results (Fig. S3C), but not ITS sequencing (Fig. S3D). Beta diversity demonstrated that for both 16S and ITS sequencing, compositions of samples were distinct (Fig. S4A-S4B). PCoA and PERMANOVA indicated that samples grown in a biofilm versus planktonic model were significantly different from each other, and distinct from the salivary inoculum (R2 = 0.993, P = 0.002 for shotgun metagenomics; R2 = 0.449, P = 0.018 for ITS) (Fig. 3e, f). We note that these biofilm samples were not grown in plates with a pre-treated saliva coating, which marks one additional change besides the culturing in 5% CO2 compared to previous culturing studies14,15,16. However, we find that like the previous Edlund et al.14 study using the pre-coated saliva method, streptococci are predominant, although the relative percentage of streptococci increases under 5% CO2 without a saliva coat (Fig. 3b, Supplementary Data 12). In planktonic samples, streptococci make up 81.8% of genera detected (Fig. 3b, Supplementary Data 12). Veillonella, Gemella, Granulicatella, Lactobacillus, Prevotella, Porphyromonas, Neisseria were also detected in our study, though at lower proportions than reported in Edlund et al. More bacterial genera were detected in the planktonic samples in our study than in either biofilm culturing methods (Supplementary Data 12). Additionally, we observed that samples cultured at 5% CO2 had observable levels of fungi. Previous studies have observed fungal levels using a pre-coated saliva biofilm model with SHI medium to be low during anaerobic culturing16. In contrast, our samples were dominated by detectable Cyberlindnera during biofilm culturing and Cyberlindnera and Candida during planktonic culturing (Fig. 3d, Supplementary Data 9).
Overall, these data indicate that although not perfect, culturing saliva consortia with 5% CO2 encourages the growth of oral streptococci alongside other major oral genera and allows the propagation of certain fungi. This represents a much more accessible method of culturing oral microbiota than prior methods, as it does not necessitate an anaerobic chamber. It also indicates that this method could provide a means to assess oral fungal-bacterial interactions.
Impact of media conditions and re-culturing on consortia results
We determined that culturing the Norway salivary sample in CDM led to consortia collapse to streptococci (Fig. 1e), To further examine this finding, we tested whether selection would be similar with the Chicago consortia using the 5% CO2 planktonic model with CDM or SHI medium, as well as to examine the impact of serial culturing on species diversity. SHI medium cultures grown for 24 h were frozen at a minimum of −70 °C as glycerol stocks and then thawed, split, and used to inoculate fresh SHI or CDM media as triplicate samples for 24 h and then examined for their bacterial and fungal composition. Total CFU/mL displayed no differences between serially cultured samples or cultured saliva in CDM, but CFU/mL was higher in serially cultured samples in SHI medium (Fig. 4a). No major differences in colony morphologies were observed between conditions (Fig. 4b).
Samples were grown in CDM or SHI medium for 24 h with 5% CO2, in biological triplicate. The term “consortia” indicates saliva samples that were previously grown in SHI medium and stored for further propagation. a CFU/mL of salivary inoculum or previously stored consortia after growth in CDM or SHI medium. Statistical significance was determined using an unpaired two-tailed T-test; *p < 0.05; ns, nonsignificant. These experiments were performed twice with similar results. b Colony morphologies observed for saliva or consortium propagation in CDM or SHI medium after 24 h of growth. This experiment was performed twice with similar results. c 16S sequencing results showing bacterial phyla detected after growth of saliva inoculum or previously stored consortia in CDM or SHI medium. d 16S sequencing results showing bacterial genera detected after growth of saliva inoculum of previously stored consortia in CDM or SHI medium.
We then examined bacterial composition by sequencing and made several important findings. We observed that the use of serially cultured samples selects for specific bacterial genera in both CDM and SHI medium: Streptococcus and Ligilactobacillus (Supplementary Data 13, Fig. 4c, d). The relative amounts of these change depending on the medium condition, with SHI selecting for more Ligilactobacillus and CDM selecting for more Streptococcus (Fig. 4d; Supplementary Data 13). In contrast, direct culturing of saliva in SHI medium leads to a higher number of bacterial genera detected than in CDM (total of 13 vs. 8). We also found that culturing saliva directly in CDM led to the growth of primarily streptococci (Fig. 4d; Supplementary Data 13), similar to the results from our initial investigations (Fig. 1e). These differences are reflected in the alpha and beta diversity analysis of these results (PERMANOVA: R2 = 0.876, P = 0.001) (Fig. S5-S6). For alpha diversity, Simpson’s Dominance and Shannon Entropy were statistically significant between CDM and SHI medium, with SHI medium having higher relative values for these metrics (Fig. S6A) indicating that species richness, relative abundance, and relative evenness are higher for samples cultured in SHI medium. In contrast, Faith’s Phylogenetic Diversity and Chao1 Index were only significant when comparing the use of inoculum source (Fig. S6A). This indicates that genera richness decreases when using re-cultured consortium as a source. Finally, beta diversity examined using Jaccard distance, and was significantly different when comparing inoculum sources only, indicating that this condition is key for determining the number of unique species (PERMANOVA: R2 = 0.572, P = 0.003) (Fig. 5c, S5B, S6B). This heavily suggests that continually re-cultured samples in SHI medium should be used with caution for oral microbiome studies, as a clear skew in genera representation results.
Samples were grown as outlined in Fig. 4. The term “consortia” indicates saliva samples that were previously grown in SHI medium and stored for further propagation. a ITS sequencing results showing fungal phyla detected after growth of saliva inoculum or previously stored consortia in CDM or SHI medium. b ITS sequencing results showing fungal genera detected after growth of saliva inoculum or previously stored consortia in CDM or SHI medium. c Jaccard PcoA of samples in Fig. 4c, d from 16S sequencing. d Bray–Curtis PcoA of samples in panels A-B from ITS sequencing.
We then compared fungal composition from the same samples. Similar to previous results for planktonic culturing in SHI medium, Ascomycota was the dominant phylum (Figs. 3c, Fig. 5a, Supplemental Data 14). Continued culturing in either medium led to predominance of Candida (Fig. 5b, Supplemental Data 14), indicating that re-culturing leads to a selection for specific fungal genera. No pairwise differences in alpha or beta diversity via Bray-Curtis were observed between samples (Fig. S7). Overall microbiome composition was significantly different between groups (PERMANOVA, R2 = 0.997, P = 0.001) (Fig. 5d). Significant differences were observed in alpha and beta diversity when examining medium conditions alone (PERMANOVA, R2 = 0.543, P = 0.005) (Fig. S8A-S8B). Inoculum source was also significant when compared alone (PERMANOVA, R2 = 0.449 P = 0.015) (Fig. S8B). This indicates that the differences in re-culturing and media composition of fungi are significant for fungal species diversity. However, this analysis could also be affected by the lower number of fungal reads obtained for this experiment and should be interpreted with some caution.
Discussion
Our initial investigations started by examining the impact of tryglysin A on the growth of an ex-vivo oral system. Initially, we found that TryA was ineffective in SHI medium (Fig. S1A), prompting us to switch to culturing in CDM, a peptide free medium known to support TryA activity10 (Fig. 1). This phenomenon, where peptides show activity in minimal but not rich media, has been documented in certain cases33,34,35. Small peptides have been demonstrated in other systems to gain access to cells via transporters36,37, and we believe that TryA may exert its effects via a similar mechanism. This lack of activity in SHI could be multifactorial: binding of TryA by SHI components, degradation, or decreased ability of TryA to access cells. Our experiment examining TryA activity in CDM with SHI peptides provides evidence that this inhibition is at least partially due to competition with other peptides for cellular access (Fig. S2). Future experiments will examine other lines of reasoning as to why TryA is ineffective in SHI, as well as why increased peptide levels partially block TryA activity.
We observed that in CDM TryA significantly affected the presence of S. parasanguinis and a member of Candidatus Saccharibacteria, suggesting that TryA might be capable of modulating certain members of the oral microbiome (Fig. 1, Supplementary Data 3). However, these conclusions are limited by the fact that we cannot conclude if the effect of TryA is direct or indirect from this data, and that CDM led to a collapse of the consortia to primarily streptococci. These findings will be explored in future work examining TryA effects on S. parasanguinis and if observed effects on Candidatus Saccharibacteria are due to disruption of their associated helper species or direct inhibition. Additionally, in CDM culturing experiments, we observed that S. salivarius emerges as the primary species (Fig. 1). While this limited the findings we could conclude from treatment with TryA, it raised several important questions surrounding S. salivarius growth in CDM and TryA resistance. We found that this species is less sensitive to TryA treatment and grows better in CDM compared to other tested oral streptococci (Fig. 2). We did not identify why CDM supported S. salivarius growth better than other species, but we hypothesize that this medium uniquely supports this species’ metabolic needs or simply lacks components necessary for the optimal growth of other streptococcal species. We also identified that although type strains of S. salivarius do not have the TryA production system, clinical samples do (Table 4). We find that S. salivarius in our ex-vivo studies likely did not possess this system, indicating that its dominance in CDM was likely due to intrinsic resistance or CDM’s ability to support its growth. These findings represent the first observation of the potential for streptococcal RaS-RiPPs to influence their residing oral systems, while examining why S. salivarius emerged as a primary species in CDM salivary cultures.
In the second part of our study, we aimed to further explore conditions that could influence outcomes in ex-vivo models of the oral microbiota. Previous studies of oral consortia have primarily been performed in anaerobic chambers with atmospheres of varying mixtures of carbon dioxide, nitrogen, and hydrogen14,15,16,22. These conditions allow for the excellent growth of strict anaerobes found in the oral microbiome. However, this does not mean that other culturing methods should not be explored for their efficacy, as other studies have supported the idea that an oxygen gradient occurs in the oral microbiome3,38. Saliva has been traditionally considered a low oxygen environment due prior reports of salivary oxygen levels around 0.08 ppm and rapid turnover of oxygen by oral organisms19,39. However, a new study by Podunavac et al., found drastically varying levels of oxygen and carbon dioxide between conditions and human volunteers40, although this could be partially attributed to sampling methods. Additionally, data from Sikdar et al. 41 supports the idea that 5% CO2 is a viable culturing method for ex-vivo oral systems41. In their study, they found that a supragingival plaque system only produced n-acyl homoserine lactone signaling molecules under the presence of 5% CO2, and that these significantly impacted the oral system41. Also similar to our findings, they found that under 5% CO2 in both a planktonic and biofilm type model Streptococcus predominated41. This study together with our data indicates that 5% CO2 should be considered as a secondary culturing method for oral samples. This additionally makes culturing oral microbiomes more accessible to other laboratories, as anaerobic culturing requires an expensive investment in equipment that limits oral microbiome experiments to those who possess these set-ups.
Culturing in 5% CO2 had a clear impact on bacterial phyla and speciation, strongly selecting for Firmicutes (Fig. 3a), but also allowing the growth of fungal species (Fig. 3c). Anaerobic culturing of ex-vivo systems have been reported to have low fungal presence16 but we observe that during 5% CO2 culturing in SHI medium fungi are present (Fig. 3c, d). This is not dependent on the growth model used, as we observed fungi were present in both a biofilm and planktonic model (Fig. 3c, d). This presence of fungi was dependent on the use of SHI medium, as the use of CDM resulted in fewer fungal ASVs by ITS, and some samples generated few reads (Fig. 5b, Supplementary Data 14). Re-culturing of saliva appeared to select for the presence of specific genera of fungi such as Cyberlindnera and Candida (Fig. 5b). The underlying reason for this growth of fungi could be due to several reasons. SHI medium under 5% CO2 atmosphere could be uniquely suited to the growth of fungi from saliva, or alternatively, the reduction of bacterial diversity in this condition could allow fungi to establish a foothold in this culturing condition. These are lines of investigation worthy of further study. We assert that due to these data and findings concerning other important factors such as AHL production41, this culturing method should be used to examine additional aspects of oral microbiome interactions.
In our culturing experiments, we observed differences between growth models at the bacterial and fungal genera level (biofilm vs. planktonic) (Fig. 3). In our initial experiments, a larger salivary inoculum was used for planktonic samples (Fig. 3). As such, the difference between higher saliva concentration and mode of growth cannot be separated. One thing it does emphasize is the fact that both saliva concentration and mode of growth contribute to ex-vivo speciation outcome. This is not surprising, as other studies have found human saliva can greatly alter growth and behaviors of oral species42,43. We also observed clear impacts of re-culturing samples from SHI medium. Originally, we hypothesized that SHI could lead to stable and re-culturable consortia for use in the laboratory. However, we found that there were clear impacts at the genus level for both bacteria and fungi for re-culturing (Figs. 4–5). Re-culturing might be a viable method for selecting for simpler fungal and bacterial consortia, but it clearly results in certain biases. Further study is necessary to determine if these conditions could establish stable, simplified microbial models for experimental use.
From this study, we conclude that multiple factors must be carefully considered in ex-vivo oral culturing studies, including the role of atmosphere, culturing method, initial inoculum, and appropriate medium conditions. Optimizing these aspects is essential for developing robust ex-vivo oral models to better understand physiological aspects of the oral microbiome. Notably, while CDM supported fewer species compared to the rich SHI medium traditionally used, it provided insights into TryA activity and how this medium supports streptococcal growth. These findings also suggest that future studies should incorporate examining TryA in a medium condition which provides a more biologically relevant context—such as sterile-filtered saliva. This was a limitation of the current study but could easily be incorporated into future investigations. Sterile-filtered saliva would provide a setting for testing TryA activity while better preserving species diversity. These findings and considerations highlight the importance of selecting the appropriate medium to achieve specific peptide activity or antimicrobial agents in general. The phenomenon wherein certain peptides are functional in a defined medium but not in a rich medium remains an intriguing question. In the meantime, it is important to explore diverse conditions for studying various compounds that may exhibit activity under different circumstances, thereby expanding our understanding and potentially uncovering new therapeutic applications.
Methods
Bacterial strains and growth conditions for strains and ex-vivo oral samples
Bacterial strains used in this study are listed in Supplementary Data 1: Table S2. Strains and ex-vivo oral microbiota samples from saliva were grown on Todd-Hewitt plates (TH, BD Biosciences) with 1.4% Bacto-Agar (BD Biosciences) and 0.2% Yeast Extract (VWR, RPI International), Tryptic Soy plates (TS, BD Biosciences) with 1.4% Bacto-Agar (BD Biosciences), Tryptic Soy plates with 1.4% Bacto-Agar (BD Biosciences) and 5% defibrinated sheep blood (QuadFive or Fisher Scientific), in Tryptic Soy Broth (TSB, BD Biosciences), in Todd-Hewitt (TH, BD Biosciences) with 0.2% Yeast Extract (VWR, RPI International), in SHI medium, or in streptococcal chemically-defined medium (CDM) plus 1% glucose at 37 °C with 5% CO2. The components and recipe for streptococcal CDM used were as described previously37. The components and recipe for SHI medium used were as described previously14,16.
Purification of tryglysin A peptides and synthesis of S. mutans reverse SHP peptides
S. mutans reverse SHP peptide (GGGIIIITE) was purchased from ABClonal (Woburn, MA. Purities of peptide preparations used in assays were greater than 70%. S. mutans reverse SHP peptide was reconstituted as 10 mM stocks in DMSO and was stored in aliquots at −20 °C. For experiments with S. mutans reverse SHP peptide subsequent dilutions for working stocks (1 mM, 100 µM, 10 µM) were made in DMSO or PBS and stored at −20 °C.
For purification of tryglysin (VNSWGKH, modification at WGK), S. ferus DSM 20646 was grown overnight in 10 mL of Todd Hewitt broth +0.2% yeast extract (5% CO2, 37 °C) for 12–15 h. The overnight culture was then centrifuged for 10 min at 4000 × g, and the cell pellet was resuspended in 10 mL of CDM. The resuspended bacterial pellet was used to inoculate one liter of CDM in a glass bottle. This culture was then incubated for 20–24 h at 37 °C with 5% CO2. The resulting culture was centrifuged for 10 min at 4000 × g, and cell-free supernatant filtered through 0.2 µm pore filters (VWR). 500 mL of the resulting filtered supernatant was loaded onto a 1 g HyperSep Hypercarb SPE cartridge (Thermo Scientific, 60106-404), which had been preconditioned with 5–10 column volumes of 100% acetonitrile (ACN) with 0.1% formic acid (FA) followed by 5–10 column volumes of 100% H2O + 0.1% FA. The column was then washed with five column volumes of 100% H2O + 0.1% FA. Tryglysin A was eluted with 10–20 column volumes of 50% ACN + 0.1% FA. The eluted material was then evaporated to dryness and resuspended in 1 mL of H2O + 0.1% FA. Tryglysin A was purified further through two rounds of HPLC using an Agilent 1260 infinity system. In the first round, the resuspended samples were run on a semi-preparative scale with 100 μL injection volumes onto a Phenomenex Luna Omega Polar C18 100 Å column (5 μm, 250 × 10 mm). Compounds were eluted using an initial 3.5-min isocratic step running 100% H2O + 0.1% FA followed by a ramp to 10% ACN + 0.1% FA for 5 min, and a final ramp to 100% ACN + 0.1% FA over 2 min. During this time, 0.5 min fractions were collected. Fractions containing tryglysin A were identified through high-resolution QTOF-MS analysis using an Agilent 6540 UHD mass spectrometer. Fractions containing tryglysin were further purified through analytical HPLC with a Phenomenex Luna Omega Polar C18 100 Å (1.6 μm, 150 × 2.1 mm) column using the same method. Several liters of culture were worked up in this manner to obtain sufficient tryglysin yields for experiments. Example HPLC trace data from purified tryglysin and confirmatory MS/MS are shown in Fig. S2 and Table S1, respectively.
Collection of salivary inoculums
For saliva samples used at the University of Oslo, samples (also designated ‘Norway’ collection) were collected as outlined in Dornelas-Figueria et al. 16. These samples were collected in accordance with the Declaration of Helsinki and approved by the Norwegian Regional Ethics Committee (REK20152491) for studies involving human samples. For saliva samples used at the University of Illinois Chicago, samples (also designated ‘Chicago’ collection) were collected in conjunction with the CCTS Clinical Resources Center at the University of Illinois Chicago, in accordance with the Belmont Report and DHHS regulations 45 CFR Part 46 and approved by the University of Illinois Chicago Institutional Review Board (STUDY2023-0288). Sample collection, consent, demographic data collection, and de-identification prior to use by researchers for this study was conducted by CCTS Clinical Resources Center. Subjects were those over the age of 18, not currently using tobacco products, not under treatment with antibiotics or systemic disease, not recently diagnosed or having active COVID-19 infection, considered in good general health, and having good oral health (i.e., not currently having gum disease, excessive cavities, and possessing at least 20 teeth, in other words, not having undergone multiple extractions of teeth). Conglomerate demographics for subjects are listed in Table 2. Subjects were asked to expectorate 5 mL of saliva directly into a collection tube, after which samples were stored at 4 °C. The same day of collection, samples collected and centrifuged at 2600 × g for 10 min to spin down large debris and eukaryotic cells, and resulting saliva supernatants were pooled together. Pooled saliva was stored with 20% glycerol at a minimum of −70 °C, until all samples had been collected, at which time they were pooled again and then aliquoted into 1 mL volumes, which was referred to as pooled saliva. Pooled saliva was stored at a minimum of −70 °C for use in experiments.
Assays examining exposure of S. mitis and S. salivarius to tryglysin A, and growth curves of oral streptococci in CDM
For examining S. mitis or S. salivarius response to tryglysin A, pre-stored glycerol stocks or overnight cultures grown in THY were centrifuged and resuspended in 1 mL of CDM or SHI medium. Cultures were centrifuged again at 10,000 × g for 5 min, and then washed with 1 mL of CDM, CDM + 0.1% choline (choline chloride), or SHI medium. Cultures were then resuspended in 1 mL of either CDM, CDM + 0.1% choline, or SHI medium and diluted with according medium to OD600 ~ 0.03 for S. mitis experiments and ~0.01 for S. salivarius experiments. For growth curves in CDM or CDM + 0.1% choline, 10 nM, 50 nM, or 100 nM TryA were added to cultures. Samples were grown at 37 °C with 5% CO2 or anaerobically (less than 0.2% O2), with OD600 observed every 45 min to 1 h with a spectrophotometer. Resulting data from growth curves was plotted with Graph Pad Prism 10.5.0 (GraphPad Software, LLC). For CFU/mL assays in SHI or CDM medium, cells were prepared as outlined above and inoculated into 96 or 24 well plates. CDM medium was prepared as previously detailed or with the addition of peptides equivalent to that present in SHI. For each condition in triplicate, no peptide, 1 µM or 10 µM tryglysin A or revSHP (S. mutans reverse SHP peptide) were added to wells. Cultures were then incubated at 37 °C with 5% CO2. Starting at time 0 (inoculation time after peptide addition), a portion of each sample was transferred to a separate 96 well plate, diluted for CFU/mL in TSB or sterile PBS and plated on either TSA or TSA plus 5% defibrinated sheep blood in technical triplicate for CFU/mL determination. Plates were then incubated at 37 °C with 5% CO2 for 1–2 days and colonies enumerated. Resulting CFU/mL for each condition was plotted using Graph Pad Prism 10.5.0, and examined for statistical significance between conditions at each time point via a One-way ANOVA with Tukey’s Multiple Comparisons Post-test. For examining the growth of oral streptococcal strains, strains listed in Table S2 were grown as overnight cultures and strains were grown as previously detailed in CDM or CDM + 0.1% choline, and growth curves plotted and analyzed in Graph Pad Prism 10.5.0 as detailed above.
Ex-vivo saliva experiments
For growth curves, pH, and CFU/mL assays of salivary inoculum with tryglysin A: Norway collection saliva stocks at a minimum of −70 °C were thawed and inoculated into anaerobically incubated CDM at a concentration of 2 µL/mL in sterile 15 mL tubes. For each condition in duplicate, 10 nM, 100 nM, 1 µM tryglysin A or S. mutans reverse SHP peptide (revSHP) or equivalent volume of PBS was added to cultures. For growth curves and pH measurements, cultures were grown in an anaerobic chamber at 37 °C for 24 h. Samples were taken at 0, 2, 4, 6, 8, 10 and 24 h, and measured for growth via observation of OD600 and pH. Resulting pHs and growth curve data were plotted using Graph Pad Prism 10.5.0. pH measurements were examined for statistical significance between conditions at each time point via a One-way ANOVA with Tukey’s Multiple Comparisons Post-test. For CFU/mL assays, samples were grown in the same manner with the exception that samples were taken at 0, 8, 12, and 24 h. Samples diluted in sterile PBS at each time point and plated on either TSA or TSA plus 5% defibrinated sheep blood in technical triplicate. Plates were then incubated at 37 °C in the anaerobic chamber 24 to 48 h and colonies enumerated. Resulting CFU/mL values were plotted using Graph Pad Prism 10.5.0, and examined for statistical significance between conditions at each time point via a One-way ANOVA with Tukey’s Multiple Comparisons Post-test. For sample harvest for sequencing, 1 mL of duplicate samples exposed to 1 µM tryglysin A, 1 µM revSHP, or equivalent volume of PBS were harvested at 24 h post growth and stored with 20% glycerol at −20 °C. For direct sequencing of saliva, (i.e., initial inoculum sample), 1 mL of saliva was centrifuged at 14,000 × g for 5 min. Supernatant was removed and remaining pellet was processed using the Masterpure Gram Positive DNA Purification Kit (Biosearch Technologies, MGP04100) according to manufacturer’s instructions. Samples and DNA (from bacteria and fungi from initial saliva) were then shipped on dry ice to the University of Illinois Chicago, under University of Illinois Chicago Institutional Review Board approval STUDY2023-0671, not human research determination; and CDC PHS Permit Number 20230524-2079 A. Samples were thawed and extracted according to the manufacturer’s protocols using a Masterpure Gram Positive DNA Purification Kit (Biosearch Technologies, MGP04100). Sample purity was measured using a nanodrop (Thermo Fisher Nanodrop 2000 Spectrophotometer), samples acceptable for sequencing were those with an A28/A260 of 1.8-2.0 and an A230/A260 of approximately 2.0. A minimum of 200 ng of total sample with a minimum concentration of 10 ng/µL were then submitted to the RUSH Genomics and Microbiome Core Facility (RUSH University) for shotgun metagenomics, ITS amplicon sequencing (ITS1F to ITS2R, fungal ITS1 region), and 16S sequencing (515 F and 806 R, bacterial 16S rRNA region). Sample data was processed as outlined in Shotgun metagenomics sequencing and data processing and ITS and 16S amplicon sequencing and data processing.
For growth and harvest of salivary samples in planktonic or biofilm models with 5% CO2 for sequencing and CFU/mL analysis: Saliva samples from Chicago collection stored at a minimum of −70 °C were thawed and inoculated into SHI medium in triplicate in the following manner. For planktonic samples, 2 mL of salivary inoculum was added to 3 mL of SHI medium in 15 mL conical tubes. For biofilm samples, a 1:100 dilution of saliva was added to SHI medium and aliquoted into 1 mL volumes into a 24 well plate. Samples were then grown at 37 °C with 5% CO2 for 24 h. At 0 h (inoculation time) and 24 h, a portion of each sample in triplicate was transferred to a separate 96 well plate, diluted for CFU/mL in TSB or sterile PBS, and plated on TSA plus 5% defibrinated sheep blood in technical triplicate for CFU/mL. Plates were then incubated at 37 °C with 5% CO2 for 1–2 days, colonies enumerated, and plates imaged. Resulting CFU/mL for each condition was plotted using Graph Pad Prism 10.5.0, and examined for statistical significance between conditions at each time point via a One-way ANOVA with Tukey’s Multiple Comparisons Post-test. At 24 h in the experiment, 1 mL each of cultures were also stored at −20 °C for downstream DNA extraction. Additionally, 1 mL of each culture in duplicate at 24 h were stored with 20% glycerol at a minimum of −70 °C as “cultured consortia” for use in downstream experiments. Therefore, cultured consortia represented salivary inoculum that was previously cultured in SHI medium and stored for further propagation. For DNA extraction, a 3 mL initial saliva sample was prepared and sequenced as well as 1 mL each of experimental samples at 24 h, in the same manner as outlined in previous experiments. Sample data was processed as previously mentioned.
For growth and harvest of salivary samples or re-cultured consortium in CDM or SHI media with 5% CO2 for sequencing and CFU/mL analysis: Saliva samples from Chicago collection or “cultured consortia” (saliva inoculum previously cultured in SHI medium) stored at a minimum of −70 °C were thawed and inoculated into SHI medium or CDM in the following manner. Each condition was grown in triplicate. Samples were diluted 1:100 into 6 mL of SHI or CDM, and then incubated for 24 h at 37 °C with 5% CO2. At 0 h and 24 h, initial inoculum or cultures were harvested, plated for CFU/mL, and results analyzed in Graph Pad Prism as outlined previously, with the exception an unpaired two-tailed T-test was used to determine statistical significance between CFU/mL levels of cultured saliva and consortium. At 24 h, 1 mL each of cultures were also stored at −20 °C for downstream DNA extraction, and samples processed and underwent ITS and 16S sequencing as previously mentioned.
Shotgun metagenomics sequencing and data processing
Shotgun metagenomic sequencing libraries were prepared with Illumina DNA Prep kit (Illumina, 20060059) then sequenced on NovaSeq X with 2 × 150 bp amplification. Resulting sequencing data for shotgun metagenomics was then submitted to the RUSH Bioinformatics Core (RUSH University). Raw data was checked using FastQC (https://www.bioinformatics.babraham.ac.uk/projects/fastqc/), followed by quality filtering and trimming using the algorithm bbduk (http://jgi.doe.gov/data-and-tools/bb-tools/). Short read taxonomic annotation was performed using the software package MetaPhlAn3 (v4.0.1)44 and functional gene annotation with HUMAnN3 (v3.5)44 mapping to the UniRef90 catalog (UniRef release 2019_01). UniRef90 relative abundance tables were regrouped into higher-level organizations, including: MetaCyc pathways, KEGG orthology, and UniProt gene families for downstream analysis. Resulting data, such as MetaPhlAn3 taxonomy assignments and BIOM files were imported into R Studio ver. 2024.09.0 + 375 (Posit Software, PBC) and data was processed using the R packages dplyr and tidyr45,46, to generate a stacked bar plot for relative abundances using the ggplot2 package47. PCoA plots were generated from MetaPhlAn taxonomic abundance data imported into R Studio and processed using the R packages metaphlanToPhyloseq, phlyoseq, and dplyr46,48,49. Ordination plots for PcoA were generated from taxonomic abundance data using the ordinate function in the phyloseq package with the PCoA method and Jaccard distance settings. PCoAs plots were plotted using ggplot2 and phyloseq packages in R Studio, with the imported MetaPhlAn3 taxonomic abundance data and ordination plots generated by the phyloseq package. Total read counts obtained from bbduk quality filtering and trimming were then used to estimate the relative count values based on MetaPhlAn3 taxonomic abundance data. These relative count values were used to perform statistical analysis of MetaPhlAn3 taxonomic abundance using DESeq225. For analysis of shotgun metagenomics alpha diversity metrics, the relative count values based on MetaPhlAn3 taxonomic abundance data were analyzed with the estimate_richness function in the phyloseq package in R Studio. Resulting values from alpha diversity metrics were plotted using Graph Pad Prism 10.5.0, and examined for statistical significance between conditions using a via a Kruskal–Wallis pairwise test with a Benjamini & Hochberg correction50. Statistical significance of beta diversity metrics via PERMANOVA (adonis function)51 was determined using the vegan R package and pairwiseAdonis function52. We did note that for shotgun metagenomics samples grown in SHI medium, a large number of reads from Ovis aries were observed in these samples, which were filtered out during the shotgun metagenomics bioinformatics analysis. This correlates with the use of sheep blood during SHI medium culturing.
Before deposition of metagenomics sequence results to NCBI SRA, sequences were screened and filtered for potential human host sequences using Bowtie253 with the human genome GRCh37 (NCBI RefSeq accession: GCF_000001405.13). Additional human read scrubbing was also performed by the Sequence Read Archive. All raw sequence reads for experiments are deposited to the NCBI SRA under BioProject PRJNA1189147.
Identification of the tryglysin operon wgk in S. salivarius and examination of S. salivarius from shotgun metagenomics experiments
To determine if S. salivarius possessed the biosynthetic operon for tryglysin (wgkABCD)10, the previously published protein sequences for WgkB and the regulatory Rgg PdrA were input into nucleotide and protein NCBI BLAST, respectively29. Default parameters were used for the search, with the parameter for Organism set to Streptococcus salivarius (taxid: 1304). This identified proteins of high percent identity, to which the matching nucleotide sequence and surrounding genes were compared to the full wgk operon. To confirm high similarity, nucleotide region corresponding to the wgk operon from S. ferus was compared to each identified putative operon from S. salivarius using Clustal Omega54.
To examine if the S. salivarius from the CDM salivary experiments with TryA possessed the operon: shotgun metagenomics data generated as described previously were quality filtered and trimmed for Nextera adaptor sequences using Trimmomatic (v. 0.39)55, filtered for potential human host sequences using Bowtie253 with the human genome GRCh37 (NCBI RefSeq accession: GCF_000001405.13), assembled using metaSPAdes (v. 3.15.5)31 with default parameters. Resulting assembly contigs were indexed, mapped, and read depth files were generated using Bowtie2 and MetaBAT256. These data were binned using MaxBin 2.7.757 and resulting MAGs were examined for quality using CheckM58. Only MAGs from this that passed the following parameters were used for annotation with BAKTA32, based on MIMAG (minimum information about a metagenome-assembled genome)30: completion >90% and contamination <10%. One MAG met the standard for a medium quality draft and was classified using standard nucleotide BLAST29 of the 23-16S sequence from the MAG, which matched S. salivarius 23S-16S sequence with 100% identity and 100% coverage. This genome was then examined for presence of the tryglysin biosynthetic operon and Rgg transcriptional regulator using protein BLAST29. This analysis was carried out on the Iowa State University Nova HPC and a personal computer.
ITS and 16S amplicon sequencing and data processing
Genomic DNA was PCR amplified with primers sIDTP5_ITS1F and sIDTP7_ITS2R (CTACACGACGCTCTTCCGATCTCTTGGTCATTTAGAGGAAGTAA and CAGACGTGTGCTCTTCCGATCTGCTGCGTTCTTCATCGATGC, respectively – underlined regions represent linker sequences). Amplicons were generated using a two-stage PCR amplification protocol similar to that described previously59. The primers contained 5’ common sequence tags, underlined (sIDTP5 and sIDTP7) that match 3’ sequences present in IDT xGen™ Amplicon UDI primers (part numbers: 10009846, 10009851, 10009852, and 10009853). First stage PCR amplifications were performed in 10 microliter reactions in 96-well plates, using repliQa HiFi ToughMix (Quantabio). Genomic DNA input was 4 microliters per reaction. PCR conditions were 98 °C for 2 min, followed by 28 cycles of 98 °C for 10 min, 52 °C for 1 min and 68 °C for 1 min.
Subsequently, a second PCR amplification was performed in 10 µL reactions in 96-well plates using repliQa HiFi ToughMix. Each well received a separate primer pair containing unique dual indices (i.e., from the IDT xGen™ amplicon UDI primer sets). One microliter of PCR product from the first stage amplification was used as template for the 2nd stage, without cleanup. Two microliters of primer were used per reaction. Cycling conditions were 98 °C for 2 min, followed by 10 cycles of 98 °C for 10 min, 60 °C for 1 min and 68 °C for 1 min.
The PCR product was pooled prior to a 0.6X Ampure cleanup, followed by size selection on the Pippin Prep device (Sage Science) with 1.5% agarose gel. Size selected DNA fragments (300–750 bp) from the PippinPrep were sequenced with a 10% phiX spike-in on an Illumina Miniseq sequencer employing a mid-output flow cell (2 × 154 paired-end reads). Based on the results of the MiniSeq sequencing run, samples were re-pooled to balance output evenly among samples. The pooled products were cleaned as described above (i.e., Pippin Prep and Ampure cleanups) and sequenced on an Illumina NovaSeq6000 instrument using a 500-cycle SP flow cell with read lengths extended to 2 × 259 bases. Library preparation, pooling, and MiniSeq sequencing were performed at the Genomics and Microbiome Core Facility (GMCF) at Rush University. NovaSeq sequencing was performed at the DNA Services Facility at the Roy J. Carver Biotechnology Center at the University of Illinois at Urbana-Champaign.
For 16S sequencing, genomic DNA was prepared and sequencing using the same method as for ITS sequencing, with the following changes. 16S sequences were PCR amplified with primers sIDTP_515F and sIDTP7_806R (CTACACGACGCTCTTCCGATCTGTGCCAGCMGCCGCGGTAA and CAGACGTGTGCTCTTCCGATCTGGACTACHVGGGTWTCTAAT – underlined regions represent linker sequences), respectively. For 16S sequencing, only the 0.6X Ampure cleanup was performed after the second round of PCR amplification before sequencing on the Illumina Miniseq sequencer, no PippinPrep size selection was performed. All other steps were the same as performed for ITS sequencing. Resulting sequencing data were then imported into QIIME 2 v.2024.560 as demultiplexed sequences. Phred qualities of sequences were examined before proceeding with QIIME2 analysis, using a custom script. Sequences were trimmed using the q2-cutadapt trim-paired plugin with according primers using cutadapt61 followed by processing in one of the two manners: quality filtering via the q-score using q2-quality-filter-q-score plugin and then using Deblur62 (via q2-deblur) or alternatively using DADA263 (via q2-dada2) to perform clustering, chimera filtering, and abundance filtering. The resulting table output from Deblur or DADA2 was used to select a set sampling depth for analysis of samples, which was set the same for all samples within an individual experiment. Selection of appropriate sample depth was determined via examination of alpha rarefaction values for the selected sampling depth using q2-diversity-alpha-rarefaction plugin. Phylogenetic trees were generated for diversity analysis using q2-phylogeny align-to-tree-mafft-fasttree using MAFFT and fasttree264,65, which was then used to examine alpha and beta diversity metrics in QIIME 2. Alpha diversity metrics generated included Faith’s Phylogenetic Diversity, Chao1 index, observed features, Simpson’s Dominance, and Shannon entropy66,67,68,69. Beta diversity metrics and Principle Coordinate Analysis (PCoA) were estimated using q2-diversity, and included Jaccard and Bray-Curtis distance70. Alpha diversity statistical significance was determined via a Kruskal-Wallis pairwise test with a Benjamini & Hochberg correction50, while beta diversity statistical significance was determined using PERMANOVA (adonis function)51. Statistical significance was determined if q < 0.05. To determine genus presence within samples, taxonomy was assigned to ASVs using the q2-feature-classifier71 classifier-sklearn naïve Bayes taxonomy classifier or q2-feature-classifier classify-consensus-blast as follows: for 16S results against the Greengenes 2022.10 full length sequences72; for ITS results against the QIIME UNITE database v.10.0 (released 2024-04-0473). The QIIME UNITE database classifier was trained using the Nova High Performance computing cluster (HPC) at Iowa State University, while the QIIME Greengenes classifier was trained on a personal computer. Resulting classification bar plots, alpha, and beta diversity analysis were visualized using the QIIME2 View online platform60. PCoA plot results generated via QIIME 2 were imported into R Studio using the qiime2R package v0.99.6 (Bisanz, JE. GitHub) and plotted using ggplot247.
Before deposition of 16S and ITS sequence results to NCBI SRA, sequences were screened and filtered for potential human host sequences using Bowtie253 on the Iowa State University Nova HPC with the GRCh37 human genome (NCBI RefSeq assembly: GCF_000001405.13). All raw sequence reads for experiments are deposited to the NCBI SRA under BioProject PRJNA1189147.
Data availability
All shotgun metagenomics data, ITS, and 16S data has been deposited to the NCBI Sequence Read Archive (SRA) under BioProject PRJNA1189147.
Code availability
All codes and packages are available via their respective citations in Methods. The custom Linux shell script used to examine Phred score is available on GitHub (https://github.com/b-rued/Phred-check).
References
Defta, C. L., Albu, C.-C., Albu, Ş-D. & Bogdan-Andreescu, C. F. Oral mycobiota: a narrative review. Dent. J. (Basel) 12, 115 (2024).
Baker, J. L., Bor, B., Agnello, M., Shi, W. & He, X. Ecology of the oral microbiome: beyond bacteria. Trends Microbiol. 25, 362–374 (2017).
Sedghi, L., DiMassa, V., Harrington, A., Lynch, S. V. & Kapila, Y. L. The oral microbiome: role of key organisms and complex networks in oral health and disease. Periodontol 2000 87, 107–131 (2021).
Lamont, R. J., Koo, H. & Hajishengallis, G. The oral microbiota: dynamic communities and host interactions. Nat. Rev. Microbiol 16, 745–759 (2018).
Morrison, A. G., Sarkar, S., Umar, S., Lee, S. T. M. & Thomas, S. M. The contribution of the human oral microbiome to oral disease: a review. Microorganisms 11, 318 (2023).
Senthil Kumar, S., Johnson, M. D. L. & Wilson, J. E. Insights into the enigma of oral streptococci in carcinogenesis. Microbiol. Mol. Biol. Rev. https://doi.org/10.1128/mmbr.00095-23 (2024).
Burcham, Z. M. et al. Patterns of oral microbiota diversity in adults and children: a crowdsourced population study. Sci. Rep. 10, 2133 (2020).
Caselli, E. et al. Defining the oral microbiome by whole-genome sequencing and resistome analysis: the complexity of the healthy picture. BMC Microbiol. 20, 120 (2020).
Baty, J. J., Stoner, S. N. & Scoffield, J. A. Oral commensal streptococci: gatekeepers of the oral cavity. J. Bacteriol. 204, e0025722 (2022).
Rued, B. E. et al. Quorum sensing in Streptococcus mutans regulates production of tryglysin, a novel RaS-RiPP antimicrobial compound. mBio 12, e02688–20 (2021).
Johnson, B. A., Clark, K. A., Bushin, L. B., Spolar, C. N. & Seyedsayamdost, M. R. Expanding the landscape of noncanonical amino acids in RiPP biosynthesis. J. Am. Chem. Soc. 146, 3805–3815 (2024).
Clark, K. A. & Seyedsayamdost, M. R. Bioinformatic atlas of radical SAM enzyme-modified RiPP natural products reveals an isoleucine–tryptophan crosslink. J. Am. Chem. Soc. 144, 17876–17888 (2022).
Clark, K. A., Bushin, L. B. & Seyedsayamdost, M. R. RaS-RiPPs in streptococci and the human microbiome. ACS Bio Med. Chem. Au 2, 328–339 (2022).
Edlund, A. et al. An in vitro biofilm model system maintaining a highly reproducible species and metabolic diversity approaching that of the human oral microbiome. Microbiome 1, 25 (2013).
Baker, J. L. et al. Klebsiella and Providencia emerge as lone survivors following long-term starvation of oral microbiota. Proc. Natl. Acad. Sci. USA 116, 8499–8504 (2019).
Dornelas-Figueira, L. M. et al. In vitro impact of fluconazole on oral microbial communities, bacterial growth, and biofilm formation. Antibiotics 12, 1433 (2023).
Brar, N. K. et al. Exploring ex vivo biofilm dynamics: consequences of low ampicillin concentrations on the human oral microbiome. NPJ Biofilms Microbiomes 10, 37 (2024).
Tian, Y. et al. Using DGGE profiling to develop a novel culture medium suitable for oral microbial communities. Mol. Oral. Microbiol 25, 357–367 (2010).
Cohen, F., Burdairon, G., Rouelle, F. & Chemla, M. Electrochemical analysis of oxygen content in samples of whole human saliva. Electroanalysis 1, 523–527 (1989).
Lamont, R. J., Hajishengallis, G. & Koo, H. Social networking at the microbiome-host interface. Infect. Immun. 91, e0012423 (2023).
Baraniya, D. et al. Supragingival mycobiome and inter-kingdom interactions in dental caries. J. Oral. Microbiol. 12, 1729305 (2020).
Lamont, E. I. et al. Modified SHI medium supports growth of a disease-state subgingival polymicrobial community in vitro. Mol. Oral. Microbiol 36, 37–49 (2021).
Du, Q. et al. Sucrose promotes caries progression by disrupting the microecological balance in oral biofilms: an in vitro study. Sci. Rep. 10, 2961 (2020).
Guo, L. et al. Precision-guided antimicrobial peptide as a targeted modulator of human microbial ecology. Proc. Natl. Acad. Sci. USA 112, 7569–7574 (2015).
Love, M. I., Huber, W. & Anders, S. Moderated estimation of fold change and dispersion for RNA-seq data with DESeq2. Genome Biol. 15, 550 (2014).
Bor, B., Bedree, J. K., Shi, W., McLean, J. S. & He, X. Saccharibacteria (TM7) in the Human Oral Microbiome. J. Dent. Res. 98, 500–509 (2019).
Wei, Y. et al. Biosynthesis of mitis group streptococcal glycolipids and their roles in physiology and antibiotic susceptibility. Preprint at https://doi.org/10.1101/2024.10.30.621112 (2024).
Tomasz, A. Biological consequences of the replacement of choline by ethanolamine in the cell wall of Pneumococcus: chain formation, loss of transformability, and loss of autolysis. Proc. Natl. Acad. Sci. USA 59, 86–93 (1968).
Altschul, S. F., Gish, W., Miller, W., Myers, E. W. & Lipman, D. J. Basic local alignment search tool. J. Mol. Biol. 403–410. https://doi.org/10.1016/S0022-2836(05)80360-2 (1990).
Bowers, R. M. et al. Minimum information about a single amplified genome (MISAG) and a metagenome-assembled genome (MIMAG) of bacteria and archaea. Nat. Biotechnol. 35, 725–731 (2017).
Nurk, S., Meleshko, D., Korobeynikov, A. & Pevzner, P. A. metaSPAdes: a new versatile metagenomic assembler. Genome Res. 27, 824–834 (2017).
Schwengers, O. et al. Bakta: rapid and standardized annotation of bacterial genomes via alignment-free sequence identification. Micro. Genom. 7, 000685 (2021).
Fontaine, L. et al. A novel pheromone quorum-sensing system controls the development of natural competence in Streptococcus thermophilus and Streptococcus salivarius. J. Bacteriol. 192, 1444–1454 (2010).
Son, M., Ahn, S., Guo, Q., Burne, R. A. & Hagen, S. J. Microfluidic study of competence regulation in Streptococcus mutans: environmental inputs modulate bimodal and unimodal expression of comX. Mol. Microbiol. 86, 258–272 (2012).
Hoover, S. E. et al. A new quorum-sensing system TprA/PhrA for Streptococcus pneumoniae D39 that regulates a lantibiotic biosynthesis gene cluster. Mol. Microbiol. 97, 229–243 (2015).
Gardan, R., Besset, C., Guillot, A., Gitton, C. & Monnet, V. The oligopeptide transport system is essential for the development of natural competence in Streptococcus thermophilus strain LMD-9. J. Bacteriol. 191, 4647–4655 (2009).
Chang, J. C., LaSarre, B., Jimenez, J. C., Aggarwal, C. & Federle, M. J. Two group A Streptococcal peptide pheromones act through opposing Rgg regulators to control biofilm development. PLoS Pathog. 7, e1002190 (2011).
Mark Welch, J. L., Ramírez-Puebla, S. T. & Borisy, G. G. Oral microbiome geography: micron-scale habitat and niche. Cell Host Microbe 28, 160–168 (2020).
Korayem, M. R., Traudt, M. & Kleinberg, I. Oxygen uptake and its relation to pH in a human salivary system during fermentation of glucose. Arch. Oral. Biol. 35, 759–764 (1990).
Podunavac, I. et al. Microfluidic approach for measurements of pH, O2, and CO2 in saliva. Sens. Mater. 33, 1037 (2021).
Sikdar, R., Beauclaire, M. V., Lima, B. P., Herzberg, M. C. & Elias, M. H. N -acyl homoserine lactone signaling modulates bacterial community associated with human dental plaque. Preprint at https://doi.org/10.1101/2024.03.15.585217 (2024).
Choi, A. et al. Human saliva modifies growth, biofilm architecture, and competitive behaviors of oral streptococci. mSphere 9, e0077123 (2024).
Marsh, P. D., Do, T., Beighton, D. & Devine, D. A. Influence of saliva on the oral microbiota. Periodontol 2000 70, 80–92 (2016).
Beghini, F. et al. Integrating taxonomic, functional, and strain-level profiling of diverse microbial communities with bioBakery 3. Elife 10, e65088 (2021).
Wickham, H., Vaughan, D., Girlich, M. tidyr: Tidy Messy Data. R package version 1.3.1 (2025).
Wickham, H., François, R., Henry, L., Müller, K., Vaughan, D. dplyr: A Grammar of Data Manipulation. R package version 1.4.1 (2025).
Wickham, H. ggplot2: Elegant Graphics for Data Analysis (Springer, 2016).
Rotzetter, J. metaphlanToPhyloseq. https://github.com/jrotzetter/metaphlanToPhyloseq (2024).
McMurdie, P. J. & Holmes, S. phyloseq: an R package for reproducible interactive analysis and graphics of microbiome census data. PLoS One 8, e61217 (2013).
Benjamini, Y. & Hochberg, Y. Controlling the false discovery rate: a practical and powerful approach to multiple testing. J. R. Stat. Soc. B (Methodol.) 57, 289–300 (1995).
Anderson, M. J. Permutational multivariate analysis of variance (PERMANOVA). in Wiley StatsRef: Statistics Reference Online 1–15 (Wiley, 2017). https://doi.org/10.1002/9781118445112.stat07841.
Martinez Arbizu, P. pairwiseAdonis:Pairwise multilevel comparison using adonis. https://github.com/pmartinezarbizu/pairwiseAdonis (2020).
Langmead, B. & Salzberg, S. L. Fast gapped-read alignment with Bowtie 2. Nat. Methods 9, 357–359 (2012).
Madeira, F. et al. The EMBL-EBI Job Dispatcher sequence analysis tools framework in 2024. Nucleic Acids Res. 52, W521–W525 (2024).
Bolger, A. M., Lohse, M. & Usadel, B. Trimmomatic: a flexible trimmer for Illumina sequence data. Bioinformatics 30, 2114–2120 (2014).
Kang, D. D. et al. MetaBAT 2: an adaptive binning algorithm for robust and efficient genome reconstruction from metagenome assemblies. PeerJ 7, e7359 (2019).
Wu, Y.-W., Simmons, B. A. & Singer, S. W. MaxBin 2.0: an automated binning algorithm to recover genomes from multiple metagenomic datasets. Bioinformatics 32, 605–607 (2016).
Parks, D. H., Imelfort, M., Skennerton, C. T., Hugenholtz, P. & Tyson, G. W. CheckM: assessing the quality of microbial genomes recovered from isolates, single cells, and metagenomes. Genome Res. 25, 1043–1055 (2015).
Naqib, A. et al. Making and sequencing heavily multiplexed, high-throughput 16S ribosomal RNA gene amplicon libraries using a flexible, two-stage PCR protocol. In Methods Mol. Biol. 149–169. https://doi.org/10.1007/978-1-4939-7834-2_7 (2018).
Bolyen, E. et al. Reproducible, interactive, scalable and extensible microbiome data science using QIIME 2. Nat. Biotechnol. 37, 852–857 (2019).
Martin, M. Cutadapt removes adapter sequences from high-throughput sequencing reads. EMBnet J. 17, 10 (2011).
Amir, A. et al. Deblur rapidly resolves single-nucleotide community sequence patterns. mSystems 2, e00191–16 (2017).
Callahan, B. J. et al. DADA2: high-resolution sample inference from Illumina amplicon data. Nat. Methods 13, 581–583 (2016).
Price, M. N., Dehal, P. S. & Arkin, A. P. FastTree 2 – approximately maximum-likelihood trees for large alignments. PLoS One 5, e9490 (2010).
Katoh, K. & Standley, D. M. MAFFT multiple sequence alignment software version 7: improvements in performance and usability. Mol. Biol. Evol. 30, 772–780 (2013).
Shannon, C. E. A mathematical theory of communication. Bell Syst. Tech. J. 27, 379–423 (1948).
Simpson, E. H. Measurement of diversity. Nature 163, 688–688 (1949).
Chao, A. Nonparametric estimation of the number of classes in a population. Scand. J. Stat. 11, 265–270 (1984).
Faith, D. P. Conservation evaluation and phylogenetic diversity. Biol. Conserv 61, 1–10 (1992).
Lozupone, C. A., Hamady, M., Kelley, S. T. & Knight, R. Quantitative and qualitative β diversity measures lead to different insights into factors that structure microbial communities. Appl. Environ. Microbiol. 73, 1576–1585 (2007).
Bokulich, N. A. et al. Optimizing taxonomic classification of marker-gene amplicon sequences with QIIME 2’s q2-feature-classifier plugin. Microbiome 6, 90 (2018).
McDonald, D. et al. Greengenes2 unifies microbial data in a single reference tree. Nat. Biotechnol. 42, 715–718 (2024).
Abarenkov, K. et al. The UNITE database for molecular identification and taxonomic communication of fungi and other eukaryotes: sequences, taxa and classifications reconsidered. Nucleic Acids Res. 52, D791–D797 (2024).
Acknowledgements
The authors would like to thank the members of the Federle and Petersen labs for helpful discussions and proofreading of the manuscript. Additionally, we specifically acknowledge Heidi A. Åmdal from the Petersen lab for her assistance with experimental procedures, analysis, and insight on findings. This study was supported by the National Institutes of Health (R01-AI162679 to M.J.F., K99DE032311 and R00DE032311 to B.E.R.). Additional collaboration and networking activities were supported by the Research Council of Norway (RESISFORCE, Grant 322375 to F.C.P.). Library preparation, pooling, and sequencing were performed at the Genomics and Microbiome Core Facility (GMCF - https://tinyurl.com/bdz6j64f) at Rush University. Shotgun metagenomics short-read annotation and bioinformatics analysis were performed at the Rush Research Bioinformatics Core (RRBC - https://tinyurl.com/8mjxs55d) at Rush University. The research reported in this paper is also partially supported by the HPC@ISU equipment at Iowa State University, some of which has been purchased through funding provided by NSF under MRI grants number 1726447 and MRI2018594. The content is solely the responsibility of the authors and does not necessarily represent the official views of the National Institutes of Health.
Author information
Authors and Affiliations
Contributions
Conceptualization: B.E.R., M.J.F., and F.C.P.; methodology: B.E.R., D.A., R.P.P., F.C.P.; resources, B.E.R., M.J.F., F.C.P., R.P.P., B.C.C., and M.R.S.; data collection and analysis, B.E.R., D.A., S.A.K., B.C.C., M.J.F., and F.C.P.; writing – original draft preparation, B.E.R.; writing – review and editing, B.E.R., D.A., S.A.K., M.J.F., F.C.P., R.P.P., B.C.C., and M.R.S.; project administration and oversight, B.E.R., M.J.F., and F.C.P.; funding acquisition, B.E.R., M.J.F., and F.C.P. All authors have read and agreed to the published version of the manuscript.
Corresponding authors
Ethics declarations
Competing interests
The authors report that Tryglysin A has been registered as an Antibacterial Agent under U.S. patent US-20240051995-A1, with M.R.S., M.J.F., B.C.C., and B.E.R. as inventors. The authors have no other competing interests to report.
Additional information
Publisher’s note Springer Nature remains neutral with regard to jurisdictional claims in published maps and institutional affiliations.
Supplementary information
Rights and permissions
Open Access This article is licensed under a Creative Commons Attribution 4.0 International License, which permits use, sharing, adaptation, distribution and reproduction in any medium or format, as long as you give appropriate credit to the original author(s) and the source, provide a link to the Creative Commons licence, and indicate if changes were made. The images or other third party material in this article are included in the article’s Creative Commons licence, unless indicated otherwise in a credit line to the material. If material is not included in the article’s Creative Commons licence and your intended use is not permitted by statutory regulation or exceeds the permitted use, you will need to obtain permission directly from the copyright holder. To view a copy of this licence, visit http://creativecommons.org/licenses/by/4.0/.
About this article
Cite this article
Rued, B.E., Dhariwal, A., Covington, B.C. et al. Impact of the RaS-RiPP tryglysin and culturing conditions on ex-vivo oral microbiomes. npj Biofilms Microbiomes 11, 152 (2025). https://doi.org/10.1038/s41522-025-00794-8
Received:
Accepted:
Published:
Version of record:
DOI: https://doi.org/10.1038/s41522-025-00794-8







