Abstract
Breast cancer categorized into hormone receptor-positive (HR+), HER2-positive (HER2+), and triple-negative (TNBC) subtypes, exhibits varied outcomes based on the number of tumor-infiltrating lymphocytes (TILs). To explore the divergent roles of TIL levels across different subtypes, we employed single-cell RNA sequencing on 31 patients with breast cancer. HR+ breast cancer with high TIL levels (TIL-high) revealed increased SPP1+ macrophages, increased SPP1 expression in other monocytes/macrophages (mono/macro) subgroups, and enriched pathways associated with extracellular matrix (ECM) remodeling in mono/macro. Moreover, cell–cell interaction analyses revealed enhanced SPP1, MIF, and FN1 signaling in the interaction between SPP1+ macrophages and T-cells in TIL-high HR+ breast cancer. Spatial transcriptomics data highlighted the close proximity of SPP1+ macrophages, CD8+ T-cells, and CD4+ T-cells in TIL-high HR+ breast cancer. Our findings unveil the novel influence of SPP1+ macrophages on T-cells in TIL-high HR+ breast cancer, potentially explaining the poor prognosis and offering insights for targeted interventions.
Similar content being viewed by others
Introduction
Breast cancer is the second most prevalent type of cancer globally, with an age-standardized incidence rate of 46.8 per 100,000 people in 20221. It can be classified into three subtypes based on the expression of hormone and HER2 receptors: hormone receptor-positive (HR+), HER2-positive (HER2+), and triple-negative breast cancer (TNBC)2. A critical prognostic factor in breast cancer is the level of tumor-infiltrating lymphocytes (TILs), which can be assessed through histologic examination3. TILs are defined as mononuclear cells, (including plasma cells) that infiltrate the stromal tissue within the invasive tumor area4. TILs exhibit subtype-specific characteristics, wherein HER2+ breast cancer and TNBC typically manifest higher TIL levels than those of HR+ breast cancer5. In HER2+ breast cancer and TNBC, increased TIL levels are associated with improved pathological complete response (pCR) rates after neoadjuvant chemotherapy (NAC), longer disease-free survival, and overall survival6. Conversely, in HR+ breast cancer, higher TIL levels are linked to shorter overall survival7,8.
Numerous immune cell types can modulate TIL function within the tumor microenvironment (TME)9. Among these, tumor-associated macrophages (TAMs) represent a significant proportion of breast cancer immune cells and are closely related to unfavorable prognoses10,11. Single-cell RNA sequencing (scRNA-seq) studies have revealed specific TAM subsets linked to T-cell infiltration and immunosuppression in patients with breast cancer12,13.
One of the specific TAM subsets, SPP1+ macrophages, plays a crucial role in the TME of various cancers. For example, in Colorectal cancer (CRC), the presence of SPP1+ macrophages is closely correlated with tumor-specific FAP+ fibroblasts, resulting in a desmoplastic fibrosis that limits T-cell infiltration and reduces the efficacy of immunotherapy14. Moreover, in head and neck squamous cell carcinoma, non-small lung cancer, and CRC, macrophage polarity defined by the CXCL9 and SPP1 expression ratio is strongly associated with the disease outcome, serving as a relevant prognostic indicator15. These findings underscore the significance of understanding the role played by various TAMs in shaping the TME and may be indicative of potential therapeutic strategies targeting the interaction between TAMs and other cellular components to enhance treatment efficacy in various cancers. However, our knowledge of differences in immune cell composition, including TAMs, according to TIL levels is limited, and the influence of such differences on immune cell infiltration remains poorly understood.
Different subtypes of breast cancers have different TMEs16. HR+ breast cancer often exhibits not only a low infiltration of TILs but also higher number of TAMs, which are typically immune-suppressive and associated with poor survival17. The emergence of novel technologies, including single cell and spatial transcriptomics, has enabled more detailed characterization of the differences in TME among breast cancer subtypes.
Here, we stratified patients with breast cancer based on their TIL levels (‘TIL-high’ and ‘TIL-low’), considering each subtype (HR+, HER2+, and TNBC). We then analyzed the differences in the composition of CD45+ immune cell subtypes using scRNA-seq. Furthermore, we elucidated the differences in immune cell interactions within the TMEs between TIL-high and TIL-low breast cancers by employing cell–cell interaction analysis and spatial transcriptomics.
Results
Heterogeneity of tumor microenvironment in breast cancer
To identify the characteristics of TME in breast cancer and its differences based on TIL levels, we conducted scRNA-seq using isolated CD45+ cells from 21 primary tumor tissues with accompanying TIL data. These TIL levels were evaluated by a certified pathologist using H&E stained slides. We also included 10 samples from the Genome Sequence Archive (GSA, HRA000477) dataset18. In total, we analyzed 31 samples (21 samples from this study and 10 from the GSA database) using scRNA-seq, comprising 16 TNBC (10 and 6), 11 HR+ (8 and 3), and 4 HER2+ samples (3 and 1). Among the HR+ breast cancer cases, seven samples were classified as luminal B type and four as luminal A type. Samples with TIL values ≥10% were classified as the TIL-high group (n = 18, (TNBC n = 10, HR+ n = 5, and HER2+ n = 3)) and those with <10% as the TIL-low group (n = 13, (TNBC n = 6, HR+ n = 6, and HER2+ n = 1)) (Supplementary Table 1). Quality control was conducted to remove low-quality cells, after which 110,059 cells were left for analysis (Supplementary Fig. 1a). After removing the batch effect, cells were distributed evenly unaffected by sample type, breast cancer subtype, or TIL levels (Fig. 1a, b). To annotate CD45+ cells, we used the PBMC reference in Azimuth, a reference-based mapping algorithm19,20. Based on the celltype.l2 annotated by Azimuth (Supplementary Fig. 1b, c), we classified immune cells into four categories: T-cells (T-cell, 62,489 cells), B cells (B-cell, 14,097 cells), dendritic cells (DC, 6637 cells), and monocytes/macrophages (mono/macro, 26,836 cells) (Figs. 1c, S1d). The annotated major cell types were validated using canonical markers (Fig. 1d). In addition to celltype.l2, we conducted a more detailed annotation of immune cell subgroups, notably T-cells and mono/macro, through re-clustering these cells extracted from the entire cell population (Figs. 1e and S2a–e). The expression pattern of marker genes20 in detailed cell types is presented in Fig. 1f. To investigate a difference in the proportion of cell types between samples, we generated plots depicting the proportion of cell types relative to TIL levels and subtypes (Fig. 1g, h). Regardless of TIL levels and subtypes, breast cancer showed a high degree of heterogeneity in the proportion of immune cell subtypes (Fig. 1h). The proportions of major immune cell subtypes did not significantly differ among HR+, HER2+, and TNBC (Fig. 1i).
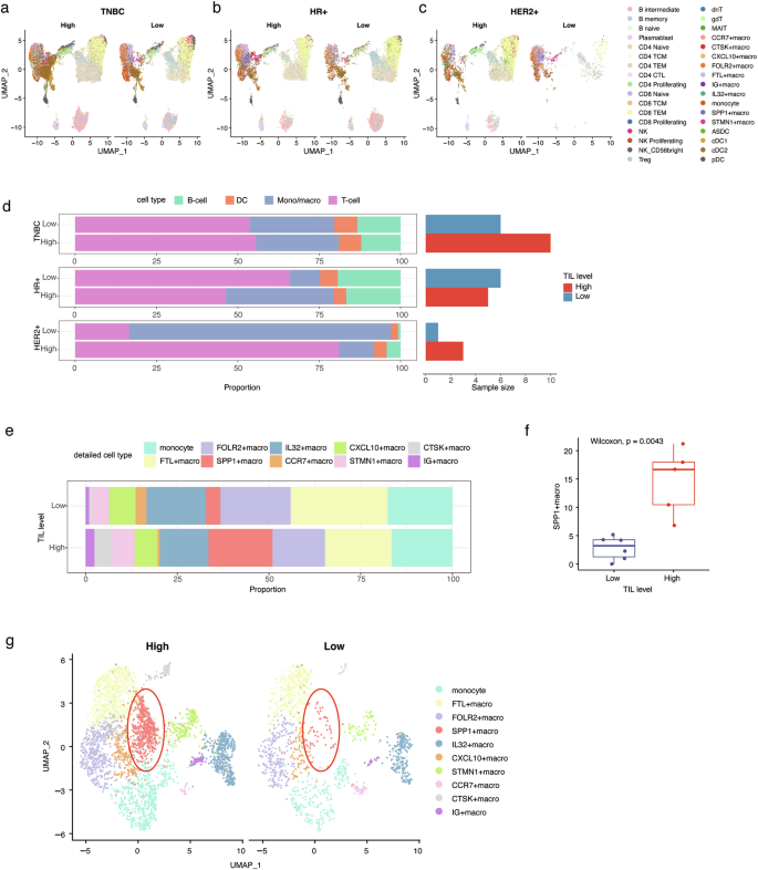
a–c UMAP plot shows breast cancer subtypes, TIL levels, cell types, and detailed cell types in 31 samples. d Dot plot shows each major cell type and their expression of selected marker genes. e UMAP plot shows detailed cell types in 31 samples. f Heatmap depicts the expression of marker genes for detailed cell types, arranged according to major cell types. g Bar plot shows TIL value. TIL levels of each sample are represented in colors. h Bar plot shows the proportion of cell types in 31 samples. i Bar plot shows the proportion of cell types in breast cancer subtypes. The proportion of cell types in each subtype was determined using mean values. TNBC Triple-negative breast cancer, HR+ Hormone receptor-positive breast cancer, HER2+ HER2-positive breast cancer, TIL tumor-infiltrating lymphocytes, DC dendritic cells, Mono/macro monocytes, and macrophages.
Increased proportion of SPP1+ macrophages in the TIL-high group of HR+ breast cancer
To identify variation in immune cell composition according to TIL levels, we examined immune cell composition in more detail. Considering the diverse biological characteristics exhibited by different breast cancer subtypes, compositions within the same subtype were compared. In the immune cell distribution based on TIL levels, each subtype exhibited different patterns (Figs. 2a–c, S3a–c). We initially compared major cell type compositions across TIL levels. Major cell type proportions showed no significant differences in each subtype (Figs. 2d, S3d–f). Then, we divided cells by major cell branches (T, B, and dendritic cells and mono/macro) and compared the proportions of cells within each branch, further dissected into detailed subgroups, based on TIL levels (Supplementary Fig. 3g–i). Two cell subgroups exhibited statistically significant differences in HR+ breast cancer according to TIL levels. In the TIL-low group, there was a notable enrichment of mucosal-associated invariant T-cells (MAIT) in T-cell (p = 0.028) (Supplementary Fig. 3k). However, due to insufficient cell counts for meaningful comparative analysis (87 in the TIL-low group and 1 in the TIL-high group), our investigative focus shifted towards the TIL-high group. Within this group, a remarkable increase in the proportion of SPP1+ macrophages in mono/macro was observed (p = 0.0043) (595 in the TIL-high group and 54 in the TIL-low group) (Figs. 2e, f, S3j). Sub-clustering of HR+ breast cancer mono/macro (a total of 3407 cells in the TIL-high group and 1374 cells in the TIL-low group) highlighted differences in the distribution of SPP1+ macrophages based on the TIL levels (Fig. 2g).
a–c UMAP plot shows detailed immune cell subgroups according to TIL levels and breast cancer subtypes. d Bar plot shows the cell type proportion of the breast cancer subtype in accordance with TIL levels (left), and the corresponding sample size (right). The proportion of cell types in each group was determined using mean values. e Bar plot shows the proportion of subgroups of mono/macro in HR+ breast cancer in accordance with TIL levels. The proportion of cell types in each group was determined using mean values. f Boxplot shows the proportion of SPP1+macro in accordance with TIL levels (Wilcoxon rank sum test). The box boundaries represent the top and bottom quartiles, encompassing the interquartile span. The whiskers stretch to 1.5 times the interquartile span, with any data points beyond them being labeled as outliers. g UMAP plot shows the proportion of mono/macro in HR+ breast cancer in accordance with TIL levels. Red circles indicate the differences in the number of SPP1+ macro. TNBC Triple-negative breast cancer, HR+ Hormone receptor-positive breast cancer, HER2+ HER2-positive breast cancer, TIL tumor-infiltrating lymphocytes, DC dendritic cells, Mono/macro monocytes, and macrophages.
SPP1+ macrophages and mono/macro in TIL-high group enriched in ECM remodeling-associated pathways in HR+ breast cancer
To explore the characteristics of SPP1+ macrophages in HR+ breast cancer, we performed pathway enrichment analysis with DEGs of SPP1+ macrophages with other mono/macro. From the analysis of DEGs, we identified 24 genes with up-regulated expression with an average log2 fold change greater than 1 and a p-value less than 0.05, including MMP12, SPP1, and NURP1. These genes were subsequently selected for pathway enrichment analysis (Fig. 3a). In this analysis, pathways related to ECM remodeling, such as ECM degradation, collagen degradation, and ECM organization, were significantly enriched in SPP1+ macrophages from HR+ breast cancer (Fig. 3b). In other subgroups of mono/macro, the CTSK+ macrophages subgroup tended to increase in the TIL-high group without statistical significance, enriched in similar pathways related to ECM remodeling (Supplementary Fig. 4a).
a Volcano plot of DEGs between SPP1+ macro and other mono/macro subgroups of HR+ breast cancer. Red dots indicate DEGs. b Bar plot shows enriched pathways of genes upregulated in SPP1+ macro. c Volcano plot of DEGs between HR+ mono/macro of TIL-high and TIL-low group. Red dots indicate DEGs. d Bar plot shows enriched pathways of genes upregulated in TIL-high HR+ mono/macro. e Feature plot shows level of SPP1 expression in HR+ Mono/macro in accordance with the TIL levels. f Violin plot shows level of SPP1 expression in HR+ Mono/macro in accordance with the TIL levels. SPP1+ macro SPP1+ macrophages, DEGs differentially expressed genes, macro macrophages, mono/macro monocytes, and macrophages, TIL tumor-infiltrating lymphocyte, NS not significant, avg_Log2FC average log2 fold change, p_val p-value, p.adjust adjusted p-value.
Due to our interest in differences based on TIL levels, we also conducted an analysis comparing the TIL-high and -low groups within SPP1+ macrophages and other mono/macro in HR+ breast cancer. Especially, in 8 out 10 mono/macro cell subgroups, including SPP1+ macrophages, the ECM degradation pathway was enriched in the TIL-high group (Supplementary Fig. 4b). To establish whether pathway enrichment related to ECM remodeling was a characteristic of mono/macro from TIL-high HR+ breast cancer, we used 32 genes upregulated in mono/macro from TIL-high HR+ breast cancer compared to TIL-low for pathway enrichment analysis (Fig. 3c). Indeed, pathways related to ECM remodeling including ECM degradation and organization, were enriched in the TIL-high group (Fig. 3d).
In the analysis of DEGs within HR+ mono/macro, SPP1 gene showed up-regulated expression in the TIL-high group (adjusted p-value = 6.128E-273, log2 fold change = 2.963) (Fig. 3c). Both feature and violin plots confirmed higher SPP1 expression in the TIL-high group compared to the TIL-low group, and this was not specific to the SPP1+ macrophages subgroup (Fig. 3e, f). These trends were not observed in other breast cancer subtypes (Supplementary Fig. 4c, d).
To examine whether changes in TAM and TIL subsets are associated with ECM rearrangement, Masson’s trichrome staining was performed on the HR+ breast cancer samples. An increase in collagen fiber bundles in the intratumoral stroma area of TIL-high HR+ breast cancer was observed compared to that in TIL-low HR+ breast cancer (Supplementary Fig. 5a–h).
In addition, we compared the expression of genes involved in angiogenesis in SPP1+ macrophages and other mono/macro to investigate whether SPP1+ macrophages played an angiogenic role, as previously reported21. However, we did not observe any significant increase in the expression of angiogenic genes within SPP1+ macrophages (Supplementary Fig. 6a–c). Similarly, no positive correlation of SPP1 expression and angiogenic gene expression was observed in mono/macro (Supplementary Fig. 6d–f). Taken together, TIL-high HR+ breast cancer mono/macro exhibited higher expression of SPP1, particularly in SPP1+ macrophages subgroup, and displayed gene enrichment associated with ECM remodeling, leading to an increase in collagen deposition in TME.
SPP1+ macrophages in TIL-high HR+ breast cancer interact more with T-cells via SPP1, MIF, and FN1 signaling
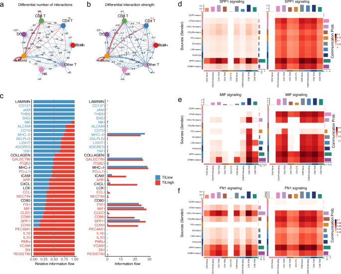
Cell–cell interaction analyses were performed to study the interactions of SPP1+ macrophages with other immune cells using CellChat22. We initially compared TIL-high and low HR+ breast cancer with differential number of interactions and interaction strength (Fig. 4a, b). The TIL-high group displayed a higher number of interactions within mono/macro, CD4T, and CD8T, as well as enriched interaction numbers among mono/macro, CD4T, and CD8T (Fig. 4a). Notably, the interaction strength, especially from mono/macro to CD8T and CD4T, exhibited greater intensity in the TIL-high group (Fig. 4b). Consequently, we proceeded to analyze which signaling interactions were involved in the direction from mono/macro to CD8T and CD4T. When analyzed for each cell subgroup, the interaction number and strength were most pronounced in TIL-high when CD8 naive and CD8 proliferating were the target cells (Supplementary Fig. 7a). Comprehensive analysis of mono/macro towards CD8T and CD4T within the HR+ subtype identified significant enrichment of 19 signaling pathways in the TIL-high group (Fig. 4c). When analyzing the interaction in the directions of CD8T and CD4T separately, the signaling pathways enriched in TIL-high did not differ substantially from the previous results (19 per 19 pathways matched in CD8T, and 12 per 19 pathways matched in CD4T) (Supplementary Fig. 7b). Therefore, we conducted a combined analysis of interactions from mono/macro to both cell groups. Among the 19 signaling pathways examined, 7 pathways (RESISTIN, SN, VCAM, PARs, IL10, IL16, and PECAM1) showed enrichment exclusively in the TIL-high group, while 12 pathways (CD99, SPP1, CD86, CLEC, MIF, FN1, NECTIN, CCL, APP, PD-L1, ITGB2, and GALECTIN) were enriched in both groups but demonstrated greater significance in the TIL-high group (Fig. 4c). Subsequently, to investigate which cell subgroup exerts an influence, we analyzed each signaling pathway (Figs. 4d–f, S7 c, d). The analysis of each signaling pathway in the TIL-high and -low groups revealed the involvement of multiple cell subgroups. Particularly, signaling pathways such as SPP1, MIF, FN1, CD99, CD86, NECTIN, CLEC, GELECTIN, and ITGB2 indicated the participation of most mono/macro cell subgroups in interactions with CD8T and CD4T. Especially, in the case of the SPP1, MIF, and FN1 signaling pathways, SPP1+ macrophages in the TIL-high group acted as the major sender cell with the highest communication probability compared to other mono/macro subgroups (Fig. 4d–f). In the analysis of all significant interactions from SPP1+ macrophages to CD4T and CD8T within the TIL-high group, the following three signaling pathways emerged as major contributors (Supplementary Fig. 7e): SPP1, MIF, and FN1. Moreover, when comparing signaling of SPP1+ macrophages towards CD8T and CD4T between TIL-high and -low groups of the HR+ subtype, these pathways were more enriched in the TIL-high group (Supplementary Fig. 7f). These findings highlight the substantial involvement of SPP1+ macrophages, especially within the three identified signaling pathways, in the interactions between mono/macro and CD8T/CD4T within the TIL-high context. This implies a crucial role for SPP1+ macrophages in mono/macro and T-cell interactions in the TIL-high group.
a Differential number of interactions between TIL-high and TIL-low. Arrow represents direction, colored edges indicate increased signaling in TIL-high (red) or TIL-low (blue) and line width reflects the differential number of interactions. b Differential interaction strength between TIL-high and TIL-low, Arrow represents direction, colored edges indicate increased signaling in TIL-high (red) or TIL-low (blue) and line width reflects the differential interaction strength. c Bar plot shows all significant signaling pathways from mono/macro to CD8T and CD4T that are ranked based on their differences of overall information flow between TIL-high and TIL-low groups in HR+ breast cancer. The signaling pathways colored by red are more enriched in the TIL-high group, the black ones are equally enriched in the TIL-high and TIL-low groups, and the blue ones are more enriched in the TIL-low group. d Communication probability of SPP1 signaling network of source (sender, mono/macro) (rows) across the target (CD8T/CD4T) (columns) in TIL-low (left) and TIL-high (right) groups. e Communication probability of MIF signaling network of source (sender, mono/macro) (rows) across target (CD8T/CD4T) (columns) in TIL-low (left) and TIL-high (right) groups. f Communication probability of FN1 signaling network of source (sender, mono/macro) (rows) across the target (CD8T/CD4T) (columns) in TIL-low (left) and TIL-high (right) groups. TIL tumor-infiltrating lymphocyte, mono/macro monocytes, and macrophages, DC dendritic cells CD4T CD4+ T-cells, CD8T CD8+ T-cells, NK NK T-cells, OtherT other T-cells.
Additionally, we examined the expression of immunosuppression and proliferation-related markers in T-cells based on the expression of SPP1 in mono/macro to evaluate the impact of SPP1 signaling on T-cells. The analysis revealed no significant differences (Supplementary Fig. 8a–c). However, CD8T/CD4T cells in TIL-high HR+ breast cancer were enriched in interleukin −4, −10, and −13 signaling pathways, which are related to the regulation of immune response in T-cells (Supplementary Fig. 8d, e). Collectively, within the HR+ subtype, mono/macro and CD8T/CD4T engage in interactions through various signaling pathways in the TIL-high context, particularly through signaling pathways such as SPP1, MIF, and FN1 involving SPP1+ macrophages.
Spatial colocalization of SPP1+ macrophages and CD8T/CD4T in TIL-high HR+ breast cancer
Through cell–cell interaction analysis, we demonstrated differential interactions between mono/macro and CD8T/CD4T in TIL-high and -low HR+ breast cancer. In addition, among the signaling pathways enriched in TIL-high, 9 pathways (SN, PECAM, CD99, CD86, CLEC, NECTIN, APP, ITGB2, and PD-L1) were related to cell–cell adhesion22 (Figs. 4d–f, S7 c, d). Furthermore, we identified that SPP1+ macrophages interacted more with CD8T/CD4T through three signaling pathways in TIL-high group. Therefore, direct interactions between the two cell groups could be inferred.
To explore the spatial proximity of these cells for potential interactions, we used two spatial transcriptomics datasets of HR+ breast cancer23. They were classified as TIL-high (CID4535) and TIL-low (CID4290) based on H&E images (Figs. 5a, c, S9 a, b). We confirmed appropriate pathologic annotations were performed to determine the distribution of invasive cancer, stroma, lymphocyte, and other components in deconvoluted classification. (Fig. 5b, d).
a H&E image of the TIL-low (CID4290) tissue section analyzed using VISIUM. b Classification of the VISIUM public dataset23. c H&E image of the TIL-high (CID4535) tissue section analyzed using VISIUM. d Classification of the VISIUM public dataset. e Signature score of mono/macro, SPP1+macro, CD8T, and CD4T in TIL-low (CID4290). f Signature score of mono/macro, SPP1+macro, CD8T, and CD4T in TIL-high (CID4535). g Correlation of signature scores between SPP1+macro and CD8T (left), and between SPP1+macro and CD4T (right) presented as Spearman’s correlation coefficient. SPP1+macro SPP1+ macrophages, CD8T CD8+ T-cells, CD4T CD4+ T-cells, TIL tumor-infiltrating lymphocytes.
Subsequently, we employed signature scoring of cell subtypes using the top 25 genes to annotate the spots obtained through spatial transcriptomics. These scores were then used for conducting correlation analyses across the scores in each spot. Signature scores of SPP1+ macrophages, CD8T, and CD4T were calculated using our scRNA-seq data of CD45+ breast cancer (Fig. 5e, f). To validate the legitimacy of the signature score of our CD45+ sorted dataset, we employed a public non-sorted scRNA-seq dataset23 (GSE176078) to establish additional signature score criterion. Comparing the distribution of signature scores calculated from the public dataset with our dataset, we found no significant differences (Supplementary Fig. 10c–f). Then, we analyzed the correlation of signature scores in each spot of interest. To mitigate the impact of variations in TIL quantity on the scores, we normalized each score. After confirming that there were no statistically significant differences in the distribution of scores between the two samples (Supplementary Fig. 10g), we proceeded with the analysis. The correlation between SPP1+ macrophage scores and CD8T scores (R2 = 0.44) and between SPP1+ macrophage scores and CD4T scores (R2 = 0.38) was also higher in the TIL-high samples than that in the TIL-low samples (R2 = 0.04 and 0.016, respectively) (Fig. 5g). Additionally, the correlation between mono/macro scores and CD8T scores (R2 = 0.52) and between mono/macro scores and CD4T scores (R2 = 0.43) was higher in the TIL-high sample compared to the low sample (R2 = 0.045 and 0.017, respectively) (Supplementary Fig. 10h). These results indicate that in the TIL-high sample, there may be a higher probability of colocalization not only between SPP1+ macro and CD8T/CD4T but also between mono/macro and CD8T/CD4T, than in the TIL-low sample.
During the analysis of TIL-high samples, we aimed to elucidate differences in T-cell behavior influenced by the proximity of SPP1+ macrophages. For this purpose, using the signature scores of T-cells (CD4T, CD8T) and SPP1+ macrophages, we classified the spots into high- and low-proximity categories and conducted comparative analyses between them (Supplementary Fig. 11a). Through differentially expressed gene (DEG) and pathway enrichment analyses, specifically in high proximity spots, we found enrichment not only in ECM remodeling-associated pathways in high proximity spots but also in pathways such as immunoregulatory interactions between a lymphoid and a non-lymphoid cell and signaling through the interleukins (Supplementary Fig. 11c). Additionally, in the DEG analysis, we observed up-regulation in the expression of the FN1 gene associated with FN1 signaling, which is involved in the interaction between T-cells and SPP1+ macrophages, as identified through single-cell analysis (Supplementary Fig. 11b). These findings suggest a possible role of SPP1+ macrophages in inhibiting T-cell response to tumor cells through ECM remodeling and immunoregulatory signaling.
Lastly, to determine if SPP1+ macrophages are associated with prognosis, we conducted a survival analysis using bulk RNA sequencing data from dataset GSE9605824, focusing on SPP1+ macrophage markers. First, SPP1+ macrophage markers were identified based on their absolute log2 fold change values from our dataset (Supplementary Table 2). Then, we explored the expression of these markers in the breast cancer scRNA-seq dataset23 (GSE176078) using CZ CELLxGENE Discover25 to select markers that are either exclusively expressed or highly expressed in macrophages (Supplementary Fig. 12a). Among the markers, we used SPP1 and MS4A6A, which are highly expressed in mononuclear phagocytes and have the highest absolute log2 fold change (avg_log2FC 2.02 and -0.98). Since bulk RNA sequencing includes all cell types, the expression of macrophage-specific genes may be diluted. To address this, we utilized the ratio of SPP1 (high expression in SPP1+ macrophages) to MS4A6A (low expression in SPP1+ macrophages) to find the prognostic effect of SPP1+ macrophages. The results demonstrated that a high SPP1/MS4A6A ratio (indicating higher SPP1 expression relative to MS4A6A) was associated with poor overall survival in ER+ breast cancer (HR = 1.44, logrank P = 0.012) (Supplementary Fig. 12b).
Discussion
Here, we highlighted the abundance of SPP1+ macrophages, and their heightened interaction with colocalized T-cells through SPP1, MIF, and FN1 signaling in TIL-high HR+ breast cancer.
The SPP1 gene encodes osteopontin, a matricellular protein previously associated with promoting angiogenesis in breast cancer26. Single-cell studies have indicated that SPP1+ macrophages interact with FAP+ fibroblasts in colon cancer, exhibiting a pro-angiogenic signature14,21. However, our study revealed that SPP1+ macrophages in breast cancer did not exhibit higher expression of angiogenic marker genes, and SPP1 expression in macrophages was not correlated with the expression of angiogenic marker genes. This pattern remained consistent across all breast cancer subtypes. Thus, in breast cancer, SPP1+ macrophages may serve roles other than angiogenesis.
SPP1+ macrophages have previously been associated with fibrogenesis in chronic inflammation27,28 and a higher metastatic rate in cancer29,30. To examine how macrophage function affects TILs, we conducted analyses of DEGs. Both SPP1+ macrophages and monocytes/macrophages in TIL-high HR+ breast cancer showed up-regulated expression of genes related to ECM degradation compared to other monocytes/macrophages and those in the TIL-low group. Furthermore, the amount of collagen fibers was increased in TIL-high HR+ breast cancer compared to that in TIL-low HR+ breast cancer; furthermore, through spatial transcriptomics, the elevated expression of genes related to ECM remodeling in areas where SPP1+ macrophages and T-cells were present in high proximity was determined. These findings suggest an enhanced ECM remodeling process in TIL-high HR+ breast cancer, potentially facilitating tumor invasion and metastasis31. Although the precise mechanism underlying this up-regulated ECM remodeling in macrophages in TIL-high HR+ breast cancer remains unclear and the spatial transcriptomics analysis utilized only one sample per group, it could potentially contribute to the unfavorable prognosis associated with this subtype. Further validation in larger cohorts is required for the generalizability of our findings.
In this study, we proposed a novel role of SPP1 within tumor-associated macrophages in breast cancer, shedding light on their primary interaction mediated by SPP1 signaling with T-cells. The SPP1 signaling pathway was associated with cancer-promoting pathways in gastric cancer32 and was linked to TAM infiltrations and poor prognosis in glioma33. However, these studies mainly focused on the role of SPP1+ macrophages in their interaction with tumor epithelial cells. In a recent study involving ovarian cancer, SPP1 expression was associated with higher TIL levels, but also with increased immune checkpoint marker gene expression and poor prognosis, potentially indicating immune tolerance34. Unfortunately, this study did not specify the cell types responsible for these expression changes. We could not identify any significant correlation between heightened SPP1 expression in macrophages and immune checkpoint marker gene expression or cell cycle progression scores in T-cells. Although T-cells in TIL-high HR+ breast cancer were enriched in several interleukin signaling pathways associated with immunosuppressive TMEs like Interleukin −4, −10, and −13, they might help in attacking the tumors by promoting CD8T cell activation35,36. Therefore, it is plausible that the impact of macrophage-derived SPP1 on T-cells may not be associated with immune suppression, and further research is needed to ascertain their precise role.
The dynamic crosstalk between TAMs and TILs plays a pivotal role in orchestrating immune responses in various cancers. In this study, we highlighted three key signaling pathways (SPP1, FN1, and MIF) that mediate crucial interactions between TAMs and T-cells in TIL-high HR+ breast cancer. MIF, identified as a contributor to immune-tolerant phenotypes in malignant tumors37, inhibits T-cell activation in the tumor context38,39. Fibronectin, encoded by the FN1 gene, is related to TAM infiltration and suppression of TIL infiltration40,41, yet it can induce T-cell migration in dermal interstitium42,43. In the context of macrophage-T-cell interactions, FN1 signaling might be implicated in shaping the immune-tolerant tumor microenvironment. Macrophages producing fibronectin contribute to the ECM structure, can influence T-cell adhesion and migration to TAMs, hindering their attack on tumor cells. Collectively, crosstalk between TAMs and T-cells in TIL-high HR+ breast cancer may be associated with immune-tolerant conditions, despite the lack of correlation between macrophage-derived SPP1 and immune suppression in our results.
In contrast to other breast cancer subtypes, patients having HR+ breast cancer with higher TIL levels are associated with worse prognosis7,8. However, after receiving chemotherapy, patients having higher TIL levels show with higher pCR rates along with longer disease-free survival8,44. While our study suggests increased SPP1 expression in macrophages as a unique characteristic of TIL-high HR+ breast cancer that may impact TILs, ECM remodeling, and prognosis, all patients with HR+ breast cancer included in our study were untreated, which limits our ability to assess the impact of chemotherapy on the TME and its association with prognosis. In addition, due to the small number of patients included in the study, there were no cases of breast cancer recurrence in HR+ breast cancer patients during an average follow-up period of 73.6 months (n = 7). Notably, recent research has indicated an elevated risk of recurrence in tamoxifen-treated HR+ breast cancer patients with high SPP1 mRNA expression in bulk tumor tissue45. This association may be attributed to the previously mentioned immunosuppressive and ECM remodeling effects of SPP1+ macrophages31,34. Therefore, a potential strategy to enhance the prognosis of patients with TIL-high HR+ breast cancer could involve combining drugs that target SPP1 with the current chemotherapy regimen.
Currently, there are no commercially available drugs for SPP1 inhibition. However, based on our investigation using the Drug Gene Budger (DGB)46, daunorubicin was identified as a potential agent capable of reducing SPP1 expression in acute myeloid leukemia cell lines such as SKM1. Additionally, a review of the literature revealed that the TRK inhibitor Entrectinib can bind and inhibit SPP1, as demonstrated in a previous study47. Nonetheless, further research is imperative for drug development, as daunorubicin did not exhibit similar effects in other cell lines within the DGB database.
In conclusion, we demonstrated that increased SPP1+ macrophages in TIL-high HR+ breast cancer may directly influence TILs, potentially enhancing ECM remodeling and T-cell interactions. Therefore, targeting SPP1+ macrophages could offer a promising approach to overcome the poor prognosis associated with TIL-high HR+ breast cancer.
Methods
Ethics
This study received approval from the Institutional Review Board of Asan Medical Center (2016-0935) and adhered to the principles of the Declaration of Helsinki of 1975, as revised in 1983. All patients provided written informed consent.
Histologic analysis
For histological examination, formalin-fixed and paraffin-embedded (FFPE) blocks were obtained from surgically resected breast specimens. The TIL value was defined as the proportion of the area occupied by mononuclear inflammatory cells within the tumor stroma4. In brief, a full assessment of average TILs in the stromal area within the borders of the invasive tumor (at least one FFPE block produced for every 1 cm increase in tumor size) was calculated by pathologists in one representative section per one FFPE block of 5-µm thickness (magnification 200–400×). Subtyping of breast cancer was based on immunostaining or silver in situ hybridization results of ER, PR, HER2, and Ki-67.
To examine collagen deposition, FFPE sections were stained with Trichrome III Blue stain (Ventana Medical Systems, Tucson, AZ.) using a standard protocol for the NexES® automated slide staining system (Ventana Medical Systems). Then, the stained slides were scanned at x20 with Philips Pathology Scanner SG300 (Philips Healthcare, Amsterdam, Netherlands.). The scanned image was converted to a tiled TIFF file and downloaded using Philips IntelliSite Pathology Solution 5.1. (Philips Healthcare). Then, the area with invasive carcinoma was selected by pathologists and classified as tumor, stroma, and glass/empty area using the DenseNet algorithm by HALO (v. 3.6.4134.137, Indica Labs, Albuquerque, NM) and HALO AI (v. 3.6.4134, Indica Labs). Positive stained areas in the stroma were measured using HALO Area Quantification v.2.4.3 through categorizing the intensity into three grades. H-score was obtained by summing up the positive stained area for each category (H-score = 3 × P3 + 2 × P2 + 1 × P1; where P3, P2, and P1 denote the percentages of strongly, moderately, and weakly stained areas, respectively).
Single-cell dissociation
Breast cancer tissues were placed in RPMI 1640 medium (11875093, Thermo Fisher Scientific, Waltham, MA, USA) and promptly transported to the laboratory within two hours post-resection. After washing with Dulbecco’s Phosphate Buffered Saline (DPBS, L0615, Biowest, Nuaillé, France) containing 1× ZellShield anticontaminant agent (Minerva Biolabs, Berlin, Germany), the tumor tissues were minced into 1-mm-diameter pieces. The minced breast cancer tissue was incubated for 1 h in digestion buffer (DMEM-F12) (11330032, Thermo Fisher Scientific), 2% FBS (Corning, VA, USA), 1% penicillin/streptomycin (15140-122, Thermo Fisher Scientific), 10 μg/mL insulin (51500056, Thermo Fisher Scientific), and 10 ng/mL epidermal growth factor (PHG0311, Thermo Fisher Scientific) supplemented with 1× collagenase/ hyaluronidase (CA094-002, Gendepot, Barker, TX, USA). The digested samples were centrifuged at 80 × g for 30 s, and the resultant supernatant was filtered through a 70-μm nylon mesh strainer (352350, Corning Life Sciences, Tewksbury, MA, USA). The pellets from the digested samples were resuspended in 0.25% trypsin/EDTA (25200072, Thermo Fisher Scientific) and incubated for 3–5 min to release single cells. Once a single-cell suspension was obtained, cold Hank’s balanced salt solution (L0612, Biowest) containing 2% FBS was added, and cells were recovered through centrifugation at 300 × g for 5 min. Subsequently, the cells from the supernatants and the single cells from the pellet were combined, counted, and cryopreserved.
CD45+ cell isolation
CD45+ cells were isolated either through magnetic bead sorting or fluorescence-activated cell sorting (FACS). In the magnetic separation method, dead cells were initially removed using a dead cell removal kit (130-090-101, Miltenyi Biotec, Auburn, CA, USA), followed by cell labeling with CD45-microbeads (130-045-801, Miltenyi Biotec) and enriched using a magnetic-activated cell sorting (MACS) column (130-042-901, Miltenyi Biotec) and MACS separator (130-091-051, Miltenyi Biotec). For FACS sorting, single cells were stained with an anti-human CD45 antibody (304016, Biolegend, San Diego, CA, USA) and resuspended in 4′,6-diamidino-2-phenylindole solution (D1306, Thermo Fisher Scientific). CD45+ live cells were sorted using FACSAria (BD bioscience, San Jose, CA, USA). The isolated cells were resuspended in CS10 freezing media (100-1061, Stemcell Technologies, Bothell, WA, USA) and stored in an NL2 tank until the next use or were immediately sequenced.
scRNA-seq library preparation and sequencing
scRNA-seq library preparation was conducted using the Chromium Single-Cell 3′ Kit v2 and the Chromium Next GEM Single-Cell 3′ Kit v3 platform (10x Genomics, Pleasanton, CA, USA). Cell suspension volumes were determined to attain a target capture of either 5000 or 10,000 cells per sample. This process involved the generation of gel beads in emulsion (GEMs), barcoding, GEM-reverse transcription (RT) clean-up, complementary DNA amplification, and library construction, as per the manufacturer’s specified protocol. Library quality assessment was then performed using Bioanalyzer 2100 (Agilent, Santa Clara, CA, USA). Subsequently, sequencing was executed using the NovaSeq 6000 System (Illumina, Inc., San Diego, CA, USA), generating 150 base pairs (bp) paired-end reads.
scRNA-seq data processing
To increase the sample size and analyze independent datasets, we performed joint analysis of our dataset with a public dataset (GSA, HRA00047718), which was a single-cell RNA sequencing dataset where TIL values were measured and human CD45+ cells were sorted from breast cancer tissue. Analysis was conducted starting from the Cell Ranger processing stage with raw fastq files. The 10x Genomics Cell Ranger 6.1.248 was used for mapping sequencing reads against the GRCh38 human reference (2020-A, GENCODE v32/Ensembl 98), unique molecular identifier (UMI) counting, and cell identification. Pre-processing using the Seurat package (version 4.1.1)19 was performed in R (version 4.1.3)49. In total, 31 samples were merged. Cells that had >20% mitochondrial genes or unique feature counts over 6000 or less than 200 were excluded. To normalize the dataset, we employed the “NormalizeData” procedure. Scaling was applied to the dataset with 2000 features selected through “FindVariableFeatures”. We then performed principal components analysis (PCA) on the scaled data using “RunPCA” (dims = 1:30). Harmony (version 0.1.0)50 was employed for batch effect correction, using each sample as a batch assignment. Harmony embedding was used in downstream analysis. Uniform manifold approximation and projection (UMAP) was performed using “RunUMAP”.
Cell type annotation
Azimuth package (version 0.4.5)19,20 (reference = PBMC) was used for cell type annotation for CD45+ immune cells. The metadata column named ‘predicted.celltype.l2’ determined by Azimuth was utilized to isolate immune cells into four groups: T-cell (predicted.celltype.l2 = “CD4 CTL”, “CD4 Naive”, “CD4 Proliferating”, “CD4 TCM”, “CD4 TEM”, “CD8 Naive”, “CD8 Proliferating”, “CD8 TCM”, “CD8 TEM”, “dnT”, “gdT”, “MAIT”, “NK”, “NK Proliferating”, “NK_CD56bright”, and “Treg”), B-cell (predicted.celltype.l2 = “B memory”, “B intermediate”, “B naive”, and “Plasmablast”), DC (predicted.celltype.l2 = “ASDC”, “cDC1”, “cDC2”, and “pDC”), and mono/macro (predicted.celltype.l2 = “CD14 Mono” and “CD16 Mono”). Further annotation was conducted for T-cells and mono/macro. Memory T-cells (predicted.celltype.l2 = “CD8 TCM”, “CD8 TEM”, “CD4 TCM”, and “CD4 TEM”) were defined based on marker expression. CCR7 and SELL double-positive cells (UMI count >0) were annotated as TCM, while others were annotated as TEM. Mono/macro cells (predicted.celltype.l2 = “CD14 Mono” and “CD16 Mono”) were separated and clustered (resolution 0.3). Each cluster was named based on expressed markers except mitochondrial genes. Expressed markers were identified using the “FindAllMarkers” function in Seurat with the parameter “pct = 0.5”. Following cell type annotation, each breast cancer subtype was individually analyzed downstream.
Pathway enrichment analysis
Differentially expressed genes (DEGs) were computed for each group using the “FindMarkers” function in Seurat with default parameters. Specifically, we considered genes as having up-regulated expression if they exhibited an average log2 fold change greater than 1 and a p-value less than 0.05, for further analysis. Pathway enrichment analysis was subsequently conducted using the “enrichPathway” method from the ReactomePA package (version 1.38.0)51 in R. Bar plots, visualizing significant pathways based on an adjusted p-value threshold of less than 0.05 (utilizing the Benjamini–Hochberg method), were generated using ggplot252.
Cell–cell interaction analysis
The CellChat package (version 1.6.1)22 was used to analyze cell–cell interactions. The CellChat object was created using the “createCellChat” function with the CellChatDB human dataset. T-cells were categorized into four groups: CD4T (“CD4 CTL”, “CD4 Naive”, “CD4 Proliferating”, “CD4 TCM”, and “CD4 TEM”), CD8T (“CD8 Proliferating”, “CD8 TCM”, “CD8 TEM”, and “CD8 Naive”), NK (“NK”, “NK Proliferating” and “NK_CD56bright”), and OtherT (“dnT”, “gdT”, “MAIT”, and “Treg”). To identify differential interactions in cell–cell communication and to explore conserved and context-specific signaling pathways across different TIL levels, we compared TIL-high and TIL-low using “netVisual_diffInteractions” and “rankNet”. Then, the “netVisual_heatmap” function was employed to visualize each signaling pathway in different cell groups of varying TIL levels. Identification of ligand-receptor pairs of all the significant interactions was performed using “netVisual_chord_gene”.
Spatial transcriptomics data processing and signature scoring
Seurat objects for each sample were created using the filtered count matrix and spatial data from the Zenodo data repository23 via the Seurat package. To normalize each sample, we employed the “SCTransform” function. TIL levels in each sample in H&E images were assessed by a certified pathologist.
To identify cell type signatures, markers for each cell group were analyzed in scRNA-seq data using the “FindMarkers” function with default parameters. We selected the top 25 markers as signature genes. Signature scoring was conducted through the “AddModuleScore” method with a list of signature genes. To minimize the influence of variations in TIL quantity on the scores, we normalized each score. We scaled and centered the signature scores in R and subsequently employed them for correlation coefficient analysis.
To calculate the relative proximity between T-cells and SPP1+ macrophages, spots with both CD8T and CD4T scores above the median were selected. Among these spots, those with an SPP1+ macrophage score above the median were defined as proximity high spots, while those with scores below the median were designated as proximity low spots.
Cell cycle scoring
To assign cell cycle scores to each cell, we used G2/M and S phase markers. This calculation was performed using the “CellCycleScoring” function, available in the Seurat package.
Survival analysis
Survival analysis was carried out with Kaplan–Meier Plotter53 (https://kmplot.com/analysis). The overall survival was analyzed based on the ratio of two genes. The cut-off value was determined using the auto-select best cut-off mode.
Statistical analysis
The Wilcoxon and Kruskal–Wallis rank sum tests were performed using the R stats package (ver.3.6.2)49. Additionally, Spearman’s rank correlation coefficient was calculated using the “stat_cor” function in the R package ggpubr (ver.0.6.0)54.
Data availability
The datasets in this study are available from the Gene Expression Omnibus (GSE261774). The public data used in the research have been specified in the main manuscript.
References
Ferlay, J. et al. Global Cancer Observatory: Cancer Today https://gco.iarc.fr/today (2020).
Loibl, S., Poortmans, P., Morrow, M., Denkert, C. & Curigliano, G. Breast cancer. Lancet 397, 1750–1769 (2021).
Loi, S. et al. The journey of tumor-infiltrating lymphocytes as a biomarker in breast cancer: clinical utility in an era of checkpoint inhibition. Ann. Oncol. 32, 1236–1244 (2021).
Salgado, R. et al. The evaluation of tumor-infiltrating lymphocytes (TILs) in breast cancer: recommendations by an International TILs Working Group 2014. Ann. Oncol. 26, 259–271 (2015).
Stanton, S. E., Adams, S. & Disis, M. L. Variation in the incidence and magnitude of tumor-infiltrating lymphocytes in breast cancer subtypes: a systematic review. JAMA Oncol. 2, 1354–1360 (2016).
Gao, Z. H., Li, C. X., Liu, M. & Jiang, J. Y. Predictive and prognostic role of tumour-infiltrating lymphocytes in breast cancer patients with different molecular subtypes: a meta-analysis. BMC Cancer 20, 1150 (2020).
Makhlouf, S. et al. Evaluation of tumour infiltrating lymphocytes in luminal breast cancer using artificial intelligence. Br. J. Cancer 129, 1747–1758 (2023).
Denkert, C. et al. Tumour-infiltrating lymphocytes and prognosis in different subtypes of breast cancer: a pooled analysis of 3771 patients treated with neoadjuvant therapy. Lancet Oncol. 19, 40–50 (2018).
Labani-Motlagh, A., Ashja-Mahdavi, M. & Loskog, A. The tumor microenvironment: a milieu hindering and obstructing antitumor immune responses. Front. Immunol. 11, 940 (2020).
Christofides, A. et al. The complex role of tumor-infiltrating macrophages. Nat. Immunol. 23, 1148–1156 (2022).
Qiu, S. Q. et al. Tumor-associated macrophages in breast cancer: Innocent bystander or important player? Cancer Treat. Rev. 70, 178–189 (2018).
Timperi, E. et al. Lipid-associated macrophages are induced by cancer-associated fibroblasts and mediate immune suppression in breast cancer. Cancer Res. 82, 3291–3306 (2022).
Nalio Ramos, R. et al. Tissue-resident FOLR2(+) macrophages associate with CD8(+) T cell infiltration in human breast cancer. Cell 185, 1189–1207.e1125 (2022).
Qi, J. et al. Single-cell and spatial analysis reveal interaction of FAP(+) fibroblasts and SPP1(+) macrophages in colorectal cancer. Nat. Commun. 13, 1742 (2022).
Bill, R. et al. CXCL9:SPP1 macrophage polarity identifies a network of cellular programs that control human cancers. Science 381, 515–524 (2023).
Goldberg, J. et al. The immunology of hormone receptor positive breast cancer. Front. Immunol. 12, 674192 (2021).
Bense, R. D. et al. Relevance of tumor-infiltrating immune cell composition and functionality for disease outcome in breast cancer. J. Natl Cancer Inst. https://doi.org/10.1093/jnci/djw192 (2017).
Hu, Q. et al. Atlas of breast cancer infiltrated B-lymphocytes revealed by paired single-cell RNA-sequencing and antigen receptor profiling. Nat. Commun. 12, 2186 (2021).
Hao, Y. et al. Integrated analysis of multimodal single-cell data. Cell 184, 3573–3587 e3529 (2021).
Andrew, B., Charlotte, D., Yuhan, H., Paul, H. & Rahul, S. Azimuth: A Shiny App Demonstrating a Query-Reference Mapping Algorithm for Single-Cell Data https://github.com/satijalab/azimuth (2022).
Ma, R. Y., Black, A. & Qian, B. Z. Macrophage diversity in cancer revisited in the era of single-cell omics. Trends Immunol. 43, 546–563 (2022).
Jin, S. et al. Inference and analysis of cell-cell communication using CellChat. Nat. Commun. 12, 1088 (2021).
Wu, S. Z. et al. A single-cell and spatially resolved atlas of human breast cancers. Nat. Genet. 53, 1334–1347 (2021).
Brueffer, C. et al. Clinical value of RNA sequencing-based classifiers for prediction of the five conventional breast cancer biomarkers: a report from the population-based multicenter sweden cancerome analysis network-breast initiative. JCO Precis. Oncol. https://doi.org/10.1200/po.17.00135 (2018).
Abdulla, S. et al. CZ CELL×GENE Discover: a single-cell data platform for scalable exploration, analysis and modeling of aggregated data. Preprint at bioRxiv https://doi.org/10.1101/2023.10.30.563174, https://cellxgene.cziscience.com/docs/08__Cite%20cellxgene%20in%20your%20publications (2023).
Chakraborty, G., Jain, S. & Kundu, G. C. Osteopontin promotes vascular endothelial growth factor-dependent breast tumor growth and angiogenesis via autocrine and paracrine mechanisms. Cancer Res. 68, 152–161 (2008).
Morse, C. et al. Proliferating SPP1/MERTK-expressing macrophages in idiopathic pulmonary fibrosis. Eur. Respir. J. https://doi.org/10.1183/13993003.02441-2018 (2019).
Hoeft, K. et al. Platelet-instructed SPP1(+) macrophages drive myofibroblast activation in fibrosis in a CXCL4-dependent manner. Cell Rep. 42, 112131 (2023).
Zhang, C. et al. Fibrotic microenvironment promotes the metastatic seeding of tumor cells via activating the fibronectin 1/secreted phosphoprotein 1-integrin signaling. Oncotarget 7, 45702–45714 (2016).
Sangaletti, S. et al. Osteopontin shapes immunosuppression in the metastatic niche. Cancer Res. 74, 4706–4719 (2014).
Yuan, Z. et al. Extracellular matrix remodeling in tumor progression and immune escape: from mechanisms to treatments. Mol. Cancer 22, 48 (2023).
Xie, W. et al. Multi-transcriptomic analysis reveals the heterogeneity and tumor-promoting role of SPP1/CD44-mediated intratumoral crosstalk in gastric cancer. Cancers https://doi.org/10.3390/cancers15010164 (2022).
He, C. et al. Single-cell transcriptomic analysis revealed a critical role of SPP1/CD44-mediated crosstalk between macrophages and cancer cells in glioma. Front. Cell Dev. Biol. 9, 779319 (2021).
Gao, W. et al. SPP1 is a prognostic related biomarker and correlated with tumor-infiltrating immune cells in ovarian cancer. BMC Cancer 22, 1367 (2022).
Salkeni, M. A. & Naing, A. Interleukin-10 in cancer immunotherapy: from bench to bedside. Trends Cancer 9, 716–725 (2023).
Setrerrahmane, S. & Xu, H. Tumor-related interleukins: old validated targets for new anti-cancer drug development. Mol. Cancer 16, 153 (2017).
Noe, J. T. & Mitchell, R. A. MIF-dependent control of tumor immunity. Front. Immunol. https://doi.org/10.3389/fimmu.2020.609948 (2020).
Abe, R., Peng, T., Sailors, J., Bucala, R. & Metz, C. N. Regulation of the CTL response by macrophage migration inhibitory factor. J. Immunol. 166, 747–753 (2001).
Yan, X., Orentas, R. J. & Johnson, B. D. Tumor-derived macrophage migration inhibitory factor (MIF) inhibits T lymphocyte activation. Cytokine 33, 188–198 (2006).
Efthymiou, G. et al. Shaping up the tumor microenvironment with cellular fibronectin. Front. Oncol. https://doi.org/10.3389/fonc.2020.00641 (2020).
Wang, H. et al. FN1 is a prognostic biomarker and correlated with immune infiltrates in gastric cancers. Front. Oncol. https://doi.org/10.3389/fonc.2022.918719 (2020).
Overstreet, M. G. et al. Inflammation-induced interstitial migration of effector CD4+ T cells is dependent on integrin αV. Nat. Immunol. 14, 949–958 (2013).
Trastoy, B., Naegeli, A., Anso, I., Sjogren, J. & Guerin, M. E. Structural basis of mammalian mucin processing by the human gut O-glycopeptidase OgpA from Akkermansia muciniphila. Nat. Commun. 11, 4844 (2020).
Criscitiello, C. et al. Tumor-infiltrating lymphocytes (TILs) in ER+/HER2- breast cancer. Breast Cancer Res. Treat. 183, 347–354 (2020).
Gothlin Eremo, A. et al. Evaluation of SPP1/osteopontin expression as predictor of recurrence in tamoxifen treated breast cancer. Sci. Rep. 10, 1451 (2020).
Wang, Z. et al. Drug Gene Budger (DGB): an application for ranking drugs to modulate a specific gene based on transcriptomic signatures. Bioinformatics 35, 1247–1248 (2019).
Poleboyina, P. K. et al. Entrectinib a plausible inhibitor for osteopontin (SPP1) in cervical cancer—integrated bioinformatic approach. Appl. Biochem. Biotechnol. 195, 7766–7795 (2023).
Zheng, G. X. et al. Massively parallel digital transcriptional profiling of single cells. Nat. Commun. 8, 14049 (2017).
Team, R. C. R.: A Language and Environment for Statistical Computing https://www.R-project.org/ (2021).
Korsunsky, I. et al. Fast, sensitive and accurate integration of single-cell data with Harmony. Nat. Methods 16, 1289–1296 (2019).
Yu, G. & He, Q. Y. ReactomePA: an R/Bioconductor package for reactome pathway analysis and visualization. Mol. Biosyst. 12, 477–479 (2016).
Wickham, H. ggplot2: Elegant Graphics for Data Analysis https://ggplot2.tidyverse.org (2016).
Győrffy, B. Survival analysis across the entire transcriptome identifies biomarkers with the highest prognostic power in breast cancer. Comput. Struct. Biotechnol. J. 19, 4101–4109 (2021).
Kassambara, A. ggpubr: ‘ggplot2’ Based Publication Ready Plots. https://cran.r-project.org/web/packages/ggpubr/index.html (2023).
Acknowledgements
This study was supported by the Asan Institute for Life Sciences, Asan Medical Center, Seoul, Korea (A20221175) and Basic Science Research Programs through the National Research Foundation of Korea (NRF), funded by the Ministry of Science, ICT & Future Planning, Korea (NRF-2018R1D1A1B07048831).
Author information
Authors and Affiliations
Contributions
S.M.C., J.-W.P., Y.J.L., B.-K.J., and H.Jin.L. were responsible for the study concept and design. S.M.C., J.-W.P., H.Jae.L., and H.Jin.L. were responsible for the acquisition of data, technical and material support. S.M.C., J.-W.P., B.-K.J., H.L, I.W.L., and H.Jin.L. were responsible for the analysis and interpretation of data. S.M.C., Y.J.L., B.-K.J., and H.Jin.L. were responsible for the drafting of the manuscript. G.G. and S.H.P. were responsible for critical revision of the manuscript for important intellectual content. All authors have critically reviewed the paper and approved the final version.
Corresponding authors
Ethics declarations
Competing interests
The authors declare no competing interests.
Additional information
Publisher’s note Springer Nature remains neutral with regard to jurisdictional claims in published maps and institutional affiliations.
Supplementary information
Rights and permissions
Open Access This article is licensed under a Creative Commons Attribution-NonCommercial-NoDerivatives 4.0 International License, which permits any non-commercial use, sharing, distribution and reproduction in any medium or format, as long as you give appropriate credit to the original author(s) and the source, provide a link to the Creative Commons licence, and indicate if you modified the licensed material. You do not have permission under this licence to share adapted material derived from this article or parts of it. The images or other third party material in this article are included in the article’s Creative Commons licence, unless indicated otherwise in a credit line to the material. If material is not included in the article’s Creative Commons licence and your intended use is not permitted by statutory regulation or exceeds the permitted use, you will need to obtain permission directly from the copyright holder. To view a copy of this licence, visit http://creativecommons.org/licenses/by-nc-nd/4.0/.
About this article
Cite this article
Cha, S.M., Park, JW., Lee, Y.J. et al. SPP1+ macrophages in HR+ breast cancer are associated with tumor-infiltrating lymphocytes. npj Breast Cancer 10, 83 (2024). https://doi.org/10.1038/s41523-024-00695-7
Received:
Accepted:
Published:
Version of record:
DOI: https://doi.org/10.1038/s41523-024-00695-7







