Abstract
A simulation can stand its ground against an experiment only if its prediction uncertainty is known. The unknown accuracy of interatomic potentials (IPs) is a major source of prediction uncertainty, severely limiting the use of large-scale classical atomistic simulations in a wide range of scientific and engineering applications. Here we explore covariance between predictions of metal plasticity, from 178 large-scale (~108 atoms) molecular dynamics (MD) simulations, and a variety of indicator properties computed at small-scales (≤102 atoms). All simulations use the same 178 IPs. In a manner similar to statistical studies in public health, we analyze correlations of strength with indicators, identify the best predictor properties, and build a cross-scale “strength-on-predictors” regression model. This model is then used to estimate regression error over the statistical pool of IPs. Small-scale predictors found to be highly covariant with strength are computed using expensive quantum-accurate calculations and used to predict flow strength, within the statistical error bounds established in our study.
Similar content being viewed by others
Introduction
With steady growth and decreasing cost of high-performance computing (HPC), atomistic simulations are becoming an increasingly practical component of materials R&D. Classical atomistic simulations rely on computationally expedient interatomic potentials (IPs) that permit material models with many millions, billions, or even trillions of atoms. The availability of accurate, transferable, and computationally efficient IPs is a key ingredient for continued successful applications of atomistic simulations in materials research. Ongoing explosive developments in machine-learned IPs promise to bring the accuracy of atomistic simulations closer in line with that of first-principles (FP) quantum mechanical calculations (we note that while every effort has been made in this work to assure the accuracy of the FP calculations based on the authors’ expertise in this area1 (see “Methods” section), deviations between FP predictions and experiments can occur in certain cases (e.g., see refs. 2,3)). Given their high cost and unfavorable scaling, FP calculations are limited to just a few hundred atoms, thereby defining the scales at which FP reference data is presently computed. What remains unclear is whether training an IP on small-scale FP data, however exhaustive and accurate, can translate into similarly accurate atomistic predictions at scales far beyond the reach of FP calculations, where simulations with IPs are the only option.
As an alternative to the presently impossible task of validating large-scale IP-based atomistic simulations against comparably large-scale FP computations, here we propose to assess the prediction accuracy by quantifying its covariance with separate small-scale “indicator” properties calculated using the same IP, and identifying the best “predictors” among them. These predictors are defined on a scale where direct validation against FP is indeed possible and available. The logic of our proposed approach is analogous to the uses of statistical inference for forecasting in financial engineering, public health, operations research, etc. For example, statistical studies in public health are used to predict a quantifiable health outcome (e.g., blood sugar level at 60 years of age or patient longevity) from personal traits (indicators) of the same patient (e.g., body mass index, gender, ethnicity, and so on). Despite the inherent uncertainty in predicting future health outcomes for any specific individual, results of such studies performed over a statistically representative pool of patients reveal correlations and trends that inform the general population and medical professionals of quantifiable health risks. Extending this to atomistic simulations, to the extent that statistical covariance between a large-scale quantity of interest (QoI) (health outcome) and small-scale indicator properties (personal traits) can be established, a regression model can be constructed and used to predict the QoI from the most highly covariant indicators (predictors) computed at small scales where FP calculations are feasible. Furthermore, the same statistics can be used to estimate the error of such predictions.
As a test bed in the material simulation context, we examine the covariance of dislocation-based plastic flow strength in face-centered cubic (FCC) metals (our QoI) computed in large-scale molecular dynamics (MD) simulations with indicator properties of the same materials computable on small scales, e.g., elastic constants, surface energies, etc. (Fig. 1). We perform the study over a pool of 178 IPs (statistical samples) for FCC metals. The IPs used are available in the OpenKIM repository at https://openkim.org4 along with their predictions for a range of material properties computed using robust and vetted computational protocols. As described in the “Methods” section, large-scale strength prediction involving tens of millions of atoms, and calculations of small-scale properties, were performed under identical conditions for all 178 IP models included in the statistical pool. Indicator properties found covariant with the computed MD strength become candidate independent predictor variables for building a “strength-on-predictors” regression function subsequently used to predict strength from FP theory along with uncertainty bounds obtained through the application of existing methods of statistical cross-validation (we note that our focus in this study is entirely on the statistical uncertainty of predicting a large-scale property from indicator properties, and not on uncertainties rooted in the FP theory or other simulation and experimental uncertainties associated with measuring crystal plastic strength).
We note that the applicability of a regression model and associated error bounds to predicting plastic flow strength from FP data is predicated on our starting assumption that the FP material model belongs to the same statistical pool as the IP models. Thus we assume that a (never-to-be-known) FP prediction of the QoI is covariant with FP predictors in the same manner that those quantities are related for the IPs included in our study. Our reasoning is that atomic trajectories defining a large-scale material QoI, such as the plastic flow strength, are sampling some of the same regions of a model’s potential energy surface (PES) (i.e., potential energy as a function of the atomic configuration) that are also sampled in computing small-scale (predictor) properties of the material model. Of course, only a small sampling of the PES is accounted for in computing any one of the predictor properties but, taken together, such small samples reflect the overall PES structure in the regions of interest for a given QoI. Thus our expectation that DFT “belongs to the same statistical pool” as the IPs, is a statement that (1) the QoI computed via DFT is tied to the same PES regions as the QoI computed via IPs; and (2) that DFT shares a similar PES structure to the IPs in these regions and therefore correlates similarly with the same predictor properties.
Results and discussion
Simulation results and data for statistical analysis
Our plan was to run MD simulations of crystal strength with as many IPs as we could possibly afford, compute the covariance of the dependent variable (predicted strength values) with a set of independent variables (small-scale indicator properties) extracted from the OpenKIM repository for the same IPs, and build a statistical regression model relating strength to indicators found to be most covariant. However, collecting the data presented challenges. MD simulations using one particular IP could not be completed due to numerical instabilities encountered irrespective of the integration time step. Another 14 IPs were excluded after subsequent analyzes revealed anomalies or irregularities in crystal response to straining, such as crystal rotation, phase transformations, and formation of amorphous phases, or voids (see the Supplementary Information (SI) for the full list of IPs and details on which were removed from consideration). All such unexpected behaviors were accompanied by a strong response deviating qualitatively from that of the remaining 163 IP models. Although decisions to exclude 15 out of 178 IPs relied on expert judgment, the reduction was unbiased, as the irregular results were taken out of the pool before any statistical analyses were undertaken.
At the same time, inspection of small-scale indicator properties of the remaining 163 IPs, precomputed in the OpenKIM repository, revealed some missing or out-of-bounds values deemed unreliable. Out of 62 initially considered indicators, 27 properties contained numerous missing or unreliable values and were excluded from our study altogether. To fill the gaps in the 163 × 35 table of the remaining small-scale properties, wherever possible we (1) computed the missing property values, and (2) re-computed property values falling outside of their physically reasonable range. Still, some properties for several IPs could not be re-computed or remained unreasonable: all such IP samples were excluded from computing covariance of strength with their missing small-scale properties (see SI for details).
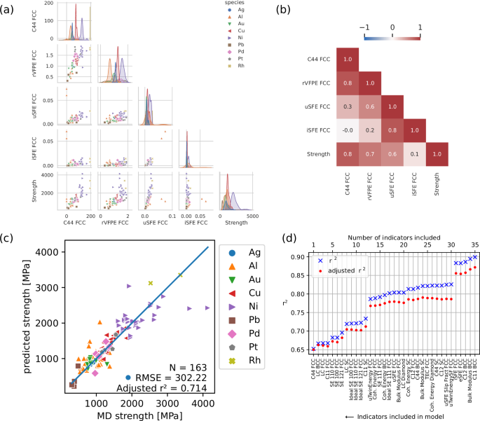
In principle, any small-scale indicator property (an elastic constant, surface energy, etc.) available in OpenKIM can be included in a regression model. However, to help select predictors for regression below, we first quantify the covariance of each individual candidate property with the dependent variable, the computed MD strength. The lower row in Fig. 2a presents scatter plots illustrating covariance of strength with four small-scale indicator properties computed with the same IPs, while the rows above show cross-covariance among the small-scale properties themselves (a more complete set of covariance plots is given in the SI). To quantify pairwise covariance we use the standard Pearson’s correlation coefficient5: variables with a correlation coefficient approaching 1 (positive correlation) or −1 (negative correlation) are highly correlated. Figure 2b is a heatmap showing correlations of strength with and among the same small-scale indicator properties in Fig. 2a. A more complete heatmap of correlations among all variables is given in the SI. Strength co-varies tightly with some indicators (C44 elastic constant, unstable stacking fault energy (uSFE)), while showing little or no covariance with others.
a Scatter plots of correlations of small-scale indicator properties and strength were evaluated on the pool of 163 IPs for nine FCC metals. C44 = shear modulus (GPa), rVFE = relaxed vacancy formation energy (eV), uSFE = unstable stacking fault energy (ev/A2), iSFE = intrinsic stacking fault energy (ev/A2). b Heatmap of correlation coefficients showing highly correlated (C44), moderately correlated (rVFE and uSFE), and minimally correlated (iSFE) properties. Highly correlated properties approach values of 1 or −1. c Predicted strength (using multi-linear regression and leave-one-out cross-validation, see text for details) vs strength computed in MD simulations for the 163 IP models. d r2 and adjusted r2 goodness of fit as each of the 35 predictor properties are added in the order shown. Each point represents r2 and adjusted r2 of a model including the corresponding predictor and all predictors to its left. Here, the predictors are added in decreasing order of individual correlation with strength.
The previous scatter plots and pairwise covariance calculations simply excluded the missing or out-of-bounds indicator values from the IP samples. These missing values must be addressed when fitting a “strength-on-predictors” multi-variate regression model, as many procedures require a complete dataset. One approach is to simply remove any IP samples with missing values; this would result in an unacceptable reduction of our statistical pool. Here we use data imputation to replace missing and unreasonable indicator values with inferred values, based on a k-nearest neighbors approach (see SI for details). We again relied on expert opinion to bound ranges of reasonable values for small-scale property data; however, all decisions as to which property values to exclude or replace were made prior to statistical analysis.
We use multi-linear regression to illustrate the construction of a statistical model relating flow strength to the indicator properties, leaving more advanced regression analyses to the SI. Prior to computing regression coefficients each variable in the regression model is shifted and scaled to have zero mean and unit variance6. Figure 2c presents a linear regression model for the flow strength built on 35 small-scale indicators properties extracted from the OpenKIM repository with scaling applied prior to imputing missing values for the 163 IPs included in the statistical pool. Figure 2d is the plot of the standard goodness of fit parameter r 2 as a function of the number of predictors included in the multi-linear regression, in descending order of their correlation with strength. Although r2 rises monotonically with the number of included predictors (as it should), except for several notable increases, adding more predictors brings little improvement in the goodness of fit. Shown in the same figure is the adjusted r2 7 that normalizes goodness of fit for the number of independent variables and can decrease if the next included variable does not improve the fit significantly. Plateaus in r2 are observed when a group of highly collinear predictors are added to the expanding regression model. Typically, such collinear groups include closely related properties, e.g., elastic constants C11, C12, and C44, that tend to have similar correlation coefficients with strength, resulting in them being added to the regression model in sequence. The jumps occur whenever a predictor is added that is not highly collinear with the previously added predictors. We note that although the adjusted r2 reaches a high value of 0.87, a few outliers are still observed in the regression plot in Fig. 2c.
Further data reduction and augmentation
Noting that some MD simulations predicted flow stress much greater than that predicted by the regression model in Fig. 2c prompted us to additionally re-examine irregularities in all 178 IP models for which strength was computed in the MD. In doing so, an unusual mechanism was observed in some IP models, in which extended stacking faults block dislocation propagation on intersecting glide planes. Continued dislocation motion requires breaking through the SF obstacles8, thus necessitating higher stress than would be required if no such blocking obstacles were present. Termed here “stacking fault jamming” (SF jamming), this additional mechanism adds resistance to dislocation motion, thus contributing to an anomalously high plastic strength (Fig. 3). We performed additional visual attribution of all 178 models to two distinct types, “SF jammed” and “not SF jammed.” Of the 16 models that were identified as SF jammed, six had been previously excluded from the statistical pool based on other considerations. Outliers or not, we excluded all SF jammed IPs from further statistical analyses on the grounds that they exhibit a plastic response qualitatively different from the rest of the remaining IP models, thus paring our statistical pool down to 153 IP models (see SI for details).
Thin slices through two plastically deformed crystals containing dislocations. All atoms deemed “perfect” FCC by a classifier algorithm in Ovito37 are deleted for clarity leaving behind only a minority of atoms colored red deemed “defective” (classified as not FCC). In an SF-jammed crystal, shown on the upper left, dislocations appear as ribbons of red atoms revealing widely dissociated (extended) dislocation cores delimiting an SF. In the crystal on the lower left, dislocations are only narrowly dissociated and appear as strings of defective atoms. The 2D schematic on the right depicts SF jamming where three extended dislocations are shown on two symmetry-related glide planes (dashed lines). Each dislocation consists of two Shockley partial dislocations (blue) connected by a ribbon of SF (red). Arrows show directions of forces seen by each dislocation under externally applied mechanical stress. Dislocations can move along their respective glide planes, however their motion is blocked by wide SFs of other dislocations dissociated on intersecting glide planes. Jamming develops gradually as dislocations multiply under stress to a point where the spacing between them becomes comparable to the width of their SFs (ribbons). In our set of 178 IP models, SF jamming largely affects models with low SF energy (which results in wide SFs).
Analysis of the defect microstructures observed in MD simulations suggested additional indicator properties not previously included as possible predictors. Even in the absence of SF jamming, crystal defects other than dislocations are observed in large quantities for all 153 IPs remaining in the pool. On further inspection, most non-dislocation defects were found to be vacancies and vacancy clusters likely produced by moving dislocations9. Leaving it to future work to establish specific atomistic mechanisms, the production of vacancies should add resistance to dislocation motion, thus increasing plastic strength. Following this logic, we developed new OpenKIM property calculations (KIM test drivers) for computing the vacancy formation energy (both relaxed and unrelaxed), the vacancy migration barrier, and the vacancy formation volume10,11. Consistent with our observations, all four variables related to vacancies are found to have significant covariance with the flow strength. Thus, they were added as candidate independent variables in subsequent statistical analyses, bringing the number of available indicator properties to 39.
Down-selection of independent variables for regression
Any indicator property computable on small scales can be considered a candidate predictor for cross-scale regression, such as material properties in FP repositories like Materials Project12 and AFLOW13, as well as energies, forces, stress, and other properties included in the rapidly expanding set of published datasets used in fitting IPs, such as those distributed through the ColabFit Exchange14. Ideally, a cross-scale regression model should be built on indicators most covariant with the QoI. However, many indicator properties are highly collinear with each other. Adding an independent variable that is collinear with other independent variables that are already included in the regression model brings little additional information and makes the covariance matrix ill-conditioned. For example, even though plastic flow strength is clearly covariant with the computed {111}, {110}, and {100} surface energies, the latter energies are all collinear. Observing that most mutually collinear predictors belong to groups of related indicators (e.g., the group of three elastic constants), the number of independent regression variables can be reduced by including only one representative predictor property from each collinear property group. Furthermore, given the limited pool of available IP samples—now only 153—we would like to preclude over-fitting by limiting the number of independent variables to a reasonable few. This is also preferable in reducing the effort required to compute predictors using computationally expensive FP methods such as density functional theory (DFT).
To select the most informative indicators, we use repeated k-fold cross-validation15 to evaluate all 9919 regression models built on one, two, and three out of 39 candidate indicators (39 choose 1 + 39 choose 2 + 39 choose 3). The k-fold method is useful in evaluating the ability of a model to predict previously unseen data especially when data itself is in short supply. Here we randomly divide our statistical pool of 153 IP samples into ten groups or folds of (nearly) equal size and reserve each fold once for testing while using the remaining nine folds for training. For every combination of indicators, random partitioning into ten folds is repeated five times. In Fig. 4a, 3-variable regression models are shown in decreasing order of their resulting goodness of fit r2 and predictors are lumped together into similar groups (see the SI for the predictors included in each group). The frequency of appearance of a given predictor group in the top-performing regression models is an indication of the group’s importance in predicting strength. Consistent with its highest correlation coefficient with strength, all top models include the vacancy migration energy (VME). Beyond that, many combinations of other factor groups (e.g., surface energy, lattice/elastic constants) are essentially equivalent, with very similar root mean square error (RMSE) values as shown by the color map at the top of the figure. The top regression models perform similarly well with an average RMSE of approximately 200 MPa, or about 10% of simulated plastic strength averaged over all 153 sampled IPs. Figure 4b presents one of the best 3-variable regression models (see the figure caption for details), fit the 153 samples remaining in the statistical pool with the adjusted goodness of fit parameter r2 = 0.88.
a Heat map showing which generic predictor groups (e.g., “elastic const” includes C11, C12, and C44 for FCC, BCC, and SC) are used in the top-performing regression models, as determined by repeated k-fold cross-validation. A filled box means at least one predictor from that group was used in the model. The color map at the top represents the root mean square error (RMSE) in the predicted strength in MPa. See the SI for factors included in each group. b Comparison of the strength predicted by a top multi-linear regression model with the strength obtained from a large-scale MD simulation. The regression model is based on three predictors: {111} surface energy, lattice constant, and vacancy migration energy, all for FCC. The RMSE of the regression model is estimated using leave-one-out cross-validation, see the text for details.
Predicting flow strength by regression on first-principles data
We used FP DFT calculations to compute the predictor properties used in the 3-variable regression model shown in Fig. 4b, i.e., the {111} surface energy, the lattice constant, and the VME. Figure 5 shows the flow strength of seven FCC metals Ag, Al, Au, Cu, Ni, Pd, and Pt, predicted by substituting into the regression model the three predictors computed for each metal using DFT (see the “Methods” section for the details of the DFT calculations and the SI for a table of DFT results). Assuming that the 153 IPs and the seven DFT models belong to the same statistical pool (see explanation above), these values represent what seven hypothetical MD simulations with DFT forces would have predicted if indeed they could be performed under the same simulation conditions as those performed with the IPs. Under the same assumption, the pool of 153 IP samples used for constructing the regression model can also be used to estimate the error in the model’s predictions, e.g., using leave-one-out cross-validation16. Here, we fit 153 regression models on the same three predictors, leaving out one of the 153 IP samples from each model for validation. As an estimate of the prediction error by regression on DFT predictors, the average relative prediction error among 153 leave-one-out models is 15%. Five of seven DFT predictions fall within the 25–75% inter-quartile range of MD flow strength values computed using the IPs, when the prediction error (±2 × RMSE) is considered. It is notable, however, that the predictions for Pd and Pt, even when accounting for their error bars (not shown), do not fall within the interquartile range, whereas they do for the other elements. There can be different reasons for this disagreement. One possibility is that, unlike the five other metals, Pd and Pt are represented by relatively few IP models (specifically 8 Pd and 5 Pt IPs) and thus have a greater chance of being statistical outliers by themselves. In addition, the DFT values of the dominant VME predictor computed for these metals fall well outside the inter-quartile range of VME values of the 153 IPs (see SI) and may indicate technical difficulties with the DFT calculations. Likely informative, the source of this disagreement remains to be established.
The plastic strength of seven metals was predicted using a multi-linear regression model trained on three predictors for which DFT data was computed ({111} surface energy, lattice constant, and vacancy migration energy, all for FCC). Strength predicted from the DFT predictor values is shown using a red time. Gray boxes show the first and third quartiles of flow strength values observed for each metal in large-scale MD simulations for the 153 IPs included in this study. Gray circles indicate flow strength simulation results that are outside of the first and third quartiles.
Outlook
In this work, we propose and demonstrate a statistical approach of cross-scale covariance in which a large-scale QoI is predicted by regression on small-scale properties of the same material model. Our study of statistical covariance places on quantitative footing the long-standing approach in atomistic simulations in which an IP is fitted to a set of small-scale properties deemed by an expert to be “important” for subsequently predicting a particular material property or behavior of interest. While the cross-scale relationships considered here have been assumed to exist in a broad context of materials research, here we establish and quantify covariance of plastic flow strength on a variety of small-scale properties through a data-driven approach, without an a priori bias.
We view this study as a proof of concept for a general approach, and hence deliberately focus on the relatively simple case of plastic flow in single crystal FCC as a first step. It is uncertain whether a method based on statistical covariance between small-scale indicator properties and large-scale QoIs will hold in more complex settings. This is a topic for future research. The present study may also suffer shortcomings not anticipated at its inception. Well-known in other contexts where statistical studies are common are issues of insufficient size and diversity of the statistical sample. In addition to having to pare down our statistical pool from 178 to 163 to 153 IP models, our statistical sample is likely to be still poorer than that. Among the 153 IPs remaining in the pool, some may be “clones” in the sense that both the large-scale strength predictions and small-scale indicator properties computed with these potentials are very close. Yet to be verified, this is supported by the fact that many IPs suspected to be clones come from related groups of authors. Another issue is that nearly one-third of all IP models included in our statistical pool were developed for nickel, whereas some other metals are represented by only a few IP models. Further, some of the IPs included in the study are directly fitted to or post-validated against the properties used as predictors in our regression model, which biases the statistics by further reducing the diversity of our statistical pool of IP models. There is also a limited selection of IP types in the pool (EAM, FS, SNAP, ADP, and MEAM), and in particular a lack of machine learning IPs (aside from SNAP).
Leaving aside known and as yet unknown shortcomings of our exploratory study, the goodness of fit parameters r2 of some of our multi-linear regression models are approaching 0.9, whereas any value above 0.7 is commonly viewed as high. Is it possible to establish a still tighter covariance of plastic strength on small-scale properties? Two examples described above suggest that it may indeed be possible. In one, by focusing on regression outliers, we discovered SF jamming as an unusual new mechanism of resistance to dislocation motion in some IP models. This led us to exclude—prior to statistical analyzes—all such models from our statistical pool, which improved the covariance. To our knowledge, SF jamming has not been observed before and may deserve further attention. In another example, physical insights into mechanisms of dislocation motion suggested additional indicators related to vacancy defect energetics not previously included in our covariance study. Including these new predictors improved the regression. These two examples illustrate how physical insights and statistical analyses can mutually benefit each other.
In summary, we propose an approach in which large-scale QoIs from MD simulations using an IP can be predicted by statistical regression on small-scale properties of the same IP model. Taking advantage of the already large and rapidly increasing number of IP models and property calculations available and documented in the OpenKIM repository, along with the recently developed capability for large-scale MD simulations of plastic flow strength, here we establish a close covariance of the MD computed plastic flow strength with small-scale predictor properties of FCC metals. The resulting cross-scale covariance relates small-scale properties, requiring only on the order of 104 atoms × steps or less to compute, to a large-scale QoI requiring 1014 atoms × steps to simulate, thus bridging a scale gap of some ten orders of magnitude. The selection of which predictor properties to use is data-driven, accounting for statistical collinearity with the QoI and between the properties themselves, as well as the relative cost and robustness of FP computational methods. The frequency of appearance in the top regression models served as further justification for the factor selection, allowing a straightforward method that can be used in property selection. Our statistical analyses reveal several predictor properties most covariant with metal strength that can be recommended for inclusion in the fitting or validation of bespoke IPs intended specifically for accurate simulations of plastic strength. In addition to the regression models themselves, our statistical analyses estimate prediction errors, making it meaningful to use resulting regression models to predict, within estimated error bounds, the flow strength of crystals from FP theory.
Methods
OpenKIM
OpenKIM4,17 (Open Knowledgebase of Interatomic Models) is a multifaceted cyberinfrastructure project founded in 2009. All content on OpenKIM is publicly available at https://openkim.org. The components of OpenKIM enabling the present work are the IP repository, the KIM API, and the automatic property testing framework.
At the time of submission, the OpenKIM IP repository contains 643 curated IPs of various types. KIM IPs conform to the KIM API that allows them to be used in a plug-and-play fashion with compatible simulation platforms, such as LAMMPS18, ASE19, and others. IPs are gathered from literature, group websites, or other repositories such as the NIST IPR20 by OpenKIM staff or submitted through the OpenKIM website by authors.
Every IP uploaded to OpenKIM is automatically run through a battery of property calculations using robust, vetted computational protocols (called “KIM Test Drivers”) by the OpenKIM Processing Pipeline21,22. The pipeline is a cloud-based engine that matches IPs to compatible calculations (e.g., matching species and simulation code) and automatically runs the calculations on available HPC resources. Verification Checks (VCs) ensure an IP’s coding and basic physics (e.g., invariances and smoothness). A KIM Test computes an IP’s prediction for a material property and reports it in a standardized format conforming to a KIM Property Definition schema23. The OpenKIM pipeline stores all results in a public, queryable MongoDB instance, which facilitates analyses across large samples of IPs such as the one done here and in ref. 24.
All non-DFT small-scale property calculations in the present work were performed by the OpenKIM Processing Pipeline. The flow strength calculations were facilitated by the KIM API, which enabled batch creation of LAMMPS input scripts with a uniform syntax independent of potential type. Because of the extreme scale of the plastic flow strength calculations, many of the KIM IPs had to be converted to an alternate (KIM Simulator Model) format that was compatible with the Kokkos acceleration package in LAMMPS.
MD simulations of plastic strength
The LAMMPS code18 was used to compute the plastic flow strength of 178 model materials, using large-scale MD simulations similar to those previously described in refs. 25,26. First, a 3D periodic FCC single crystal with 54 million atoms was constructed in an initially orthorhombic supercell with an aspect ratio close to 1.23:1:0.81 and with its x, y, and z edges oriented along the [110], [001] and \([1\bar{1}0]\) directions of the cubic lattice, respectively. To seed dislocation sources, rhomb-shaped prismatic loops of the vacancy type were inserted precisely as described in ref. 26. MD simulations were performed in an NVT ensemble at a temperature of 300 K under compression along the x-axis at a constant true strain rate of 108/s up to a true compressive strain of 0.4. To maintain a constant volume, the crystal was set to expand at the same true rate along the y-axis, while its dimension along the z-axis was maintained constant. In the literature, a deformation geometry of this form is typically referred to as plane strain or channel-die compression27. Before starting a simulation, the crystal’s dimensions were scaled to match the lattice constant of each simulated FCC metal and equilibrated at 300 K and zero pressure. It has been previously observed25,26 that provided that the deformation conditions are maintained constant over a sufficiently long time, the flow stress eventually reaches a steady asymptotic value independent of the initial material state and deformation history. Here we define plastic strength as a steady value of flow stress attained in the asymptotic limit of infinite time. Although significantly different from definitions prevailing in the literature, such an asymptotic measure of plastic strength is a material parameter independent of initial material microstructure and deformation path. We additionally verified (see SI) that in this series of MD simulations, the condition of steady flow is attained about halfway through each simulation, upon reaching a true compressive strain of 0.2. Among the 178 model materials, Poisson’s ratio varied in the range of 0.3–0.35. Under the isochoric deformation conditions maintained in our simulations, any value of Poisson’s ratio different from 0.5 results in all three diagonal stress components being generally non-zero which was accounted for by computing plastic strength as the von Mises stress invariant28 averaged over the second half of total simulated true strain, i.e., overstrain interval between 0.2 and 0.4.
Out of the many IPs available and documented in the OpenKIM repository, 178 IPs previously developed for nine FCC metals were selected. This included all 144 computationally expedient IPs of the embedded-atom model (EAM)29 and the Finnis–Sinclair (FS)30 types. Furthermore, 34 more expensive IPs were included, listed in order of increasing computational cost: spectral neighbor analysis (SNAP)31, angular-dependent (ADP)32, and modified embedded-atom (MEAM)33 potentials. Although further diversification over IP types was desirable, being limited to our large but still finite HPC resource, we could not afford to run crystal strength simulations with still more expensive IPs available in OpenKIM. For the 34 moderately expensive potentials that we did use, we had to pare down the size of our simulated crystals to about 7 million atoms, which was just sufficient for extracting an average value of asymptotic strength (see SI). As was documented in ref. 26, further reduction in crystal size results in increasing amplitude of thermal noise, thus raising measurement uncertainty in the predicted strength values. Given the size of our simulated crystals and about one million time steps needed to complete a simulation of crystal strength, we estimate to have executed in this series of simulations over 2 × 1016 atoms × steps.
DFT calculations of predictors
Density functional theory (DFT) calculations were performed using the PBEsol exchange-correlation functional and pseudo-potentials based on the projector augmented wave (PAW) method34 available in the Vienna Ab initio Simulation Package (VASP)35. To accurately account for the inner-core and valence electrons, pseudopotentials for Al, Ag, Au, Cu, Ni, Pb, Pd, and Pt, containing 3, 11, 11, 11, 10, 4, 10, and 10 valence electrons, respectively, were used. Electronic structure calculations were performed using a plane-wave energy cutoff of 600 eV and a Methfessel–Paxton smearing scheme with a width of 0.15 eV. Brillouin zone integrations were performed using 32 × 32 × 32 Monkhorst–Pack mesh sizes for conventional FCC unit cells (each containing four atoms) or its equivalent for larger supercells. Structural optimizations were terminated when total energies were converged to less than 10−7 eV. With this convergence criterion, atomic forces typically converged to less than 0.001 eV/Å.
Elastic constant calculations were performed using the procedure described in ref. 36 with conventional unit cells containing four atoms. To this end, we used strains between −2% and 2%, and total energies for different strains were fitted to a sixth-order polynomial. Vacancy formation energies were calculated using 4 × 4 × 4 supercells containing 255 atoms and one vacancy (with lattice vectors aligned with the three Cartesian coordinates) and 8 × 8 × 8 k-point meshes (equivalent to 32 × 32 × 32 mesh for a unit cell), but due to memory limitations, vacancy migration barriers were calculated using 6 × 6 × 6 k-point meshes.
For surface energy and stacking fault energy calculations, supercells containing 224 atoms with lattice vectors parallel to [111], \([01\bar{1}]\) and \([\bar{2}11]\) directions were used. Each supercell consisted of 28 (111) atomic layers, free surface condition was imposed along [111] direction, and periodic boundary conditions were imposed along the two orthogonal directions. Consequently, the edge length along [111] was >80 Å (the thickness of the vacuum region was set to 25% of the edge length along [111]) and the edge lengths along the two other orthogonal axes were typically less than 10 Å.
Data availability
The Python code and supporting data used for this paper will be made available on GitHub at https://github.com/bjasperson/strength_covariance. Data pertaining to large-scale MD simulations are available on reasonable request. All KIM test results, cited in the SI and used to generate the indicator properties, are available at https://openkim.org/.
References
Kumar, S. et al. Accurate parameterization of the kinetic energy functional. J. Chem. Phys. 156, 024110 (2022).
Dudarev, S. L., Peng, L.-M., Savrasov, S. Y. & Zuo, J.-M. Correlation effects in the ground-state charge density of Mott insulating NiO: a comparison of ab initio calculations and high-energy electron diffraction measurements. Phys. Rev. B 61, 2506–2512 (2000).
Ma, P.-W. & Dudarev, S. L. Nonuniversal structure of point defects in face-centered cubic metals. Phys. Rev. Mater. 5, 013601 (2021).
Tadmor, E. B., Elliott, R. S., Sethna, J. P., Miller, R. E. & Becker, C. A. The potential of atomistic simulations and the knowledgebase of interatomic models. JOM 63, 17–17 (2011).
Johnson, R. A. & Tsui, K.-W. Statistical Reasoning and Methods (John Wiley, New York, 1998).
Pedregosa, F. et al. Scikit-learn: machine learning in Python. J. Mach. Learning Res. 12, 2825–2830.
Raju, N. S., Bilgic, R., Edwards, J. E. & Fleer, P. F. Methodology review: estimation of population validity and cross-validity, and the use of equal weights in prediction. Appl. Psychol. Meas. 21, 291–305 (1997).
Yamakov, V., Wolf, D., Phillpot, S. R., Mukherjee, A. K. & Gleiter, H. Dislocation processes in the deformation of nanocrystalline aluminium by molecular-dynamics simulation. Nat. Mater. 1, 45–49 (2002).
Marian, J., Cai, W. & Bulatov, V. V. Dynamic transitions from smooth to rough to twinning in dislocation motion. Nat. Mater. 3, 158–163 (2004).
Li, J. & Fuemmeler, E. Vacancy formation and migration energies for cubic and hcp monoatomic crystals v001. OpenKIM. https://doi.org/10.25950/c27ba3cd (2023).
Li, J. & Fuemmeler, E. Monovacancy formation energy and relaxation volume for cubic and hcp monoatomic crystals v001. OpenKIM. https://doi.org/10.25950/fca89cea (2023).
Jain, A. et al. Commentary: the materials project: a materials genome approach to accelerating materials innovation. APL Mater. 1, 011002. https://pubs.aip.org/aip/apm/article/119685.
Curtarolo, S. et al. AFLOW: an automatic framework for high-throughput materials discovery. Comput. Mater. Sci. 58, 218–226 (2012).
Vita, J. A. et al. ColabFit exchange: open-access datasets for data-driven interatomic potentials. J. Chem. Phys. 159, 154802 (2023).
Celisse, A. Optimal cross-validation in density estimation with the L2-loss (2014).
Stone, M. Cross-validatory choice and assessment of statistical predictions. J. R. Stat. Soc. Ser. B 36, 111–133 (1974).
Tadmor, E. B., Elliott, R. S., Phillpot, S. R. & Sinnott, S. B. NSF cyberinfrastructures: a new paradigm for advancing materials simulation. Curr. Opin. Solid State Mater. Sci. 17, 298–304 (2013).
Thompson, A. P. et al. LAMMPS—a flexible simulation tool for particle-based materials modeling at the atomic, meso, and continuum scales. Comput. Phys. Commun. 271, 108171 (2022).
Larsen, A. H. et al. The atomic simulation environment—a Python library for working with atoms. J. Phys. Condens. Matter. 29, 273002 (2017).
Becker, C., Trautt, Z. & Hale, L. NIST interatomic potentials repository. https://www.ctcms.nist.gov/potentials/ (2010).
Karls, D. S. et al. The OpenKIM processing pipeline: a cloud-based automatic material property computation engine. J. Chem. Phys. 153, 064104 (2020).
Karls, D. S., Clark, S. M., Waters, B. A., Elliott, R. S. & Tadmor, E. B. HPC Extensions to the OpenKIM processing pipeline. In 2022 IEEE 18th International Conference on e-Science (e-Science), 278–283 (IEEE, 2022).
KIM Properties Framework. https://openkim.org/doc/schema/properties-framework/ (2024).
Waters, B. et al. Automated determination of grain boundary energy and potential-dependence using the OpenKIM framework. Comput. Mater. Sci. 220, 112057 (2023).
Zepeda-Ruiz, L. A., Stukowski, A., Oppelstrup, T. & Bulatov, V. V. Probing the limits of metal plasticity with molecular dynamics simulations. Nature 550, 492–495 (2017).
Zepeda-Ruiz, L. A. et al. Atomistic insights into metal hardening. Nat. Mater. 20, 315–320 (2021).
Basson, F. & Driver, J. Deformation banding mechanisms during plane strain compression of cube-oriented fcc crystals. Acta Mater. 48, 2101–2115 (2000).
Timoshenko, S. History of Strength of Materials: With a Brief Account of the History of Theory of Elasticity and Theory of Structures (Courier Corporation, 1983).
Daw, M. S., Foiles, S. M. & Baskes, M. I. The embedded-atom method: a review of theory and applications. Mater. Sci. Rep. 9, 251–310 (1993).
Finnis, M. & Sinclair, J. A simple empirical n-body potential for transition metals. Philos. Mag. A 50, 45–55 (1984).
Thompson, A. P., Swiler, L. P., Trott, C. R., Foiles, S. M. & Tucker, G. J. Spectral neighbor analysis method for automated generation of quantum-accurate interatomic potentials. J. Comput. Phys. 285, 316–330 (2015).
Mishin, Y. & Lozovoi, A. Angular-dependent interatomic potential for tantalum. Acta Mater. 54, 5013–5026 (2006).
Baskes, M. I. Modified embedded-atom potentials for cubic materials and impurities. Phys. Rev. B 46, 2727 (1992).
Blöchl, P. E. Projector augmented-wave method. Phys. Rev. B 50, 17953–17979 (1994).
Kresse, G. & Furthmüller, J. Efficiency of ab initio total energy calculations for metals and semiconductors using a plane-wave basis set. Comput. Mater. Sci. 6, 15–50 (1996).
Söderlind, P., Eriksson, O., Wills, J. M. & Boring, A. M. Theory of elastic constants of cubic transition metals and alloys. Phys. Rev. B 48, 5844–5851 (1993).
Stukowski, A. Visualization and analysis of atomistic simulation data with OVITO—the open visualization tool. Model. Simul. Mater. Sci. Eng. 18, 015012 (2009).
Acknowledgements
The authors acknowledge all developers of OpenKIM content (see SI for citations) and especially E. Fuemmeler for assisting in the development of the new vacancy property calculations. The authors also acknowledge useful discussions with Y. Kurniawan and M. Transtrum. B.A.J. also acknowledges useful discussions with H. T. Johnson. B.A.J. acknowledges that this material is based in part upon work supported by the National Science Foundation (NSF) under grant no. 1922758. E.B.T. and I.N. acknowledge partial support through NSF under grant no. 1834251 and 1834332. All authors acknowledge funding support from the Laboratory Directed Research and Development program (tracking number 23-SI-006) and a special computational time allocation on the Lassen supercomputer from the Computational Grand Challenge program at Lawrence Livermore National Laboratory. This work was performed under the auspices of the U.S. Department of Energy by Lawrence Livermore National Laboratory under Contract DE-AC52-07NA27344.
Author information
Authors and Affiliations
Contributions
V.V.B. and E.B.T. developed the concept, V.V.B. and I.N. planned and performed MD simulations, B.A.J. and F.Z. performed statistical analyses, A.S. performed DFT calculations, B.A.J. and I.N. collected small-scale property data, and V.L. secured funding support and managed the project. All authors analyzed the findings and wrote the paper.
Corresponding author
Ethics declarations
Competing interests
The authors declare no competing interests.
Additional information
Publisher’s note Springer Nature remains neutral with regard to jurisdictional claims in published maps and institutional affiliations.
Supplementary information
Rights and permissions
Open Access This article is licensed under a Creative Commons Attribution-NonCommercial-NoDerivatives 4.0 International License, which permits any non-commercial use, sharing, distribution and reproduction in any medium or format, as long as you give appropriate credit to the original author(s) and the source, provide a link to the Creative Commons licence, and indicate if you modified the licensed material. You do not have permission under this licence to share adapted material derived from this article or parts of it. The images or other third party material in this article are included in the article’s Creative Commons licence, unless indicated otherwise in a credit line to the material. If material is not included in the article’s Creative Commons licence and your intended use is not permitted by statutory regulation or exceeds the permitted use, you will need to obtain permission directly from the copyright holder. To view a copy of this licence, visit http://creativecommons.org/licenses/by-nc-nd/4.0/.
About this article
Cite this article
Jasperson, B.A., Nikiforov, I., Samanta, A. et al. Cross-scale covariance for material property prediction. npj Comput Mater 11, 1 (2025). https://doi.org/10.1038/s41524-024-01453-w
Received:
Accepted:
Published:
Version of record:
DOI: https://doi.org/10.1038/s41524-024-01453-w
This article is cited by
-
Computational alchemy clarifies origins of alloy strengthening
npj Computational Materials (2025)







