Abstract
Muscle function and regeneration are impaired in type 1 diabetes, but whether this arises directly from muscle stem cell (MuSC) dysfunction has not been addressed. Here, we utilized three-dimensional MuSC cultures (micromuscles) to demonstrate that hyperglycemia drives deficits in muscle stem cell function, leading to impaired force production in differentiated myotubes. The functional capacity of skeletal muscle was shown to decline after repeated bouts of injury in mouse models of type 1 diabetes, and this was replicated in micromuscles derived from MuSCs isolated from diabetic mice, indicating MuSC dysfunction was linked to poor muscle regeneration and function. The loss of force producing capacity was associated with impaired myotube hypertrophy in vitro and in vivo after injury. Furthermore, poor muscle regeneration was exacerbated by a loss of MuSC number due to aberrant activation, even in the absence of injury. Deficits in MuSC function and number could be rescued by early treatment with the glucose-lowering drug dapagliflozin, indicating that MuSC defects were driven by exposure to a hyperglycemic environment. The findings reveal that MuSC dysfunction contributes to muscle functional deficits in models of type 1 diabetes.
Similar content being viewed by others
Introduction
Individuals with type 1 diabetes frequently suffer from poor muscle health, which is a predictor of mortality, and disability1,2,3. Muscle atrophy, loss of strength, and impaired function, have been observed in patients with type 1 diabetes relative to healthy controls4,5,6,7 which can compromise interventions such as insulin and exercise8,9. Muscle health in diabetes may also be worsened by defective muscle regeneration, leading to functional impairment and frailty10,11,12. Thus, protecting health and quality of life by maintaining muscle’s intrinsic regenerative capacity is critical in diabetes.
Muscle stem cells (MuSCs) are indispensable for regeneration to restore function after injury. In healthy muscles, MuSCs reside in a quiescent state that protects them from mitotic DNA damage and stem cell exhaustion13. After muscle fiber injury, MuSCs are activated and undergo myogenic differentiation to repair or form new fibers14. This process is aided by the metabolic environment and supporting cell types including fibroadipogenic progenitors, immune cells, and endothelial cells, which may also be affected in diabetes15,16,17.
Reduced MuSC number and altered MuSC behavior have been observed in type 1 diabetes10,18,19 due to metabolic dysfunction, chronic inflammation, and oxidative stress15,16. We hypothesized that MuSC dysfunction would impair regeneration and subsequent muscle function in type 1 diabetes. Here, we investigate the role of MuSC dysfunction in muscle weakness after injury in two mouse models of type 1 diabetes and by utilizing three-dimensional MuSC cultures (micromuscles) as a novel approach linking muscle weakness with MuSC dysfunction and metabolism.
Results
Repeated injury leads to impaired fiber regeneration and poor force generating capacity in muscles of Akita mice
Muscle health of wildtype (WT) and Ins2 (Akita) mice was assessed at 3, 5, 8, 12, and 20 weeks of age. Akita mice developed hyperglycemia and impaired insulin secretion at around 4 weeks of age20. There were no differences in blood glucose, serum insulin, body mass, tibia length, or tibialis anterior (TA) and soleus muscle mass, between WT and Akita mice prior to diabetes onset at 3 weeks of age (Supplementary Fig. 1a–f). Akita mice had a lower body mass at 8-20 weeks of age than WT mice (Supplementary Fig. 1c), but tibia length was not different (Supplementary Fig. 1d). Reduced TA muscle mass was observed from 8-20 weeks of age (Supplementary Fig. 1e), with similar decreases in the soleus muscle (Supplementary Fig. 1f).
Myofiber size increased with age with no difference between WT and Akita mice prior to diabetes onset (Supplementary Fig. 1g, h). Myofiber diameter in TA muscles of Akita mice was decreased at 12 and 20 weeks of age compared with age-matched WT mice (Supplementary Fig. 1g, i). Decreased myofiber size was observed in the soleus muscles of Akita mice at 20 weeks (Supplementary Fig. 1h, i).
To compare the muscle regeneration in WT and diabetic Akita mice, zero (no injury, NI), one (1×), or three (3×) intramuscular injections of BaCl2 were administered to the TA muscle, beginning at 12 weeks of age (Fig. 1a). The muscle was allowed to regenerate for 28 days between repeated injections or end-point analyses, sufficient for restoration of muscle function in healthy mice21. Akita mice had elevated glycated hemoglobin (HbA1c) (Fig. 1b, Supplementary Fig. 2a, Supplementary Table 2) and reduced body mass compared to WT mice (Supplementary Fig. 2b). After injury and subsequent regeneration, muscles of WT mice were hypertrophied, with an increased mass compared with uninjured (NI) WT mice, when normalized to tibia length (Fig. 1c, Supplementary Fig. 2c, Supplementary Table 3). In Akita mice, muscle mass was unchanged after injury (Fig. 1c, Supplementary Table 3) and consequently, when compared to WT mice, muscle mass was reduced (Fig. 1c, Supplementary Table 3). Overall fiber size was decreased in the muscles of Akita mice after 1× and 3× injuries (Fig. 1d–f, Supplementary Table 4). Repeated injury did not affect muscle fiber size in WT mice (Fig. 1d-f, Supplementary Table 4). Myofiber size was reduced after 1× and 3× injuries in Akita mice but not in any other group (Supplementary Fig. 2d).
a Timeline of repeated myotoxic injury in male wildtype (WT) and Ins2 (Akita) mice. Red arrow indicates diabetes (T1DM) onset and disease duration. Yellow arrows indicate injury via a barium chloride intramuscular injection (BaCl₂ I.M). Black arrows indicate experimental endpoints: no injury (NI), one injury (1×), and three injuries (3×). b Glycated hemoglobin (HbA1c) levels, (c) tibialis anterior (TA) muscle mass normalized to tibia length, and (d) TA myofiber size of WT (gray) and Akita (red) mice each endpoint (n = 3–8). e Representative images of entire TA muscle sections (scale bar = 1 mm) and (f) high magnification images of muscle fibers (scale bar = 50 μm) at each endpoint, stained with hematoxylin and eosin. g Frequency-force relations for TA muscles at each timepoint with (h) peak force and (i) force normalized to muscle cross-sectional area (specific force). Statistics: Two-way ANOVA with Bonferroni’s post-hoc test *P < 0.05. Data are mean ± SD.
Maximum force was lower in uninjured muscles of Akita mice compared with WT mice. After 1× and 3× injuries, muscles of WT mice had a higher maximum force than uninjured muscles (Fig. 1g, h, Supplementary Table 5, 6) but in Akita mice, maximum force was unchanged after 1× injury and then decreased after 3× injuries (Fig. 1h, Supplementary Table 6). There was no difference in specific force (Fig. 1i) or time-to-peak twitch tension (Supplementary Fig. 2e) between muscles of WT and Akita mice. Fibrosis, mononuclear cells, and fat infiltration were not different between regenerated muscles of WT and Akita mice (Fig. 1e-f, Supplementary Fig. 2f-g). There was an increase in the number of central nucleated fibers in the contralateral, uninjured left TA muscle of injured Akita mice after 3× injuries (Supplementary Fig. 2h), indicating that that MuSCs of diabetic animals may be primed for regeneration and that either systemic stress or excess strain from compensatory loading of the contralateral leg can induce spontaneous regeneration in the absence of direct injury. Additionally, the number of central nuclei present in the cross section of myofibers was increased in WT mice following injury compared to Akita mice (Fig. 1f, Supplementary Fig. 2i), potentially indicating that fusion of myofibers during the regenerative process is delayed in Akita mice.
Diabetes causes reduced muscle stem cell number and disrupted quiescence
To determine whether deficits in MuSC function contributed to poor regeneration in Akita mice, we investigated the in vivo behavior of MuSCs in uninjured muscles. Pax7+ nuclei were counted in sections of uninjured TA muscles from WT and Akita mice at various stages of disease, with MuSC number higher during juvenile ages (3–5 weeks) and decreased with advancing age as MuSC population entered quiescence22 (Fig. 2a, b). The number of Pax7+ cells decreased in muscles of Akita mice at 8 weeks and decreased further to 20 weeks of age, compared with WT mice (Fig. 2a, b). MuSC quiescence was assessed by counting Pax7+ nuclei co-stained with cell cycle marker, Ki67. In the absence of injury, MuSCs should be in a quiescent Ki67- state, with disease causing aberrant activation of MuSCs, leading to their depletion23,24. The number of Ki67+ MuSCs increased at 12 weeks of age in muscles of Akita mice, with trending increases at 8 and 20 weeks of age (Fig. 2c-d), indicating disruption of MuSC quiescence. There was no difference in the number of TUNEL+ nuclei in muscle sections (Fig. 2e, f).
a Representative images and (b) quantification of Pax7⁺ nuclei of immunohistochemical staining for Pax7 (white, indicated by yellow arrows), laminin (red), and DAPI (blue) in sections of tibialis anterior (TA) muscles from wildtype (WT, gray) and diabetic Ins2 (Akita, red) mice (n = 7–14, scale bar = 50 μm). c Quantification of Ki67+ /Pax7+ nuclei and (d) representative images of immunohistochemical staining for Pax7 (white), Ki67 (red), and DAPI (blue) in TA sections (scale bar = 10 μm). e Representative images and (f) quantification of terminal deoxynucleotidyl transferase dUTP nick end labeling (TUNEL, green) staining of TA muscle sections from WT and Akita mice co-labeled with Pax7 (white) and DAPI (blue) (scale bar = 10 μm). Statistics: Unpaired t-test (b, c) or one-way ANOVAs with Bonferroni’s post hoc test (f) *P < 0.05 comparing WT and Akita mice at each timepoint. Data are mean ± SD.
Muscle stem cell dysfunction is maintained following isolation from the diabetic environment
To isolate MuSCs from the diabetic environment, male Akita mice were crossed with Pax7CreERT2 R26RYFP females to produce WT and Akita mice with inducible YFP expression in Pax7+ MuSCs. Greater than 99% of isolated YFP+ cells expressed Pax7 (Supplementary Fig. 3a) and the proportion of YFP+ cells decreased in muscles of 12-week-old Akita mice compared with WT controls (Supplementary Fig. 3b). Freshly isolated YFP+ MuSCs were stained with annexin V and DAPI to identify apoptotic cells, but no difference was observed in the proportion of MuSCs in live or early apoptotic states between 12-week-old WT and Akita mice (Supplementary Fig. 3c–e).
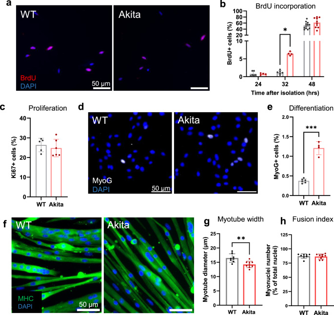
MuSCs undergo activation following isolation, taking between 24–48 h to undergo their first cell division after which their proliferation rate is steady. The time to activation is a marker of self-renewal capacity, with a shorter delay into the cell cycle indicating MuSCs that are primed for activation (G-alert)25 or less capable of self-renewal26, leading to regenerative impairments with repeated injury. An equal number of MuSCs from Akita and WT mice were cultured in media containing BrdU for up to 48 h. At 24-, 32-, and 48-hours post isolation, cells were fixed and assessed for BrdU incorporation, which occurs during cell division. An increased proportion of BrdU+ MuSCs was observed in Akita mice at 32 h post MuSC isolation (Fig. 3a, b) but not 24 or 48 h, suggesting MuSCs from Akita mice underwent earlier cell division. The more rapid entry into the cell cycle and increased proportion of Ki67+ MuSCs in vivo in the absence of injury suggests that loss of MuSC number in type 1 diabetic mice is likely caused by disruption of quiescence without apoptosis.
a Representative images (BrdU, red. DAPI, blue, scale bar = 50 μm) and (b) quantification of BrdU+ cells in isolated muscle stem cells (MuSCs) from male wildtype (WT) and Ins2 (Akita) mice at 24, 32, or 48 h post isolation (n = 4–12). c Proliferation rate of muscle stem cells (MuSCs) isolated from wildtype (WT, gray) and diabetic Ins2 (Akita, red) mice (n = 5–6). d Representative images and (e) quantification of MyoG⁺ (white) cells in MuSCs 72 h post isolation (n = 4–6, scale bar = 50 μm). f Representative images of differentiated myotubes from WT or Akita mice marked by myosin heavy chain (MHC, green) and DAPI (blue). Quantification of (g) myotube diameter (n = 5–6 mice) and (h) myotube fusion index. Statistics: Unpaired t-test *P < 0.05 comparing WT and Akita mice at each timepoint. Data are mean ± SD.
Ki67 staining revealed no difference in the number of proliferating MuSCs from WT or Akita mice (Fig. 3c) and no change in proliferation rate (Supplementary Fig. 3f). When MuSCs approach confluency in in vitro culture, they differentiate and form myotubes. We assessed early differentiation of MyoG+ cells after they had reached 50% confluency. An increased proportion of MyoG+ cells in MuSCs isolated from Akita mice after 72 h (Fig. 3d, e), suggested MuSCs from Akita mice were more likely to undergo early differentiation.
To assess whether reduced myotube size after in vivo injury was due to deficits in MuSC function, MuSCs from WT and Akita mice were equally seeded and allowed to differentiate and fuse. Myotubes derived from the MuSCs of Akita mice were smaller than those derived from WT mice (Fig. 3f, g), with no difference in myogenic fusion (Fig. 3h). The reduced myotube size in Akita mice after repeated injury was mirrored in MuSCs isolated from Akita mice, suggesting these intrinsic defects underlie some of the deficits in regeneration.
To examine the effect of rapid activation and early differentiation in the context of reduced MuSC number in Akita mice, myofibers with attached MuSCs were isolated from EDL muscles of 12-week-old WT and Akita mice and cultured in suspension for up to 72 h. This maintains the endogenous MuSC number from the original mouse as the MuSCs remain attached to the fiber and undergo myogenesis. At 48 h of culture on myofibers, MuSCs primarily express Pax7 and/or MyoD27, and a reduced absolute number of Pax7/MyoD+ cells were observed on myofibers isolated from Akita mice after 48 h of suspension culture (Supplementary Fig. 3g, h). Furthermore, there was a significant difference in Pax7 and MyoD expression, indicating that MuSCs from Akita mice were biased towards MyoD expression at the expense of Pax7 (Supplementary Fig. 3i). At 72 h, MuSCs continue to differentiate and primarily express MyoD/MyoG, and like our observations at 48 h, a reduced number of myogenic cells marked by MyoD or MyoG was observed on fibers isolated from Akita mice after 72 h of culture (Supplementary Fig. 3j, k). There was a trend towards MyoG expression in MuSCs isolated from Akita mice compared to WT mice (P = 0.073, Supplementary Fig. 3l). Thus, the faster cell-cycle entry observed in isolated MuSCs from Akita mice was insufficient to overcome initial deficits in total MuSC number, resulting in a reduced number of myogenic cells on single fiber cultures, which is likely to contribute to impaired regeneration.
Muscle stem cells isolated from Akita mice retain poor force generating capacity in 3-D myotube culture
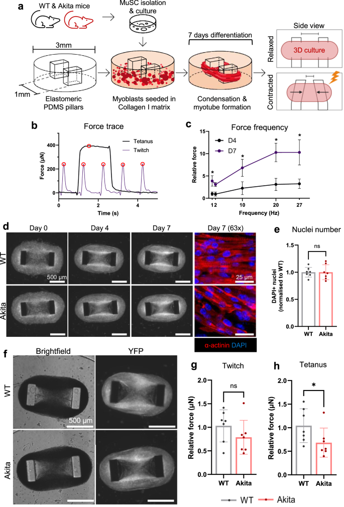
As we demonstrated that reduced myotube size after in vivo injury could be replicated in vitro from isolated MuSCs from Akita mice, we investigated the relationship between the reduced force capacity and MuSC function in Akita mice. MuSCs were isolated from WT and Akita mice and seeded into a collagen and Matrigel matrix for differentiation into myotubes in 3-D culture (micromuscles) over 7 days28 (Fig. 4a) for assessment of force in vitro29. Like intact skeletal muscles, the micromuscles achieved fused tetanic contractions (Fig. 4b) with functional myotubes forming at day 4 of differentiation and further maturing to produce higher forces at day 7 (Fig. 4c). MuSCs from WT and Akita mice were differentiated in 3D culture, forming constructs with parallel, and striated myotubes (Fig. 4d). There was no difference in the number of nuclei per construct derived from WT or Akita mice (day 7, Fig. 4e). Micromuscles derived from MuSCs from Akita mice had reduced force generating capacity than micromuscles derived from WT mice (Fig. 4f-h, Supplementary Video 1, 2). Thus, MuSCs from Akita mice differentiated into smaller myotubes with lower force capacity after isolation from the diabetic environment.
a Schematic of 3-D skeletal muscle culture protocol and contraction following electrical stimulation. b Representative force trace with twitch (1 Hz) and tetanic (27 Hz) stimulation (red circles indicate recorded maximum force), and (c) frequency-force curve of 3-D muscle cultures following electrical stimulation. d Representative yellow fluorescent protein (YFP) images of constructs throughout myotube differentiation (scale bar = 500 μm) and magnified image of myotubes within the constructs stained with α-actinin (red) and DAPI (blue, scale bar = 25 μm). e Quantification of DAPI labeled nuclei number per construct at endpoint from wildtype (WT) and diabetic Ins2 (Akita) mice (n = 5–6), normalized to the number of nuclei in WT constructs. f Representative brightfield and YFP images of 3-D myotube cultures derived from the muscle stem cells of WT and diabetic Akita mice. Quantification of (g) twitch and (h) tetanic force measurements from 3-D constructs derived from WT (gray) or Akita (red) muscle stem cells (scale bar = 500 μm). Statistics: Unpaired t-test *P < 0.05 comparing WT and Akita experimental groups. Data are mean ± SD.
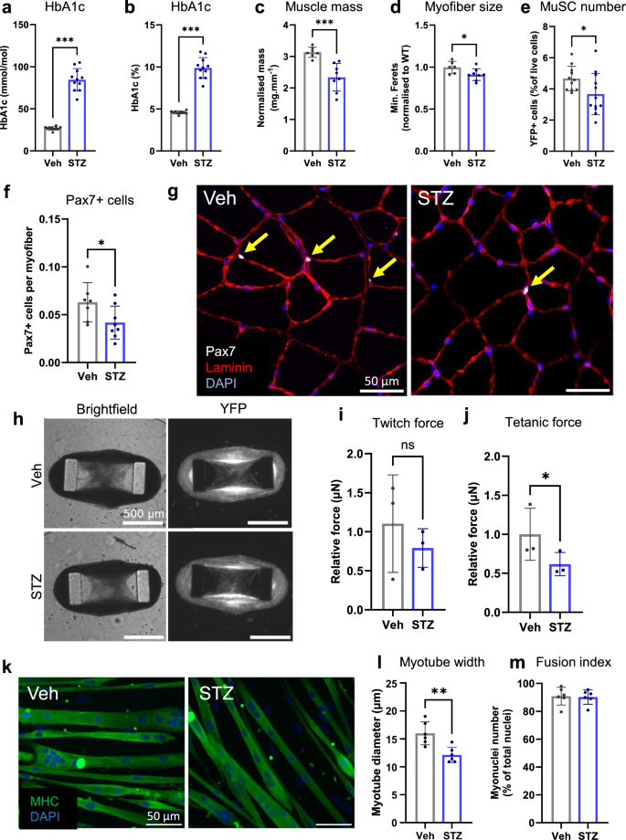
To validate these results, we performed the same experiment using another model of type 1 diabetes, the streptozotocin-induced diabetic (STZ) mouse. STZ mice were hyperglycemic, with smaller muscles and reduced myofiber size and MuSC number compared with vehicle treated control mice after 4 weeks of diabetes (Fig. 5a–g). The tetanic force of micromuscles derived from the MuSCs of STZ mice was lower than that produced by micromuscles derived from MuSCs of vehicle controls (Fig. 5h–j, Supplementary Video 3, 4). Myotubes derived from MuSCs of STZ mice had a reduced diameter compared with those derived from vehicle treated controls, without a change in fusion index (Fig. 5k–m). Thus, MuSCs exposed to the diabetic environment have intrinsic deficits that lead to functional impairments during myotube growth.
a–b Quantification of glycated hemoglobin (HbA1c), (c) tibialis anterior (TA) muscle mass, and (d) TA myofiber size in vehicle (veh, gray) or streptozotocin-induced diabetic (STZ, blue) mice (n = 7–8) after 4 weeks of diabetes. Quantification of muscle stem cell (MuSC) number in hindlimb muscle via (e) flow cytometry for yellow fluorescent protein (YFP) expressing cells and (f, g) immunofluorescent staining of TA muscle sections with Pax7 (white), laminin (red), and DAPI (blue) (scale bar = 50 μm). h Representative brightfield and YFP images of 3D constructs derived from the MuSCs of veh or STZ mice (scale bar = 500 μm). i, j Quantification of twitch and tetanic force of 3D constructs (n = 99–107 constructs from 3 mice per group). (k) Representative images of differentiated myotubes from veh or STZ mice marked by myosin heavy chain (MHC, green) and DAPI (blue) (scale bar = 50 μm). Quantification of (l) myotube diameter (n = 896–912 myotubes from 5–6 animals per genotype) and (m) myotube fusion index. Statistics: unpaired t-test *P < 0.05. Data are mean ± SD.
Dapagliflozin treatment maintains muscle stem cell number and quiescence
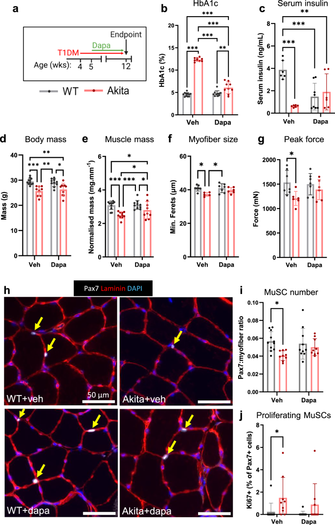
To assess whether early treatment of hyperglycemia rescued MuSC dysfunction, we administered the glucose-lowering drug, dapagliflozin (dapa, 25 mg/kg/day), or vehicle (veh, dimethyl sulfoxide, DMSO), in the drinking water of WT and Akita mice. Treatment was started one week after onset of hyperglycemia (at 5 weeks) and maintained through 12 weeks of age (Fig. 6a). Addition of dapa to the drinking water did not affect water intake (Supplementary Fig. 4a). Dapa treatment lowered blood glucose levels and HbA1c in Akita mice but not to WT levels (Fig. 6b, Supplementary Fig. 4b-c). Serum insulin levels were reduced in veh-treated Akita mice (Akita+veh), dapa treated WT (WT+dapa) and dapa treated Akita mice (Akita+dapa) when compared with veh-treated WT animals (WT+veh; Fig. 6c). Surprisingly, the body mass of Akita+dapa mice was lower than in WT+veh or WT+dapa mice (Fig. 6d). Dapa treatment partially rescued muscle mass, with Akita+dapa mice having smaller muscles than WT+veh and WT+dapa mice but larger than Akita+veh mice after normalization to tibia length (Fig. 6e). Fibers from the muscles of Akita+veh mice were smaller than those from WT+veh mice and WT+dapa mice (Fig. 6f), but no difference was observed between Akita+dapa mice and any other treatment group (Fig. 6f). Although tibia length was reduced in Akita mice, Dapa treatment had no effect on tibia length overall (Supplementary Fig. 4d).
a Timeline of glucose lowering dapagliflozin (dapa) treatment in wildtype (WT) or diabetic Ins2 (Akita) mice. The red arrow indicates diabetes (T1DM) onset and disease duration. The green arrow indicates onset and duration of dapa treatment. The black arrow indicates experimental endpoint. b Glycated hemoglobin (HbA1c) (n = 9–11) and (c) serum insulin levels (n = 6–7) of vehicle (veh) or dapa-treated WT (gray) and Akita (red) mice. Quantification of (d) body mass, (e) tibialis anterior (TA) muscle mass normalized to tibia length, and (f) TA myofiber size (n = 6–10). g Peak force of TA muscles determined from in situ assessments of force-producing capacity. h Representative images and (i) quantification of Pax7+ nuclei of immunohistochemical staining for Pax7 (white, indicated by yellow arrows), laminin (red), and DAPI (blue) in tibialis anterior (TA) sections (n = 9–11, scale bar = 50 μm). j Quantification of Ki67 +/Pax7+ nuclei of immunohistochemical staining for Pax7, Ki67, and DAPI in TA sections (n = 9–11). Statistics: Two-way ANOVA with Bonferroni’s post-hoc test *P < 0.05. Data are mean ± SD.
Maximum force of TA muscles from Akita+veh mice was lower than muscles from WT+veh (Fig. 6g, Supplementary Fig. 4e), but not different between WT+veh and Akita+dapa mice, or Akita+veh and Akita+dapa mice (Fig. 6g). Specific force and time-to-peak twitch tension were unchanged (Supplementary Fig. 4f, g).
Consistent with our finding that diabetes induced MuSC dysfunction and MuSC loss, associated with disruption of quiescence and entry into the cell-cycle, Pax7+ MuSC number was reduced in muscle sections from Akita+veh mice compared to WT+veh mice (Fig. 6h–i). In Akita+dapa mice, there was no difference in Pax7+ MuSC number compared to WT+veh or WT+dapa mice (Fig. 6h, i), indicating that treatment rescued MuSC depletion, a finding supported by the similar proportion of Ki67 + /Pax7+ nuclei between Akita+dapa mice and WT+veh or WT+dapa mice, and muscles from Akita+veh mice having an increased proportion of Ki67 + /Pax7+ nuclei compared with WT+veh mice (Fig. 6j). Similarly, there was no significant difference between the BrdU incorporation between MuSCs isolated from WT+veh or WT+dapa and Akita+dapa mice (Supplementary Fig. 4h). Thus, glucose lowering treatment rescued MuSC number and the associated cell cycle entry of quiescent MuSCs in uninjured muscles of Akita mice.
Early treatment of hyperglycemia restores muscle force generating capacity in 3D myotube culture
We next assessed whether restoration of glycemic control with dapa treatment could restore the deficits in MuSC-derived myotubes of Akita mice. There was no difference in maximum force of micromuscles derived from Akita+dapa mice compared with WT+veh or WT+dapa mice (Fig. 7a, b; Supplementary Video 5–8). Furthermore, although there was no difference in the average size of MuSC derived myotubes from Akita+dapa mice compared with WT+veh or WT+dapa mice, the size of myotubes derived from Akita+veh mice was smaller than those derived from the WT+veh group (Fig. 7c). No change in fusion index was observed between differentiated myotubes of any group (Fig. 7d, e). To test if high glucose alone was able to drive the deficits in MuSC function30, MuSCs from WT mice were cultured in either 5 mM or 25 mM glucose for 1 week prior to functional analysis. No difference was observed in the proliferation rate (Supplementary Fig. 4i) or the force-producing capacity of micromuscles derived from these MuSCs (Supplementary Fig. 4j). Together, these data suggest dapa treatment improved the force producing capacity and size of MuSC derived myotubes from Akita mice.
a Representative brightfield and yellow fluorescent protein (YFP) images of end-point 3D cultures derived from isolated muscle stem cells from wildtype (WT, gray) and diabetic Ins2 (Akita, red) mice treated with vehicle (veh) or dapagliflozin (dapa) (scale bar = 500 μm). b Quantification of the tetanic force-producing capacity of micromuscles (n = 3–4 mice per treatment group). Quantification of (c) myotube diameter (n = 3–4 mice per treatment group) and (d) myotube fusion index. e Representative images of differentiated myotubes from isolated muscle stem cells of veh or dapa treated WT and Akita mice stained with myosin heavy chain (MHC, green) and DAPI (blue) (scale bar = 50 μm). Statistics: Two-way ANOVA with Bonferroni’s post-hoc test *P < 0.05. Data are mean ± SD.
Metabolic pathways are reduced in muscle stem cells isolated from Akita mice despite increased activation
Proteomics was performed on 50,000 freshly isolated MuSCs from hindlimb muscles of 12-week-old WT and Akita mice. We identified Thy1/CD90 as a differentially regulated protein (Supplementary Fig. 5a) and CD90 expression was validated in freshly isolated MuSCs from non-diabetic Pax7CreERT2 R26RYFP (WT) mice using flow cytometry. In WT mice, CD90 was expressed heterogeneously in MuSCs (Supplementary Fig. 5b) and MuSCs with both low (CD90lo) and high (CD90hi) expression of CD90 could undergo myoblast fusion to form myotubes, indicating both populations had myogenic potential (Supplementary Fig. 5c). MuSCs from Akita mice had increased CD90 expression (Supplementary Fig. 5b, d) and when the number of CD90lo and CD90hi MuSCs were assessed as a proportion of the total live cell population, there was a reduction in CD90lo MuSCs in Akita mice (Supplementary Fig. 5e), although the number of CD90hi MuSCs was unchanged (Supplementary Fig. 5f), suggesting CD90lo MuSCs were selectively depleted in diabetes. The activation rate of MuSCs from Akita mice was increased compared with WT mice but not affected by CD90 expression (Supplementary Fig. 5g, i). Similarly, the proportion of MyoG+ cells was increased in Akita mice, but MyoG expression was unaffected by CD90 expression (Supplementary Fig. 5h, i). Thus, CD90 is heterogeneously expressed in Pax7+ MuSCs in WT mice and CD90lo MuSCs are specifically depleted in Akita mice. However, CD90 expression does not affect activation or differentiation rates of MuSCs in healthy and sedentary WT mice.
Hallmark Gene Set Enrichment Analysis (GSEA) revealed gene sets associated with MuSC activation and proliferation were upregulated (e.g. MYC Targets, E2F Targets) and gene sets associated with quiescence (P53 pathway, Estrogen Response pathway, KRas signalling DN) were downregulated in MuSCs from Akita mice (Supplementary Fig. 6a)31. Surprisingly, metabolic gene sets such as glycolysis, fatty acid metabolism and oxidative phosphorylation had decreased abundance in the MuSCs of Akita mice despite being associated with an activated state. Although reduced mitochondrial metabolism is often associated with oxidative damage and increased production of reactive oxygen species (ROS), no difference in mitochondrial ROS (measured via a MitoSOX assay) was observed between freshly isolated MuSCs from WT and Akita mice (Supplementary Fig. 6b).
We assessed mitochondrial respiration of freshly isolated MuSCs and found basal respiration rate was lower in MuSCs from Akita mice (Supplementary Fig. 5c), without a change in maximal respiration or ATP production capacity (Supplementary Fig. 6d, e). After dapa treatment, there was no difference in basal mitochondrial respiration of freshly isolated MuSCs between veh- and dapa-treated WT and dapa-treated Akita mice (Supplementary Fig. 6f). To assess whether this deficit was maintained after differentiation, mitochondrial OCR was also measured in MuSC-derived myotubes. Basal mitochondrial respiration rate was decreased (Supplementary Fig. 6g) but maximal mitochondrial respiration capacity and ATP production were not different in myotubes derived from Akita mice compared to WT mice (Supplementary Fig. 6h, i). The deficit in basal respiration was ameliorated after glucose lowering, with no difference in basal respiration of myotubes derived from Akita+veh mice and Akita+dapa mice (Supplementary Fig. 6j). Taken together, our unbiased proteomic analysis supports the concept that diabetes disrupts MuSC quiescence and suggests an alteration of metabolic pathways may underlie the deficits in MuSC behavior.
Discussion
To our knowledge, no studies have directly demonstrated that muscle functional deficits in diabetes can arise from environmental effects on MuSCs. We identified MuSCs from type 1 diabetic mice produced myotubes with poor force generating capacity in vivo after injury and in vitro in 3-D muscle cultures. These functional deficits were associated with impairments in myofiber hypertrophy after isolation from the diabetic environment. Furthermore, hyperglycemia drives aberrant activation of MuSCs, leading to their depletion in the absence of injury and potentially worsening overall regenerative capacity. These deficits were able to be restored through the restoration of normoglycemia with dapagliflozin treatment. However, exposure to hyperglycemia alone does not impair the force generating capacity of in vitro 3-D micromuscle cultures, suggesting MuSC dysfunction is caused by more than just elevated glucose levels and likely includes factors such as altered niche growth factors, extracellular matrix components and supporting cell types. Thus, the diabetic environment causes intrinsic deficits in MuSC health and function which contributes to deficits in muscle force generating capacity after injury.
MuSCs exposed to hyperglycemia formed smaller and weaker myotubes after isolation. In diabetes, impaired myotube size is caused by increased oxidative stress, ubiquitination, or elevated myostatin signaling32,33,34. Importantly, atrophic signaling can be maintained in myotubes derived from MuSCs isolated from atrophied muscle19,35, and our studies showed in vivo hyperglycemia impaired myotube size after in vitro culture, likely resulting in the observed reductions force producing capacity of 3D cultures. Although dapa treatment did not rescue muscle mass in Akita mice, it improved force. Reductions in muscle mass may be due to alterations in muscle composition affecting water content and adipose36, and caloric loss from urinary glucose excretion may also play a role. Further experiments assessing atrophic pathways and potential changes in protein synthesis in muscles and myotubes derived from the MuSCs of mouse models of diabetes are important for identifying mechanisms underlying intrinsic MuSC dysfunction and the inability of dapa treatment to restore muscle mass. Thus, exposure to hyperglycemia may cause persistent deficits in MuSC function, leading to poor functional outcomes.
Our findings suggest loss of MuSCs in type 1 diabetes is due to the disruption of quiescence, cell-cycle entry, and increased commitment to the myogenic lineage. A similar activated phenotype has been observed in aging, denervation, limb immobilization, and after administration of toxic substances23,24,37,38. Interestingly, MuSC activation and depletion without apoptosis was also observed during electron transport chain disruption by deletion of mitochondrial protein Cox1039. Mitochondrial function affects MuSC fate decisions40,41 and our studies showed hyperglycemia reduced basal mitochondrial respiration of MuSCs, suggesting hyperglycemia-induced metabolic dysfunction may drive these MuSC deficits. A previous study suggested that MuSCs in Akita were slower to activate as fewer BrdU + , MyoD + , and MyoG+ cells were observed on isolated single fibers18. These seemingly controversial findings are likely due to the method of quantification, where observed reductions in the absolute number of BrdU + , MyoD + , and MyoG+ cells by D’Souza and colleagues may be due to a loss of total MuSC number in Akita mice. In the current study, normalization of myogenic regulatory factor expression and BrDU incorporation to the total MuSC number demonstrates an increased activation and differentiation in MuSCs isolated from Akita mice. We found no increase in mitochondrial ROS production potentially due to the ~30% decrease in MuSC number had already occurred. MuSCs with a reduced antioxidant capacity are depleted during aging42, and so hyperglycemia may cause acute depletion of vulnerable MuSCs, with continued exposure reducing mitochondrial function in the remaining MuSCs. This may explain our observation of an increase in Pax7 + /Ki67+ at 12 weeks but not at 20 weeks of age in Akita mice. An experiment where MuSCs from Akita mice are transplanted into non-diabetic, MuSC-depleted mice, might clarify whether other supporting cell types can compensate for the deficits in muscle regeneration.
This study demonstrated that CD90hi MuSCs persist in the diabetic environment, and loss of MuSC number may be attributed to the loss of CD90lo MuSCs. Reductions in MuSC number have been observed in young type 1 diabetic patients and in animal models10,18, but no study has identified a subpopulation of MuSC resistant to diabetes-induced depletion. Although we did not directly assess whether a CD90hi phenotype can be adopted in response to diabetes, the number of CD90hi MuSCs as a proportion of live cells was similar in WT and Akita mice, suggesting the specific loss of CD90lo MuSC is the driving force behind MuSC loss in Akita mice. CD90 was suggested to be part of a ‘genuine’ MuSC gene signature which represents a population of MuSCs that sustain muscle regeneration until very old age due to its deeper quiescence, lower metabolic rate, and increased stemness43. During the preparation of this manuscript, a pre-print article similarly demonstrated that CD90hi MuSCs showed a higher propensity to activate upon injurious stimuli, and the paracrine secretion of Collagen VI maintained their quiescent state and prevented precocious activation44. Thus, CD90hi MuSCs may overlap with the genuinely quiescent MuSC population and share similarities such as resilience to depletion in disease due to their interactions with the extracellular matrix. Interestingly, a subset of highly proliferative and collagen-secreting CD90 + FAP cells is enriched in the skeletal muscles of T2DM patients45, suggesting CD90 expression may facilitate survival of multiple cell types in diabetes.
Myotoxic injury causes widespread and severe muscle damage but is not representative of the trauma that arises from most daily activities or exercise. Future studies should investigate MuSC dysfunction other models relevant for individuals with diabetes, such as the minor muscle damage that might occur after resistance and endurance exercise. This study does not assess the contribution of lower insulin levels in muscle atrophy and MuSC dysfunction of diabetic models due to the difficulty in maintaining consistent insulin levels with frequent insulin injections and inability to safely insert an insulin pump into juvenile mice. It is possible that increased urinary glucose excretion, altered food or water intake, or reduced serum insulin during dapagliflozin treatment caused reductions in the body and muscle mass of dapa-treated Akita mice, and the visual reductions in measures such as myofiber size, peak force and myotube width. Quantification of these measures and treatment with insulin to reduce glucose levels may further strengthen the findings of these study. Only male mice were used in this study as they exhibit a more severe diabetic phenotype than female mice46,47. There is no clear gender bias in the prevalence of human type 1 diabetes, but previous studies have identified gender dimorphism in signs of poor muscle health with diabetes48. Thus, the STZ and Akita mouse models of type 1 diabetes may not capture the complexity of sexual dimorphism in diabetic myopathy and studies should investigate whether MuSC deficits are maintained across gender.
Our studies revealed that deficits in force producing capacity and myotube size after in vivo injury are maintained in the MuSCs isolated from mouse models of type 1 diabetes. This finding may have implications for the treatment and care of diabetic patients, where exercises inducing excessive muscle damage or MuSC fusion could be detrimental to overall muscle function, particularly after acute bouts of hyperglycemia. Future studies should investigate the long-term impact of these deficits and whether late treatment can restore muscle regenerative capacity.
Methods
Mouse model
All studies were approved by the Animal Ethics Committee at The University of Melbourne and conducted in accordance with the Australian code for the care and use of animals for scientific purposes (NHMRC, Australia), consistent with ARRIVE 2.0 guidelines. Ins2 (Akita) C57BL/6, B6.Cg-Pax7tm1(cre/ERT2)Gaka/J (Pax7CreERT2), and B6.129×1-Gt(ROSA)26Sortm1(EYFP)Cos/J (R26RYFP) mice were sourced from The Jackson Laboratory (Bar Harbor, ME). For experiments where MuSCs were isolated for in vitro culture, Pax7CreERT2 and R26RYFP mice were crossed49,50, and female offspring mated with male AkitaIns2/WT to produce wildtype (WT) and diabetic offspring with inducible yellow fluorescent protein (YFP) expression in Pax7+ cells. Tamoxifen (Sigma-Aldrich, St. Louis, MO) was administered via intraperitoneal injection (2 mg/kg bodyweight, corn oil, Sigma-Aldrich) for 5 consecutive days at 9 weeks of age. Glycated hemoglobin (HbA1c) was measured using a COBAS b 101 system (Roche, Basel, Switzerland). Streptozotocin (citrate buffer vehicle; Sigma-Aldrich) was administered intraperitoneally to male Pax7CreERT2 R26RYFP mice for 5 consecutive days at 12 weeks age. Dapagliflozin (25 mg/kg bodyweight/day; DMSO vehicle; MedChemExpress, Monmouth Junction, NJ) was administered in the drinking water.
Muscle injury
Mice were anesthetized with isoflurane (induction: 4-5%; maintenance 1–2.5%, with 0.8–1 L/min oxygen flow; Kent Scientific, Torrington, CT) and provided with subcutaneous buprenorphine (Temgesic; 0.05 mg/kg, 4 µL/g body weight, 27 G needle, Eumedica, Manage, Belgium) post procedure. To induce muscle injury, 40 µL of barium chloride solution (BaCl2, 1.2% w/v in saline; Sigma-Aldrich) was injected into the right tibialis anterior (TA) muscles which caused almost complete degeneration and subsequent regeneration of the localized muscle fibers51. Muscles were injured this way up to three times, with 28 days of recovery between injury bouts.
Muscle function
Our protocols for assessing muscle function in situ in mice have been detailed previously52. For muscle function assessments, mice were anaesthetized deeply via an intraperitoneal injection of sodium pentobarbitone (Nembutal; 60 mg/kg, Sigma-Aldrich, Castle Hill, Australia) for the duration of the experiment, and killed while under deep anesthesia by cardiac excision. Contractile responses were recorded using a 610 A Dynamic Muscle Control LabBook (Version 6; Aurora Scientific, ON, Canada), with peak tetanic force (Po) determined from the frequency-force relationship and specific (normalized) force calculated relative to muscle cross sectional area53.
MuSC isolation and flow cytometry
Methods for isolating MuSCs from mouse hindlimb muscles have been reported previously54. For all muscle excisions/dissections, myofiber and MuSC isolations, mice were euthanized by rapid cervical dislocation, followed immediately by a terminal cardiac bleed. MuSCs were sorted on a BD FACSAria III (Becton Dickson Biosciences, Franklin Lakes, NJ) based on YFP expression and counterstained with DAPI to remove dying cells. Single cell suspension from hindlimb muscles were diluted to 1 × 106 cells/mL and incubated in the annexin V conjugate (1:250, Thermo Fisher, Waltham, MA), CD90 fluorophore conjugated antibody (1:250; Thermo Fisher), or mitoSOX (5 µM, Invitrogen, Waltham, MA) prior to flow cytometry. Positive controls for apoptosis assays were incubated at 55 °C for 15 min prior to annexin V staining. Positive controls for mitoSOX assay were incubated with 4 µM rotenone for 10 min at 37 °C prior to mitoSOX staining.
Cell culture
Isolated MuSCs were cultured in 5 mM glucose DMEM (Gibco, Grand Island, NY) supplemented with 20% fetal bovine serum (FBS; Gibco), 1% penicillin/streptomycin (P/S, Thermo Fisher Scientific) and 2.5 ng/mL basic fibroblast growth factor (bFGF) at 37 °C with 5% CO2 on extracellular matrix (ECM; Sigma-Aldrich) coated plates. Proliferation rate was measured by either immunofluorescence staining for Ki67+ cells 48 h post isolation, or by seeding 10,000 MuSCs (at least 48 h post isolation) into a 24-well plate and counting cells at 24-hour intervals. MuSC differentiation was measured by seeding 20,000 MuSCs into a 24-well plate and staining for MyoG+ cells at 72-h post isolation, when cells were 50% confluent. For myotube differentiation, MuSCs were grown to confluence and the media then changed to 5 mM glucose DMEM supplemented with 2% horse serum and 1% P/S.
BrdU activation rate assay
50,000 freshly isolated MuSCs were seeded in a 24-well plate and cultured in growth media supplemented with 0.03 mg/mL BrdU (Millipore, Burlington, MA) for up to 48 h post isolation. At 24-, 32-, or 48-h post isolation, cells were fixed and stained for BrdU incorporation.
3-D culture and analysis
Detailed protocols of the 3-D culture system have been published28,29. 50,000 MuSCs were mixed into a matrix of acid soluble Collagen I (Devro, Chryston, United Kingdom), Matrigel (Corning), DMEM (Thermo Fisher), and 0.1 M NaOH (Sigma-Aldrich) and seeded into a custom PDMS mold to polymerize at 37 °C for 1 h. Growth media was added and the 3D cultures left to condense in a 37 °C incubator with 5% CO2 for 24 h., Media was refreshed the following day with differentiation media (day 0) and refreshed every two days and prior to functional analysis (day 7). Throughout differentiation, the cell and matrix mixture condensed to form an ovoid structure containing aligned myotubes between and around the pillars.
To assess force producing capacity of the constructs, micromuscles were stimulated with 1 ms duration biphasic pulses at 10 V. Peak force, 50% activation time, and 50% relaxation time were assessed using custom MATLAB code which tracked pillar movements. Videos of twitch (10 V, 1 ms, 1 Hz) and tetanic contractions (10 V, 1 ms, 27 Hz) were recorded using a THUNDER microscope (Leica, Wetzlar, Germany; 10× magnification) with 67–171 micromuscles analyzed per mouse. Micromuscles were fixed with 4% PFA for immunohistology.
Histology and Immunohistochemistry of Muscle Cryosections
Serial cryosections (10 μm) were reacted with appropriate antibodies (Supplementary Table 1), and secondary antibodies with DAPI (Invitrogen) in 3% bovine serum albumin (BSA, Sigma-Aldrich) / PBS with 0.1% Triton X-100 (Sigma-Aldrich), and imaged on an Axio Imager M2 or Axioscan7 (Zeiss, Oberkochen, Germany, 20×). A transverse section of the entire TA muscle was quantified with three sections at 25%, 50%, and 75% of muscle length to ensure the entire muscle was injured.
Immunofluorescence of cultured cells
Cells were fixed with 4% PFA, washed in PBS, and then permeabilized in PBS with 0.1% Triton X-100. Cells were blocked with 3% BSA / PBS with 0.1% Triton X-100 and then incubated with the appropriate primary and then secondary antibody with DAPI. Cells were imaged on an Operetta microscope (Perkin Elmer, Waltham, MA).
Single myofiber isolations
Single myofibers were isolated from extensor digitorum longus (EDL) muscles, as described previously55. Muscles were incubated at 37°C in 0.2% collagenase type II (Worthington, Columbus, OH) in 5 mM DMEM for 75-90 mins, then gently triturated with a glass pipette to liberate myofibers. Single myofibers were transferred onto a new plate coated with horse serum and containing 5 mM DMEM, 20% FBS, 1% P/S, and 1% chick embryo extract, and cultured for up to 72 h in suspension, with 71-159 myofibers analyzed per mouse.
LC-MS/MS acquisition and data processing
LC-MS/MS acquisition and data processing were conducted as described previously56. Peptides were analyzed on a Dionex 3500 nanoHPLC coupled to an Orbitrap Eclipse mass spectrometer (Thermo Fisher) via electrospray ionization. Data were searched against the UniProt mouse database (October 2022; UP000000589_109090 and UP000000589_109090_additional) with Spectronaut v15.0.210615.50606 using library-free directDIA with default parameters and peptide spectral matches, peptide and protein false discovery rate (FDR) set to 1%. Data were analyzed in Perseus57 with Log2(×) transformation and normalization by median subtraction. Differential abundance was calculated with Student’s t-test and q-values generated using Benjamini-Hochberg with FDR set to 5%. Gene set enrichment analysis (GSEA) was conducted in the TeaProt online proteomics analysis tool, using the fold-change and p-values of detected proteins with mSigDB database hallmark gene sets58.
Mitochondrial respiration assays
50,000 freshly isolated MuSCs were plated into an ECM-coated 96-well Seahorse cell culture plate (Agilent, Santa Clara, CA) and allowed to attach overnight. Oxygen consumption rate (OCR) was determined using a Seahorse XFe96 Analyzer (Agilent) after sequential injection of 3 μM oligomycin (Sigma-Aldrich), 6 μM Carbonyl cyanide-p-trifluoromethoxyphenylhydrazone (FCCP; Sigma-Aldrich), and 2.5 μM Antimycin A (Sigma-Aldrich) and 2 μM rotenone (Sigma-Aldrich)59. Protein content was determined using the DC protein assay (Bio-Rad, Hercules, CA). For mitochondrial assessment of myotubes, OCR was also determined with a Seahorse XFe24 Analyzer, using 2 µM oligomycin, 2 µM FCCP, and 2 µM antimycin A / 2 µM rotenone.
Statistics
Data were analyzed with GraphPad Prism v9 (GraphPad Software Inc., La Jolla, CA). Unpaired t-tests were used for comparisons between two groups. For comparisons between more than two groups, a one- or two-way ANOVA was used, as appropriate, with Bonferroni’s post hoc multiple comparison test when significance was detected. Significance was set at P < 0.05. All values are means ± SD.
Data availability
The mass spectrometry proteomics data have been deposited to the ProteomeXchange Consortium via the PRIDE partner repository with the dataset identifier PXD065665.
References
Wang, D. X. M., Yao, J., Zirek, Y., Reijnierse, E. M. & Maier, A. B. Muscle mass, strength, and physical performance predicting activities of daily living: a meta-analysis. J. Cachexia Sarcopenia Muscle 11, 3–25 (2020).
Metter, E. J., Talbot, L. A., Schrager, M. & Conwit, R. Skeletal muscle strength as a predictor of all-cause mortality in healthy men. J. Gerontol. Ser. A Biol. Sci. Med. Sci. 57, B359–B365 (2002).
Rantanen, T. Muscle strength, disability and mortality. Scand. J. Med. Sci. Sports 13, 3–8 (2003).
Martin, C. L. et al. Physical function in middle-aged and older adults with type 1 diabetes: long-term follow-up of the diabetes control and complications trial/epidemiology of diabetes interventions and complications study. Diab. Care 45, 2037–2045 (2022).
Andersen, H., Poulsen, P. L., Mogensen, C. E. & Jakobsen, J. Isokinetic muscle strength in long-term IDDM patients in relation to diabetic complications. Diabetes 45, 440–445 (1996).
Wierzbicka, E., Swiercz, A., Pludowski, P., Jaworski, M. & Szalecki, M. Skeletal status, body composition, and glycaemic control in adolescents with type 1 diabetes mellitus. J. Diab.Res. 2018, 8121634 (2018).
Dial, A. G. et al. Impaired function and altered morphology in the skeletal muscles of adult men and women with type 1 diabetes. J. Clin. Endocrinol. Metabol. 106, 2405–2422(2021).
Colberg, S. R. et al. Physical activity/exercise and diabetes: a position statement of the American Diabetes Association. Diab. Care 39, 2065–2079 (2016).
Brooks, N. et al. Strength training improves muscle quality and insulin sensitivity in Hispanic older adults with type 2 diabetes. Int. J. Med. Sci. 4, 19 (2007).
Dial, A. G. et al. Alterations in skeletal muscle repair in young adults with type 1 diabetes mellitus. Am. J. Physiol.-Cell Physiol. 321, C876–C883 (2021).
Krause, M. P., Moradi, J., Nissar, A. A., Riddell, M. C. & Hawke, T. J. Inhibition of plasminogen activator inhibitor-1 restores skeletal muscle regeneration in untreated type 1 diabetic mice. Diabetes 60, 1964–1972 (2011).
Vignaud, A. et al. Diabetes provides an unfavorable environment for muscle mass and function after muscle injury in mice. Pathobiology 74, 291–300 (2007).
Ancel, S., Stuelsatz, P. & Feige, J. N. Muscle stem cell quiescence: controlling stemness by staying asleep. Trends Cell Biol. 31, 556–568 (2021).
Baghdadi, M. B. & Tajbakhsh, S. Regulation and phylogeny of skeletal muscle regeneration. Dev. Biol. 433, 200–209 (2018).
Espino-Gonzalez, E. et al. Impaired skeletal muscle regeneration in diabetes: from cellular and molecular mechanisms to novel treatments. Cell Metab. 36, 1204–1236 (2024).
Chung, J. D., Porrello, E. R. & Lynch, G. S. Muscle regeneration and muscle stem cells in metabolic disease. Free Radic. Biol. Med. 227, 52–63(2024).
Nguyen, J. H., Chung, J. D., Lynch, G. S. & Ryall, J. G. The microenvironment is a critical regulator of muscle stem cell activation and proliferation. Front. Cell Dev. Biol. 7, 254 (2019).
D’Souza, D. M. et al. Decreased satellite cell number and function in humans and mice with type 1 diabetes is the result of altered notch signaling. Diabetes 65, 3053–3061 (2016).
Jeong, J., Conboy, M. J. & Conboy, I. M. Pharmacological inhibition of myostatin/TGF-β receptor/pSmad3 signaling rescues muscle regenerative responses in mouse model of type 1 diabetes. Acta Pharmacol. Sin. 34, 1052–1060 (2013).
Yoshioka, M., Kayo, T., Ikeda, T. & Koizuni, A. A novel locus, Mody4, distal to D7Mit189 on chromosome 7 determines early-onset NIDDM in nonobese C57BL/6 (Akita) mutant mice. Diabetes 46, 887–894 (1997).
Warren, G. L. et al. Mechanisms of skeletal muscle injury and repair revealed by gene expression studies in mouse models. J. Physiol. 582, 825–841 (2007).
Gattazzo, F., Laurent, B., Relaix, F., Rouard, H. & Didier, N. Distinct phases of postnatal skeletal muscle growth govern the progressive establishment of muscle stem cell quiescence. Stem Cell Rep. https://doi.org/10.1016/j.stemcr.2020.07.011 (2020).
Der Vartanian, A. et al. PAX3 confers functional heterogeneity in skeletal muscle stem cell responses to environmental stress. Cell Stem Cell 24, 958–973 (2019).
Chakkalakal, J. V., Jones, K. M., Basson, M. A. & Brack, A. S. The aged niche disrupts muscle stem cell quiescence. Nature 490, 355–360 (2012).
Rodgers, J. T. et al. mTORC1 controls the adaptive transition of quiescent stem cells from G0 to G (Alert). Nature 510, 393–396 (2014).
Rocheteau, P., Gayraud-Morel, B., Siegl-Cachedenier, I., Blasco, M. A. & Tajbakhsh, S. A subpopulation of adult skeletal muscle stem cells retains all template DNA strands after cell division. Cell 148, 112–125 (2012).
Hüttner, S. S. et al. Single myofiber culture assay for the assessment of adult muscle stem cell functionality ex vivo. JoVE 168, e62257 (2021).
Mills, R. J. et al. Development of a human skeletal micro muscle platform with pacing capabilities. Biomaterials 198, 217–227 (2019).
Mills, R. J. et al. Functional screening in human cardiac organoids reveals a metabolic mechanism for cardiomyocyte cell cycle arrest. Proc. Natl. Acad. Sci. 114, E8372–E8381 (2017).
Furuichi, Y. et al. Excess glucose impedes the proliferation of skeletal muscle satellite cells under adherent culture conditions. Front. Cell Dev. Biol. 9, p640399 (2021).
Pietrosemoli, N. et al. Comparison of multiple transcriptomes exposes unified and divergent features of quiescent and activated skeletal muscle stem cells. Skelet. Muscle 7, 1–15 (2017).
Hulmi, J. J., Silvennoinen, M., Lehti, M., Kivelä, R. & Kainulainen, H. Altered REDD1, myostatin, and Akt/mTOR/FoxO/MAPK signaling in streptozotocin-induced diabetic muscle atrophy. Am. J. Physiol.-Endocrinol. Metab. 302, E307–E315 (2012).
Ding, Q. et al. N-acetylcysteine alleviates oxidative stress and apoptosis and prevents skeletal muscle atrophy in type 1 diabetes mellitus through the NRF2/HO-1 pathway. Life Sci. 329, 121975 (2023).
Hirata, Y. et al. Hyperglycemia induces skeletal muscle atrophy via a WWP1/KLF15 axis. JCI Insight 4, e124952 (2019).
Pomies, P. et al. Reduced myotube diameter, atrophic signalling and elevated oxidative stress in cultured satellite cells from COPD patients. J. Cell. Mol. Med. 19, 175–186 (2015).
Mingrone, G. et al. Unreliable use of standard muscle hydration value in obesity. Am. J. Physiol.-Endocrinol. Metab. 280, E365–E371 (2001).
Wong, A. et al. Satellite cell activation and retention of muscle regenerative potential after long-term denervation. Stem Cells 39, 331–344 (2021).
Guitart, M., Lloreta, J., Mañas-Garcia, L. & Barreiro, E. Muscle regeneration potential and satellite cell activation profile during recovery following hindlimb immobilization in mice. J. Cell. Physiol. 233, 4360–4372 (2018).
Wang, X. et al. Scinderin promotes fusion of electron transport chain dysfunctional muscle stem cells with myofibers. Nat. aging 2, 155–169 (2022).
Hong, X. et al. Mitochondrial dynamics maintain muscle stem cell regenerative competence throughout adult life by regulating metabolism and mitophagy. Cell Stem Cell 29, 1298–1314 (2022).
Sala, D. et al. The Stat3-Fam3a axis promotes muscle stem cell myogenic lineage progression by inducing mitochondrial respiration. Nat. Commun. 10, 1796 (2019).
Benjamin, D. I. et al. Multiomics reveals glutathione metabolism as a driver of bimodality during stem cell aging. Cell Metab. 35, 472–486 (2023).
García-Prat, L. et al. FoxO maintains a genuine muscle stem-cell quiescent state until geriatric age. Nat. Cell Biol. https://doi.org/10.1038/s41556-020-00593-7 (2020).
Kheir, E. et al. CD90 identifies distinct fractions of muscle stem cells with different modalities of activation and quiescence maintenance. BioRxiv. https://doi.org/10.1101/2024.10.25.619970 (2024).
Farup, J. et al. Human skeletal muscle CD90+ fibro-adipogenic progenitors are associated with muscle degeneration in type 2 diabetic patients. Cell Metab. 33, 2201–2214 (2021).
Le May, C. et al. Estrogens protect pancreatic β-cells from apoptosis and prevent insulin-deficient diabetes mellitus in mice. Proc. Natl. Acad. Sci. 103, 9232–9237 (2006).
Xu, B. et al. Estrogens promote misfolded proinsulin degradation to protect insulin production and delay diabetes. Cell Rep. 24, 181–196 (2018).
Monaco, C. M. F. et al. Sexual dimorphism in human skeletal muscle mitochondrial bioenergetics in response to type 1 diabetes. Am. J. Physiol.-Endocrinol. Metab. 318, E44–E51 (2020).
Murphy, M. M., Lawson, J. A., Mathew, S. J., Hutcheson, D. A. & Kardon, G. Satellite cells, connective tissue fibroblasts and their interactions are crucial for muscle regeneration. Development 138, 3625–3637 (2011).
Srinivas, S. et al. Cre reporter strains produced by targeted insertion of EYFP and ECFP into the ROSA26 locus. BMC Dev. Biol. 1, 1–8 (2001).
Hardy, D. et al. Comparative Study of Injury Models for Studying Muscle Regeneration in Mice. PLoS ONE 11, e0147198 (2016).
Gehrig, S. M., Koopman, R., Naim, T., Tjoakarfa, C. & Lynch, G. S. Making fast-twitch dystrophic muscles bigger protects them from contraction injury and attenuates the dystrophic pathology. Am. J. Pathol. 176, 29–33 (2010).
Gehrig, S. M. et al. Hsp72 preserves muscle function and slows progression of severe muscular dystrophy. Nature 484, 394–398 (2012).
Liu, L., Cheung, T. H., Charville, G. W. & Rando, T. A. Isolation of skeletal muscle stem cells by fluorescence-activated cell sorting. Nat. Protoc. 10, 1612–1624 (2015).
Pasut, A., Jones, A. E. & Rudnicki, M. A. Isolation and culture of individual myofibers and their satellite cells from adult skeletal muscle. JoVE 73, e50074 (2013).
Ng, Y.-K. et al. Affinity purification-mass spectrometry and single fiber physiology/proteomics reveals mechanistic insights of C18ORF25. J. Proteome Res. 23, 1285–1297 (2024).
Tyanova, S. et al. The Perseus computational platform for comprehensive analysis of (prote) omics data. Nat. Methods 13, 731–740 (2016).
Molendijk, J., Yip, R. & Parker, B. L. UrPTMdb/teaprot: upstream and downstream proteomics analysis. J. Proteome Res. 22, 302–310 (2022).
Pala, F. et al. Distinct metabolic states govern skeletal muscle stem cell fates during prenatal and postnatal myogenesis. J. Cell Sci. 131, jcs212977 (2018).
Acknowledgements
Flow cytometry and fluorescence activated cell sorting were performed in the Melbourne Cytometry Platform (MCP), University of Melbourne. Imaging on the Operetta (Perkin Elmer), LSM880 Airyscan (Zeiss), and Axioscan7 (Zeiss) microscopes were conducted in the Biological Optical Microscopy Platform (BOMP), The University of Melbourne. The graphical abstract was created using BioRender.com. Aspects of this work have been presented (in abstract form) at scientific conferences. No funding was received for this project. E.R.P. is supported by an Investigator Grant from the National Health and Medical Research Council of Australia (GNT 2008376). The Novo Nordisk Foundation Center for Stem Cell Medicine (E.R.P.) is supported by Novo Nordisk Foundation grants (NNF21CC0073729). The Murdoch Children’s Research Institute is supported by the Victorian Government’s Operational Infrastructure Support Program.
Author information
Authors and Affiliations
Contributions
J.D.C., E.R.P., and G.S.L designed the study. J.D.C., J.T., B.L.P., J.H.N., A.C., and A.S.C. performed experiments. A.J., D.D., P.J.H., H.K.V., R.J.M., K.C.S., M.T.C., and J.L.W. assisted in planning and experimental design. The manuscript was written and edited by J.D.C., E.R.P., and G.S.L. All authors read and approved the final version of the manuscript. G.S.L. is the guarantor of this work and, as such, had full access to all the data in the study and takes responsibility for the integrity of the data and the accuracy of the data analysis.
Corresponding authors
Ethics declarations
Competing interests
Enzo R. Porrello is a cofounder, scientific advisor, and holds equity in Dynomics, a biotechnology company focused on the development of heart failure therapeutics. All other authors declare no competing interests.
Additional information
Publisher’s note Springer Nature remains neutral with regard to jurisdictional claims in published maps and institutional affiliations.
Supplementary information
Rights and permissions
Open Access This article is licensed under a Creative Commons Attribution-NonCommercial-NoDerivatives 4.0 International License, which permits any non-commercial use, sharing, distribution and reproduction in any medium or format, as long as you give appropriate credit to the original author(s) and the source, provide a link to the Creative Commons licence, and indicate if you modified the licensed material. You do not have permission under this licence to share adapted material derived from this article or parts of it. The images or other third party material in this article are included in the article’s Creative Commons licence, unless indicated otherwise in a credit line to the material. If material is not included in the article’s Creative Commons licence and your intended use is not permitted by statutory regulation or exceeds the permitted use, you will need to obtain permission directly from the copyright holder. To view a copy of this licence, visit http://creativecommons.org/licenses/by-nc-nd/4.0/.
About this article
Cite this article
Chung, J.D., Trieu, J., Parker, B.L. et al. Intrinsic muscle stem cell dysfunction underlies functional deficits in models of type 1 diabetes. npj Regen Med 11, 8 (2026). https://doi.org/10.1038/s41536-025-00452-9
Received:
Accepted:
Published:
Version of record:
DOI: https://doi.org/10.1038/s41536-025-00452-9









