Abstract
Given the rising incidence of allergic asthma, current symptomatic treatments primarily offer relief rather than halt disease progression. A compelling argument exists for gene therapy to treat this disease, as recombinant allergens, designed with reduced immunoglobulin E (IgE) reactivity and the ability to regulate excessive T helper type 2 responses, are emerging as promising candidates for more precise, effective, and safer allergen-specific immunotherapy. Here, we report an adeno-associated virus (AAV) 6.2FF capsid that demonstrates efficiency in lung epithelial cell transduction based on imaging and flow cytometry analysis. Intratracheal administration of this vector delivering two house dust mite antigens (Der p1 and Der p2, AAV-Dp12S) into allergic asthma mice significantly attenuated the HDM-induced asthmatic phenotype and improves lung physiology. Following AAV-Dp12S treatment, correlating with marked reductions in goblet cell hyperplasia and pulmonary eosinophilia. Moreover, total serum IgE, HDM-specific IgE (sIgE) titers, and pulmonary inducible nitric oxide synthase levels were effectively reduced. The cytokine profiles in bronchoalveolar lavage fluid (BALF) were modulated, as indicated by decreased levels of type 2 cytokines-interleukin (IL)-4, IL-5, and IL-13—and increased levels of interferon-γ and IL-10. Additionally, sIgE titers and production were significantly lowered. Overall, these findings demonstrate the potential of AAV-Dp12S as a therapeutic strategy for both tolerance induction and vaccination in the treatment of allergic asthma.

Similar content being viewed by others
Introduction
The prevalence of asthma in the global population ranges from 7 to 15%1,2, with atopic asthma affecting approximately 400 million individuals worldwide3. The most common allergen that causes this type of asthma is house dust mite (HDM), which affects around 50% of these patients4,5. Allergic asthma (AA) is the most common phenotype of asthma, typically characterized by sensitization to environmental allergens, with a clinical correlation between allergen exposure and symptoms further substantiating the diagnosis. This allergy-driven form of asthma is associated with T helper type 2 (Th2) polarization in about 90% of cases, resulting in antigen-specific T cell responses, production of allergen-specific IgE, and eosinophilic infiltration in the lungs following allergen inhalation6. Th2 cytokines, such as IL-4, IL-5, and IL-13, are pivotal in the onset and progression of allergic asthma, while Th1 cytokines like interferon-γ (IFN-γ) and the anti-inflammatory cytokine IL-10 have the potential to counteract the aberrant Th2 responses7.
Given the ubiquity of HDMs in environmental settings, they are considered a primary causative agent of allergies8. The molecular identities of HDM allergens have been thoroughly delineated in recent reviews9. These allergens include Dermatophagoides pteronyssinus (Der p; major allergen: Der p 1, Der p 2, Der p 23), Dermatophagoides farinae (Der f; major allergen: Der f 1, Der f 2), and Blomia tropicalis (Blomia; major allergen: Blo t 1). Studies from all around the world proved that at least 55% of HDM allergic patients are sensitised to Der p 18,10. In the case of proteins from group 2, the sensitisation rate is 87% in symptomatic patients in North Eastern Poland10 and 80% in allergic adults from Canada, Europe, South Africa, and the USA8. Studies have shown that 80–90% of HDM-allergic patients possess specific IgE against either or both of these allergen groups3. Group 1 allergens, Der p1 and Der f1, are cysteine proteases with over 90% sequence homology, leading to high IgE cross-reactivity among allergic individuals11. Der f2 and Der p2 are lipid-binding proteins with 87% sequence homology, as supported by various studies12,13. HDM allergens are a common trigger worldwide14, and while 39 different HDM allergens have been identified15, research indicates that group 1 and group 2 allergens are the most clinically significant16. Der p1 and Der p2, which are 25.1-kDa and 14.1-kDa proteins, respectively, each contain three disulfide bonds17. Der p1 is a more complex protein, expressed as a preproenzyme, with only proDer p1 forms being successfully expressed in eukaryotic systems such as plants, insects, mammalian cells, and the methanotrophic yeast Pichia pastoris18. This suggests that the pro-peptide region is essential for the expression of Der p1 in eukaryotic systems.
Current therapeutic vaccines for HDM allergy are based on complex biological extracts derived from one or both HDM species19. However, these extract-based vaccines present certain drawbacks, including significant compositional variability, the exclusion of key allergens, and the inclusion of irrelevant molecules20. In contrast, recombinant allergen-based vaccines offer an appealing alternative, as they can be produced in large quantities as well-defined and standardized molecules. It has been demonstrated that a combination of D. pteronyssinus allergens, Der p1 and Der p2, can accurately diagnose over 95% of HDM-allergic patients21,22,23. Thus, Der p1 and Der p2 are critical components of an effective vaccine for HDM allergy.
Previously, recombinant fusion proteins comprising Der p1 and Der p2 allergens demonstrated partial folding and retained appropriate antigenic properties. However, these chimeric proteins faced significant challenges related to solubility and stability, which limited their utility in immunotherapy and diagnostic applications18. In contrast, Chen et al. (2012) reported that Der p1-Der p2 combination vaccines showed significant promise in preclinical trials, suggesting their potential as safe hypoallergenic molecules for both tolerance induction and vaccination strategies to treat HDM allergies16. However, similar to native allergen proteins, recombinant allergen proteins possess B cell epitopes capable of binding and cross-linking sIgE on effector cells, which can trigger degranulation and the release of inflammatory mediators.
T cell epitope peptides, typically short and lacking conformational B cell epitopes, do not cross-link cell-bound IgEs and, therefore, do not activate mast cells (MCs) and basophils. The significant efficacy, shorter treatment durations, and minimal non-systemic adverse events associated with T cell epitope immunotherapy make it an attractive therapeutic option24. A recent breakthrough involved the creation of a hypoallergenic hybrid molecule containing T-cell epitopes from Der p1, Der p2, and Der p23 allergens, which holds promise for AIT in patients co-sensitized to D. pteronyssinus major allergens25. Although T-cell epitope vaccines have not yet achieved sustained clinical efficacy, they have the potential to induce long-lasting immunity26.
AAV is a remarkable vector, belonging to the Depend parvovirus genus within the Parvoviridae family, with at least 12 naturally occurring serotypes that differ in their tissue tropism27,28. This characteristic is exploited for the targeted delivery of AAV gene therapy vectors to specific tissues. Notably, AAV infection is asymptomatic and can persist throughout an individual’s lifetime. Moreover, AAV is an excellent candidate for gene therapy due to its ability to be produced in large quantities, support long-term transgene expression without requiring integration into the host genome, and infect a wide range of cell types29. Unlike adenovirus vectors, which elicit strong innate immune responses leading to inflammation and efficient clearance of the vectors, the immune response to AAV delivery is minimal24,30.
The objective of this study was to develop a recombinant vaccine candidate against respiratory allergies associated with common HDM species. To achieve this, the protective effects of AAV-Dp12S were evaluated in a mouse model of HDM-induced asthma. The study examined the impact of AAV-Dp12S immunization on airway hyperresponsiveness (AHR), pulmonary inflammation, and Th1/Th2 immune responses in the airway. We are excited to report that AAV-Dp12S shows potential as a candidate for AIT, offering both tolerance induction and vaccination strategies for treating allergic asthma. If AAV-Dp12S can effectively reduce IgE production, induce allergen-specific AAV-Dp12S immunization induced allergen-specific IgG antibodies that may competitively interfere with IgE binding; however, direct functional blocking was not demonstrated, and this conclusion remains tentative., and restore the balance between Th1/Th2 immune responses, it could represent a significant advancement in the field of allergy treatment.
Results
Construction and characterization of AAV vector carrying Der p1-Der p2 antigens
To develop hypoallergenic and more effective combination vaccines targeting the major dust mite allergens Der p1 and Der p2, we designed a mosaic protein that includes the full sequence of Der p1 and the mature Der p2 (Fig. 1A). This design was informed by previous studies indicating that only chimeras containing proDer p1 could be successfully expressed in yeast18, and that the mature Der p2 was identified as hypoallergenic18. The proenzyme form of Der p1, which includes its pro-region, exhibits weak IgE reactivity, making it a promising candidate for use as a hypoallergenic molecule in immunotherapy31,32. To further enhance the hypoallergenic properties, we replaced the 12 cysteine residues (indicated by dotted vertical lines) with serine residues (Fig. 1A, B), a modification expected to reduce potential aggregation of the Der p1-Der p2S mosaic protein (Fig. 1B). While this substitution aimed to reduce IgE reactivity through epitope engineering, we acknowledge that the extensive cysteine-to-serine substitutions could potentially affect protein folding, which might also contribute to the observed reduction in IgE binding. Der p1-Der p2 fusion (Dp12S) genes harbored in AAV6.2FF vector, resulting in the creation of AAV6.2FF-Dp12S. All subsequent text will be denoted by the term AAV-Dp12S (Fig. 1A). AAV-Dp12S carried Der p1-Der p2 with serine residues, consisting of HA tag, Der P1, 2 A auto-cleavage linker, Der P2, and Flag tag (from Napos; to COOHapos; termini). This P2A linker allows for the separation of the fusion protein into separate Der p1 and Der p2 peptides through post-translational cleavage (Fig. 1C). All plasmids contained the inverted terminal repeats from serotype 2 (rAAV2). The mosaic protein was first produced in human bronchial epithelioid (BEAS-2B) cells (Fig. 1D), both culture supernatant and cell lysates were assessed by immunoblotting, using either monoclonal or polyclonal anti-Der p1 or anti-Der p2 antibodies. The fusion protein produced was seen as a single protein molecule and exhibited high affinity towards both anti-Der p1 and anti-Der p2 antibodies (Fig. 1D). Surprisingly, a band with a molecular weight like that of the Der p1-Der p2 fusion protein appeared in AAV-Dp12S-infected cells, indicating that the auto-cleavage effects of P2A were not 100% (Fig. 1D).
A Schematic presentation of AAV vectors carrying the Der p1-Der p2 fusion protein. An HA tag and a Flag tag were added to the Napos; terminus of Der p1 and the COOHapos; terminus of Der p2, or expression detection. B Animo acid sequence of Der p1-Der p2 fusion protein: green ‘C’ represents the 12 cysteine residues (dashed vertical lines in A), whereas in Dp12S the cysteine residues were exchanged for serine residues; red ‘S’, and blue AA represent the P2A linker. C The function mechanism of 2A auto-cleavage peptide in the expression of Der p1-Der p2 fusion antigen. D, E The expression of Der p1 and Der p2 by mosaic proteins. SDS-PAGE–containing protein extracts of BEAS-2B expressing Dp12S (D) or HEK293 cells were infected with AAV-Dp12S (S) and a control vector AAV-GFP. Cell culture ‘C’ and the cell lysates ‘L’ were subjected to SDS-PAGE followed by western blot analysis using anti-Dp12S, anti-Der p1, anti-Der p2, and anti-GAPDH antibodies. M: molecular weight markers; C: Cell culture; S: cell lysates. All schematic diagrams (A, C) are prepared using Microsoft PowerPoint.
To confirm the expression of the AAV-Dp12S fusion antigen, HEK-293 cells were infected with the AAV-Dp12S vector at equivalent viral particle concentrations, with an AAV-empty vector serving as a negative control (Fig. S1A). The effective expression of the fusion proteins in HEK-293 cells was confirmed by the presence of a measurable green fluorescence signal (Fig. S1B). Subsequent analysis of cell lysates and culture medium via SDS-PAGE and WB confirmed efficient expression of the fusion antigen (Fig.1E). Additionally, overexpression of AAV-Dp12S in HEK-293 cells resulted in a significant increase in mRNA transcripts for both Der p1 and Der p2 compared to the negative control (Fig. S1D, E).
In order to examine the impact of the fusion method on the subcellular distribution of Der p1 and Der p2, RAW 264.7 cells were infected with AAV-Dp12S vector and subjected to IF assay. The results showed that Der p1 and Der p2, either produced individually or as a fusion protein, exhibited predominant co-localization in the cytoplasm (Fig. S2). In addition, the expression levels of Der p1 and Der p2 were reflected by detecting anti-HA tag and anti-Flag tag fluorescence intensity, respectively (Fig. S1C). This result indicates that codon optimization and the use of a protein linker did not significantly alter the subcellular distribution patterns of Der p1 and Der p2.
Dp12S exhibits Lower IgE reactivity than parental allergens and allergen extract in D. pteronyssinus reactive sera
We evaluated the IgE reactivity of Dp12S, DpE (HDM extract), rDer p1, and rDer p2 in plasma samples from individuals with allergic rhinitis and asthma using ELISA (Table 1). The hypoallergenic Dp12S demonstrated a significant reduction in IgE reactivity compared to rDer p1 and rDer p2, with reductions of 76% and 57%, respectively (Fig. 2A).
Determination of IgE reactivity by ELISA (A) and Dot-blotted (B) to DpE, Dp12S and parental allergens in plasma samples from non- allergic (n = 8) and allergic (n = 24) individuals. Bound IgEs were detected with horseradish peroxidase anti-human IgE antibodies and visualized by 3,3’-diaminobenzidine substrate (TMB). C, D Cytokine concentrations in cultures of peripheral blood mononuclear cells from healthy (n = 9) and allergic healthy (n = 9) individuals stimulated with Dp12S, D. pteronyssinus extract (DpE), and the pokeweed mitogen (PWM). The Milliplex Map Human Cytokine kit was used to measure Eotaxin, IFN- γ, IL- 2, IL- 4, IL- 5, IL- 10, IL- 13. C Treg and Th1 cytokines. D Th2 cytokines. The paired t test was used to verify statistical differences, which are indicated by the symbols & (non- stimulated cells/stimulated cells from the allergic group) and # (non-stimulated cells/ stimulated cells from the non-allergic group). After this analysis, for comparisons between groups with the same stimulus, the unpaired t test was used, indicated by the symbol *, &, #, *p < 0.05; & &, ##, **p < 0.01; & & &, ###, ***p < 0.0001, and & & & &, ####, ****p < 0.00001.
To further assess whether Dp12S exhibited reduced IgE binding activity in comparison to HDM extracts, rDer p1, and rDer p2, we conducted a dot blot analysis using pooled serum from nine highly sensitized patients allergic to HDM. The results revealed that Dp12S exhibited significantly less IgE binding compared to equimolar amounts of rDer p1, rDer p2, and HDM extract (Fig. 2B). Serum from nonallergic control did not show any reactivity to any of the four allergens tested. These findings indicate that the recombinant Dp12S vaccine has substantially. The reduced IgE reactivity observed for recombinant Dp12S may reflect successful epitope engineering; however, we cannot exclude the possibility that extensive cysteine-to-serine substitutions could affect protein folding and conformational epitope integrity., making it a potentially safer option for immunotherapy.
PBMCs from allergic individuals stimulated with Dp12S show high levels of regulatory and Th1 cytokines
We next examined the cytokine profiles of PBMCs from HDM-allergic and nonallergic donors, particularly focusing on the secretion of IFN-γ, a cytokine predominantly produced by Th1 cells that suppresses IgE production and promotes the generation of protective IgG antibodies. Using ELISA, we compared the IFN-γ levels in PBMC supernatants from allergic individuals stimulated or unstimulated control. The results indicated a reduction in baseline levels of IFN-γ in these subjects (Fig. 2C). However, upon stimulation with Dp12S, there was a notable increase in baseline levels of IFN-γ, IL-2, and IL-10 cytokines, both in stimulated and unstimulated conditions (Fig. 2C).
Moreover, the baseline levels of Th2 cytokines, such as IL-4, IL-5, and IL-13, were reduced in PBMC supernatants from allergic individuals stimulated with Dp12S (Fig. 2D). Conversely, there was a trend towards increased levels of these Th2 cytokines when PBMCs were stimulated or unstimulated control (Fig. 2D). Additionally, upon Dp12S stimulation, a significant increase in IL-10, IL-2, and IFN-γ levels was observed in PBMCs from allergic subjects compared to those from healthy donors (Fig. 2D). These findings suggest that Dp12S induces a lower Th2 cytokine response than HDM extract in the PBMCs of allergic patients, highlighting its potential as a more effective and safer therapeutic option.
AAV6.2FF-mediated transgene expression in mouse lungs
After validating the AAV6.2FF-mediated transgenes expression in cells, we tested whether AAV6.2FF induced luciferase reporter (AAV-Luc) expression in the lungs following intranasal (IN) or intratracheal (IT) administration of 1011 vector genomes (vg) per mouse (Fig. 3A). Signals as measured by radiance from the thorax (lung) region were observed with a 1-week post-injection, with a peak at 2 weeks, followed by a slightly lower but sustained expression over the ensuing 30 weeks with both IT and IN administration (Fig. 3B, C). It is worth mentioning that the signals with IT injections showed stronger than IN administration (Fig. 3B, D). We also observed higher bioluminescence signals in the isolated lungs compared to other organs, indicating that the AAV6.2FF efficiently delivered transgene into the lung after IN or IT injection (Fig. 3D). Transgene expression was consistently visible in the proximal to middle aspect of all lung lobes for both methods, whereas transgene expression was consistently observed in the most distal aspect of lung lobes only with the IT injection techniques. AAV vector genome copy numbers in the lung were lower in mice than received vector via IN administration in comparison to the IT method of vector delivery (Fig. 3D).
Schematic of the recombinant AAV2 (rAAV2) vector genome containing the firefly luciferase reporter gene pseudotyped with the AAV6.2FF capsid (AAV-Luc) and the timepoint of bioluminescence detection (A). ITR, inverted terminal repeat; CMVenh, human cytomegalovirus immediate early gene enhancer region; WPRE, woodchuck hepatitis virus posttranscriptional regulatory element; hGH, Human growth hormone gene. The schematic diagrams are prepared using BioRender web-based software. B Bioluminescence detection using the In Vivo Imaging System (IVIS) in mice either untreated or intratracheally (IT) or intranasal (IN) administered with 1011 vector genomes (vg) per mouse of AAV-Luc. C Quantification of the IVIS images from the thorax (lung) region in untreated mice (blue circles) versus AAV-Luc (red squares) treated mice. Data are presented as the mean radiance with SD. Radiance is a calibrated measurement of photon emissions and is expressed as the number of photons per second that leave a square centimeter of tissue and radiate into a solid angle of 1 steradian (photons per sec per cm2 per sr; Caliper Life Sciences). D The distribution of AAV-Luc in ex vivo mouse organs following different administration routes. Both intratracheal instillation (IT) and intranasal delivery (IN) resulted in strong lung-targeted expression, with significantly higher luminescent signals in the lungs compared to other tissues. (n = 1 for untreated group and n = 4 biologically independent animals for AAV-Luc group).
To test whether AAV6.2FF enables induction of transgene expression in mouse lungs, we initially used AAV6.2FF to package AAV-Dp12S (Fig. S3A). Two weeks after the injection via the IT delivery of AAV-GFP or AAV-Dp12s vector and IF and WB analyses were performed on lung tissues from AAV-GFP- and AAV-Dp12S-treated mice (Fig. S3B, C). IF revealed robust GFP, Der p1, and Der p2 expression in AAV-Dp12S-treated mice, confirming successful pulmonary transduction (Fig. S3B). WB further demonstrated the expression of GFP, Der p1, and Der p2 allergens in AAV-Dp12S-treated mice, consistent with the expected proteolytic activity of the Dp12S construct (Fig. S3C). These results indicate that exclusive targeting of respiratory cells can be ensured by restricting vector delivery through the nasal passage and trachea. While intratracheal delivery was chosen for its efficiency in targeting lung tissue in this preclinical mouse model, we acknowledge that this route is less feasible for human translation. Future studies should explore clinically relevant routes such as intramuscular or intravenous administration to assess their efficacy. It is worth testing more delivery methods such as following intramuscular or intravenous administration in further studies.
AAV-Dp12S immunization reduces AHR and eosinophilia and induces macrophage proliferation in HDM-induced asthmatic mice
We administered AAV-Dp12S or AAV-GFP to HDM-sensitized mice prior to the HDM challenge (Fig. 4A). The results showed that HDM/AAV-Dp12S mice, but not HDM/AAV-GFP mice, exhibited significantly lower Penh values in response to 50 mg/ml aerosolized MCh compared to HDM-only mice (Fig. 4B). The methacholine concentrations used (e.g., 50, 100, 200 mg/ml) are standard for assessing airway hyperresponsiveness in murine asthma models and effectively elicit dose-dependent bronchoconstriction, allowing for the evaluation of therapeutic interventions. AAV-Dp12S immunization led to a marked reduction in AHR at both 100 and 200 mg/ml MCh, in contrast to AAV-GFP immunization and the asthma control group (Fig. 4B). These findings demonstrate that AAV-Dp12S immunization effectively inhibits AHR.
One week after sensitization with saline or HDM, mice were immunized with saline, AAV-GFP, or AAV-Dp12S and then challenged with HDM for three consecutive days. Twenty-four hours after the final challenge, they were subjected to whole-body plethysmograph analysis, followed by sacrifice and lavage. A The schedules of sensitization, immunization, challenge, and detection; the schematic diagrams are prepared using BioRender web-based software. B The AHR in response to increased doses of inhaled MCh; (C–F) FACS analysis of cells in the lung. Cellular content was analyzed by FACS for the indicated cell types. Each bar represents the mean percentage among CD45+ cells and the respective SEM of 3–9 mice; (G) The absolute numbers of total cells, eosinophils, macrophages, and neutrophils in the BALFs were counted using Diff-quick staining; (H) the percentages of total cells, eosinophils, macrophages, and neutrophils in the BALFs; (I) the concentrations of total serum IgE before and after the challenge were assessed by ELISA; (J). HDM-specific antibodies in BALF. The amount of specific IgE (A), IgG2a (B) and IgG1 (C) are shown. Data are presented as the mean ± SEM (n = 6 mice per group). Representative results from one of three independent experiments are shown. *, &, #, *p < 0.05; & &, ##, **p < 0.01; & & &, ###, ***p < 0.0001 and & & & &, ####, ****p < 0.00001, ns, no significance. A One-way ANHDM with Tukey’s or Dunn’s post-tests were used to verify statistical differences. *: Control comparisons; #: HDM treatment comparisons; &: AAV-GFP treatment comparisons.
Next, we conducted a flow cytometric analysis to examine the cellular composition within the lungs (Fig. 4C–F, Fig. S4). In saline-treated control mice, pulmonary macrophages were the predominant cell type (Fig. 4D). However, in the Asthma-Control and HDM/AAV-GFP groups, there was a significant infiltration of eosinophilic granulocytes (65%) and lymphocytes (20%), while the percentage of macrophages was notably reduced (Fig. 4D, E). In contrast, in HDM/AAV-Dp12S-treated mice, eosinophils were reduced to 22.5%, resulting in a substantial increase in the proportions of lymphocytes and macrophages (26% and 45%, respectively). Notably, the reduction in eosinophilia following HDM/AAV-Dp12S treatment did not lead to airway neutrophilia (Fig. 4F). Additionally, we observed a similar reduction in total cells, eosinophils, and macrophages in the BALFs of AAV-Dp12S-treated mice compared to AAV-GFP-treated mice (Fig. 4G). The percentage of eosinophils in HDM/AAV-Dp12S mice was significantly lower than in the other experimental groups (Fig. 4H). Interestingly, in the BALFs of HDM/AAV-Dp12S mice, macrophages were the dominant cell type, similar to those observed in saline-treated mice (Fig. 4H). These results collectively suggest that AAV-Dp12S has potent anti-inflammatory effects by inhibiting the infiltration of inflammatory cells.
AAV-Dp12S treatment reduces IgE production in mice allergic to D. pteronyssinus
Allergies and asthma are strongly associated with elevated IgE titers, particularly in affected tissues33. Therefore, we assessed the levels of IgE. Before the HDM challenge, all groups exhibited comparable serum IgE levels (Fig. 4I). Following the challenge, both the HDM and HDM/AAV-GFP groups showed increased IgE levels, while HDM/AAV-Dp12S mice had significantly lower serum IgE levels compared to the HDM and HDM/AAV-GFP groups (Fig. 4I), indicating that AAV-Dp12S effectively suppresses IgE production.
We also analyzed HDM-specific IgE levels in the BALF. In contrast to the saline-treated mice, where IgE was almost undetectable, the Asthma-Control group exhibited robust levels of HDM-specific IgE in the BALF (Fig. 4J). However, HDM/AAV-Dp12S-treated animals showed significantly reduced IgE titers, whereas HDM/AAV-GFP-treated mice had IgE levels comparable to those in the Asthma-Control group (Fig. 4J).
Additionally, we assessed the titers of HDM-specific IgG1 and IgG2a as indicators of a potential Th1 immune response shift. Unlike the IgE response, sIgG1 was significantly increased following AAV-Dp12S treatment compared to the control and asthma groups (Fig. 4J). A trend toward increased sIgG2a levels was also observed when compared to the control group (Fig. 4J). AAV-Dp12S treatment elevated HDM-specific IgG1 and IgG2a to levels comparable to HDM-challenged controls but critically reduced HDM-specific IgE. These findings suggest that AAV-Dp12S not only suppresses IgE production but also induces the production of AAV-Dp12S immunization induced allergen-specific IgG antibodies that may competitively interfere with IgE binding; however, direct functional blocking was not demonstrated, and this conclusion remains tentative., thereby contributing to a shift towards a Th1 immune response and offering protection against the allergen.
AAV-Dp12S immunization ameliorates pulmonary inflammation and mucus overproduction
A common symptom in asthmatic patients is the marked hyperplasia and activation of mucus-producing goblet cells, which is associated with increased mortality34. To determine if the immunological improvements observed with AAV-Dp12S immunization would also result in a decrease in goblet cell numbers, we examined lung tissue three days after the final airway challenge. Lung sections from the right lobes were stained with H&E and PAS. The peribronchial and perivascular inflammation in HDM/AAV-Dp12S mice was significantly reduced compared to HDM or HDM/AAV-GFP mice (Fig. 5A, B). This reduction in inflammation was consistent with a notable decrease in mucus-secreting goblet cells following AAV-Dp12S immunization (Fig. 5C, D). In saline-treated mice, PAS-positive cells, indicative of mucus-producing goblet cells, were completely absent, whereas the Asthma-Control group showed pronounced goblet cell hyperplasia. In contrast, HDM/AAV-Dp12S-immunized mice displayed only a minimal presence of PAS-positive cells. No significant change in goblet cell hyperplasia was observed in AAV-GFP-treated mice (Fig. 5C, D).
Twenty-four hours after the last airway challenge, the right halves of the lungs were excised and fixated in paraformaldehyde. After fixation, the lungs were embedded in paraffin wax and sliced using a microtome. Subsequently, slices were stained for histological examination. Magnification for hematoxylin and eosin (A, H&E) stained samples and periodic acid Schiff (C, PAS), 200-fold. From left to right: Saline, Asthma-Control, AAV-Dp12S, and AAV-GFP. B Quantitative assessment of peribronchial and perivascular inflammation. D Percent of PAS+ goblet cells hyperplasia. E qRT-PCR shows relative expression of IL-1β, IL-6, TNF-α, and GOB5 in different groups. A, C: Bar = 50 μm. Data are presented as the mean ± SEM (n = 5–9 mice per group). Representative results from one of three independent experiments are shown. *, &, #, *p < 0.05; & &, ##, **p < 0.01; & & &, ###, ***p < 0.0001 and & & & &, ####, ****p < 0.00001, ns, no significance. A one-way ANOVA with Tukey’s or Dunn’s post-tests were used to verify statistical differences. *: Control comparisons; #: HDM treatment comparisons; &: AAV-GFP treatment comparisons.
To assess the expression levels of Der p1 and Der p2 in various organs, including the heart, lung, liver, and kidney, we performed qPCR on samples from different treatment groups. As expected, both Der p1 and Der p2 genes were highly expressed in the lungs and showed a slight increase in the heart during AAV-Dp12S immunization. However, there were no noticeable changes in expression levels in the liver and kidney (Fig. S5A, B). Consistent with these findings, quantification of mRNA for Gob5, a mucus-related gene, and inflammatory markers (TNFα, IL-1β, IL-6) in lung sections revealed elevated levels in the Asthma-Control and HDM/AAV-GFP groups compared to the significantly lower levels in HDM/AAV-Dp12S-treated animals (Fig. 5E). Moreover, the levels of Th2 cytokines (IL-4, IL-5, IL-13) were markedly elevated in the Asthma-Control and HDM/AAV-GFP groups but were sharply reduced to near control levels in the lungs of AAV-Dp12S-treated mice (Fig. S5C, D). Interestingly, IL-10, an anti-inflammatory cytokine, was significantly elevated in both the Asthma-Control and HDM/AAV-GFP groups (Fig. S5C, D). In the heart, only IL-5 and IL-10 exhibited a similar profile as in the lungs, while IL-4 and IL-13 levels remained comparable. Overall, these results suggest that AAV-Dp12S substantially reduces airway inflammation and mucus overproduction in response to allergen challenges.
AAV-Dp12S immunization modulates Th2 cytokines and induces IL-10 and IFN-γ
To further investigate whether AAV-Dp12S immunization modulates Th1/Th2 immune responses, we analyzed cytokine levels in BALF from Dp12S-treated mice compared to the sham-treated group. The results showed significantly reduced levels of Th2 cytokines IL-4, IL-5, and IL-13, while levels of IL-10 and IFN-γ were increased (Fig. 6B). To corroborate these findings, splenocytes from the mice were restimulated for 48 h with HDM, Dp12S, or their parental allergens (Der p1/p2, Fig. 6A). These stimuli were compared with non-stimulated cells, as shown in Fig. 6C–G. Induction of an asthmatic phenotype in the Asthma-Control group was evidenced by high levels of the classical Th2 cytokines IL-5 and IL-13 (Fig. 6B). Treatment with Dp12S, however, effectively reduced the secretion of IL-4, IL-5, and IL-13, with significantly lower levels observed in both non-stimulated cells and those stimulated with HDM and rDp12S (Fig. 6C–E). Conversely, IL-10 levels increased compared to all other groups, including when splenocytes were stimulated with rDer p1, HDM, and Dp12S (Fig. 6F). Similar significant increases were observed for IFN-γ when cells were stimulated with HDM and rDp12S, in comparison to both the Asthma-Control and HDM/AAV-GFP groups (Fig. 6G). Collectively, these findings suggest that AAV-Dp12S enhances Th1 and anti-inflammatory cytokine responses while decreasing Th2 cytokines in the airway, indicating its potential to modulate immune responses in favor of reducing allergic inflammation.
Schematic presentation of splenocyte extraction from mice and culture with antigens (A); the schematic diagrams are prepared using BioRender web-based software. Samples were analyzed by capturing ELISA to measure IL-4, IL-5, IL-13, IL-10, and IFN-γ in BALF (B) in different treated mice (n = 6). Supernatants of splenocyte cultures were collected for the measurements of IL-4 (C), IL-5 (D), IL-13 (E), IL-10 (F) and IFN-γ (G). One-way ANHDM with Tukey’s or Dunn’s post-tests were used to verify statistical differences. *: Control comparisons; #: HDM treatment comparisons; &: AAV-GFP treatment comparisons. *, &, #, *p < 0.05; & &, ##, **p < 0.01; & & &, ###, ***p < 0.0001 and & & & &, ####, ****p < 0.00001, ns, no significance.
AAV-Dp12S immunization suppresses iNOS expression and improves lung function
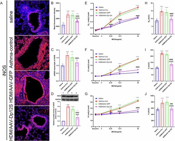
Nitric Oxide (NO) plays a significant role in the pathophysiology of asthma, with inducible Nitric Oxide Synthase (iNOS) being a key enzyme in its production35. To determine the impact of AAV-Dp12S immunization on iNOS expression, we analyzed iNOS transcript levels. As expected, HDM-challenged mice, whether treated with AAV or not, exhibited the highest iNOS transcript accumulation compared to healthy control mice (Fig. 7A). In contrast, AAV-Dp12S treatment significantly decreased iNOS expression in comparison to the Asthma-Control and HDM/AAV-GFP groups (Fig. 7A, B). The reduced iNOS levels observed in HDM/AAV-Dp12S mice compared to HDM and HDM/AAV-GFP mice further confirmed that AAV-Dp12S effectively inhibits iNOS expression (Fig. 7A, B).
One day after the final challenge, mouse lung tissue sections were stained with anti-iNOS antibodies. A Representative photomicrographs of immunofluorescence-stained (IF) lung sections from Saline, HDM, HDM/AAV-Dp12S, and HDM/AAV-GFP mice were shown. Bar = 200 μm. Quantitative analysis of the iNOS-expression by IF (B) and qPCR (C) from each group of mice. D The concentration of iNOS in the lung tissue homogenates pooled from five mice per group was examined with Western blot analysis (upper panel) and then quantified using ImageJ software (bottom panel). One representative gel from three independent experiments was shown. Data are presented as the mean ± SEM (n = 4–6 mice per group). Lane 1: Saline mice; Lane 2: HDM mice; Lane 3: HDM/AAV-Dp12S mice; Lane 4: HDM/AAV-GFP mice. The relative band value was calculated as the ratio of the net band value of iNOS to that of GAPDH. E–J Effect of immunization with AAV-Dp12S on lung function. Twenty-four hours after the last airway challenge, deeply anaesthetized mice were tracheotomized and connected to a Flexivent small animal ventilator. Forced oscillation maneuvers were performed with or without prior inhalation of methacholine solutions at escalating concentrations. Influence of different doses of methacholine on airway resistance RN (E), tissue damping G (F), and tissue elastance H (G), and H–J corresponding areas under the curve. Each bar represents the mean of six mice per group with the respective SEM. *: Control comparisons; #: HDM treatment comparisons; &: AAV-GFP treatment comparisons. *, &, #, *p < 0.05; & &, ##, **p < 0.01; & & &, ###, ***p < 0.0001 and & & & &, ####, ****p < 0.00001, ns, no significance.
To rigorously validate AAV-Dp12S-mediated suppression of iNOS, we conducted qPCR and WB analyses, which independently confirmed the immunofluorescence findings. qPCR revealed significant reduction in Nos2 mRNA in HDM/AAV-Dp12S lungs vs. HDM/AAV-GFP (p < 0.01) and HDM-only mice (p < 0.05) (Fig. 7C). WB demonstrated a 65% suppression of iNOS protein in HDM/AAV-Dp12S compared to HDM/AAV-GFP (p < 0.001) and half reduction vs. HDM-only (p < 0.005) (Fig. 7D). Consistently, HDM-naïve groups (with/without AAV) retained the highest iNOS levels, confirming HDM as the primary driver of induction, while AAV-Dp12S selectively reversed HDM-mediated upregulation without altering basal iNOS expression. Multi-assay convergence (qPCR, WB, IF) establishes that AAV-Dp12S inhibits iNOS at both transcriptional and translational levels, likely reducing nitrosative stress and inflammatory cell recruitment (Fig. 7A–D). These data highlight iNOS modulation as a key mechanism by which AAV-Dp12S mitigates HDM-driven asthma pathology.
Having established the beneficial effects of HDM/AAV-Dp12S on various immunological and histological parameters of the asthma-like phenotype, we next sought to determine whether these improvements translated into better lung function. To assess this, anesthetized mice were tracheotomized, the changes in respiratory system resistance (Rrs, Fig. S6A), respiratory system compliance (Crs Fig. S6B), central airway resistance (Rn, Fig. 7E), tissue damping (G, Fig. 7F), and tissue elastance (H, Fig. 7G) in response to Mch was measured using the forced oscillation technique, with escalating doses of Mch administered as fine mist (aerosol) (Fig. 7E–G). The area under the curve (AUC) for Rn (Fig. 7H), tissue damping (Fig. 7I), and elastance (Fig. 7J) in the sensitized groups was significantly different from that of the saline group. Notably, mice in Asthma-Control and HDM/AAV-GFP groups exhibited a significantly higher increase in these parameters than HDM/AAV-Dp12S mice, even at low doses of Mch (Fig. 7C–J). The data suggests that AAV-Dp12S treatment leads to an overall improvement in lung function in HDM-induced asthmatic mice.
Discussion
The development of allergy vaccine candidates will likely depend on well-defined recombinant allergens. Recombinant HDM allergens offer the advantage of being produced at defined concentrations with consistent quality, enabling the creation of vaccines that retain immunogenicity while reducing allergenic activity36. This approach, which has proven effective for birch and grass pollen allergens37,38, as well as for recombinant hypoallergenic mite allergens16, shows promise as a clinically viable option for HDM allergy vaccines. Based on IgE reactivity data, group 1 and group 2 allergens from HDM are essential components that must be included in HDM allergy vaccines21,22,39. Previous attempts to create engineered hybrid molecules combining Der p1 and Der p2 in yeast encountered challenges, such as the instability of the chimera and its tendency to form aggregates when only the 80 amino acid residue proenzyme sequence of Der p1 was included18.
In this study, we aimed to develop a recombinant vaccine candidate for clinical AIT trials targeting respiratory allergies associated with common HDM species. We employed codon optimization and cysteine replacement strategies to modify the two major HDM allergens, Der p1 and Der p2. Our efforts successfully produced a hybrid molecule, Dp12S, which demonstrated reduced IgE-binding activity and cross-linking potential while maintaining its T cell stimulatory capacity. While the reduced IgE reactivity is consistent with successful epitope engineering, we cannot rule out the possibility that the cysteine-to-serine substitutions may have altered protein folding, which could also contribute to the observed effects.
The construction of fusion antigens can be influenced by various factors, including codon usage optimization, signal sequence selection, fusion linker design, and immunization routes. In our study, the subcellular localization of Der p1 and Der p2 was not altered by the fusion strategy. Protein linkers play a crucial role in the design of fusion antigens, as they can enhance folding, stability, bioactivity, and expression levels40,41,42,43. We utilized the auto-cleavage 2 A linker, which proved effective in generating robust systemic and pulmonary cell-mediated immune responses. However, further research is needed to explore whether other linkers might outperform the 2 A linker in the construction of Der p1 and Der p2 fusion antigens and to understand the underlying mechanisms.
In this study, we selected intratracheal administration for AAV vector delivery based on its proven efficiency in achieving robust and sustained transgene expression specifically in lung tissue within our murine asthma model. This route allows for direct assessment of the vaccine’s efficacy in the primary target organ. While acknowledging the limited clinical translatability of intratracheal delivery in humans, our findings provide a strong preclinical proof-of-concept. Future investigations will prioritize exploring more clinically feasible routes, such as intramuscular or intravenous injection, to determine their potential for human application. Given the potential advantages of oral administration, this route should be further investigated for the development of AAV vector-based allergy vaccines. Future studies will focus on evaluating the efficacy of oral and subcutaneous (SC) administration routes in in vivo challenge models, and, if feasible, in non-human primate models. These studies will provide valuable insights into the optimal delivery methods for these vaccines and could pave the way for more effective and convenient treatments for HDM-induced allergies.
The recombinant hypoallergenic hybrid protein Dp12S addresses several previously unresolved challenges in developing a vaccine for HDM allergy. By combining all the sequence elements of Der p1 and primary Der p2, along with all T-cell epitopes within a single molecule, Dp12S can be expressed in large quantities in both E. coli and eukaryotic cells and purified to homogeneity. Importantly, the removal of all cysteines in the construct prevents the formation of aggregates through disulfide bonds, allowing the protein to remain monomeric in solution. This not only enhances the safety profile of the vaccine candidate but also facilitates its large-scale production for clinical trials. Additionally, upon immunization, the mosaic protein induces IgG antibodies that recognize both allergens and are associated with the potential to inhibit IgE binding to natural allergens, a crucial factor for clinical success in vaccination37,38. While our data show an increase in IgG antibodies alongside reduced IgE, direct functional evidence of IgE blocking is required to definitively confirm the induction of blocking antibodies.
In our in vivo study, we demonstrated the hypoallergenic potential of Dp12S in treating pulmonary inflammation induced by an HDM extract-based asthma model. Dp12S treatment altered the total cell counts in BALF and lung tissue, specifically affecting the numbers of eosinophils, neutrophils, lymphocytes, and macrophages. The reduction in neutrophil and eosinophil levels is associated with improvements in allergic symptoms, as increased levels of these cells are often correlated with disease severity and exacerbation44. iNOS and its product, NO, are known to contribute significantly to tissue damage during airway inflammation45. Studies have shown that knocking out all NOS isoforms reduces airway inflammation and decreases Th2 cytokines such as IL-4, IL-5, and IL-13 in asthmatic mice35. Therefore, the suppression of iNOS by AAV-Dp12S likely contributes to the inhibition of airway inflammation and Th2 responses.
Our findings also showed that AAV-Dp12S significantly reduced AHR and improved lung function parameters, including RN, G, and H. The increase in RN observed in the Asthma-Control group was consistent with the presence of bronchioles occluded by PAS-positive goblet cells. Furthermore, increases in lung elastance and tissue damping are generally associated with peripheral inflammation46.
Mice treated with Dp12S exhibited reduced IgE levels against both the HDM extract and parental allergens in serum and BALF. In contrast, there was an increase in IgG1 and IgG2a antibodies in Dp12S-treated animals compared to Asthma-Control, AAV-GFP, and untreated groups. Previous studies involving D. pteronyssinus-derived hypoallergens have reported the induction of high titers of IgG antibodies and the regulation of IgE to lower levels following immunization47,48,49, findings that are consistent with our results. The observed reduction in sIgE levels can be attributed to the downregulation of IL-4, IL-5, and IL-13 production in the lungs induced by Dp12S. Allergen-activated Th2 cells secrete these cytokines, which are primarily responsible for promoting IgE production, recruiting eosinophils to the site of inflammation, and stimulating mucus production in the airway epithelium50,51,52.
Splenocyte cultures from allergic mice revealed that stimulation with rDp12S led to higher levels of IL-10 and IFN-γ compared to HDM extract, while it induced lower levels of IL-4, IL-5, and IL-13. These results suggest that rDp12S triggers an immune response distinct from the classical allergic Th2 response, potentially predicting its efficacy in treating allergy53. By inducing high levels of IL-10, a cytokine known for its anti-inflammatory and regulatory functions, rDp12S appears to promote T-cell proliferation. IL-10 derived from Th cells plays a crucial role in the success of AIT, as these cells are central to the regulation of allergic responses49,54,55,56. The elevated levels of IFN-γ in splenocytes stimulated with rDp12S also contribute to this shift in immune response, which may help inhibit the airway remodeling typically driven by Th2 responses57. Unlike the Asthma-Control group, where stimulation with rDp12S led to increased levels of IL-10 and IFN-γ, non-treated cells showed lower levels of these cytokines, highlighting a distinct cytokine production pattern associated with Dp12S, different from that observed for Der p157. The cytokine shift in Dp12S-treated splenocytes reflects active immune modulation rather than passive loss of immunogenicity. Structural modifications in Dp12S likely alter antigen processing to favor Treg activation while suppressing Th2-polarizing signals. This aligns with clinical strategies using hypoallergenic allergens to induce tolerance (e.g., peptide vaccines), where epitope-specific T cell reprogramming-not mere immunogenicity reduction-drives therapeutic efficacy.
Reduced levels of Th2 cytokines in BALF, accompanied by increased levels of IL-10 and IFN-γ in Dp12S-treated mice, further indicate a shift toward a regulatory and/or Th1-biased immune response. However, it remains unclear which of these two cytokines, IL-10 or IFN-γ, has a more significant influence on the downregulation of IL-4 and IL-5 in this model. Nonetheless, the data suggests that Dp12S has the potential to modulate the immune response away from the Th2 profile typically associated with allergic reactions.
In this study, we also examined the transcript profiles of several cytokines, including IL-4, IL-5, IL-13, IL-10, IL-1β, and IL-6, as well as the inflammatory marker TNFα and the mucus-related gene GOB5. Previous research has shown that IL-1β can prime lung dendritic cells to induce Th2 responses58,59,60. In both humans and mice, elevated levels of these cytokines are associated with a worsening of therapeutic outcomes and exacerbation of asthma61,62,63. Consistent with these findings, our data showed that these genes were up-regulated in the Asthma-Control and AAV-GFP groups, whereas a reduction was observed following stimulation with Dp12S.
AAV, one of the most promising in vivo gene delivery tools and a potent vector for eliciting T cell responses64,65, for the first time as a carrier for D. pteronyssinus antigens to prevent allergic asthma. However, the use of AAV vectors for modulating immune responses in asthma has been explored in the literature for some time. Over a decade ago, Wang et al. reported intranasal delivery of T-bet modulates the profile of helper T cell immune responses in experimental asthma66, which demonstrated the potential of AAV-mediated delivery in the context of asthma. In more recent years, there have been additional reports. For instance, research on AAV-mediated MUC5AC siRNA delivery has shown promise in preventing mucociliary dysfunction in asthma67, and another study highlighted an AAV-delivered muscone-induced transgene system for treating chronic diseases in mice via inhalation68. However, it is crucial to note that while these studies provide valuable insights into the potential of AAV vectors in asthma management, they are all currently in the preclinical stage. The development of preventive drugs for asthma, particularly preventive vaccines delivered via AAV, remains an area that requires in-depth investigation. At present, there is a significant knowledge gap in understanding the long-term efficacy, safety, and optimal delivery strategies of AAV—based preventive approaches for asthma. This presents a highly valuable direction for future research. By conducting comprehensive preclinical and, eventually, clinical studies, we can gain a better understanding of how AAV vectors can be effectively utilized to prevent asthma, potentially leading to novel and more effective therapeutic interventions.
Our results support the potential of AAV-Dp12S as an alternative immunotherapy for asthma, meriting further exploration. Future studies using Dp12S as a chronic mouse model of allergy will be crucial in demonstrating the long-term benefits of its hypoallergenic and immunogenic properties. These studies could pave the way for novel therapeutic strategies against HDM-induced allergic asthma. Overall, these findings underscore the potential of AAV-Dp12S as a promising candidate for clinical AIT against HDM-induced respiratory allergies. Its ability to modulate immune responses, reduce pulmonary inflammation, and improve lung function highlights its therapeutic efficacy and warrants further investigation in clinical settings.
Methods
Construction and characterization of Der p1-Der p2 mosaic proteins
Protein sequences of Der p 1.0102, and Der p2.0101 were obtained from the Allergen Nomenclature website (allergen.org)69,70. The fusion gene encoding Der p1-p2 mosaic proteins, designated as Dp12S, codon-harmonized for optimal expression in mouse and synthesized with an auto-cleave 2 A linker by Genomeditech (Shanghai, China). The recombinant mosaic protein consisted of two Der p1 fragments-propeptide (amino acids 19-98) and mature Der p1 (amino acids 99-320)-along with the mature Der p2 (amino acids 18-146). These components were assembled in the following order: Der p1 propeptide, Der p1 mature, and Der p2 mature, with a C-terminal hexahistidine tag for purification. Additionally, codon-optimized sequences were modified by replacing cysteine residues with serine to minimize the potential aggregation behavior of the Der p1and Der P2 protein.
The recombinant AAV vector was constructed using the AAV6.2FF capsid, a serotype engineered for enhanced pulmonary tropism65,66,67, flanked by AAV2 inverted terminal repeats (ITRs) to ensure efficient genome replication and packaging. AAV genome plasmids contain the CMV promoter consisting of the human cytomegalovirus immediate early gene enhancer region, encoding the enhanced GFP reporter, as well as the woodchuck hepatitis virus posttranscriptional regulatory element (WPRE) and hGH signal downstream of the transgene. The murine Der P1-Der P2 sequence was synthesized (Genomeditech) after codon optimization for murine expression using the Genomeditech codon optimization tool and contains a HA tag at the N-terminus, Flag tag at the C-terminus.
The genes for Der p1-Der p2 and luciferase were artificially created and inserted into the AAV6.2FF vector (AAV-Dp12S; AAV-luc) using the Hieff Clone™ One Step PCR Cloning Kit (YEASEN). The plasmids were amplified in E. coli strain (Stbl3 competent cell) and prepared using the Qiagen Plasmid Midi Kit (Qiagen, Cat. No. 12145) according to the manufacturer’s protocol. The DNA sequences of the constructs were confirmed by sequencing (Genomeditech). Vector genomes were quantified by TaqMan qPCR assay by targeting the inverted terminal repeat sequence of the AAV2 genome71.
In vitro cell culture and transfections
Human embryonic kidney cells (HEK-293T, CRL-11268, ATCC); Human bronchial epithelial cells (BEAS-2B; CRL-9609; ATCC); Mouse macrophages (RAW264.7; TIB-71, ATCC) were maintained in Dulbecco’s modified Eagle’s medium (DMEM, catalog no. C11995500BT, Gibco) supplemented with 10% (v/v) fetal bovine serum (FBS, catalog no. FBSSA500-S, AusGeneX) and 1% (v/v) penicillin/ streptomycin solution (catalog no. ST488-1/ST488-2, Beyotime). All cells were cultured at 37 °C in a humidified atmosphere containing 5% CO2 and regularly tested for the absence of Mycoplasma and bacterial contamination.
At 75% confluency, Cells were transfected with an optimized polyethyleneimine (PEI)-based protocol. Briefly, cells were seeded into a 48-well plate (3 × 104 cells per well) and cultivated overnight to 60–70% confluency at the time of transfection. Cells were subsequently co-transfected with corresponding plasmid mixtures for 6 h with 50 μL of PEI and DNA mixture. At 6 h after transfection, the culture medium was replaced with fresh medium.
SDS-PAGE and WB analysis
Cell lysates were generated using a RIPA buffer (50 mM Tris pH 7.5, 150 mM NaCl, 1% Triton X-100, 0.1% SDS, 10 mM EDTA, 1% sodium deoxycholate) containing Na3VO4 (1 mmol per L), NaF (50 mM) and protease inhibitors (Sigma) 48 h post transfection, and prepared for immunoblotting using a 4 × SDS-PAGE reducing buffer. For SDS-PAGE, samples were prepared by incubating them with 6 × Laemmli sample buffer (Bio-Rad) containing 10% β-mercaptoethanol, followed by boiling at 100 °C for 5 min. The denatured proteins were then loaded onto a 15% polyacrylamide gel and electrophoresed at 120 V. The gel was washed with distilled water and stained using Gel Code Blue Protein Safe Stain (Invitrogen).
The proteins that were separated by SDS-PAGE were transferred onto a nitrocellulose membrane by electroblotting for WB analysis. The membrane was obstructed with a solution of 6% milk in 1 × phosphate-buffered saline (PBS) and probed with hybridoma supernatants containing monoclonal antibodies that specifically target Der p1 (Biorbyt, No. orb14375) or Der p2 (antibodies-online, Cat. No. ABIN7141165), anti-HA (ab314237) and anti-Flag (ab205606). Following incubation with a secondary antibody conjugated to horseradish peroxidase, the proteins were visualized using Immobilon chemiluminescent substrate (Beyotime) and detected using the Touch Imaging System (e-BLOT, Shanghai, China).
The level of inducible Nitric Oxide Synthase (iNOS) expression in lung tissues was assessed by WB analysis with an anti-iNOS antibody (Abcam, ab49999).
Donors and sera
Venous blood was collected from non-allergic (n = 8) and allergic (n = 24) individuals using heparin tubes. Plasma samples were evaluated for the presence of specific IgE (sIgE) to D. pteronyssinus using Phadia Diagnostics AB to confirm atopy, defined as detectable sIgE levels ≥0.70 kU/L. Additionally, a positive skin prick test (SPT) for D. pteronyssinus extract (positive SPT defined as a mean wheal diameter of 3 mm or larger than the saline control) was used as an inclusion criterion for atopy. Non-allergic donors were included based on the absence of clinical allergy symptoms, a negative SPT reaction, and a lack of detectable sIgE. The reactivity profiles of the donors included in the study are detailed in Table 1. The study was approved by the Ethics Committee on Research of the Faculty of Medicine of the Southwest Jiaotong University of China ([2022] S-15).
Reactivity of human IgE and Culture of PBMCs for cytokine determination
The reactivity of human IgE to Dp12S, rDer p1, rDer p2, and DpE allergens were assessed using indirect ELISA and dot blotting techniques. The profile of secreted cytokines and the Dp12S protein-induced reactivity were evaluated in PBMCs. PBMCs were isolated from the peripheral blood of allergic (n = 9) and non-allergic (n = 9) individuals as previously described25,72. Cells were washed two times with RPMI 1640 medium, counted, and resuspended in RPMI 1640 medium (GIBCO, Grand Island, NY, USA) supplemented with 2 mM L-glutamine (v/v), 100 µl/ml gentamicin, enriched with 10% FCS (SIGMA-Aldrich, St. Louis, MO, USA). Cells were incubated in 96-well plates (2 × 105 cells/well) in a humidified atmosphere of 5% CO2 at 37°C, and restimulated with 20 µg/mL DpE, 12.5 µg/mL Dp12S. The 10 µg/mL pokeweed mitogen (PWM) was used as positive control. Polymyxin B (20 ug/mL) was used to block lipopolysaccharide (LPS)-related cytokine production. Cultures were performed 120 h and supernatants were collected after this time and stored at -20°C for further quantification of cytokine concentrations.
ELISA plates were coated with with 100 μg/ml of DpE and 5 μg/ml of each recombinant protein in a sodium carbonate-bicarbonate buffer, pH 9.6, overnight at 4°C. After a 12-h blocking (4 °C) with PBS-T containing 10% fetal calf serum (FCS, Gibco, UK), Cell supernatants (stimulated PBMCs) or serum samples were added (1:5), which was incubated overnight (ON). After washing, specific IgE (sIgE) was detected with a biotinylated anti-human IgE antibody (BD Pharmingen, USA) incubated for 1 h, followed by the addition of HRP-streptavidin. The reaction was developed using 3.3′, 5.5′-Tetramethylbenzidine substrate.
AAV production, purification, and titer quantification
Endotoxin-free recombinant AAV vectors and their auxiliary packaging element plasmids were co-transfected into AAV Pro-293T cells. Six to eight hours post-transfection, the medium was replaced with fresh medium and enhanced buffer, and the supernatant was harvested 72 h later. The AAV capsid-containing lysates were purified using iodixanol gradients (60%, 40%, 25%, and 15%). The copy numbers of vector genome DNAs were quantified by quantitative PCR using iQ SYBR Green Supermix (Bio-Rad, CA), as previously described73.
Asthma models, vaccination strategies and euthanize
Experiments involving animals were performed according to a protocol (protocol ID: 20240524004) approved by the West China Hospital of Sichuan University Animal Care and Use Committee and in accordance with the national and institutional guidelines.
Six-week-old female C57BL/6 mice were purchased and maintained according to local animal care guidelines. The asthma model was established as previously described74, with modifications. The amount of LPS in the recombinant protein and allergenic extract samples was quantified by the end-point chromogenic LAL assay (QCL-1000 kit; Lonza, Walkersville, MD, USA). When needed, LPS was removed from the sample using Pierce High-Capacity Endotoxin Removal Resin (Thermo Fisher Scientific, Waltham, MA, USA). Mice were sensitized via three intraperitoneal (I.P.) injections at weekly intervals with 10 μg of HDM (Greer Labs, USA). One week after the final HDM sensitization, the mice were immunized IT with saline (HDM mice), AAV-GFP (1.0 × 1011 viral particles per mouse; HDM/AAV-GFP mice), or AAV-Dp12S (1.0 × 1011 viral particles per mouse; HDM/Dp12S mice). The AAV particles used for mice are according to previous described75,76. In the fourth and fifth weeks, the mice administered an intranasal boost with the same dosage two times. Prior to being inoculated via IT or IN administration, mice were sedated to mitigate pain and distress by employed isoflurane. The mice were placed in an induction chamber pre-filled with 3–5% isoflurane in oxygen at a flow rate of 1–2 liters per minute. One week after the final immunization, the mice were challenged with aerosolized HDM (2% in saline) for 40 min on three consecutive days.
Following the last test, mice were assessed for AHR. Subsequent to the measurement of the AHR, the mice were euthanized by means of inhalation of 100% carbon dioxide (CO₂). The euthanasia method was performed in accordance with the established protocol77. Mice were placed in a clean 14.6-L polyurethane box connected to a CO2 tank (38.5 cm L, 19.5 cm W, 19.5 cm H). The flow rate was 30% displacement volume/minute for mice in the low flow CO2 group and 100% displacement volume/minute for the high flow CO2 group via Western Medica CO2 flow meter (Westlake, OH). The percentages were chosen to represent the lowest acceptable flow rate in the 2020 AVMA euthanasia guidelines and the maximal rate at which CO2 could be displaced78. Mice remained in the box until they had stopped breathing for 1 min. Mice were removed from the box and cervically dislocated as a secondary method of euthanasia. Lymphocytes from the spleen and lung were isolated for subsequent immunological assays.
In vivo and ex vivo imaging system
Mice were administered a single injection of 1 × 10¹¹ vector genomes (vg) of AAV-Luc via intratracheal (IT) or intranasal (IN) routes. One hour prior to the IT surgical procedure, the animals received a subcutaneous (SC) injection of buprenorphine (Champion Alstoe) at a dosage of 0.1 mg/kg. Immediately before the surgeries, each mouse was anesthetized individually using isoflurane (Fresenius Kabi) and given a subcutaneous injection of 1 mL of sterile 0.9% sodium chloride saline solution (Baxter Corp). The fur covering the tracheal region was carefully shaved down to the skin. A tracheotomy was performed under continuous isoflurane anesthesia, during which the mice received a single IT injection of the AAV vector. The injections were carried out using a 3/10 mL insulin syringe with a 29-gauge ×½-inch needle (Covidien). After the injections, the surgical openings were sutured, and a topical application of 2% transdermal bupivacaine HCl monohydrate (Chiron) was administered to the surgical site both immediately post-surgery and 4 to 6 h later. Following the procedure, the mice were allowed to recover in a 37 °C incubator for 1 h. Starting one week after the AAV injection, IVIS imaging sessions were conducted. D-luciferin, Sodium Salt (BioVision), was aseptically prepared 24 h prior to injection at a concentration of 15 mg/mL in 1× PBS. All mice were injected subcutaneously with 150 mg/kg of D-Luciferin 15–20 min before each IVIS imaging session.
Pulmonary function tests
AHR and pulmonary function tests (PFTs) were assessed in all mice on 1 day after the final challenge. Half of the mice with different treatments were measured non-invasively for AHR using whole-body plethysmography (WBP-4 M, TOW-INT, China). The mice were challenged with aerosolized Mch at varying concentrations, and airway resistance values were recorded for 3 min following each challenge. AHR was expressed as the enhanced pause (Penh), described in detail previously79.
Baseline PFTs were conducted in healthy mice utilizing the flexiVent FX apparatus, which was equipped with module 2 (SCIREQ Scientific Respiratory Equipment Inc., Montréal, Canada). Healthy and the left asthmatic mice were anaesthetized with pentobarbital via intraperitoneal injection and intubated with a 14-gauge cannula. Pulmonary function was tested through the implementation of the flexiVent FX an invasive measurement of dynamic resistance that has been previously described80. Briefly, the mice were anesthetized intraperitoneally using chloral hydrate. After endotracheal intubation, a brief 2-s broadband perturbation followed by forced oscillation perturbation (SnapShot-150 and QuickPrime-3) was applied every 10 s for 3 min post-Mch. Two deep lung inflations (to 25 cm H20) were performed at the start of the flexiVent protocol for lung volume history normalization. Then all mice were treated with aerosolized PBS (baseline) and 25 mg/ml, 12.5 mg/ml, 6.25 mg/ml or 0 mg/ml Mch chloride (20 ul per time) using an ANP-1100 Aeroneb Lab Nebulizer unit with small particle size, with the inspiratory arm of the nebulizer directed through the aerosolization chamber during nebulization (10 s). Detailed lung function parameters were recorded using the forced oscillation method (FOT). Among these parameters, respiratory system resistance (Rrs), and respiratory system compliance (Crs) were measured via single-frequency FOT (SnapShot-150). Central airway resistance (Rn), tissue damping (G), and tissue elastance (H) were measured via broadband FOT (Quick Prime-3)81.
Histology
Following euthanasia by carbon dioxide, mice were injected with ice-cold phosphate-buffered saline (PBS) through the right ventricle dexter to remove blood from the lung tissue. A single left lung lobe was collected and fixed with 4% paraformaldehyde for a period of 24 h. Following this fixation step, the lung tissue was subjected to a series of dehydration procedures using graded ethanol. Subsequently, the lung tissues were embedded in paraffin, meticulously sectioned into 5-micrometer-thick slices, and then transferred to adhesion microscope slides. Following deparaffinization and dehydration, the samples were subjected to evaluation of inflammation using Hematoxylin and Eosin (H&E) staining, while mucus-secreting goblet cells were observed using Periodic Acid-Schiff (PAS) staining.
RNA isolation and quantitative PCR analysis
Total RNA from HEK-293 cells and lung tissue was extracted using the FastPure Cell/Tissue Total RNA Isolation Kit (Vazyme, RC101–01). The concentration and purity of the extracted RNA were determined using ScanDrop (Analytik Jena AG, Germany), with the 260/280 ratio used as an indicator of purity. The RNA was then converted into cDNA using a reverse transcription kit (Vazyme, R223-01) following the manufacturer’s protocol. Gene expression was quantified by qPCR using a SYBR solution (Vazyme, SQ101) according to the manufacturer’s instructions. The primers used in the study are listed in Table 2.
BALFs cell counting and lung flow cytometry
BALFs were centrifuged at 2000 x g for 10 min at 4 °C, and the supernatant was stored at –20 °C. Erythrocytes in the cellular fraction were lysed using ACK buffer (Lonza, Walkerville, MD, USA). Differential cell types were analyzed using the Diff-Quick kit (Labor und Technik Eberhardt Lehmann, Berlin, Germany) for staining. At least 100 cells were counted according to standard morphological criteria in a blinded fashion.
For flow cytometry (FACS) staining of lung tissue, the preparation of single-cell suspensions performed as previously described82. Specifically, mouse lung tissues are harvested, minced, and enzymatically digested with collagenase and DNase I, incubated at 37 °C for 30–45 min with gentle agitation. After dissociation, the cells were incubated with an Fc receptor blocker for 10–15 min at 4°C. Subsequently, the cells were stained with specific antibodies for 30–40 min at 4°C: Live/Dead(7AAD)-PerCP, CD45-APC, Lineage-FITC, CD11b-BV510, SiglecF-percp Cy5.5, Ly6G-BV605, CD64--BV711 and MerTK-PE Cy7, all prepared in FACS buffer. Following staining, cells were washed twice and analyzed by flow cytometry (Novocyte, Agilent). Gating strategy adapted on the method was established83. Lymphocyte (CD45+ Lineage+), neutrophils (CD45+ CD11b+ Ly6G+), eosinophils (CD45+ CD11b+ Ly6G- Siglec F+), macrophage (CD45+ CD64+ MerTK+). The percentage of cells in the live/singlets gate was multiplied by the number of live cells (after trypan blue exclusion) to obtain an absolute live-cell count. The expression of activation markers is presented as median fluorescence intensity (MFI).
Measurement of immunoglobulins in sera and BALF
The concentration of IgE in sera was measured using enzyme-linked immunosorbent assay (ELISA) kits according to the manufacturer’s instructions. For the quantification of HDM-specific IgG1, IgG2a, and IgE in the BALF supernatants, the same procedure was followed as detailed in ref. 84.
Fluorescence microscopy
The fluorescence microscopy protocol was adapted from Zhang et al.85. HEK 293 cells were seeded onto glass slides and infected with recombinant pAAVDp12S or the corresponding control vector for 48 h. The cells were then washed, fixed with 4% paraformaldehyde, permeabilized, and blocked. For inducible Nitric Oxide Synthase (iNOS) immunostaining, lung tissue sections were deparaffinized in xylene for 20 min, dehydrated in 100% ethanol for 10 min, and washed with PBS for 10 min. Endogenous peroxidase activity was inhibited with 0.3% H2O2 for 15 min. The specimens were then incubated overnight at 4 °C with either anti-Flag antibody (Cat. No. bs-0965R-FITC, 1:50), anti-HA antibody (Cat. No. bsm-0966m-PE, 1:100), or anti-iNOS antibody (Abcam, ab49999) in blocking buffer, followed by development with goat anti-rat IgG. The slides were counterstained with DAPI, and images were captured using confocal microscopy (Olympus, IXplore SpinSR10).
Splenocyte culture and cytokine quantification in supernatants of cell culture
Lymphocytes were isolated from spleens as previously described25. Spleens were homogenized, and erythrocytes were lysed. Cells were then counted, and splenocytes (2 × 105 cells/well) were restimulated with 20 µg/mL of HDM or 12.5 µg/mL of recombinant proteins. Cultures were incubated for 48 or 72 h, after which the supernatants were collected and stored at -20°C for later cytokine quantification. IL-4, IL-5, IL-13, IFN-γ, and IL-10 were measured using standard ELISA kits according to the manufacturer’s instructions (BD Pharmingen, San Diego, CA, USA).
Data collection and statistical analysis
Flow cytometry data were analyzed using FlowJo software (version 10.8.1; Ashland, OR). Statistical analysis and graphical presentations were performed using GraphPad Prism software (version 8.01; La Jolla, CA). Gel images were analyzed using ImageJ software (NIH, Bethesda, MD). Data is presented as the mean ± standard error of the mean (SEM). Statistical comparisons between groups were conducted using one-way analysis of variance (ANOVA), and Bonferroni post hoc tests were applied when multiple groups were compared. A p value of <0.05 was considered statistically significant. Depending on data distribution, one-way ANOVA with Tukey’s or Dunn’s post-tests was used. Results were considered statistically significant at p ≤ 0.05.
Data availability
The data that supports the findings of this study are available within the article and its supplementary information/source data or from the corresponding authors upon request.
References
Oh, J. et al. Global, regional, and national burden of asthma and atopic dermatitis, 1990–2021, and projections to 2050: a systematic analysis of the Global Burden of Disease Study 2021. Lancet Respir. Med. Mar 24, 1 (2025).
Ledford, D. K., Kim, T. B., Ortega, V. E. & Cardet, J. C. Asthma and respiratory comorbidities. J. Allergy Clin. Immunol. 155, 316–326 (2025).
Zhu, Q., Jin, S., Gang, D. D. & Yang, F. A review in analytical progress for house dust mite allergens. Rev. Env. Heal. aop, 1–15 (2025).
Tovey, E. R., Chapman, M. D. & Platts-Mills, T. A. E. Mite faeces are a major source of house dust allergens. Nature 289, 592–593 (1981).
Demir, E., Akmeşe, F., Erbay, H., Taylan-Özkan, A. & Mumcuoğlu, K. Y. Bibliometric analysis of publications on house dust mites during 1980–2018. Allergol. Immunopathol. (Madr.). 48, 374–383 (2020).
Woodruff, P. G. et al. T-helper type 2–driven inflammation defines major subphenotypes of asthma. Am. J. Respir. Crit. Care Med. 180, 388 (2009).
Bosnjak, B., Stelzmueller, B., Erb, K. J. & Epstein, M. M. Treatment of allergic asthma: modulation of Th2 cells and their responses. Respir. Res. 12, 114 (2011).
Muddaluru, V. et al. Comparison of house dust mite sensitization profiles in allergic adults from Canada, Europe, South Africa and USA. Allergy Eur. J. Allergy Clin. Immunol. 76, 2177–2188 (2021).
Lam, K., Au, E., Ip, W. K., Tam, J. K. & Leung, P. S. C. Inhalant mediated allergy: Immunobiology, clinical manifestations and diagnosis. Clin. Rev. Allergy Immunol. 68, 43 (2025).
Kowal, K. et al. Sensitization to major Dermatophagoides pteronyssinus allergens in house dust mite allergic patients from North Eastern Poland developing rhinitis or asthma. Adv. Med. Sci. 65, 304–309 (2020).
Aalberse, R. C., Akkerdaas, J. & Van Ree, R. Cross-reactivity of IgE antibodies to allergens. Allergy 56, 478–490 (2001).
Mueller, G. A., Benjamin, D. C. & Rule, G. S. The crystal structure of a major dust mite allergen Der p 2, and its biological implications. Biochemistry 37, 12707–12714 (1998).
Reginald, K. & Chew, F. T. The major allergen Der p 2 is a cholesterol binding protein. Sci. Rep. 9, 1556 (2019).
Huang, H.-J., Sarzsinszky, E. & Vrtala, S. House dust mite allergy: The importance of house dust mite allergens for diagnosis and immunotherapy. Mol. Immunol. 158, 54–67 (2023).
González-Pérez, R., Poza-Guedes, P., Pineda, F., Castillo, M. & Sánchez-Machín, I. House dust mite precision allergy molecular diagnosis (PAMD@) in the Th2-prone atopic dermatitis endotype. Life 11, 1418 (2021).
Chen, K. W. et al. Hypoallergenic der p 1/Der p 2 combination vaccines for immunotherapy of house dust mite allergy. J. Allergy Clin. Immunol. 130, 435–43.e4 (2012).
Asturias, J. A. et al. Engineering of major house dust mite allergens der p 1 and der p 2 for allergen-specific immunotherapy. Clin. Exp. Allergy 39, 1088–1098 (2009).
Bussières, L. et al. Recombinant fusion proteins assembling Der p 1 and Der p 2 allergens from dermatophagoides pteronyssinus. Int. Arch. Allergy Immunol. 153, 141–151 (2010).
Batard, T. et al. Production and proteomic characterization of pharmaceutical-grade Dermatophagoides pteronyssinus and Dermatophagoides farinae extracts for allergy vaccines. Int. Arch. Allergy Immunol. 140, 295–305 (2006).
Martínez, D. et al. An engineered hybrid protein from dermatophagoides pteronyssinus allergens shows hypoallergenicity. Int. J. Mol. Sci. 20, 3025 (2019).
Pittner, G. et al. Component-resolved diagnosis of house-dust mite allergy with purified natural and recombinant mite allergens. Clin. Exp. Allergy 34, 597–603 (2004).
Hales, B. J. et al. IgE and IgG anti-house dust mite specificities in allergic disease. J. Allergy Clin. Immunol. 118, 361–367 (2006).
CH, M., JF, B., MS, C. & MT, K. Comparison of the levels of the major allergens Der p I and Der p II in standardized extracts of the house dust mite, Dermatophagoides pteronyssinus. Clin. Exp. Allergy 24, 1041–1048 (1994).
Ma, S. & Guan, J. Adenovirus-mediated gene therapy for allergy. Iran. J. Allergy, Asthma Immunol. 17, 502–516 (2018).
Fernandes, A. M. S. et al. Recombinant T-cell epitope conjugation: A new approach for Dermatophagoides hypoallergen design. Clin. Exp. Allergy 53, 198–209 (2023).
O’Hehir, R. E., Prickett, S. R. & Rolland, J. M. T cell epitope peptide therapy for allergic diseases. Curr. Allergy Asthma Rep. 16, 1–9 (2016).
Rabinowitz, J. E. et al. Cross-packaging of a single adeno-associated virus (AAV) type 2 vector genome into multiple AAV serotypes enables transduction with broad specificity. J. Virol. 76, 791–801 (2002).
Asokan, A., Schaffer, D. V. & Samulski, R. J. The AAV vector toolkit: Poised at the clinical crossroads. Mol. Ther. 20, 699–708 (2012).
Meier, A. F., Fraefel, C. & Sey, M. The interplay between adeno-associated virus and its helper viruses. Viruses 662, 8–12 (2020).
Muruve, D. A. The innate immune response to adenovirus vectors. Hum. Gene Ther. 15, 1157–1166 (2004).
Takai, T., Kato, T., Yasueda, H., Okumura, K. & Ogawa, H. Analysis of the structure and allergenicity of recombinant pro- and mature Der p 1 and Der f 1: Major conformational IgE epitopes blocked by prodomains. J. Allergy Clin. Immunol. 115, 555–563 (2005).
Walgraffe, D. et al. A hypoallergenic variant of Der p 1 as a candidate for mite allergy vaccines. J. Allergy Clin. Immunol. 123, 1150–1156 (2009).
Gould, H. J. & Sutton, B. J. IgE in allergy and asthma today. Nat. Rev. Immunol. 8, 205–217 (2008).
Aikawa, T., Shimura, S., Sasaki, H., Ebina, M. & Takishima, T. Marked goblet cell hyperplasia with mucus accumulation in the airways of patients who died of severe acute asthma attack. Chest 101, 916–921 (1992).
Akata, K. et al. Decreased bronchial eosinophilic inflammation and mucus hypersecretion in asthmatic mice lacking all nitric oxide synthase isoforms. Lung 194, 121–124 (2016).
Vrtala, S., Huber, H. & Thomas, W. R. Recombinant house dust mite allergens. Methods 66, 67–74 (2014).
Valenta, R. et al. From allergen genes to allergy vaccines. Annu. Rev. Immunol. 28, 211–241 (2010).
Valenta, R. et al. Recombinant allergens: What does the future hold?. J. Allergy Clin. Immunol. 127, 860–864 (2011).
Thomas, W. R., Hales, B. J. & Smith, W. A. House dust mite allergens in asthma and allergy. Trends Mol. Med. 16, 321–328 (2010).
Kim, J. H. et al. High cleavage efficiency of a 2A peptide derived from porcine teschovirus-1 in human cell lines, zebrafish and mice. PLoS One 6, 1–8 (2011).
Daniels, R. W., Rossano, A. J., Macleod, G. T. & Ganetzky, B. Expression of multiple transgenes from a single construct using viral 2A peptides in Drosophila. PLoS One 9, e100637 (2014).
Papaleo, E. et al. The role of protein loops and linkers in conformational dynamics and allostery. Chem. Rev. 116, 6391–6423 (2016).
Chen, X., Zaro, J. & Shen, W.-C. Fusion protein linkers: Property, design and functionality. Adv. Drug Deliv. Rev. 65, 1357–1369 (2013).
Choi, Y., Jeon, H., Yang, E. A., Yoon, J. S. & Kim, H. H. Nasal eosinophilia and eosinophil peroxidase in children and adolescents with rhinitis. Korean J. Pediatr. 62, 353–359 (2019).
Naura, A. S. et al. Requirement for inducible nitric oxide synthase in chronic allergen exposure-induced pulmonary fibrosis but not inflammation. J. Immunol. 185, 3076–3085 (2010).
Hantos, Z., Daroczy, B., Suki, B., Nagy, S. & Fredberg, J. J. Input impedance and peripheral inhomogeneity of dog lungs. J. Appl. Physiol. 72, 168–178 (1992).
Banerjee, S. et al. Conversion of Der p 23, a new major house dust mite allergen, into a hypoallergenic vaccine. J. Immunol. 192, 4867–4875 (2014).
Mrkić, I., Minić, R., Popović, D., Živković, I. & Gavrović-Jankulović, M. Newly designed hemagglutinin-Der p 2 chimera is a potential candidate for allergen specific immunotherapy. Life Sci. 213, 158–165 (2018).
Branchett, W. J. et al. A T cell-myeloid IL-10 axis regulates pathogenic IFN-γ-dependent immunity in a mouse model of type 2-low asthma. J. Allergy Clin. Immunol. 145, 666–678.e9 (2020).
Shamji, M. H. & Durham, S. R. Mechanisms of allergen immunotherapy for inhaled allergens and predictive biomarkers. J. Allergy Clin. Immunol. 140, 1485–1498 (2017).
Gould, H. J. & Ramadani, F. IgE responses in mouse and man and the persistence of IgE memory. Trends Immunol. 36, 40–48 (2015).
Eifan, A. O. & Durham, S. R. Pathogenesis of rhinitis. Clin. Exp. Allergy 46, 1139–1151 (2016).
Schülke, S. Induction of interleukin-10 producing dendritic cells as a tool to suppress allergen-specific T helper 2 responses. Front. Immunol. 9, 455 (2018).
da Silva, E. S. et al. A hybrid of two major Blomia tropicalis allergens as an allergy vaccine candidate. Clin. Exp. Allergy 50, 835–847 (2020).
Wambre, E. Effect of allergen-specific immunotherapy on CD4+ T cells. Curr. Opin. Allergy Clin. Immunol. 15, 581–587 (2015).
Boonpiyathad, T. et al. Der p 1-specific regulatory T-cell response during house dust mite allergen immunotherapy. Allergy Eur. J. Allergy Clin. Immunol. 74, 976–985 (2019).
Li, Y. et al. HSP70/CD80 DNA vaccine inhibits airway remodeling by regulating the transcription factors T-bet and GATA-3 in a murine model of chronic asthma. Arch. Med. Sci. 9, 906–915 (2013).
Willart, M. & Hammad, H. Lung dendritic cell-epithelial cell crosstalk in Th2 responses to allergens. Curr. Opin. Immunol. 23, 772–777 (2011).
Sims, J. E. & Smith, D. E. The IL-1 family: regulators of immunity. Nat. Rev. Immunol. 10, 89–102 (2010).
Ben-Sasson, S. Z. et al. IL-1 acts directly on CD4 T cells to enhance their antigen-driven expansion and differentiation. Proc. Natl. Acad. Sci. USA 106, 7119–7124 (2009).
Howarth, P. H. et al. Tumour necrosis factor (TNFalpha) as a novel therapeutic target in symptomatic corticosteroid dependent asthma. Thorax 60, 1012–1018 (2005).
Dejager, L. et al. Neutralizing TNFα restores glucocorticoid sensitivity in a mouse model of neutrophilic airway inflammation. Mucosal Immunol. 8, 1212–1225 (2015).
Lambrecht, B. N., Hammad, H. & Fahy, J. V. The cytokines of asthma. Immunity 50, 975–991 (2019).
Ronzitti, G., Gross, D. A. & Mingozzi, F. Human immune responses to adeno-associated virus (AAV) vectors. Front. Immunol. 11, 670 (2020).
Lin, J., Zhi, Y., Mays, L. & Wilson, J. M. Vaccines based on novel adeno-associated virus vectors elicit aberrant CD8+ T-cell responses in mice. J. Virol. 81, 11840–11849 (2007).
Wang, S. Y. et al. Intranasal delivery of T-bet modulates the Profi le of Helper T cell immune responses in experimental asthma. J. Investig. Allergol. Clin. Immunol. 18, 357–365 (2008).
Kumar, S., Corkran, M., Cheema, Y., Scull, M. A. & Duncan, G. A. AAV-mediated MUC5AC siRNA delivery to prevent mucociliary dysfunction in asthma. bioRxiv 6, 1–28 (2025).
Wu, X. et al. AAV-delivered muscone-induced transgene system for treating chronic diseases in mice via inhalation. Nat. Commun. 15, 1122 (2024).
MARSH, D. G., GOODFRIEND, L., KING, T. P., LØWENSTEIN, H. & PLATTS-MILLS, T. A. E. Allergen nomenclature. Bull. World Health Organ 64, 767 (1986).
Goodman, R. E. & Breiteneder, H. The WHO/IUIS allergen nomenclature. Allergy Eur. J. Allergy Clin. Immunol. 74, 429–431 (2019).
Aurnhammer, C. et al. Universal real-time PCR for the detection and quantification of adeno-associated virus serotype 2-derived inverted terminal repeat sequences. Hum. Gene Ther. Methods 23, 18–28 (2012).
Fanuel, S. et al. Construction of a recombinant B-cell epitope vaccine based on a der p1-derived hypoallergen: A bioinformatics approach. Immunotherapy 10, 537–553 (2018).
Mckenna, R. & Agbandje-mckenna, M. Improved genome packaging efficiency of adeno-associated virus vectors using rep hybrids. J. Virol. 95, e00773–21 (2021).
Zhang, Y. et al. Immunization with an adenovirus-vectored TB vaccine containing Ag85A-Mtb32 effectively alleviates allergic asthma. J. Mol. Med. 96, 249–263 (2018).
Gonzalez-Visiedo, M. et al. Single-dose AAV vector gene immunotherapy to treat food allergy. Mol. Ther. Methods Clin. Dev. 26, 309–322 (2022).
Kang, M. H. et al. A lung tropic AAV vector improves survival in a mouse model of surfactant B deficiency. Nat. Commun. 11, 1–20 (2020).
Gerb, S. A., Agca, C., Stevey, L. & Agca, Y. Effects of CO2 Euthanasia of C57BL/6 Mice on Sperm Motility, In Vitro Fertilization, and Embryonic Developmental Competence. J. Am. Assoc. Lab. Anim. Sci. 61, 603–610 (2022).
American Veterinary Medical Association. American Veterinary Medical Association Guidelines for the Euthanasia of Animals: 2020 Edition. American Veterinary Medical Association guidelines for the euthanasia of animals: 2020 edition (2020).
Hamelmann, E. et al. Noninvasive measurement of airway responsiveness in allergic mice using barometric plethysmography. Am. J. Respir. Crit. Care Med. 156, 766–775 (1997).
Zhang, H. et al. Cullin5 drives experimental asthma exacerbations by modulating alveolar macrophage antiviral immunity. Nat. Commun. 15, 1–19 (2024).
Devos, F. C. et al. Forced expiration measurements in mouse models of obstructive and restrictive lung diseases. Respir. Res. 18, 123 (2017).
Misharin, A. V., Morales-Nebreda, L., Mutlu, G. M., Budinger, G. R. S. & Perlman, H. Flow cytometric analysis of macrophages and dendritic cell subsets in the mouse lung. Am. J. Respir. Cell Mol. Biol. 49, 503–510 (2013).
Probst, H. C. et al. Guidelines for DC preparation and flow cytometry analysis of mouse nonlymphoid tissues. Eur. J. Immunol. 53, 1–78 (2023).
Maaske, A. et al. Mucosal expression of DEC-205 targeted allergen alleviates an asthmatic phenotype in mice. J. Control. Release 237, 14–22 (2016).
Li, R. et al. Effect of ambient PM2.5 on lung mitochondrial damage and fusion/fission gene expression in rats. Chem. Res. Toxicol. 28, 408–418 (2015).
Acknowledgements
We sincerely thank Professor Guo-Ping Li (Chengdu Third People’s Hospital) for valuable suggestions and Professor Xiang-Rong Song (Sichuan University) for expert advice throughout the project. Schematic illustrations were created using BioRender and SnapGene software. This work was supported by grants from the Chengdu Technology Bureau (2024-YF05-00875-SN), the National Natural Science Foundation of China (82300113), the Sichuan Province Science and Technology Support Program (2025YFHZ0088, 2024NSFJQ0057, 24NSFSC0429), the Health Commission of Chengdu (2021021), and the Sichuan University Postdoctoral Research and Development Fund (2024SCU12014).
Author information
Authors and Affiliations
Contributions
L.S.B, Q.S.G., and H.Z.S. conceived and supervised the study. Q.S.G. and C.J.Z. co-supervised the project. L.S.B. performed major experimental work and drafted the manuscript. X.A.Y., Y.X.L., and X.J.X. conducted animal studies and assisted with data collection and revisions. Y.X.L., L.Y.Y., and C.J.Z. contributed to data analysis and manuscript preparation. All authors reviewed and approved the final manuscript.
Corresponding authors
Ethics declarations
Competing interests
The authors declare no competing interests.
Additional information
Publisher’s note Springer Nature remains neutral with regard to jurisdictional claims in published maps and institutional affiliations.
Supplementary information
Rights and permissions
Open Access This article is licensed under a Creative Commons Attribution-NonCommercial-NoDerivatives 4.0 International License, which permits any non-commercial use, sharing, distribution and reproduction in any medium or format, as long as you give appropriate credit to the original author(s) and the source, provide a link to the Creative Commons licence, and indicate if you modified the licensed material. You do not have permission under this licence to share adapted material derived from this article or parts of it. The images or other third party material in this article are included in the article’s Creative Commons licence, unless indicated otherwise in a credit line to the material. If material is not included in the article’s Creative Commons licence and your intended use is not permitted by statutory regulation or exceeds the permitted use, you will need to obtain permission directly from the copyright holder. To view a copy of this licence, visit http://creativecommons.org/licenses/by-nc-nd/4.0/.
About this article
Cite this article
Liu, S., Chu, J., Yin, X. et al. The adeno associated viral vectored Dp12S vaccine effective alleviation of asthma symptoms in mice. npj Vaccines 11, 3 (2026). https://doi.org/10.1038/s41541-025-01311-w
Received:
Accepted:
Published:
Version of record:
DOI: https://doi.org/10.1038/s41541-025-01311-w









