Abstract
Coenzyme Q (CoQ, ubiquinone) is an essential cellular cofactor composed of a redox-active quinone head group and a long hydrophobic polyisoprene tail. How mitochondria access cytosolic isoprenoids for CoQ biosynthesis is a longstanding mystery. Here, via a combination of genetic screening, metabolic tracing and targeted uptake assays, we reveal that Hem25p—a mitochondrial glycine transporter required for haem biosynthesis—doubles as an isopentenyl pyrophosphate (IPP) transporter in Saccharomyces cerevisiae. Mitochondria lacking Hem25p failed to efficiently incorporate IPP into early CoQ precursors, leading to loss of CoQ and turnover of CoQ biosynthetic proteins. Expression of Hem25p in Escherichia coli enabled robust IPP uptake and incorporation into the CoQ biosynthetic pathway. HEM25 orthologues from diverse fungi, but not from metazoans, were able to rescue hem25∆ CoQ deficiency. Collectively, our work reveals that Hem25p drives the bulk of mitochondrial isoprenoid transport for CoQ biosynthesis in fungi.
This is a preview of subscription content, access via your institution
Access options
Access Nature and 54 other Nature Portfolio journals
Get Nature+, our best-value online-access subscription
$32.99 / 30 days
cancel any time
Subscribe to this journal
Receive 12 print issues and online access
$259.00 per year
only $21.58 per issue
Buy this article
- Purchase on SpringerLink
- Instant access to the full article PDF.
USD 39.95
Prices may be subject to local taxes which are calculated during checkout






Similar content being viewed by others
Data availability
Proteomics raw files have been deposited in the MassIVE repository under accession nos. MSV000089127 and MSV000092359. The lipidomics datasets, including raw files and quantified peak areas, have been deposited in the MassIVE repository and can be accessed with accession no. MSV000092744. Data supporting the findings of this study and materials used in this study are available from the corresponding author on reasonable request. Source data are provided with this paper.
References
Lester, R. L. & Crane, F. L. The natural occurrence of coenzyme Q and related compounds. J. Biol. Chem. 234, 2169–2175 (1959).
Jones, M. E. Pyrimidine nucleotide biosynthesis in animals: genes, enzymes and regulation of UMP biosynthesis. Annu. Rev. Biochem. 49, 253–279 (1980).
Frerman, F. E. Acyl-CoA dehydrogenases, electron transfer flavoprotein and electron transfer flavoprotein dehydrogenase. Biochem. Soc. Trans. 16, 416–418 (1988).
Guerra, R. M. & Pagliarini, D. J. Coenzyme Q biochemistry and biosynthesis. Trends Biochem. Sci. 48, 463–476 (2023).
Emmanuele, V. et al. Heterogeneity of coenzyme Q10 deficiency: patient study and literature review. Arch. Neurol. 69, 978–983 (2012).
Wang, Y. & Hekimi, S. The efficacy of coenzyme Q10 treatment in alleviating the symptoms of primary coenzyme Q10 deficiency: a systematic review. J. Cell. Mol. Med. 26, 4635–4644 (2022).
Stefely, J. A. & Pagliarini, D. J. Biochemistry of mitochondrial coenzyme Q biosynthesis. Trends Biochem. Sci. 42, 824–843 (2017).
Awad, A. M. et al. Coenzyme Q10 deficiencies: pathways in yeast and humans. Essays Biochem. 62, 361–376 (2018).
Wang, Y. & Hekimi, S. Understanding ubiquinone. Trends Cell Biol. 26, 367–378 (2016).
Gold, P. H. & Olson, R. E. Studies on coenzyme Q. The biosynthesis of coenzyme Q9 in rat tissue slices. J. Biol. Chem. 241, 3507–3516 (1966).
Payet, L. A. et al. Mechanistic details of early steps in coenzyme Q biosynthesis pathway in yeast. Cell Chem. Biol. 23, 1241–1250 (2016).
Casey, J. & Threlfall, D. R. Synthesis of 5‐demethoxyubiquinone‐6 and ubiquinone‐6 from 3‐hexaprenyl‐4‐hydroxybenzoate in yeast mitochondria. FEBS Lett. 85, 249–253 (1978).
Momose, K. & Rudney, H. 3-Polyprenyl-4-hydroxybenzoate synthesis in the inner membrane of mitochondria from p-hydroxybenzoate and isopentenylpyrophosphate. A demonstration of isoprenoid synthesis in rat liver mitochondria. J. Biol. Chem. 247, 3930–3940 (1972).
Tzagoloff, A. & Dieckmann, C. L. PET genes of Saccharomyces cerevisiae. Microbiol. Rev. 54, 211–225 (1990).
Robinson, K. P. et al. Defining intermediates and redundancies in coenzyme Q precursor biosynthesis. J. Biol. Chem. 296, 100643 (2021).
Taylor, E. B. Functional properties of the mitochondrial carrier system. Trends Cell Biol. 27, 633–644 (2017).
Palmieri, F. & Monne, M. Discoveries, metabolic roles and diseases of mitochondrial carriers: a review. Biochim. Biophys. Acta 1863, 2362–2378 (2016).
Vogtle, F. N. et al. Landscape of submitochondrial protein distribution. Nat. Commun. 8, 290 (2017).
Morgenstern, M. et al. Definition of a high-confidence mitochondrial proteome at quantitative scale. Cell Rep. 19, 2836–2852 (2017).
Ozeir, M. et al. Coenzyme Q biosynthesis: Coq6 is required for the C5-hydroxylation reaction and substrate analogs rescue Coq6 deficiency. Chem. Biol. 18, 1134–1142 (2011).
Marobbio, C. M. T., Agrimi, G., Lasorsa, F. M. & Palmieri, F. Identification and functional reconstitution of yeast mitochondrial carrier for S‐adenosylmethionine. EMBO J. 22, 5975–5982 (2003).
Barkovich, R. J. et al. Characterization of the COQ5 gene from Saccharomyces cerevisiae. Evidence for a C-methyltransferase in ubiquinone biosynthesis. J. Biol. Chem. 272, 9182–9188 (1997).
Jonassen, T. & Clarke, C. F. Isolation and functional expression of human COQ3, a gene encoding a methyltransferase required for ubiquinone biosynthesis. J. Biol. Chem. 275, 12381–12387 (2000).
Wang, Y. et al. SLC25A39 is necessary for mitochondrial glutathione import in mammalian cells. Nature 599, 136–140 (2021).
Shi, X. et al. Combinatorial GxGxE CRISPR screen identifies SLC25A39 in mitochondrial glutathione transport linking iron homeostasis to OXPHOS. Nat. Commun. 13, 2483 (2022).
Nilsson, R. et al. Discovery of genes essential for heme biosynthesis through large-scale gene expression analysis. Cell Metab. 10, 119–130 (2009).
Luk, E., Carroll, M., Baker, M. & Culotta, V. C. Manganese activation of superoxide dismutase 2 in Saccharomyces cerevisiae requires MTM1, a member of the mitochondrial carrier family. Proc. Natl Acad. Sci. USA 100, 10353–10357 (2003).
Diessl, J. et al. Manganese-driven CoQ deficiency. Nat. Commun. 13, 6061 (2022).
Naranuntarat, A., Jensen, L. T., Pazicni, S., Penner-Hahn, J. E. & Culotta, V. C. The interaction of mitochondrial iron with manganese superoxide dismutase. J. Biol. Chem. 284, 22633–22640 (2009).
Lunetti, P. et al. Characterization of human and yeast mitochondrial glycine carriers with implications for heme biosynthesis and anemia. J. Biol. Chem. 291, 19746–19759 (2016).
Fernandez-Murray, J. P. et al. Glycine and folate ameliorate models of congenital sideroblastic anemia. PLoS Genet. 12, e1005783 (2016).
Johnson, A. et al. COQ9, a new gene required for the biosynthesis of coenzyme Q in Saccharomyces cerevisiae*. J. Biol. Chem. 280, 31397–31404 (2005).
Stefely, J. A. et al. Mitochondrial protein functions elucidated by multi-omic mass spectrometry profiling. Nat. Biotechnol. 34, 1191–1197 (2016).
Lee, A. Y. et al. Mapping the cellular response to small molecules using chemogenomic fitness signatures. Science 344, 208–211 (2014).
Desbats, M. A. et al. The COQ2 genotype predicts the severity of coenzyme Q10 deficiency. Hum. Mol. Genet. 25, 4256–4265 (2016).
Allan, C. M. et al. Identification of Coq11, a new coenzyme Q biosynthetic protein in the CoQ-synthome in Saccharomyces cerevisiae. J. Biol. Chem. 290, 7517–7534 (2015).
Hsieh, E. J. et al. Saccharomyces cerevisiae Coq9 polypeptide is a subunit of the mitochondrial coenzyme Q biosynthetic complex. Arch. Biochem. Biophys. 463, 19–26 (2007).
Dufay, J. N., Fernández-Murray, J. P. & McMaster, C. R. SLC25 family member genetic interactions identify a role for HEM25 in yeast electron transport chain stability. G3 Genes Genomes Genet. 7, 1861–1873 (2017).
Ravaud, S. et al. Impaired transport of nucleotides in a mitochondrial carrier explains severe human genetic diseases. ACS Chem. Biol. 7, 1164–1169 (2012).
Mifsud, J. et al. The substrate specificity of the human ADP/ATP carrier AAC1. Mol. Membr. Biol. 30, 160–168 (2012).
Castegna, A. et al. Identification and functional characterization of a novel mitochondrial carrier for citrate and oxoglutarate in Saccharomyces cerevisiae. J. Biol. Chem. 285, 17359–17370 (2010).
Nichols, N. N. & Harwood, C. S. PcaK, a high-affinity permease for the aromatic compounds 4-hydroxybenzoate and protocatechuate from Pseudomonas putida. J. Bacteriol. 179, 5056–5061 (1997).
Robinson, A. J., Overy, C. & Kunji, E. R. The mechanism of transport by mitochondrial carriers based on analysis of symmetry. Proc. Natl Acad. Sci. USA 105, 17766–17771 (2008).
Guernsey, D. L. et al. Mutations in mitochondrial carrier family gene SLC25A38 cause nonsyndromic autosomal recessive congenital sideroblastic anemia. Nat. Genet. 41, 651–653 (2009).
Heeney, M. M. et al. SLC25A38 congenital sideroblastic anemia: phenotypes and genotypes of 31 individuals from 24 families, including 11 novel mutations, and a review of the literature. Hum. Mutat. 42, 1367–1383 (2021).
Rensvold, J. W. et al. Defining mitochondrial protein functions through deep multiomic profiling. Nature 606, 382–388 (2022).
Thomas, P. D. et al. PANTHER: making genome‐scale phylogenetics accessible to all. Protein Sci. 31, 8–22 (2022).
Subramanian, K. et al. Coenzyme Q biosynthetic proteins assemble in a substrate-dependent manner into domains at ER-mitochondria contacts. J. Cell Biol. 218, 1353–1369 (2019).
Eisenberg-Bord, M. et al. The endoplasmic reticulum-mitochondria encounter structure complex coordinates coenzyme Q biosynthesis. Contact 2, 2515256418825409 (2019).
Vest, K. E., Leary, S. C., Winge, D. R. & Cobine, P. A. Copper import into the mitochondrial matrix in Saccharomyces cerevisiae is mediated by Pic2, a mitochondrial carrier family protein. J. Biol. Chem. 288, 23884–23892 (2013).
Boulet, A. et al. The mammalian phosphate carrier SLC25A3 is a mitochondrial copper transporter required for cytochrome c oxidase biogenesis. J. Biol. Chem. 293, 1887–1896 (2018).
Casey, J. & Threlfall, D. R. Formation of 3-hexaprenyl-4-hydroxybenzoate by matrix-free mitochondrial membrane-rich preparations of yeast. Biochim. Biophys. Acta 530, 487–502 (1978).
Runquist, M., Ericsson, J., Thelin, A., Chojnacki, T. & Dallner, G. Isoprenoid biosynthesis in rat liver mitochondria. Studies on farnesyl pyrophosphate synthase and trans-prenyltransferase. J. Biol. Chem. 269, 5804–5809 (1994).
Grünler, J., Ericsson, J. & Dallner, G. Branch-point reactions in the biosynthesis of cholesterol, dolichol, ubiquinone and prenylated proteins. Biochim. Biophys. Acta 1212, 259–277 (1994).
Keller, R. K. Squalene synthase inhibition alters metabolism of nonsterols in rat liver. Biochim. Biophys. Acta 1303, 169–179 (1996).
Kardon, J. R. et al. Mitochondrial ClpX activates a key enzyme for heme biosynthesis and erythropoiesis. Cell 161, 858–867 (2015).
Rondelli, C. M. et al. The ubiquitous mitochondrial protein unfoldase CLPX regulates erythroid heme synthesis by control of iron utilization and heme synthesis enzyme activation and turnover. J. Biol. Chem. 297, 100972 (2021).
Stefely, J. A. et al. Cerebellar ataxia and coenzyme Q deficiency through loss of unorthodox kinase activity. Mol. Cell 63, 608–620 (2016).
Ziegler, M. et al. Welcome to the family: identification of the NAD+ transporter of animal mitochondria as member of the solute carrier family SLC25. Biomolecules 11, 880 (2021).
Luongo, T. S. et al. SLC25A51 is a mammalian mitochondrial NAD+ transporter. Nature 588, 174–179 (2020).
Kory, N. et al. MCART1/SLC25A51 is required for mitochondrial NAD transport. Sci. Adv. 6, eabe5310 (2020).
Girardi, E. et al. Epistasis-driven identification of SLC25A51 as a regulator of human mitochondrial NAD import. Nat. Commun. 11, 6145 (2020).
Baudin, A., Ozier-Kalogeropoulos, O., Denouel, A., Lacroute, F. & Cullin, C. A simple and efficient method for direct gene deletion in Saccharomyces cerevisiae. Nucleic Acids Res. 21, 3329–3330 (1993).
Longtine, M. S. et al. Additional modules for versatile and economical PCR‐based gene deletion and modification in Saccharomyces cerevisiae. Yeast 14, 953–961 (1998).
Wach, A., Brachat, A., Alberti‐Segui, C., Rebischung, C. & Philippsen, P. Heterologous HIS3 marker and GFP reporter modules for PCR‐targeting in Saccharomyces cerevisiae. Yeast 13, 1065–1075 (1997).
Ismail, A. et al. Coenzyme Q biosynthesis: evidence for a substrate access channel in the FAD-dependent monooxygenase Coq6. PLoS Comput. Biol. 12, e1004690 (2016).
Sassa, S. Sequential induction of heme pathway enzymes during erythroid differentiation of mouse Friend leukemia virus-infected cells. J. Exp. Med. 143, 305–315 (1976).
Sinclair, P. R., Gorman, N. & Jacobs, J. M. Measurement of heme concentration. Curr. Protoc. Toxicol. 00, 8.3.1–8.3.7 (1999).
Shishkova, E., Hebert, A. S., Westphall, M. S. & Coon, J. J. Ultra-high pressure (>30,000 psi) packing of capillary columns enhancing depth of shotgun proteomic analyses. Anal. Chem. 90, 11503–11508 (2018).
Hebert, A. S. et al. Improved precursor characterization for data-dependent mass spectrometry. Anal. Chem. 90, 2333–2340 (2018).
Tyanova, S., Temu, T. & Cox, J. The MaxQuant computational platform for mass spectrometry-based shotgun proteomics. Nat. Protoc. 11, 2301–2319 (2016).
Cox, J. et al. Accurate proteome-wide label-free quantification by delayed normalization and maximal peptide ratio extraction, termed MaxLFQ. Mol. Cell Proteom. 13, 2513–2526 (2014).
Brademan, D. R. et al. Argonaut: a web platform for collaborative multi-omic data visualization and exploration. Patterns 1, 100122 (2020).
Meisinger, C., Pfanner, N. & Truscott, K. N. Isolation of yeast mitochondria. Methods Mol. Biol. 313, 33–39 (2006).
Miroux, B. & Walker, J. E. Over-production of proteins in Escherichia coli: mutant hosts that allow synthesis of some membrane proteins and globular proteins at high levels. J. Mol. Biol. 260, 289–298 (1996).
Gietz, R. D. & Schiestl, R. H. High-efficiency yeast transformation using the LiAc/SS carrier DNA/PEG method. Nat. Protoc. 2, 31–34 (2007).
Waterhouse, A. M., Procter, J. B., Martin, D. M. A., Clamp, M. & Barton, G. J. Jalview Version 2—a multiple sequence alignment editor and analysis workbench. Bioinformatics 25, 1189–1191 (2009).
Sievers, F. et al. Fast, scalable generation of high‐quality protein multiple sequence alignments using Clustal Omega. Mol. Syst. Biol. 7, 539–539 (2011).
Varadi, M. et al. AlphaFold protein structure database: massively expanding the structural coverage of protein-sequence space with high-accuracy models. Nucleic Acids Res. 50, D439–D444 (2021).
Jumper, J. et al. Highly accurate protein structure prediction with AlphaFold. Nature 596, 583–589 (2021).
Veling, M. T. et al. Multi-omic mitoprotease profiling defines a role for Oct1p in coenzyme Q production. Mol. Cell 68, 970–977 (2017).
Acknowledgements
We thank members of the Pagliarini laboratory and K. Henzler-Wildman for helpful discussions and insights throughout this project. This work was supported by NIH R35 GM131795 (D.J.P.), P41 GM108538 (J.J.C. and D.J.P.), F31 AG064891 (J.T.), T32 GM140935 (J.T.), T32 DK007120 (S.W.R.) and the BJC Investigator Program (D.J.P.).
Author information
Authors and Affiliations
Contributions
Conceptualization was provided by J.T. and D.J.P, methodology by J.T., R.M.G., S.W.R., Z.F., K.A.O. and D.J.P., formal analysis by J.T., R.M.G., S.W.R., Z.F., L.K.M., E.S. and K.A.O., investigations by J.T., R.M.G., S.W.R., Z.F., L.K.M., E.S. and K.A.O, funding acquisition by D.J.P. and supervision by J.J.C. and D.J.P. The original draft was written by J.T. and D.J.P., and review and editing was carried out by J.T., R.M.G., S.W.R., Z.F., L.K.M., E.S., K.A.O., J.J.C. and D.J.P.
Corresponding author
Ethics declarations
Competing interests
J.J.C. is a consultant for Thermo Fisher Scientific, 908 Devices and Seer. The remaining authors declare no competing interests.
Peer review
Peer review information
Nature Cell Biology thanks the anonymous reviewers for their contribution to the peer review of this work. Peer reviewer reports are available.
Additional information
Publisher’s note Springer Nature remains neutral with regard to jurisdictional claims in published maps and institutional affiliations.
Extended data
Extended Data Fig. 1 Hem25p drives CoQ production independently of its role in heme biosynthesis.
a, Relative protein abundances of hem25∆ cells compared to WT cells versus statistical significance. CoQ biosynthetic proteins and Complex Q proteins are highlighted. Raw data from the Y3K dataset33 (respiration-RDR condition) are displayed as the mean from three biologically independent samples with two-sided Student’s t-test used. b, Relative transcript abundances of CoQ biosynthetic genes from hem25∆ with ALA supplementation compared to WT cells without ALA supplementation (mean ± SD, n = 3 biologically independent samples). c, Relative CoQ6 abundances in WT and hem25∆ yeast. Cells were treated with either vehicle (ethanol) or 10 µM CoQ6. CoQ6 supplementation raised the cellular CoQ levels of WT and hem25∆ yeast to similar levels (p = 0.3642 WT+CoQ6 vs hem25∆+CoQ6, mean ± SD, n = 3 biologically independent samples). d, Relative protein abundances of WT cells with CoQ6, hem25∆ cells without CoQ6, and hem25∆ cells with CoQ6 compared to WT cells without CoQ6 (mean, n = 3 biologically independent samples, two-sided Student’s t-test). e, Relative abundance of unlabeled PPHB and CoQ in WT, hem25∆, coq6∆, and coq6∆hem25∆ yeast from the experiment in Fig. 2d (mean ± SD, n = 3 biologically independent samples); ND, not detected. f, Normalized abundance of unlabeled PPHB levels in isolated coq6∆ and coq6∆hem25∆ mitochondria (mean ± SD, n = 3 biologically independent samples). g, Coq1p levels in isolated mitochondria from each replicate, assessed by immunoblotting. Source numerical data and unprocessed blots are available in source data.
Extended Data Fig. 2 4-HB import by pcaK and unadjusted IPP uptake kinetics.
a, Immunoblot for MBP-Hem25p, MBP-SLC25A38, and MBP-Yhm2p in E. coli membranes preparations. b, Steady-state kinetics of [1-14C]-IPP uptake in cells expressing MBP-Hem25p or the empty vector. Initial rates (nmol/min) values represent the mean ± SD of three biologically independent samples. c, Time course of 50 µM [phenyl-14C6]-4-HB uptake by E. coli cells expressing the Pseudomonas putida PcaK or the empty vector (*p = 0.0002, **p = 0.0042, ***p = 0.0006, ****p = 0.0011 empty vector vs pcaK, mean ± SD, n = 3 biologically independent samples, two-sided Student’s t-test). Source numerical data and unprocessed blots are available in source data.
Extended Data Fig. 3 Hem25p function is required for CoQ biosynthesis.
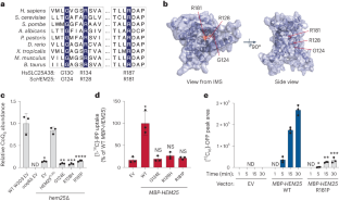
a, Relative PPHB abundances in hem25∆ yeast carrying WT and mutant HEM25FLAG constructs under the control of the endogenous HEM25 promoter. Levels are relative to WT yeast carrying the empty expression vector (*p = 0.0011, **p = 0.0006, ***p = 0.0116, ****p = 0.0009 HEM25FLAG vs mutants or empty vector, mean ± SD, n = 3 biologically independent samples, two-sided Student’s t-test). b, c, Immunoblots of whole cell lysates (b) or isolated mitochondria (c) from WT, coq6∆, or hem25∆ cells expressing various EV and Hem25p-FLAG constructs under the control of the endogenous HEM25 promoter. d, e, Relative CoQ (d) and PPHB (e) abundances in hem25∆ yeast carrying WT and mutant HEM25FLAG constructs under the control of the constitutive GPD promoter. Levels are relative to WT yeast carrying the empty expression vector (*p = 0.0006, **p = 0.0005, ***p = 0.0009, ****p = 0.0019, #p = 0.0012, ##p = 0.0014, ###p = 0.0012, ####p = 0.0012 HEM25FLAG vs mutants or empty vector, mean ± SD, n = 3 biologically independent samples, two-sided Student’s t-test). f, g, Immunoblots of whole cell lysates (f) or isolated mitochondria (g) from WT, coq6∆, or hem25∆ cells expressing various EV and Hem25p-FLAG constructs under the control of the constitutive GPD promoter. h, Time course of 50 µM [1-14C]-IPP uptake by E. coli cells expressing WT MBP-Hem25p, mutant MBP-Hem25p, or the empty vector (*p = 0.0494, **p = 0.0023, ***p = 0.0136, ****p = 0.0063 empty vector vs WT, mean ± SD, n = 3 biologically independent samples, two-sided Student’s t-test). i, Immunoblot for WT and mutant MBP-Hem25p in E. coli membranes preparations. j, k Normalized abundance of unlabeled OPP (j) and CoQ8 (k) in E. coli cells expressing the EV, WT MBP-Hem25p, or the R181P MBP-Hem25p mutant (mean ± SD, n = 3 biologically independent samples). Source numerical data and unprocessed blots are available in source data.
Extended Data Fig. 4 SLC25A38 does not contribute to CoQ biosynthesis.
a, Normalized PPHB abundance in hem25∆ cells expressing Hem25p-FLAG or SLC25A38. (mean ± SD, n = 3 biologically independent samples) b, Relative lipid abundances in hem25∆ yeast compared to WT versus statistical significance with CoQ10 and the CoQ10 biosynthetic intermediate demethoxy-coenzyme Q (DMQ10,) highlighted. c, Relative protein abundance SLC25A38KO cells compared to WT cells versus statistical significance with CoQ-related (COQ3-COQ9) and OxPhos-related proteins highlighted. For panels (b) and (c), raw lipidomic and proteomic data, respectively, from the MITOMICS resource46 are displayed as the mean from three independent samples with two-sided Welch’s t-test used. Source numerical data are available in source data.
Supplementary information
Supplementary Information
Supplementary Fig. 1
Supplementary Table 1
Combined file containing all Supplementary Tables. Table 1. Primers for qPCR of COQ genes. Table 2. Plasmid and fusion protein sequences for bacterial uptake assays. Table 3. Primers used in this Study for site-directed mutagenesis. Table 4. Primers used in this Study for amplification of HEM25 or the promoter region.
Source data
Source Data Fig. 1
Statistical source data.
Source Data Fig. 2
Statistical source data.
Source Data Fig. 3
Statistical source data.
Source Data Fig. 4
Statistical source data.
Source Data Fig. 5
Statistical source data.
Source Data Fig. 6
Statistical source data.
Source Data Extended Data Fig./Table 1
Statistical source data.
Source Data Extended Data Fig./Table 2
Unprocessed western blots.
Source Data Extended Data Fig./Table 3
Statistical source data.
Source Data Extended Data Fig./Table 4
Unprocessed western blots.
Source Data Extended Data Fig./Table 5
Statistical source data.
Source Data Extended Data Fig./Table 6
Unprocessed western blots.
Source Data Extended Data Fig./Table 7
Statistical source data.
Rights and permissions
Springer Nature or its licensor (e.g. a society or other partner) holds exclusive rights to this article under a publishing agreement with the author(s) or other rightsholder(s); author self-archiving of the accepted manuscript version of this article is solely governed by the terms of such publishing agreement and applicable law.
About this article
Cite this article
Tai, J., Guerra, R.M., Rogers, S.W. et al. Hem25p is required for mitochondrial IPP transport in fungi. Nat Cell Biol 25, 1616–1624 (2023). https://doi.org/10.1038/s41556-023-01250-5
Received:
Accepted:
Published:
Version of record:
Issue date:
DOI: https://doi.org/10.1038/s41556-023-01250-5
This article is cited by
-
SLC25A38 is required for mitochondrial pyridoxal 5’-phosphate (PLP) accumulation
Nature Communications (2025)
-
Triacylglycerol mobilization underpins mitochondrial stress recovery
Nature Cell Biology (2025)
-
Mitochondrial heterogeneity and adaptations to cellular needs
Nature Cell Biology (2024)


