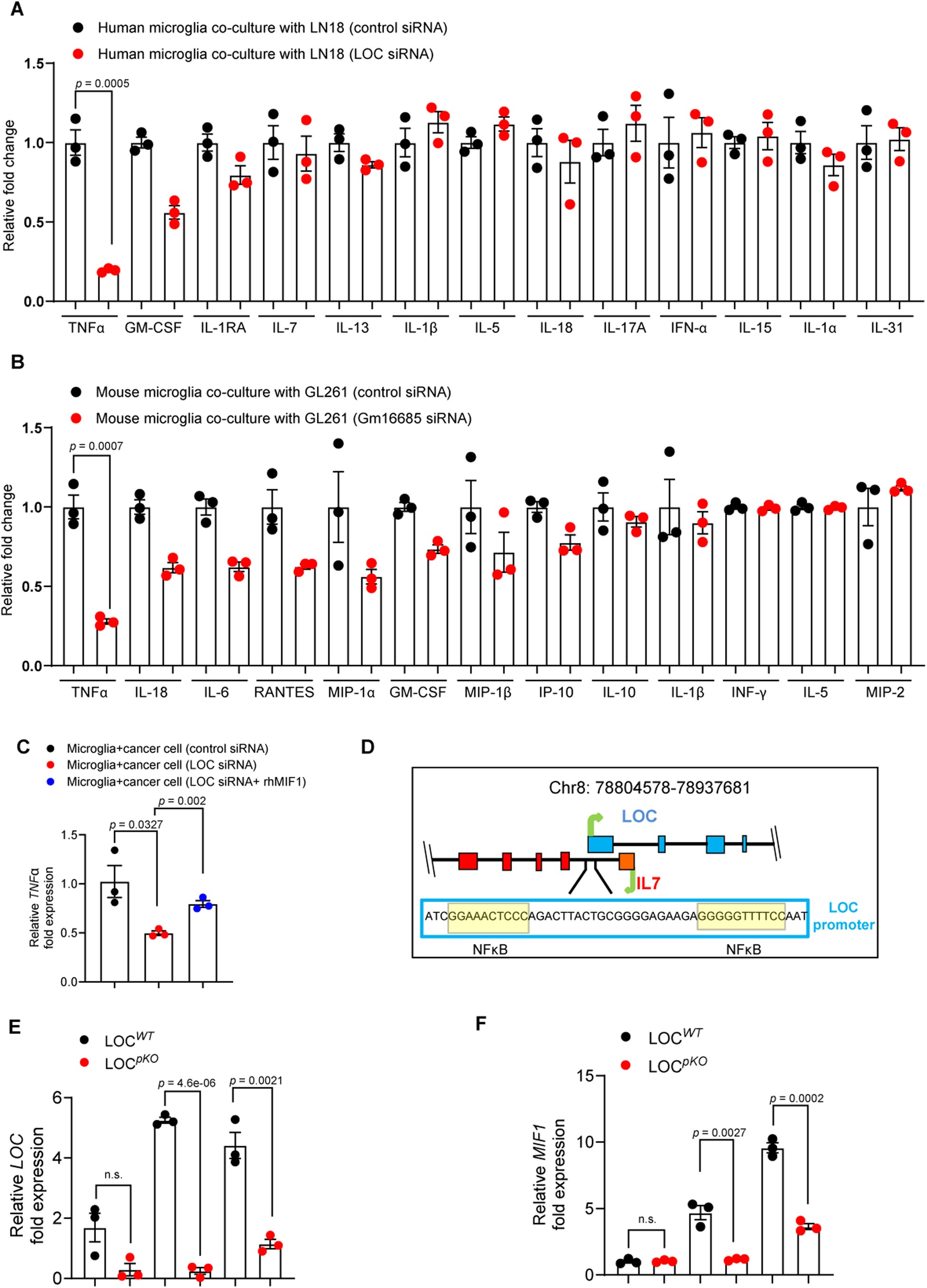
Extended Data Fig. 3: GAM derived TNFα plays a key role in GBM-GAM symbiosis.

a,b) Luminex assays for human microglia culture medium (a) or mouse microglia culture medium (b). Human microglia were co-cultured with LN18 cells transfected with control or LOC siRNA. Mouse microglia were co-cultured with GL261 cells transfected with control or Gm16685 siRNA. The data represent means ± s.e.m. of n = 3 biologically independent samples. c) Gene expression was analysed by qPCR for TNFα for the indicated group. Microglia cells were co-cultured with glioblastoma cells LN18 (pretreated with control siRNA, LOC siRNA, LOC siRNA plus rhMIF1). The data represent means ± s.e.m. of n = 3 biologically independent samples. d) Schematic view of LOC promoter (highlighted by blue box) targeting with CRISPR–Cas9 editing (inside IL7-intron). NF-κB binding motifs were shown as yellow in the promoter region of LOC. e,f) LN18 LOCWT and LOCpKO cells were stimulated with TNFα for the indicated duration. Gene expression was analysed by qPCR for (e) LOC, (f) MIF1. The data represent means ± s.e.m. of n = 3 biologically independent samples. Source numerical data are available in source data. p-values: a–c,e,f, two-tailed Student’s t-test.