Abstract
Patients with IDH-wild-type glioblastomas have a poor five-year survival rate along with limited treatment efficacy due to immune cell (glioma-associated microglia and macrophages) infiltration promoting tumour growth and resistance. To enhance therapeutic options, our study investigated the unique RNA–RNA-binding protein complex LOC–DHX15. This complex plays a crucial role in driving immune cell infiltration and tumour growth by establishing a feedback loop between cancer and immune cells, intensifying cancer aggressiveness. Targeting this complex with blood–brain barrier-permeable small molecules improved treatment efficacy, disrupting cell communication and impeding cancer cell survival and stem-like properties. Focusing on RNA–RNA-binding protein interactions emerges as a promising approach not only for glioblastomas without the IDH mutation but also for potential applications beyond cancer, offering new avenues for developing therapies that address intricate cellular relationships in the body.
Similar content being viewed by others
Main
Low five-year survival rates, poor prognosis and ineffective treatments are hallmarks of IDH-wild-type glioblastoma, the most common and aggressive brain cancer1,2,3. Despite decades of efforts using kinase inhibitors, chimaeric antigen receptor T cell therapy, oncolytic viruses and immune-checkpoint inhibitors, targeting IDH-wild-type glioblastoma remains one of the most difficult challenges4. Although impermeability of the blood–brain barrier is a known contributing factor, immense changes in the immune microenvironment due to the recruitment of glioma-associated microglia and macrophages (GAMs), which account for 30–50% of the immune cell population in glioblastoma, is now recognized as the major driver of oncogenesis, immune suppression and therapy resistance5,6,7. Although a few chemokine–receptor pairs (including CCL2–CCR2, OPN–αvβ5 integrin, LOX–β1integrin and SLIT2–ROBO1/2) have been identified, the precise mechanisms controlling GAM infiltration and survival remain very poorly defined8,9,10,11. It can be appreciated that most of the efforts to counter GAM infiltration, either by small molecules or neutralizing antibodies, target proteins10,12,13,14. Identifying mechanisms and therapeutic strategies that target GAM infiltration by going beyond targeting proteins may help vastly expand the chemical space needed for effective therapies.
It is now widely known that only a fraction of the human genome codes for proteins and fewer than five percent have been used as drug targets15. With the advent of small molecules targeting RNA and RNA-binding proteins (RBPs) in the clinic16,17, targeting RNAs and RBPs could be the next frontier in targeting GAM infiltration and treating IDH-wild-type glioblastoma. However, the functional roles of hundreds of RNA–RBP complexes18, if any, are still poorly characterized. Interestingly, the brain is one of the organs with the highest expression of RBPs, implicating an important role for RNA and RBPs in regulating the physiology of this tissue19. Alterations in RBP levels, especially in gliomas, are indeed known to impact the expression of a vast number of genes and contribute to tumour initiation and growth12,20,21,22,23. Hence, RNA–RBP complexes and their alterations may greatly contribute to gliomagenesis24,25. Many RBPs such as fat mass and obesity-associated protein (FTO)26 and adenosine deaminase acting on RNA (ADAR1)27, which are known to be deregulated in cancers, function as enzymes to modify RNAs as substrates. Thus, the study of RNA–RBP complexes has the potential to open up new avenues for therapy by vastly expanding the chemical space for drug development. Here we unravel a unique RNA–RBP pair, LOC–DHX15, that is essential for the pathogenesis of IDH-wild-type glioblastoma. We characterize the mechanism by which LOC–DHX15 works and provide evidence that pharmacological inhibition of this enzyme–substrate pair could be an effective and specific way to reverse the infiltration of immunosuppressive GAMs and to adjuvant temozolomide (TMZ), the current standard of care. Targeting this RNA–RBP pair blocks oncogenic dual feed-forward loops and is therapeutically more valuable than the current therapies, which are non-specific and ineffective.
Results
LOC acts as a potential regulator of GAM infiltration
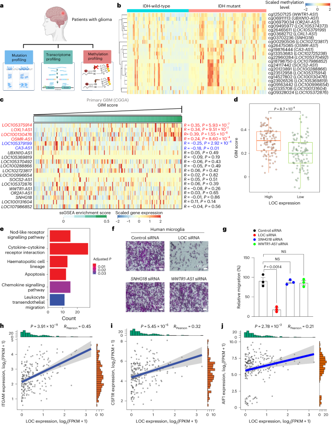
Poorer prognosis of patients with IDH-wild-type glioblastoma due to high GAM infiltration suggests that genes driven by IDH-wild-type hypomethylated chromatin may contribute to the pathology. Documented high expression of RBPs in the human brain led us to explore therapeutically targetable RNA–RBP complexes that may drive IDH-wild-type gliomas28,29. To discover RNA–RBP complexes that could potentially regulate recruitment of GAMs, we set out to first identify candidate RNAs that are specifically driven by IDH-wild-type chromatin. Bulk RNA sequencing (RNA-seq), whole-exome sequencing and methylation profiling of gliomas were performed using a Chinese Glioma Genome Atlas (CGGA) cohort (http://www.cgga.org.cn/; Fig. 1a). The landscape of somatic mutations in this cohort of 286 patients revealed that 47% of the patients had IDH mutations (Supplementary Fig. 1a). Integration of multi-omics data revealed that approximately 390 RNAs were upregulated specifically in IDH-wild-type gliomas (Supplementary Fig. 1b). Among these, CpG islands in the promoters of 21 RNAs were hypermethylated in the IDH-mutant group (Fig. 1b), which suggests that these 21 RNAs may be specifically regulated by IDH-wild-type chromatin hypomethylation. Analysis of glioma-infiltrating microglia/macrophage (GIM) signatures30 for this subset of RNAs in bulk RNA-seq of samples from patients with primary glioblastoma (CGGA cohort) showed that the expression levels of four (LOC105375914, LOXL1–AS1, LOC100130476, LOC100130476 and OSMR–AS1) correlated positively with increased infiltrating microglia/macrophage signature, as indicated by the higher GIM score (Fig. 1c). Further analysis (using the UCSC utility LiftOver tool31) revealed that among these four RNAs, LOC105375914 (henceforth referred to as LOC) is the top driver of GAM infiltration (Fig. 1c, coefficient of multiple correlation (R) = 0.35, P = 5.93 × 10−7) and GIM score (Fig. 1d, P = 8.7 × 10−8) and the only evolutionarily conserved RNA. In addition, gene set enrichment analysis of 198 patients with glioblastoma revealed that immune signatures, including cytokine–cytokine receptor interaction and chemokine signalling pathways correlated highly with LOC expression, further highlighting the potential role of LOC in shaping the tumour-immune microenvironment (Fig. 1e). Transwell migration assays confirmed that, relative to control cells (cells treated with control small interfering RNA (siRNA)), LOC-knockdown cells (treated with siRNA to LOC) had reduced microglial (Fig. 1f,g) and macrophage migration (Extended Data Fig. 1d,e; two negative controls from GIM scoring analysis with considerable basal expression level, SNHG18 and WWTR1-AS1, were included; Extended Data Fig. 1a–c). Finally, we observed strong positive correlations between the expression of LOC and that of ITGAM, CSFR1 and IBA1, which are known GAM markers (CGGA cohort; Fig. 1h–j). Collectively, these findings indicate that LOC is a conserved and potentially an important driver of GAM infiltration and tumour biology, specifically in IDH-wild-type gliomas.
a, Schematic of the experimental design and workflow of data analysis using bulk RNA-seq of 1,018 patients, whole-exome sequencing of 286 patients with glioma and methylation profiling of 159 patients (CGGA cohort). b, Methylation levels of CpG islands upstream of genes with upregulated expression in the IDH-wild-type group compared with the IDH-mutant group. Only significant (P < 0.05) differentially methylated CpG islands were plotted. c, Analysis of the correlation between candidate RNA expression levels and GIM gene signatures (RNA candidates derived from b) for the CGGA bulk RNA-seq data of patients with primary glioblastoma (n = 198). Details of the GIM gene signature are in Supplementary Table 1. The red text indicates those long non-coding RNAs that positively correlate with GIM score. The blue text indicates those long non-coding RNAs that negatively correlate with GIM score. d, GIM score comparison of patients with high and low LOC expression (n = 99 in each group; CGGA cohort). Horizontal lines indicate median value; bottom boundary indicates Q1; top boundary indicates Q3; whiskers extend from the box and show the range of the data. e, Kyoto Encyclopedia of Genes and Genomes pathway analysis of genes with a positive correlation (P < 0.05) with LOC expression. f, Representative images of migration assays. Microglial cells were co-cultured with IDH-wild-type human LN18 cells that had been pretreated with control siRNA, or siRNA to LOC, SNHG18 or WWTR1-AS1. Scale bar, 100 µm. g, Relative migration levels for f. The data represent the mean ± s.e.m. of n = 3 biologically independent samples. h–j, Analysis of the correlation between LOC and the microglia markers ITGAM (h), CSF1R (i) and AIF1 (j) using CGGA bulk RNA-seq data of patients with primary glioblastoma (n = 198). FPKM, fragments per kilobase of transcript per million mapped reads. Grey bands indicate 95% confidence intervals for predictions from a Pearson linear model. c,d,g–j, P values were determined using Pearson’s correlation test (c,h–j), a two-sided Wilcoxon test (d) or a two-tailed Student’s t-test (g). NS, not significant. Source numerical data are provided.
LOC is driven by chromatin hypomethylation
Using both 5′ and 3′ rapid amplification of complementary DNA ends (RACE) along with sequencing, we identified LOC as a transcript of 1,509 nucleotides with four exons located in the antisense direction of the IL-7 gene of human chromosome 8q21.13(+) (Extended Data Fig. 1f–i). Analysis of the CGGA cohort showed that LOC is upregulated in IDH-wild-type gliomas (Fig. 2a), especially in grade IV IDH-wild-type gliomas (Fig. 2b), which could possibly be attributed to lower methylation of CpG islands of its promoters (Fig. 2c). Using base editing we generated IDH-mutant cells (IDH1R132H/WT) by introducing a single-base substitution (guanine to adenosine) in IDH-wild-type LN18 human glioblastoma cells to evaluate whether the IDH R132H mutation negatively regulates LOC expression via hypermethylation of its promoter chromatin (Fig. 2d). The integrity of the heterozygous mutant allele and expression of IDH-R132H protein were validated by Sanger sequencing (Fig. 2e) and western blotting with an antibody specific to the IDH-R132H protein, respectively (Fig. 2f). LOC expression was significantly blunted by the expression of the IDH-R132H mutant enzyme in two mutant clones (Fig. 2g). However, several important glioma-associated RNAs—including TERC, HOTAIR and MALAT1—were unaffected by the expression of the IDH-R132H mutant enzyme (Supplementary Fig. 2a–c). IGFBP2 acted as a positive control (Supplementary Fig. 2d). Administration of an IDH-R132H-selective inhibitor, AGI-5198, restored LOC expression in IDHR132H/WT cells (Fig. 2h), and treatment with 5-azacytidine (5-AzaC; a DNA-methyltransferase inhibitor) led to the de-repression of LOC expression, thereby suggesting that hypermethylation of chromatin in IDHR132H/WT cells is the cause of reduced LOC levels (Fig. 2i). Methylation profiling using digestion with methylation-sensitive restriction enzymes in combination with real-time PCR further confirmed that the methylation levels of the LOC CpG island are higher in IDH-mutant cells (Fig. 2j). The CGGA cohort of 221 patients with glioblastoma was stratified into three groups on the basis of LOC levels and IDH mutation status—that is, IDH-wild-type LOC high (n = 106), IDH-wild-type LOC low (n = 84) and IDH mutant (n = 31). Patients with high LOC levels had significantly lower survival rates (Fig. 2k). To evaluate the clinical significance of LOC in another independent cohort (Samsung Medical Center (SMC) cohort) for which we had access to patient-derived material, we used quantitative PCR (qPCR) to analyse the expression of LOC in patients with glioblastoma (n = 57) classified into the three groups—IDH-wild-type LOC high (n = 16), IDH-wild-type LOC low (n = 15) and IDH mutant (n = 8)—and noted that the patients in this cohort with high LOC expression also had significantly lower survival rates (Fig. 2l). These results suggest that hypermethylation of chromatin in IDHR132H/WT cells leads to loss of LOC expression and that continued expression of high levels of LOC in IDH-wild-type glioblastoma could be responsible for a worse clinical outcome.
a, LOC expression levels in patients with IDH-wild-type (n = 87) and IDH-mutant (n = 141) gliomas (CGGA cohort). Horizontal lines indicate the median value; bottom boundary indicates Q1; top boundary indicates Q3; whiskers extend from the box and show the range of the data. b, Patients (CGGA cohort) were grouped according to tumour source and WHO grading and the LOC expression levels of the IDH-wild-type and IDH-mutant groups were compared. WHO grade II, IDH wild-type (n = 59) and IDH mutant (n = 9); WHO grade III, IDH wild-type (n = 58) and IDH mutant (n = 17); and WHO grade IV, IDH wild-type (n = 24) and IDH mutant (n = 61). Horizontal lines indicate the median value; bottom boundary indicates Q1; top boundary indicates Q3; whiskers extend from the box and show the range of the data. c, Methylation levels of the CpG island (cg23512958) upstream of LOC in IDH-wild-type (n = 64) and IDH-mutant (n = 81) tumour samples (CGGA cohort). ssGSEA, single-sample gene set enrichment analysis. Horizontal lines indicate median value; bottom boundary indicate Q1; top boundary indicates Q3; whiskers extend from the box and show the range of the data. d, Schematic of the process to generate IDH-mutant cells using single-base editing technology. e, Sanger sequencing was used to verify successful base editing of IDH-wild-type LN18 cells to generate the IDH-mutant heterozygotes. f, Protein lysates from LN18 IDH-wild-type and IDH-mutant clones were analysed by western blot using anti-IDH1(R132H). g, LOC expression levels, determined by qPCR, of the LN18 IDH-wild-type and IDH-mutant clones. h, LOC expression levels, determined by qPCR, of LN18 IDH-wild-type and IDH-mutant clones following treatment with or without 10 μM AGI-5198. i, LOC expression levels, determined by qPCR, of IDH-wild-type and IDH-mutant clones following treatment with or without 10 μM 5-AzaC. j, Methylation profiling of the upstream CpG island of LOC of the different clones (determined using digestion with methylation-sensitive restriction enzymes and real-time PCR). g–j, The data represent the mean ± s.e.m. of n = 3 biologically independent samples. k, Kaplan–Meier survival curve of patients in the CGGA cohort with IDH-mutant or IDH-wild-type glioblastomas with high or low LOC expression. l, Kaplan–Meier survival curve of patients in the SMC cohort with glioblastoma, grouped as in k. P values were determined using the Wilcoxon rank-sum test (a–c), a two-tailed Student’s t-test (g–j) or a log-rank test (k,l). Source numerical data and unprocessed blots are provided.
LOC expression correlates with GAM infiltration
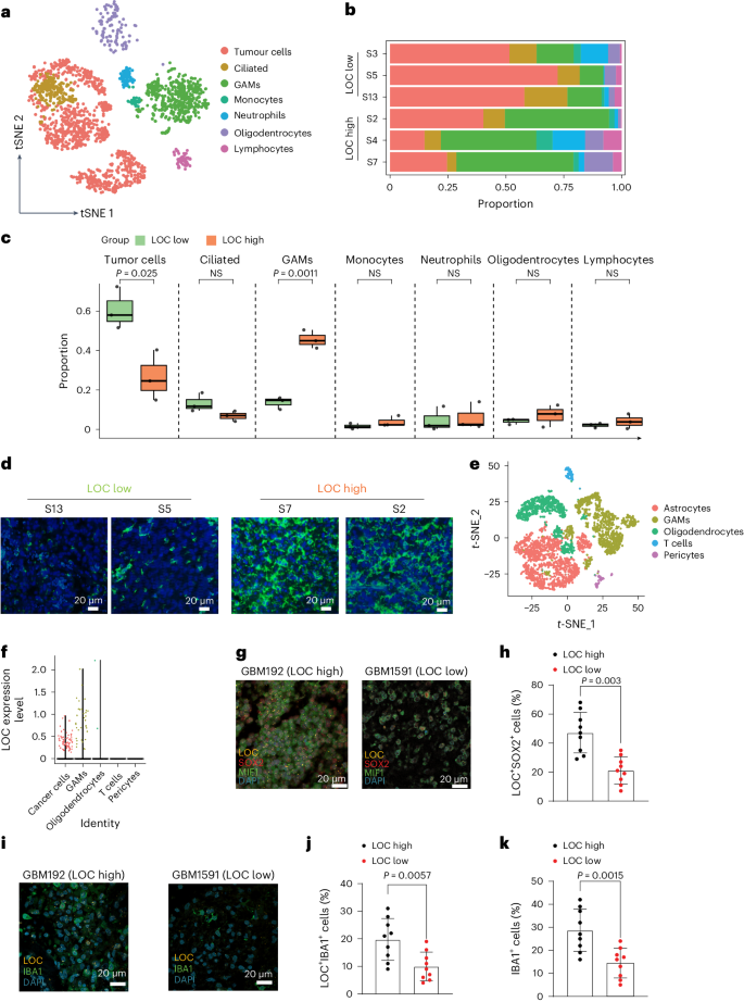
To further delineate the mechanism of LOC action in GAM infiltration and pathogenesis of IDH-wild-type glioblastoma, we charted the tumour ecosystem by performing single-cell RNA-seq (scRNA-seq). Whole-exome sequencing of matched glioblastoma patient material revealed the IDH status (all are IDH wild-type, except for sample S5 with no available information) in these samples (Supplementary Fig. 3a). Analysis of the data of nine patients using unsupervised clustering with Louvain community detection revealed seven clusters with distinct gene expression patterns within the tumour microenvironment (TME; Fig. 3a). As a control we included one sample from a patient with lung squamous cell carcinoma with brain metastasis (Fig. 3a). We categorized patients with glioblastoma into two groups according to LOC expression levels— that is, LOC low (S3, S5 and S13) and LOC high (S2, S4 and S7; Supplementary Fig. 3b). Cluster analysis revealed remarkable changes in the immune composition of the TMEs in these samples (Fig. 3b). In particular, we observed pronounced alterations in the phenotype and proportions of myeloid cells, including the increased presence of GAMs (Fig. 3c) in the LOC high group, suggesting a potential role of LOC in regulating myeloid infiltration. Immunofluorescence using IBA1, a marker of GAMs, further confirmed the pronounced presence of GAMs in the LOC high group (Fig. 3d). Next, we explored the cellular sources of LOC within the tumour niche using scRNA-seq data with a higher resolution (Fig. 3e,f). Unsupervised clustering revealed five major subpopulations—that is, astrocytes, GAMs, oligodendrocytes, pericytes and T cells (Fig. 3e). As glioblastoma cancer cells are known to exhibit genetic aberrations, including chr7 amplification and chr10 deletion, we first identified cancer cells by extracting copy number variations from the scRNA-seq data using inferCNV32. The inferCNV data indicated that only astrocytes, and no other subpopulations (GAMs acted as the reference), exhibit gain of chr7 and loss of chr10, indicating that cancer cells are mainly derived from the astrocyte subpopulation (highlighted by red boxes, Supplementary Fig. 3c). Hence, we marked the astrocytes as cancer cells (Fig. 3f). Interestingly, LOC expression profiling revealed that LOC is mainly expressed in cancer and immune cells, particularly in GAMs (Fig. 3f). Furthermore, we performed RNAscope-based in situ hybridization, followed by sequential immunostaining with cancer cell (SOX2; Fig. 3g,h) or GAM (IBA1; Fig. 3i–k) markers. Consistent with the scRNA-seq data, LOC was largely observed in cancer cells (about 50% of the total cancer cells; Fig. 3g,h) and some proportion of GAMs (about 20% of the total GAMs) in the LOC high group (Fig. 3i,j). Similarly, patients with glioblastoma in the LOC high group had higher infiltration of GAMs compared with the LOC low group (Fig. 3k). Together, these data clearly emphasized the potential role of LOC in TME.
a, The t-distributed stochastic neighbor embedding (t-SNE) plot representation of all cell populations detected in patients in the CGGA cohort with glioblastoma as well as one patient with lung squamous cell carcinoma with brain metastasis (used as a control). b, Relative proportions of each cell type, colour-coded as in a, in six patients with glioblastomas and low (S3, S13 and S5) or high (S7, S4 and S2) LOC expression. c, Relative cell-type proportion in patients with low or high LOC expression; n = 3 biological independent samples. Horizontal lines represent the median value; bottom boundary indicates Q1; top boundary indicates Q3; whiskers extend from the box and show the range of the data. d, Immunofluorescence staining of the GAM marker IBA1 in tissue sections from patients in the LOC low and LOC high groups. e, The t-SNE plot representation of all cell populations detected in a patient with glioblastoma. This dataset was downloaded from the 10X Genomics website. f, LOC expression distribution in all cell clusters. g, In situ hybridization (RNAscope) assay for LOC, followed by sequential immunofluorescence with the cancer cell marker and downstream target MIF1 in patients with glioblastoma and high (left) or low (right) LOC levels. h, Proportion of LOC+cells in the total SOX2+ subpopulations of the two patient groups (determined from g). i, In situ hybridization (RNAscope) assay for LOC, followed by sequential immunofluorescence with GAM marker, of patients with glioblastoma and high (left) or low (right) LOC levels. j, Proportion of LOC+IBA1+ cells in the two patient groups (determined from i). k, Proportion of GAMs (IBA1+) in the two patient groups (determined from i). g–k, The data represent the mean ± s.e.m.; n = 3. c,h,j,k, P values were determined using a two-tailed Student’s t-test. DAPI, 4′,6-diamidino-2-phenylindole. Source numerical data are provided.
LOC reshapes TME via driving the MIF1–CD74 axis
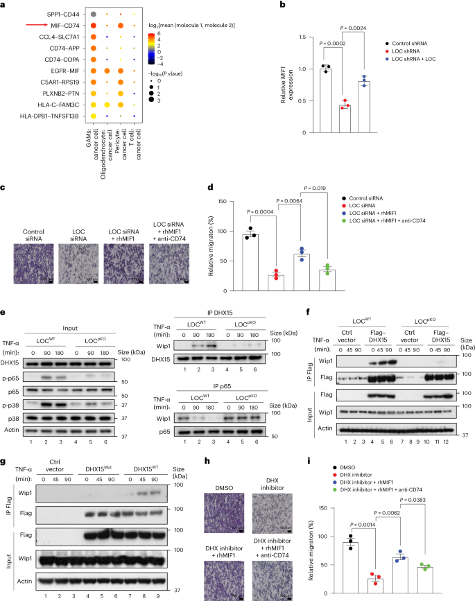
In the glioblastoma TME GAMs communicate with cancer cells through ligand–receptor crosstalk to facilitate tumour progression33. We built a ligand–receptor interaction map for the chemoattractant relationships that exist between cancer cells and GAMs in glioma TME (Fig. 4a). Among the top ligand–receptor interactions, MIF1–CD74 was chosen for further investigation due to indications that MIF1 contributes to macrophage infiltration34. We observed a significant reduction in MIF1 expression following LOC knockdown, which could be overcome by ectopic expression of LOC (Fig. 4b and Extended Data Fig. 2a). LOC was highly correlated with cancel cell-derived MIF1 at the tissue level as a considerable portion of SOX2+LOC+MIF1+ cells (about 30%) was detected in the LOC high group of patients (Fig. 3g and Extended Data Fig. 2b). To confirm the effect of cancer cell-derived MIF1 on GAM infiltration, we performed transwell migration assays using human microglia (Fig. 4c,d) and human macrophages (Extended Data Fig. 2c,d) with either IDH-wild-type or IDH-mutant cells (Fig. 4c,d and Extended Data Fig. 2c–h). Compared with the control group (control siRNA), LOC-deficient (using siRNA to LOC) IDH-wild-type cancer cells attracted fewer microglial cells (Fig. 4c,d) and microphages (Extended Data Fig. 2c,d). Rescue of microglia and microphage recruitment was observed when LOC-deficient cancer cells were supplemented with recombinant human MIF1 (rhMIF1), whereas co-treatment with an antibody to CD74, the receptor for MIF1, abrogated the rescue observed following MIF1 supplementation (Fig. 4c,d and Extended Data Fig. 2c,d). LOC siRNA had no impact on the ability of IDH-mutant cells to attract microglia (Extended Data Fig. 2e,f) and macrophages (Extended Data Fig. 2g,h). These results identify MIF as a crucial molecular mediator of LOC action in cancer cells on GAM infiltration and TME reshaping.
a, Mean expression levels of the top ten ligand–receptor interaction pairs involved in GAM–cancer cell crosstalk. The red arrow points to the MIF–CD74 pair. P values for the likelihood of cell-type enrichment of each ligand–receptor complex were determined by calculating the proportion of the means that were as high as or higher than the actual mean. b, MIF1 expression levels, determined using qPCR, in glioblastoma patient-derived cells (GBM131) following LOC knockdown (LOC shRNA) with or without LOC overexpression (LOC shRNA + LOC). c, Representative images of migration assays for the indicated groups. Microglia cells were co-cultured with IDH-wild-type LN18 cells that had been pretreated with control siRNA, or siRNA to LOC with or without rhMIF1 and anti-CD74. Scale bar, 100 µm. d, Relative migration levels for c. e, LN18 LOCWT and LOCpKO cells were treated with TNF-α for the indicated time periods and endogenous DHX15 or p65 was immunoprecipitated with the appropriate antibody. Input and immunoprecipitate samples were analysed by subsequent immunoblot for the indicated proteins; p-p65, phosphorylated NF-κB p65 subunit; p-p38, phosphorylated p38. f, LOCWT and LOCpKO 293T cells were transfected with control vector (Ctrl vector) or Flag–DHX15 as indicated. DHX15 was immunoprecipitated with anti-Flag and co-purified proteins were analysed by western blotting using antibodies to Wip1 and Flag. g, Flag-tagged wild-type DHX15 (DHX15WT), the helicase-dead DHX15-D260A mutant (DHX15Mut) or control vector (Ctrl vector) were ectopically expressed in 293T cells, which were then stimulated with TNF-α for the indicated time periods. DHX15 was immunoprecipitated using anti-Flag and the co-purified proteins were analysed by western blotting. h, Representative images of migration assays for the indicated groups. Microglia cells were co-cultured with IDH-wild-type LN18 cells. The LN18 cells were pretreated with dimethyl sulfoxide (DMSO) or DHX inhibitor with or without added rhMIF1 and anti-CD74. Scale bar, 100 µm. i, Relative migration levels for h. b,d,i, The data represent the mean ± s.e.m. of n = 3 biologically independent samples. P values were calculated using a two-tailed Student’s t-test. IP, immunoprecipitate; ctrl, control. Source numerical data and unprocessed blots are provided.
GAM-induced TNF-α regulates LOC expression in cancer cells
To understand the contribution of activated GAMs in crosstalk with cancer cells, we analysed the signalling pathways that correlate with LOC expression and found the tumour-necrosis factor-α (TNF-α) gene signature to be dominant (Extended Data Fig. 2i). Secretome profiling of both human and mouse microglial cells (co-cultured with LOC and Gm16685-depleted cancer cells) using Luminex assays prioritized TNF-α as one of most significantly reduced cytokines (Extended Data Fig. 3a,b). Furthermore, LOC inhibition in cancer cells (by LOC-targeting siRNA) attenuated microglia-derived TNF-α expression and this could be overcome by the ectopic supplementation of rhMIF1 (Extended Data Fig. 3c), suggesting that cancer cell-derived MIF1 recruits GAMs, which in turn could positively activate cancer cells via TNF-α. Collectively, these data suggest that the MIF1–CD74 axis is the prime determinant of LOC-mediated GAM recruitment and GAMs in turn make cytokines like TNF-α that may positively regulate LOC levels/function in cancer cells. MIF1 has been shown to be a downstream target of NF-κB, a dominant transcription factor regulated by TNF-α signalling35. Interestingly, two NF-κB sites are also present in the LOC promoter (Extended Data Fig. 3d). Given that both LOC and MIF1 promoters contain NF-κB sites, we investigated whether there is a hierarchy in the activation of these genes downstream of TNF-α derived from GAMs and whether LOC expression precedes and is required for MIF1 transcription, thereby setting up a crucial rate-limiting step in TME reshaping. Towards this aim, we generated cells from which the NF-κB motifs in the LOC promoter were removed (LOC-promoter-knockout (LOCpKO) cells) using clustered regularly interspaced short palindromic repeats (CRISPR)–CRISPR associated protein 9 (Cas9) genome editing (Extended Data Fig. 3d). LOC expression was abolished in the LOCpKO cells (Extended Data Fig. 3e). The LOCpKO cells also had dramatically reduced MIF1 expression (Extended Data Fig. 3f), suggesting that TNF-α derived from GAMs regulates LOC via NF-κB signalling and LOC expression in turn is essential to regulate MIF1 expression by a second sustained wave of NF-κB signalling. The importance of sustained NF-κB signalling in gene expression will be discussed later.
DHX15 RNA helicase mediates LOC action in TME reshaping
To identify LOC-interacting RBPs—which could be enzymes that mechanistically explain the positive feed-forward loop between cancer cells and GAMs described earlier and could be therapeutically targeted—we used RNA pulldown assays by incubating in vitro-transcribed biotinylated LOC with cellular extracts, followed by mass spectrometry to identify complexes (Extended Data Fig. 4a). Human telomerase RNA (Terc) was used as a positive control and it brought dyskerin (DKC), its known partner (Extended Data Fig. 4b). Analysis of the LOC interactome identified DHX15 (a DEAH-box RNA-helicase family member), a pre-messenger RNA-splicing factor ATP-dependent RNA helicase, as a potential interacting partner (Extended Data Fig. 4c,d). Similar to patients with high LOC levels, patients with high DHX15 expression had lower survival rates (Extended Data Fig. 4e).
We fused LOC and Terc (as a control) RNA with a MS2 tag (LOC–MS2 and Terc–MS2, respectively)36. Immunoprecipitation of the MS2-tagged RNAs revealed that LOC (but not Terc) brought down DHX15 (Extended Data Fig. 4f). Crosslinking immunoprecipitation and qPCR analysis using Terc as a negative control identified that the 3′ end of LOC, namely fragment 12 (F12), is responsible for the interaction with DHX15 protein (Extended Data Fig. 5a,b). Importantly, the F12 region is highly conserved between LOC (human) and Gm16685 (mice), further suggesting its evolutionary significance (Extended Data Fig. 5c). To identify the specific residues in the F12 region that are required for interacting with DHX15, we performed MS2-tagged RNA pulldown with LOC mutants (Extended Data Fig. 5d). Immunoprecipitation of MS2-tagged LOC mutants identified residues GA defined by LOCMut2 as important for interaction with DHX15 (Extended Data Fig. 5e). Minimum free energy secondary structure prediction using RNAfold tools37 showed that a new branch is formed in LOCMut2 that could limit its accessibility to DHX15, which explains the dampened binding affinity of LOCMut2 with DHX15 (Extended Data Fig. 5f,g). Together, these results indicate that DHX15 is a bona fide interactor of LOC (via residues GA in its 3′ region) and that this interaction could functionally reshape the IDH-wild-type glioblastoma TME.
Active LOC–DHX15 sustains expression of genes shaping TME
Following treatment with TNF-α, we observed decreased phosphorylation of NF-κB subunit p65 as well as a key inflammatory kinase, p38, in LOCpKO cells (Fig. 4e). These results suggest that LOC might regulate TME reshaping by driving transcription of key genes like MIF1 through coordinated sustained activation of both NF-κΒ and p38, which are essential drivers of most of the genes involved in GAM recruitment38,39. This posed the question: why is LOC expression essential for sustained activation of both p38 and NF-κB required for the transcription of key genes for reshaping TME? It is accepted that in healthy cells the expression of most inflammatory genes needs to be kept under tight check by a plethora of negative regulatory mechanisms40,41,42,43,44. Among these mechanisms, Wip1 phosphatase is well known to negatively regulate inflammatory programmes by simultaneous dephosphorylation of the p65 subunit and p38 kinase45,46. It is important to note that low phosphorylation levels of p65 and p38 is a feature of cells without LOC, suggesting that LOC positively regulates these phosphorylations, perhaps by blocking Wip1 action (Fig. 4e). Given that Wip1 is not an RBP, we investigated whether DHX15 in complex with LOC forms a scaffold that squelches Wip1 and this negatively regulates Wip1 signalling. To test this, we immunoprecipitated DHX15 and detected Wip1 binding, which was augmented in LOC wild-type (LOCWT) cells following TNF-α treatment (Fig. 4f, lanes 4–6). Intriguingly, this interaction was remarkably disrupted in LOCpKO cells (Fig. 4f, lanes 10–12). Immunoprecipitation of endogenous DHX15 pulled down Wip1 in LOCWT cells but this was notably reduced in LOCpKO cells (Fig. 4e, IP DHX15). Importantly, the helicase activity of DHX15 was required for optimal Wip1 and DHX15 interaction given that the TNF-α-induced DHX15–Wip1 interaction was impaired when a helicase-dead mutant version of DHX15 (DHX15Mut; Extended Data Fig. 6a) was used in pulldown assays (Fig. 4g). The requirement for LOC and ‘active’ DHX15 helicase for the interaction of DHX15 with Wip1 suggested that LOC–DHX15 is a ribonucleoprotein (RNP) scaffold that sequesters Wip1. Interestingly, this RNP can only successfully trap Wip1 when the LOC RNA is opened up by DHX15 helicase activity. Could the LOC–DHX15 RNP complex be responsible for sustained sequestering of Wip1 away from p65 and p38, thereby unleashing the coordinated activation of both p65 and p38 that is essential for full-blown inflammatory gene expression? Wip1 indeed interacted avidly with p65 in resting LOCWT cells, presumably to keep p65 inactive, but this interaction was reduced following TNF-α treatment (Fig. 4e, IP p65 lanes 1–3) due to concomitant LOC expression (as it is also an NF-κB-target gene) and the formation of ‘active’ LOC–DHX15 scaffold. However, in LOCpKO cells Wip1 remained firmly bound to p65 (Fig. 4e, IP p65 lanes 4–6), suggesting that in the absence of LOC, DHX15 cannot sequester Wip1 away from p65 due to the lack of the ‘active’ LOC–DHX15 RNP scaffold. To further explore whether DHX15 binding to LOC is essential for blocking Wip1 and activating gene expression, we expressed wild-type DHX15 (DHX15WT) and DHX15Mut in LOCWT and LOCpKO cells, respectively (Extended Data Fig. 6b). Activation of the NF-κB/p38 target MIF1 (Extended Data Fig. 6c) was indeed observed when DHX15WT, but not DHX15Mut, was expressed in wild-type cells. However, activation of MIF1 was significantly dampened when DHX15 was expressed in LOCpKO cells (Extended Data Fig. 6c). These results indicate that LOC can exert its function in trans by acting as a scaffold with DHX15 to sequester Wip1 away from its substrates. This could be the basis for the reduced levels of phosphorylated p65 and p38 in LOCpKO cells.
The helicase ‘active’ DHX15 is a crucial mediator of LOC action in driving MIF1-mediated TME reshaping, given that administration of a DHX inhibitor (YK-4-279) led to reduced migration of microglia (Fig. 4h,i) and macrophages (Extended Data Fig. 6d,e) towards IDH-wild-type cancer cells. MIF1 supplementation restored, whereas anti-CD74 blocked, MIF1-induced recruitment of microglia and macrophages in cells treated with DHX inhibitor (Fig. 4h,i and Extended Data Fig. 6d,e). The recruitment of microglia (Extended Data Fig. 6f,g) and macrophages (Extended Data Fig. 6h,i) by IDH-mutant cells was comparable whether or not they had been treated with DHX inhibitor. Overall, these results highlight a crucial role for ‘active’ LOC–DHX15 RNP scaffold in regulating the essential gene expression programme required for TME reprogramming (Fig. 4h,i and Extended Data Fig. 6d,e).
LOC promotes cancer cell survival and therapy resistance
We also evaluated the cancer cell-intrinsic roles of LOC, if any. We first checked the stemness of glioblastoma cells by depleting LOC (using short-hairpin RNA (shRNA) targeting LOC) using two patient-derived cells, GBM131 and GBM559, by tumorsphere formation in a limiting dilution assay (LDA) and found that LOC depletion impaired stemness in the two independent patient-derived glioblastoma cell lines (Fig. 5a,b). However, ectopic expression of LOC restored stemness (Fig. 5a,b). Our in vivo LDA assay also phenocopies this observation as depletion of LOC dampened tumour initiation ability and this repression could be abolished by reintroducing LOC (Fig. 5c). As cancer stem cells have been shown to contribute to therapy resistance47, we evaluated whether LOC could contribute to therapy resistance. We treated these cells with TMZ, the main chemotherapy drug used in the clinic for treating glioblastoma. Reduction of LOC by shRNAs led to a dramatic decrease in cell viability in response to TMZ (Fig. 5d), suggesting that LOC could functionally contribute to TMZ resistance. Furthermore, LOC depletion led to declined tumorigenicity, GAM infiltration (staining with IBA1) and extended survival in orthotopic xenografts (Fig. 5e,f and Extended Data Fig. 7a–e). In contrast, LOC overexpression led to enhanced tumorigenicity, augmented GAM infiltration and decreased survival (Fig. 5e,f and Extended Data Fig. 7a–e). Staining of the cancer stem cell marker nestin (used to identify tumour cells) in tumours from orthotopic models indicated dampened tumorigenesis in the LOC-knockdown group (Fig. 5g,h). These results highlight the potential cancer cell-intrinsic roles of LOC in mediating stemness and drug resistance in glioblastomas.
a,b, In vitro LDA assay for tumorsphere formation for GBM131 (a) and GBM559 (b) cells (derived from patients with primary glioblastoma) with LOC knockdown with or without LOC overexpression. LDA clonogenic significance was measured by linear regression analysis. c, In vivo LDA for tumorsphere formation in GBM131 cells with LOC knockdown with or without LOC overexpression. Mice were implanted with different numbers of cancer cells (1 × 104, 5 × 104 or 2.5 × 105). The ratios indicate the tumor engraftment rate of GBM131 cells with LOC knockdown with or without LOC overexpression. d, Cells derived from patients with primary glioblastoma were infected with control shRNA or one of two independent shRNA targeting LOC and treated with DMSO or TMZ. Cell viability was measured using an ATPlite assay and data were normalized to the DMSO-treated control shRNA-transduced cells. e, Patient-derived glioblastoma cells were infected with control shRNA, LOC shRNA1 or LOC shRNA2 vectors and then injected into mice (n = 8), which were analysed for survival. f, Representative haematoxylin and eosin-stained sections of the mouse brains from e. The red lines delineate tumours. g, Immunofluorescence images of orthotopic model-derived tumour samples stained with nestin. h, Proportion of cells in g that were nestin+; three fields per sample. d,h, The data represent the mean ± s.e.m. of n = 3 biologically independent samples. d,e,h, P values were determined using a two-tailed Student’s t-test (d,h) or two-sided log-rank test (e). Source numerical data are provided.
LOC drives gliomagenesis via intrinsic and extrinsic roles
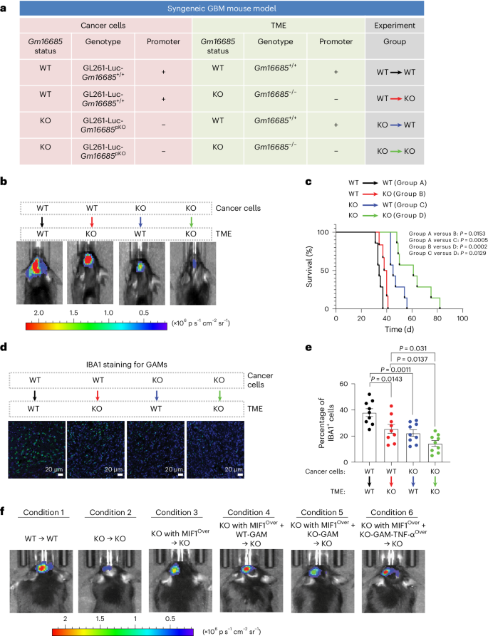
Having observed cancer cell-intrinsic (stemness and therapy resistance) and -extrinsic (GAM recruitment) roles of LOC, we validated our findings (dual roles of LOC) in vivo using a syngeneic murine glioblastoma model (Fig. 6a). Gm16685 is an evolutionarily conserved mouse orthologue of LOC48. Using the GL261 glioma cell line with a luciferase reporter (GL261-Luc), we generated Gm16685-promoter-knockout cells (GL261-Luc-Gm16685pKO) by deleting its promoter and used wild-type Gm16685 (GL261-Luc-Gm16685+/+) as an isogenic control (Extended Data Fig. 8a). Deletion of the promoter cassette48, which drives Gm16685 and hence leads to loss of its expression, was confirmed by qPCR (Extended Data Fig. 8b). We have previously generated Gm16685−/− mice with a loss of Gm16685 expression by deleting the Gm16685 promoter48. Intracranial injections of GL261-Luc-Gm16685+/+ and GL261-Luc-Gm16685pKO cells into Gm16685+/+ and Gm16685−/− mice (Fig. 6a; WT→WT, GL261-Luc-Gm16685+/+ cells injected into Gm16685+/+ mice; WT→KO, GL261-Luc-Gm16685+/+ cells injected into Gm16685−/− mice; KO→WT, GL261-Luc-Gm16685pKO cells injected into Gm16685+/+ mice; and KO→KO, GL261-Luc-Gm16685pKO cells injected into Gm16685−/− mice) was followed by measurement of tumour growth using an IVIS bioluminescence imaging system (Fig. 6b). Gm16685 loss in cancer cells (blue trace) or TME compartments (red trace) led to tumour regression (Fig. 6b and Extended Data Fig. 8c) and prolonged survival (Fig. 6c). However, the highest rates of tumour regression and the most favourable survival were observed when LOC/Gm16685 were removed from both cancer cells and TME (green trace; Fig. 6b,c), thereby highlighting the cell-intrinsic and -extrinsic roles of Gm16685/LOC in shaping the IDH-wild-type glioblastoma TME. Immunofluorescence staining and fluorescence-activated cell sorting analysis of GAMs (Fig. 6d,e and Extended Data Fig. 8d,e) further iterated the synergistic tumour-promoting effect of Gm16685/LOC in both tumour and stromal compartments. To further explore the role of GAM-derived LOC/Gm16685, we employed syngeneic mouse models by co-injecting glioma cells with wild-type, Gm16685-knockout or Gm16685-knockout GAMs with TNF-α (KO-GAM-TNF-αover; Extended Data Fig. 9a; we mainly focus on the CD45+CD11b+ population as the majority of CD45+CD11b+ myeloid cells are GAMs in glioblastoma). Tumour progression and GAM infiltration was blunted in the knockout GAMs (condition 5) compared with wild-type GAMs (condition 4; Fig. 6f and Extended Data Fig. 9b–d). However, this suppression was abolished in the KO-GAM-TNF-αover group (condition 6; Fig. 6f and Extended Data Fig. 9b–d). Together, these data highlight the crucial role of GAM-derived LOC/Gm16685 in glioblastoma progression. In summary, these in vivo results highlight the evolutionarily conserved cell-intrinsic and -extrinsic roles of LOC in gliomagenesis.
a, Summary of the syngeneic glioblastoma mouse model. GL261-Luc-Gm16685WT or GL261-Luc-Gm16685pKO cells were administered to Gm16685+/+ and Gm16685−/− mice via stereotactic injection. Tumour formation was monitored by bioluminescence imaging. +, active promoter status of Gm16685; −, inactive promoter status of Gm16685. b, Tumour formation for the four groups described in Fig. 6a was measured using the in vivo imaging system. Representative bioluminescence images of tumours, showing differences in size, in the indicated groups. c, Kaplan–Meier survival analysis of the mice in the different groups of the syngeneic model (Group A, n = 8; Group B, n = 6; and Groups C and D, n = 7 mice). d, Immunofluorescence staining of IBA1 in syngeneic model-derived tumour samples. Scale bar, 20 µm. e, Proportion of IBA1+ cells in the indicated groups. The data represent the mean ± s.e.m. of n = 3 biologically independent samples; three fields for each sample. f, Representative bioluminescence images of tumours, showing their size, in mice from the groups indicated in Extended Data Fig. 9a; n = 6. c,e, P values were determined using the Gehan–Breslow–Wilcoxon test (c) or a two-tailed Student’s t-test (e). Source numerical data are provided.
LOC–DHX15 inhibition halts glioma progression
Given that ‘active’ LOC–DHX15 RNP complex creates a key dependency in IDH-wild-type glioblastoma, targeting this proinflammatory scaffold via the administration of a DHX inhibitor may specifically reverse this phenotype. Treatment with DHX inhibitor significantly inhibited tumour growth (Extended Data Fig. 10a,c) and prolonged survival (Extended Data Fig. 10e) in the IDH-wild-type, but not the IDH-mutant, group (Extended Data Fig. 10b,d,f). In the SMC cohort, magnetic resonance images (MRI) after surgical resection and standard therapy (radiotherapy plus concomitant and maintenance TMZ) of patients with glioblastoma revealed that the resected tumours always reoccurred in patients with high LOC expression (Fig. 7a(left), resection marked by yellow dotted lines). Patients with low LOC expression had a better prognosis after surgical resection and standard therapy due to reduced tumour growth post therapy (Fig. 7a(right), marked by yellow dotted lines), indicating the potential role of LOC in chemotherapy resistance. We observed augmented inhibition of tumour growth (Fig. 7b,f,g and Extended Data Fig. 10g) and improved survival (Fig. 7c,h) when TMZ treatment was combined with DHX inhibitor in patient-derived IDH-wild-type glioblastoma cells (the combinational index was below one, Extended Data Fig. 10h). A significant reduction in GAM infiltration was also observed when TMZ treatment was combined with DHX inhibitor (Fig. 7d,e). In addition, we detected higher gene signature of GIM in patients with glioblastoma with high LOC expression compared with those with low LOC expression, further highlighting the essential role of infiltrated GAMs in mediating the action of this RNA–RBP interaction within the TME (Fig. 7i). At the molecular level, treatment with DHX inhibitor dampened the formation of ‘active’ LOC–DHX15 RNP complex that could trap Wip1, thereby rendering most NF-κB bound to Wip1 and hence in an inactive state (Extended Data Fig. 10i, lanes 3 and 4 versus lanes 1 and 2). As expected, these effects of DHX inhibitor treatment were not observed for IDH1-mutant cells (Extended Data Fig. 10i, lanes 7 and 8 versus lanes 5 and 6). Compared with the IDH-mutant group, reduced interaction of p65 with Wip1 and pronounced interaction of DHX15 with Wip1 were noted for IDH-wild-type glioblastoma (Extended Data Fig. 10j, lanes 3 and 4 versus lanes 1 and 2). Furthermore, LOCWT, but not LOCMut2, in IDH-mutant cells was able to complex with DHX15 to sequester Wip1 from its substrate p65 (Extended Data Fig. 10j, lanes 5 and 6 versus lanes 3 and 4 and lanes 7 and 8 versus lanes 3 and 4). Together, we postulate that targeting the ‘active’ LOC–DHX15 helicase scaffold is a promising therapeutic strategy for patients with IDH-wild-type glioblastoma.
a, MRI images of the cranium of patients with glioblastoma (SMC cohort) in each group (n = 3 per group) before (POD), on the day of (OP) and after surgical dissection, followed by TMZ and chemoradiation therapy treatment (CCRT). Treatment histories and tumour phylogenies of patients with high (GBM500, GBM192 and GBM1031; left) and low (GBM1591, GBM925 and GBM1432; right) LOC expression. Black circles on the bar represent days on which the presented MRI scans were obtained. The yellow circle indicates the area where tumour tissue was resected. A time line (in days) has been provided (−1 d to +245 d). b, Tumour formation (IDH-wild-type LN18 cells based) for the four groups (vehicle group, DHX inhibitor group, TMZ group and DHX inhibitor + TMZ combination group) was measured using the in vivo imaging system. In vivo bioluminescence images of mice from the orthotopic xenograft model (established from IDH-wild-type LN18 cells) treated with DHX inhibitor, TMZ or both in combination. c, Kaplan–Meier survival analysis of the mice from b. d, Immunofluorescence staining of IBA1 in tumour samples from the glioblastoma xenograft model with combinational therapy (b; n = 3). Scale bar, 20 µm. e, Proportion of IBA1+ cells in the indicated treatment groups. The data represent the mean ± s.e.m. of n = 3 biologically independent samples; three fields per sample. f, Tumour formation (patient-derived IDH-wild-type glioblastoma cells based) for the four groups (vehicle group, DHX inhibitor group, TMZ group and DHX inhibitor + TMZ combination group) was measured using the in vivo imaging system. In vivo bioluminescence imaging of mice from the orthotopic xenograft model (established from patient-derived IDH-wild-type glioblastoma cells) treated with DHX inhibitor, TMZ or both in combination. g, Luminescence intensity for the mice in f. h, Kaplan–Meier survival analysis of the mice from f. b,c,f–h, n = 6. i, GIM gene signature comparison between the LOC high (GBM500, GBM192 and GBM1031) and LOC low groups (GBM1591, GBM925 and GBM1432). All six patients are from the SMC cohort. c,e,g,h, P values were determined using a two-tailed Student’s t-test (e,g) or Gehan–Breslow–Wilcoxon test (c,h). Source numerical data are provided.
Discussion
Here we identify ‘active’ LOC–DHX15 RNP complex as a targetable vulnerability in IDH-wild-type glioblastoma, which suggests that targeting this RNA–RBP interaction could also be useful for designing next generation drugs for this deadly cancer. A model based on our studies is presented in Supplementary Fig. 4. IDH-wild-type gliomas are characterized by infiltration of high numbers of GAMs and are associated with lower survival rates as GAMs play crucial roles in a wide array of hallmarks of glioma oncogenesis and therapy resistance49,50,51,52. Our study identifies an RNA–RBP complex, LOC–DHX15, that favours GAM recruitment. Mechanistically, LOC–DHX15 operates by being at the core of a dual feed-forward loop, one of which is a cell autonomous loop and the other is a cell non-autonomous loop. (1) Cell autonomous feed-forward loop: once expressed specifically by IDH-wild-type chromatin in cancer cells, LOC is unfolded by an ATP-dependent RNA helicase, DHX15, to nucleate the formation of an ‘active’ LOC–DHX15 complex. We demonstrated that the ‘active’ LOC–DHX15 complex is an essential RNP complex required for co-amplifying p38 kinase and NF-κB signalling, a key process in overcoming the rate-limiting steps required for precise spatiotemporal expression of cytokines such as MIF1 and many other well-known genes required for oncogenesis and therapy resistance, collectively referred to as tumour-promoting genes in our model (Supplementary Fig. 4)53,54,55,56,57,58. The activated NF-κB/p38 signalling in turn also boosts LOC expression in cancer cells. The reason LOC expression precedes the activation of most p65 (NF-κB)/p38 target genes like MIF1, is because ‘active’ LOC–DHX15 RNP complex serves as a trap for Wip1, a potent negative regulator of multiple positive regulators required for inflammatory gene expression59. Trapping of Wip1 by the LOC–DHX15 RNP complex hence simultaneously and potently activates p65 and p38, the two essential regulators of TME reprogramming genes44,60. (2) Cell non-autonomous feed-forward loop: cancer cell-induced MIF1 (downstream of ‘active’ LOC–DHX15 signalling) binds to its receptor CD74 on GAMs and enhances their infiltration into the TME. Activated GAMs make TNF-α, which further boosts LOC expression in cancer cells and amplifies the steps described for (1). LOC is expressed at very low levels in normal cells and this leads to no downstream effects of LOC. When LOC expression is kick-started and it reaches a threshold, a feed-forward loop involving cytokines that eventually activate NF-κB maintain high levels of LOC. Mechanistically, LOC–DHX15 sequesters phosphatase Wip1 from its substrates to boost NF-κB/p38 signalling. Once NF-κB/p38 signalling gets activated, LOC expression gets boosted as NF-κB drives LOC expression, given that the LOC promoter has many NF-κB-binding sites, which are functional drivers of its enhancer. This positive-feedback loop allows constant activation of NF-κB/p38 and LOC signalling. Hence, LOC levels serve as a limiting factor that controls the amplification of NF-κB/p38 signalling cascades and downstream targets to confer oncogenesis and therapy resistance. Apart from LOC, NF-κB also turns on many other well-known genes that drive therapy resistance61,62,63,64,65. The self-amplifying dual feed-forward loops driven by ‘active’ LOC–DHX15 also explain why sustained cancer cell–GAM synergism is at the core of oncogenesis, therapy resistance and the poorer prognosis of IDH-wild-type glioblastoma. Our paper not only uncovers this mechanism but also describes a way to therapeutically block these dual self-amplifying loops that could be the Achilles’ heel for IDH-wild-type glioblastomas.
Although targeting ‘active’ LOC–DHX15 RNP could be attempted via multiple methods such as constraining RNA-helicase activity, blocking the LOC–DHX15 interface, disrupting LOC structure or degrading LOC—all of which may provide more chemical space—it is important to understand whether this approach is likely to be superior to targeting proteins such as the inhibitor of IκB kinases (IKK), which are essential to activate NF-κB/p38-dependent transcription. It is known that IKKs have several important substrates such as β-catenin and p53 (refs. 66,67) aside from NF-κB and hence blocking of IKKs causes toxicity and undesirable effects. Despite being good drugs, no IKK inhibitors have made it to the clinic68. Inhibition of the ‘active’ LOC–DHX15 RNP complex on the other hand allows for more selective targeting of a complex that only occurs transiently in some cell types. Furthermore, targeting this complex, which is downstream of IKK action, also allows blocking of both the cancer cell-intrinsic and -extrinsic TME reshaping feed-forward loops between cancer cells and GAMs (the extrinsic feed-forward loop is highlighted in a red dashed box in Supplementary Fig. 4) while leaving other pathways like β-catenin and p53 intact. Furthermore, blocking the LOC and DHX15 interaction, rather than helicase activity selectively by small molecules, may in principle also allow DHX15 to work on its other substrates, thereby reducing off-target effects. This therapeutic strategy will be better tolerated as it will not block all NF-κB housekeeping functions in all cell types and will instead only block a subset of NF-κB genes, regulated by LOC/Gm16685, in a cell-type-specific manner (cancer cells and GAMs). Unlike lethality observed for mice with knockout of many NF-κB pathway members69, Gm16685−/− mice are healthy until challenged, which suggests that blocking LOC–DHX15 is indeed a viable therapeutic strategy as it blocks NF-κB action in a context-dependent manner.
Heterozygous deletion of NFKBIA, detected in nearly 20% of glioblastomas, is known to lead to constitutive activation of NF-κB70. Hence, it will also be interesting to explore the efficacy of this therapy in gliomas with NFKBIA deletion. This study also introduces the concept that RNA can act as a licensing factor for RNA helicases to bind and control phosphatase action. Although just two events—inactivation of p53 and activation of Ras—are sufficient for the transformation of murine cells, the transformation of human cells requires two additional events, one of which is the deactivation of phosphatases71. However, understanding how phosphatases are shut off has been enigmatic. Our demonstration that RNA–RNA helicase complex can sequester phosphatases to quench their activity could shed light on many fundamental aspects of cell signalling and transformation in cancer biology that have so far only been studied using protein biochemistry.
Our findings have implications for the use of small molecules being developed for IDH-R132H enzyme. We find that LOC expression is significantly dampened in IDH-R132H gliomas (Fig. 2a,g), and administration of IDH-mutant-specific inhibitor (AGI-5198) restores LOC expression (Fig. 2h), suggesting that treatment with IDH-R132H inhibitor may reactivate the LOC–DHX15 axis in IDH-mutant gliomas. Complementing IDH-R132H inhibitor with LOC–DHX15 inhibitor may be more effective in treating IDH-mutant gliomas.
Immunotherapies hold great promise for cancer treatment in many cancer types72. However, to date, no immunotherapies have been approved for glioblastoma treatment. A very unique tumour-immune immunosuppressive environment and high heterogeneity remain barriers in the glioblastoma context73. GAMs are one of the most abundant cell types in the glioblastoma TME, accounting for 30–50% of the immune cell population in the tumour mass33. Infiltrating GAMs have been shown to accelerate tumour progression by augmenting the invasion of cancer cells or promoting T cell exhaustion, which contributes to the creation of an immunosuppressive microenvironment that causes therapeutic resistance50. GAMs consist of various subpopulations, such as bone marrow-derived macrophages and brain-resident microglia. The ongoing efforts in recent research to discern microglia from recruited macrophages have highlighted a significant debate regarding the distribution and functional activities of brain-resident microglia and peripheral macrophages within tumour tissues. The intricacy of this issue is underscored by the fact that results tend to vary depending on the methodology employed for discriminating between these cell populations. The existing challenge lies in the limited options available to differentiate between microglia and macrophages given their predominantly similar surface markers and morphology. In our study, we examined the overall GAM population (using CD45 and CD11b markers) rather than specific subtypes. We described a mechanism driven by LOC–DHX15 in recruiting GAMs, which suggests that targeting LOC–DHX15 could be an effective treatment option to reverse the immunosuppression phenotype and lead to better outcomes. In summary, the strategy targeting an RNA–RBP described in this study may warrant prospective clinical trials to investigate the therapeutic benefit of this approach specifically in IDH-wild-type gliomas.
Methods
Cell culture and treatment
GL261 cells (RRID:CVCL_X986) were obtained from the Tumour Bank Repository at the National Cancer Institute and cultured in RPMI medium. Human microglia (catalogue number, ABC-TC3704) and mouse microglia (catalogue number, ABC-TC3325) were maintained in human microglia complete medium (catalogue number, ABM-TM3704) or mouse microglia complete medium (catalogue number, ABM-TM3325), respectively (all from AcceGen Biotech). The human monocytic cell line THP-1 (American Type Culture Collection, TIB-202) was maintained in RPMI medium containing 10% fetal bovine serum (Gibco) and penicillin–streptomycin (Gibco). The other cell lines, including LN18 and 293T, were maintained in DMEM medium supplemented with 10% fetal bovine serum and penicillin–streptomycin, and cultured at 37 °C with 5% CO2 using standard cell culture techniques. TNF-α was purchased from R&D systems (catalogue number, 210-TA-005). Phorbol 12-myristate 13-acetate (catalogue number, HY-18739), AGI-5198 (catalogue number, HY-18082), DHX inhibitor (catalogue number, HY-14507) and TMZ (catalogue number, HY-17364) were all purchased from MedchemExpress. 5-AzaC was purchased from Sigma Aldrich (catalogue number, A1287).
5′ and 3′ RACE
Previously described protocols74,75 were used to perform 5′ and 3′ RACE for LOC.
Single-base editing
Single-base editing was conducted according to a previously published protocol76.
RNA interference and real-time qPCR
Transfections with siRNA were performed using Lipofectamine RNAiMAX reagent (Thermo Fisher Scientific) according to manufacturer’s protocol. The RNA and cDNA were prepared as described previously77.
mRNA sequencing and data analysis
Sample preparation and mRNA sequencing were described previously78. Differential gene expression analysis was performed using the glmFit function in the edgeR software package (v.3.28.1). Significant differentially expressed genes were defined as genes with expression fold change ≥ 2 and false discovery rate < 0.05. With reference to the Kyoto Encyclopedia of Genes and Genomes database, overrepresented pathways were measured for genes with positive correlation to LOC expression using the clusterProfiler package (v.3.14.3, RRID:SCR_016884).
Whole-exome sequencing and data analysis
For the samples from the CGGA cohort, sample preparation and mRNA sequencing are described previously78. For the whole-exome sequencing data from the SMC cohort, the sequencing reads were aligned to the human genome (hg19) using the Burrows–Wheeler Aligner. The initial binary alignment map (BAM) files were subjected to sorting (SAMtools; RRID:SCR_002105), removal of duplicated read (Picard), local realignment of reads around potential small insertions/deletions and recalibration of the base quality score (Genome Analysis Toolkit). MuTect (RRID:SCR_000559) was used to generate high-confidence mutation calls. Variant Effector Predictor was used to annotate the called mutations.
Methylation microarray and analysis
Sample preparation and methylation microarray were described previously78. For the analysis, positional information of the array (Illumina Infinium HumanMethylation27 Bead Chips) was downloaded from Illumina’s official website of product support documents. Genomic regions of the array were first lifted over from human genome version hg18 to version hg38 using the UCSC utility LiftOver tool. Differential methylation signal analysis was then performed between wild-type and mutant IDH samples using a Student’s t-test. Finally, CpG islands upstream (±1.5 kb of the gene start) of differentially expressed genes (in RNA-seq of the same comparison) were extracted and CpG island with significant (P < 0.05) methylation signal difference were selected.
Calculation of GIM scores
To estimate the extent of glioma infiltration of microglia/macrophages in each patient, we obtained GIM gene sets from previous studies30,79 and performed single-sample gene set enrichment analysis for bulk RNA-seq profiles using the R GSVA packets with the parameter method = ‘gsa’. Bulk RNA-seq data of 198 patients from CGGA cohort with primary glioblastoma were used.
ScRNA-seq and data analysis
Sample preparation and mRNA sequencing were performed as described earlier. With reference to expression data of the same patients from bulk RNA-seq, we grouped the scRNA-seq samples into three groups based on the expression levels of LOC. The downstream data analysis described below were done using functions in the Seurat R package (v.3.2.3). Expression normalization and scaling were first implemented before performing dimensional reduction analysis using the RunPCA and RunTSNE functions. All cells were then clustered based on the expression profile. Gene markers representing each cluster were identified and by comparing to a database of known cell-type markers (CellMarker database), the cell type of each cluster was classified. The proportions of each cell type were then calculated using the R software (v.4.0.4) and a Student’s t-test was used to test the significance of the proportion shift between patients with high and low LOC expression. For the scRNA-seq data from 10x Genomics, raw scRNA-seq data (FASTQ) were downloaded from the 10x Genomics public repository (Parent_SC3v3_Human_Glioblastoma_fastqs.tar) and processed using the CellRanger software (v.6.0.2). Downstream data analysis was done using functions in the Seurat R package. Gene module score analysis was performed using the AddModuleScore function.
Tumour cell copy number inference analysis
The copy number alteration prediction was performed using inferCNV, limiting the inferred copy number values to −1, 0 and 1 by replacing all values that were >1.05 with 1 and those <0.95 with −1. The values ranging from 0.95 to 1.05 were normalized to 0. Finally, we defined copy number variations levels as the average normalized copy number values of all cells in each sample. The t-SNE plot of 5,232 cells shows the major cell clusters in gliomas, including astrocytes (tumour cells), GAMs, oligodendrocytes, T cells and pericytes.
Transwell co-culture assay for examining microglia/macrophage migration
Human microglia and macrophages (2 × 104) were seeded into the upper chamber of a Transwell. Macrophages were differentiated from THP-1 monocytes (treated with 100 nM phorbol 12-myristate 13-acetate; Sigma Aldrich, P8139) for 48 h. LN18 cells (1 × 105) treated with control siRNA, or siRNA to LOC, SNHG18 or WWTR1-AS1 were seeded in the bottom chamber of the Transwell. The Transwell chamber was then placed in an incubator at 37 °C and 5% CO2 for 48 h. The upper chamber was fixed with methanol and the cells inside the membrane were wiped off with a cotton swab. The cells outside the membrane were stained with crystal violet and photographed under a microscope. For the combination treatment, 1 μg rhMIF1 (R&D Systems, 289-MF) and 1 μg anti-CD74 (RRID:AB_10004032; Novus, NBP1-33109) were used. For all migration assays, we took the average from three different groups and normalized all the groups to the average. For microglia/macrophage migration using the conditioned medium, conditioned medium was collected from number-matched control and LOC-deficient glioblastoma cells.
RNAscope-based fluorescent in situ hybridization and sequential immunofluorescence
Fluorescent in situ hybridization was conducted using an RNAscope multiplex fluorescent reagent kit v.2 (Advanced Cell Diagnostics) according to the manufacturer’s recommendations. Briefly, formalin-fixed paraffin-embedded brain tissue slides from patients with glioblastoma were baked in an HybEZ II oven for 1 h at 60 °C and then deparaffinized. Next, the slides were treated with hydrogen peroxide for 10 min at room temperature, followed by antigen retrieval. RNAscope probes for LOC were added to the slides and hybridization was carried out at 40 °C for 2 h in the HybEZ oven. After a series of signal amplification with AMP 1–3, the slides were incubated with horseradish peroxidase (HRP)-C1 and then the signal was developed using TSA plus cyanine 3. Finally, the slides were blocked with HRP blocker and the nuclei were counterstained with DAPI. For sequential immunofluorescence, after HRP blocker, the slides were incubated in 10% normal serum (diluted in Tris-buffered saline containing 0.1% BSA) for 30 min at room temperature, followed by incubation with primary antibodies (anti-MIF1, 1:200 dilution, RRID:AB_2934299 (Abcam, ab187064); anti-SOX2, 1:100 dilution, RRID:AB_10842165 (Santa Cruz Biotechnology, sc-365823); anti-IBA1, 1:100 dilution, RRID:AB_2636859 (Abcam, ab178846)) and secondary antibodies (Alexa Fluor 488–goat anti-rabbit, RRID:AB_143165 (Molecular Probes, A11008); Alexa Fluor 546–goat anti-mouse, RRID:AB_2534071, (Molecular Probes, A11003); both at a dilution of 1:1,000). Finally, the nuclei were counterstained with DAPI and images were acquired using a confocal microscope (LSM800, Zeiss).
Glioblastoma patient-derived specimens and primary cell culture
After receiving informed consent, tumour specimens or malignant ascites with corresponding clinical records were obtained from patients undergoing surgery or paracentesis at the SMC in accordance with its Institutional Review Board (IRB; number 201004004). Patient-derived primary glioblastoma cells were cultured as previously described. For sphere culture, glioblastoma stem cells were cultured under NBE neurosphere culture conditions.
LDA assays
For the LDA assays, cells were plated with control or knockdown lentivirus. The infected cells and control cells were plated in 96-well plates. After 2–3 weeks, the number of wells without spheres were counted. At the time of quantification, each well was examined for the formation of tumour spheres. Stem cell frequency was calculated using extreme limiting dilution analysis (http://bioinf.wehi.edu.au/software/elda/; RRID:SCR_018933).
Patient-derived cell-based chemical screening and analysis
Tumorsphere-forming patient-derived cells, cultured in serum-free medium, were dissociated into single cells and seeded into 384-well plates (500 cells per well). The patient-derived cells were treated with 2 mM TMZ. After six days of incubation at 37 °C in a 5% CO2 humidified incubator, cell viability was accessed using an ATP monitoring system based on firefly luciferase (ATPLite 1step, PerkinElmer) and estimated using an EnVision multilabel reader (PerkinElmer). The relative cell viability was obtained for each dose by normalization to the DMSO samples.
Removal of the LOC promoter region by CRISPR–Cas9 editing
The pX458-GFP plasmid was modified by removing the Cas9–GFP and inserting the DsRed (pX458-DsRed) gene sequence under the Cbh promoter to enable selection double-positive cells using FACS. Guide RNA1 was cloned into pX458-GFP and guide RNA2 was cloned into px458-DsRed plasmids. Cells were co-transfected in a six-well plate using X-tremeGENE 9 transfection reagent (Sigma Aldrich). Double-positive single cells were sorted into a 96-well plate (one cell per well) using the MoFlo XDP 4 laser system (Beckman Coulter) and each clone was genotyped by PCR using outward primers from the target region. Each positive clone was subjected to Sanger sequencing to verify deletion (primers in Supplementary Table 5 for primers).
Ligand–receptor interaction analysis
All significant ligand–receptor interaction pairs were identified using CellPhoneDB v.2.0 (RRID:SCR_017054). Briefly, putative interactions between different cell types were identified based on the expression of a receptor by one cell type and the expression of an interacting ligand by another cell type. A ligand or receptor transcript was defined as ‘expressed’ by a given cell type if its average log2-transformed expression in that cell type was above the threshold of 0.5 and it was expressed in at least 10% of cells of that type.
Multiplex cytokine quantification assays
Human microglia were co-cultured with LN18 cells transfected with control or LOC siRNA. Mouse microglia were co-cultured with GL261 cells transfected with control or Gm16685 siRNA. Supernatants were collected and analysed using a Cytokine 25-plex human ProcartaPlex panel 1B (Thermo Fisher Scientific, EPX250-12166-901) or ProcartaPlex mouse cytokine & chemokine convenience panel 1, 26plex (Thermo Fisher Scientific, EPXR260-26088-901) using the a Luminex assay according to the manufacturer’s instructions.
In vitro RNP interaction assay with mass spectrometry
The RNP interaction assay was performed as previously described. Briefly LOC sense and antisense, and human telomerase RNA (Terc) was in vitro transcribed using biotin RNA labelling mix (Roche) and T7 RNA polymerase (Promega). Biotin-labelled RNA probes were folded by adding an equal volume of RNA structure buffer (20 mM Tris, pH 7.0, 0.2 M KCl and 20 mM MgCl2), followed by heating to 70 °C for 5 min and then cooling to room temperature for 30 min to allow secondary structure formation. Cells were sonicated in RIP buffer (150 mM KCl, 25 mM Tris, pH 7.4, 0.5 mM dithiothreitol, 0.5% NP-40, 1 mM phenylmethylsulfonyl fluoride, recombinant RNasin ribonuclease inhibitor (150 units per 1 ml; Promega), 50 mM NaF, 0.3 mM NaVO3 and complete protease inhibitor). Subsequently, the cell lysate was pre-cleared with streptavidin-agarose beads (Invitrogen) for 1 h at 4 °C. The pre-cleared protein lysates were incubated with either 3 µg folded LOC probe or Terc probe for 4 h at 4 °C with rotation, followed by an additional 2 h with the streptavidin-agarose beads. Next, the beads were washed five times with RIP buffer and proteins were retrieved by boiling the beads in 40 µl of 2× NuPAGE LDS sample buffer for 10 min. The supernatant was collected into a new microfuge tube after centrifugation at 1,000g for 3 min at room temperature. These eluted samples (30 µl) were analysed by mass spectrometry and 10 µl of the remaining eluted sample was processed for silver staining using a ProteoSilver silver stain kit (Sigma Aldrich).
Sample processing and mass spectrometry analysis
Samples were run on a 4–12% NuPage Novex bis-Tris gel (Invitrogen). The gels were subsequently stained using a Colloidal blue staining kit (Invitrogen). Protein bands were excised and after protein extraction, trypsin digestion was carried out. The samples were analysed on an Orbitrap analyzer (Thermo Fisher) with the following parameters: survey full scan mass spectrometry spectra in the range of m/z 310–1400 were acquired; this was acquired at a resolution of r = 60,000 at m/z 400, an AGC target of 1 × 106 and a maximum injection time of 500 ms. The top ten intense peptide ions were selected and sequentially fragmented in the linear ion trap by collision-induced dissociation with a normalized collision energy of 35%. A dynamic exclusion was applied using a maximum exclusion list of 500 with one repeat count and exclusion duration of 30 s. Data were searched using X! Tandem Vengeance (2015.12.15.2) or Mascot with the following: fixed modification on cysteine carbamidomethyl, variable modifications on oxidized methionine and N-acetylation, maximum missed cleavages of two, parent ion tolerance of 10 ppm using X! Tandem Vengeance or 6 ppm using Mascot and fragment ion tolerance of 0.5 Da (searched against the human and human decoy database). Spectrum counts of peptides and proteins were derived using the Scaffold Proteomics Software (v.3, Matrix Science) with 95% confidence interval and minimum of two peptides as criteria.
MS2-pulldown assay
MS2–GFP (Addgene_26245) plasmids were co-transfected with LOC–MS2 or Terc–MS2 vector into 293T (RRID:CVCL_0063) cells. After 48 h the cells were collected and lysed in IP lysis buffer (50 mM Tris–HCl, pH 8.0, 150 mM NaCl, 1% NP-40, 0.5% sodium deoxycholate and 0.1% SDS). The cell lysates were incubated with anti-GFP for 6 h and then immunoprecipitated overnight with Protein G Sepharose beads (GE Healthcare). The beads were washed three times with washing buffer (10 mM Tris–HCl, pH 7.5, 1 mM EDTA, 1 mM EGTA, 150 mM NaCl and 1% Triton X-100). The immunoprecipitated proteins were eluted by boiling the beads in 2× LDS buffer (Invitrogen). Immunoblotting was performed as described earlier using anti-GFP (1:1,000 dilution; Invitrogen, A-11122) and anti-DHX15 (1:1,000 dilution; Santa Cruz Biotechnology, sc-271686).
Crosslinking immunoprecipitation and qPCR
Cells were crosslinked using ultraviolet light according to previously published protocols80. Briefly, 293T cells overexpressing DHX15 were irradiated at 150 mJ cm−2 in a CL-1000 UVP ultraviolet light crosslinker and then lysed with cell lysis buffer (50 mM Tris–HCl, pH 7.4, 100 mM NaCl, 1% NP-40, 0.1% SDS and 0.5% sodium deoxycholate) in the presence of protease and RNase inhibitors. DNA was removed from the cell lysate by Turbo DNase treatment and the RNA was fragmented by treatment with RNase I at 37 °C for 5 min. The cleared lysates were incubated with Flag M2 beads overnight at 4 °C and the beads were washed in lysis buffer. Proteinase K was added to the samples, which were incubated at 55 °C for 30 min. Total RNA was isolated using a QIAGEN RNA mini kit with DNase I treatment. After RNA isolation, qPCR was performed using 12 primer pairs covering the full-length LOC or four pairs for Terc. Data were normalized to control vector.
Immunoprecipitation assay
Cells were collected and lysed in IP lysis buffer (as per ‘MS2 pulldown assay’). The protein concentration was measured using the Bradford method. DHX15, p65 or p38 was immunoprecipitated after incubating the cell lysates with antibody for 6 h and an additional 2 h with Protein G Sepharose beads (GE Healthcare). The beads were washed three times with washing buffer and immunoprecipitated proteins were eluted by boiling the beads in 2× LDS buffer (Invitrogen) for 10 min. Immunoblotting was performed as described earlier with the following antibodies (1:1,000 dilution; all from Santa Cruz Biotechnology): anti-Wip1 (catalogue number, sc-376257), anti-p65 (catalogue number, sc-8008) and anti-p38 (catalogue number, sc-728).
Orthotopic tumour modelling using patient-derived cells
Glioma stem cells were cultured in a serum-free medium containing DMEM/F12 (Gibco) supplemented with 1× B27 (50× in stock, Gibco), 20 ng ml−1 basic fibroblast growth factor, 20 ng ml−1 epidermal growth factor and 2.5 mg ml−1 heparin. Primary glioblastoma stem cells were enzymatically dissociated into single cells using Accutase (Sigma Aldrich) and thereafter routinely cultured in the serum-free medium, which was replaced every 4–6 d. The glioblastoma stem cells were then transduced to express luciferase. All transduced cell lines were selected with 5 μg ml−1 puromycin (Solarbio) for at least two weeks.
Briefly, six-week-old female BALB/c mice (GemPharmatech) were anaesthetized with 3% isoflurane in an induction chamber and anaesthesia was maintained with application of 2% isoflurane through a nose adaptor. A burr hole was placed 2 mm lateral and 1 mm anterior of the bregma. A blunt-ended needle (75 N, 26 s gauge, 51mm, point style 2, 5 μl; Hamilton Company) was lowered into the burr hole to a depth of 3.5 mm below the dura. Using a microinjection pump, a 5 μl aliquot containing 1 × 106 BNI-2-4-S luciferase cells suspended in PBS was injected within 5 min and the needle was left in place for 1 min following injection. Tumour growth was monitored by bioluminescence on an IVIS spectrum in vivo imaging system and quantified using the Live Image software (v.4.0; Living Image; PerkinElmer). The tumour burden should not exceed 5% of the normal body mass of the animal and should not exceed 10% in therapeutic studies. The animal handling surveillance and experimentation were performed in accordance with guidelines and approval from the Laboratory Animal Care facility of Beijing Tiantan Hospital (IRB number 202001008).
Immunofluorescence
Specimens were collected within 30 min after the death of mice and fixed in formalin for 48 h. Dehydration and embedding in paraffin was performed following routine methods. Paraffin blocks were cut into 5-µm slices and adhered to slide glass. The sections were then placed into a paraffin oven at 70 °C for 1 h before deparaffinization in xylene and successive rehydration in 100, 90 and 70% alcohol. Antigen retrieval was performed using citric acid buffer (pH 6.0) in a water bath at 95 °C for 20 min. Following pre-incubation for 1 h with 10% normal goat serum to block non-specific sites, the sections were incubated overnight with the following primary antibodies in a humidified chamber at 4 °C: anti-Ki67 (1:100 dilution, RRID:AB_2923193; Abcam, ab245113) and anti-IBA1 (1:500 dilution, RRID:AB_2636859; Abcam, ab178846). The sections were washed and then incubated with Alexa Fluor 488- or Alexa Fluor 647-conjugated (1:500 dilution; RRID:AB_2630356 (Abcam, ab150077) and RRID:AB_2687948 (Abcam, ab150115), respectively) secondary antibodies at 37 °C for 30 min and counterstained with DAPI (Solarbio). Immuno-positive cells were quantified manually using ImageJ (v.1.51).
Western blot analysis
Immunoblotting was performed by using the following antibodies: anti-p-p38 (Thr180/Tyr182) (1:1,000 dilution, RRID:AB_331762; Cell Signalling Technologies, 9215S), anti-p38 (1:2,000, RRID:AB_632141; Santa Cruz Biotechnology, sc-728), anti-p-p65 (Ser536) (1:500 dilution, RRID:AB_330559; Cell Signalling Technologies, 3031L), anti-p65 (1:1,000 dilution, RRID:AB_628017; Santa Cruz Biotechnology, sc-8008), anti-actin (1:2,000 dilution, RRID:AB_476693; Sigma Aldrich, A2066), anti-HSP90α/β (F-8) (1:2,000 dilution, RRID:AB_675659; Santa Cruz Biotechnology, sc-13119), anti-Wip1 (1:1,000 dilution, RRID:AB_10986000; Santa Cruz Biotechnology, sc-376257) and anti-mutant IDH1 (1:2,000 dilution, RRID:AB_3076158; Origene, TA190113).
Glioma orthotopic models
This experiment was performed according to the guidelines of the Animal Use and Care Committees at the SMC. Six-week-old female BALB/c nude mice were used for intracranial transplantation. Patient-derived cancer cells (1 × 105 per mouse) were injected into the brains of the mice by stereotactic intracranial injection (coordinates: 2 mm anterior, 2 mm lateral, 2.5 mm depth from the dura). The mice were killed when either 25% body weight loss or neurological symptoms (lethargy, ataxia and seizures) were observed.
Syngeneic glioma mouse model
Six-week-old Gm16685+/+ and Gm16685−/− female C57BL/6 mice (generated by the Research Institute for Microbial Diseases, Osaka University) were used for intracranial transplantation. Briefly, 25,000 cells (GL261-Luc-Gm16685+/+ and GL261-Luc-Gm16685pKO) in a volume of 2 µl CO2independent medium (Thermo Fisher Scientific, 18045088) were injected into the striatum (2 mm left of the sagittal suture and 0.5 mm anterior to the bregma at a depth of 3 mm from the dura) using a 2.5 µl Hamilton syringe equipped with an unbevelled 33 G needle. The mice were killed when either 25% body weight loss or neurological symptoms (lethargy, ataxia and seizures) were observed. Brain tumours were collected and dissociated using a Brain tumour dissociation kit (Miltenyi Biotec, 130-095-942) in combination with a gentleMACS dissociator according to the manufacturer’s protocol. The dissociated cells were used immediately for further flow cytometry analysis using the antibodies (1:100 dilution): anti-CD45–FITC (RRID:AB_312973; BioLegend, 103108), anti-CD11b–PE (RRID: AB_312791; BioLegend, 101208), anti-CD86–PE/Cyanine7 (RRID:AB_493600; BioLegend, 105116) and anti-CD206–APC (RRID: AB_10900231; BioLegend, 141708). For the co-injection of GL261 with GAM, we isolated the wild-type and knockout GAMs from the WT–WT and WT-KO groups (as indicated in Fig. 6a) using a Brain tumour dissociation kit and enriched with CD11b beads (Miltenyi Biotec, 130-049-601). We injected 25,000 cells (GL261-Luc-Gm16685+/+or GL261-Luc-Gm16685pKO cells, or GL261-Luc-Gm16685pKO cells with MIF1 overexpression) with 25,000 wild-type or knockout GAM cells, or knockout GAM cells with TNF-α overexpression cells in a volume of 4 µl CO2 independent medium into the striatum (2 mm left of the sagittal suture and 0.5 mm anterior to the bregma at a depth of 3 mm from the dura) using a 10 µl Hamilton syringe equipped with an unbevelled 33 G needle. Brain tumours were collected and dissociated for further flow cytometry analysis using the antibodies (1:100 dilution) anti-CD45–FITC (RRID:AB_312973; BioLegend, 103108) and anti-CD11b–PE (RRID:AB_312791; BioLegend, 101208).
Drug treatment in glioma xenograft model
Briefly, LN18 glioblastoma cells were first engineered to express a luciferase protein (LN18-Luc) according to a previous protocol81. For testing DHX inhibitor in IDH-wild-type and IDH-mutant glioblastoma cells, a total of 2.5 × 105 IDH-wild-type or IDH-mutant LN18-Luc cells in 5 μl PBS were intracranially injected into the brains of six-week-old female NSG mice (ordered from InVivos Pte Ltd). Six mice were injected per group. Mice with established orthotopic xenografts were randomized to treatment with vehicle (10% DMSO, 40% PEG400 and 50% PBS) or 20 mg kg−1 DHX inhibitor five days per week. For combination treatment, after tumours were established at day 8–10, the mice were randomized into treatment groups and administered vehicle, 20 mg kg−1 DHX inhibitor (five days per week), 20 mg kg−1 TMZ (once daily) or DHX inhibitor and TMZ combined via intraperitoneal injection for five days starting on day 8. Tumour growth was assessed using an IVIS spectrum imager (PerkinElmer) and the dates until the onset of neurological symptoms were recorded for survival curves.
Animal studies
All animal studies were conducted in accordance with the Institutional Animal Care and Use Committee at A*STAR (Singapore), SMC or Beijing Neurosurgical Institute, Capital Medical University. All procedures were approved under the Institutional Animal Care and Use Committee (protocols 221680 and 201572).
Ethics
The biospecimens for this study were provided by the CGGA and included patients treated at Beijing Tiantan Hospital, Sanbo Hospital in Beijing, Tianjin Medical University General Hospital, The First Affiliated Hospital of Nanjing Medical University, Harbin Medical University, China Medical University (IRB KY2013-017-01) and SMC BioBank (IRB number 2010-04-004). Patient samples used in this study were collected with the consent from each individual before the surgical operation. Clinical information of the patients in the CGGA cohort with glioma, including LOC and DHX15 expression for Fig. 2j and Supplementary Fig. 4e, is provided in Supplementary Table 2. Clinical information of the patients in the SMC cohort, including IDH mutation status, is provided in Supplementary Table 3. Mutational information of the patients GBM131 and GBM559 are provided in Supplementary Table 4.
Quantification and statistical analysis
Statistical analyses were performed using the GraphPad Prism v.9 and R software. Quantitative data are presented as the mean ± s.e.m. of at least three independent samples/experiments. Differences were considered to be significant when P < 0.05. No statistical method was used to pre-determine sample size and the experiments, except those involving animals, were not randomized. Western blot and real-time qPCR experiments were repeated three times independently to ensure reproducibility. The investigators were not blinded to allocation during the objective experiments and outcome assessment, except for in vivo drug treatment experiments. The data met the assumptions of the statistical tested used. No animals or data points were excluded. For image quantification, images were obtained randomly and taken from random regions of prepared samples. Cells were normalized to DAPI.
Reporting summary
Further information on research design is available in the Nature Portfolio Reporting Summary linked to this article.
Data availability
Single-cell RNA-seq part 1 (Fig. 3a–c), bulk RNA-seq and whole-exome sequencing data as well as the corresponding clinical traits information were downloaded from the CGGA database (325 samples for the mRNAseq_325 dataset; 693 samples for the mRNAseq_693 dataset; 286 samples for the WEseq_286 dataset; 286 samples for the WEseq_286 dataset and 6,148 cells for the scRNA-seq; http://www.cgga.org.cn). Raw Fastq Data were used as data sources for the mRNAseq_325 dataset (BIGD accession number: PRJCA001747), mRNAseq_693 dataset (BIGD accession number: PRJCA001747), WEseq_286 dataset (BIGD accession number: PRJCA001636) and scRNA-seq (part 1 for Fig. 3a–c; BIGD accession number: HRA000179). For scRNA-seq part 2 (Fig. 3e,f), the data was sourced from https://www.10xgenomics.com/datasets/human-glioblastoma-multiforme-3-v-3-whole-transcriptome-analysis-3-standard-4-0-0. Source data are provided with this paper. All other data supporting the findings of this study are available from the corresponding author on reasonable request.
Code availability
Code to reproduce the main results included in the paper is available at https://doi.org/10.5281/zenodo.10836321 (ref. 82).
Change history
16 January 2025
This article has been retracted. Please see the Retraction Notice for more detail: https://doi.org/10.1038/s41556-025-01613-0
References
Ostrom, Q. T. et al. CBTRUS statistical report: primary brain and other central nervous system tumors diagnosed in the United States in 2011-2015. Neuro Oncol. 20, iv1–iv86 (2018).
Weller, M. et al. EANO guidelines on the diagnosis and treatment of diffuse gliomas of adulthood. Nat. Rev. Clin. Oncol. 18, 170–186 (2021).
Jiang, T. et al. Clinical practice guidelines for the management of adult diffuse gliomas. Cancer Lett. 499, 60–72 (2021).
White, K. et al. New hints towards a precision medicine strategy for IDH wild-type glioblastoma. Ann. Oncol. 31, 1679–1692 (2020).
Mantovani, A., Marchesi, F., Malesci, A., Laghi, L. & Allavena, P. Tumour-associated macrophages as treatment targets in oncology. Nat. Rev. Clin. Oncol. 14, 399–416 (2017).
Wang, Q. et al. Tumor evolution of glioma-intrinsic gene expression subtypes associates with immunological changes in the microenvironment. Cancer Cell 32, 42–56 (2017).
Amankulor, N. M. et al. Mutant IDH1 regulates the tumor-associated immune system in gliomas. Genes Dev. 31, 774–786 (2017).
Chen, P. et al. Symbiotic macrophage–glioma cell interactions reveal synthetic lethality in PTEN-null glioma. Cancer Cell 35, 868–884 (2019).
Flores-Toro, J. A. et al. CCR2 inhibition reduces tumor myeloid cells and unmasks a checkpoint inhibitor effect to slow progression of resistant murine gliomas. Proc. Natl Acad. Sci. USA 117, 1129–1138 (2020).
Geraldo, L. H. et al. SLIT2/ROBO signaling in tumor-associated microglia and macrophages drives glioblastoma immunosuppression and vascular dysmorphia. J. Clin. Invest. 131, e141083 (2021).
Wei, J. et al. Osteopontin mediates glioblastoma-associated macrophage infiltration and is a potential therapeutic target. J. Clin. Invest. 129, 137–149 (2019).
Ferrarese, R. et al. Lineage-specific splicing of a brain-enriched alternative exon promotes glioblastoma progression. J. Clin. Invest. 124, 2861–2876 (2014).
Cassetta, L. & Pollard, J. W. Targeting macrophages: therapeutic approaches in cancer. Nat. Rev. Drug Discov. 17, 887–904 (2018).
Mantovani, A., Allavena, P., Marchesi, F. & Garlanda, C. Macrophages as tools and targets in cancer therapy. Nat. Rev. Drug Discov. 21, 799–820 (2022).
Hopkins, A. L. & Groom, C. R. The druggable genome. Nat. Rev. Drug Discov. 1, 727–730 (2002).
Aguilar, R. et al. Targeting Xist with compounds that disrupt RNA structure and X inactivation. Nature 604, 160–166 (2022).
Dhillon, S. Risdiplam: first approval. Drugs 80, 1853–1858 (2020).
Gerstberger, S., Hafner, M. & Tuschl, T. A census of human RNA-binding proteins. Nat. Rev. Genet. 15, 829–845 (2014).
Galante, P. A. et al. A comprehensive in silico expression analysis of RNA binding proteins in normal and tumor tissue: identification of potential players in tumor formation. RNA Biol. 6, 426–433 (2009).
Golan-Gerstl, R. et al. Splicing factor hnRNP A2/B1 regulates tumor suppressor gene splicing and is an oncogenic driver in glioblastoma. Cancer Res. 71, 4464–4472 (2011).
Kim, J. H. et al. SON drives oncogenic RNA splicing in glioblastoma by regulating PTBP1/PTBP2 switching and RBFOX2 activity. Nat. Commun. 12, 5551 (2021).
Kosti, A. et al. The RNA-binding protein SERBP1 functions as a novel oncogenic factor in glioblastoma by bridging cancer metabolism and epigenetic regulation. Genome Biol. 21, 195 (2020).
Lefave, C. V. et al. Splicing factor hnRNPH drives an oncogenic splicing switch in gliomas. EMBO J. 30, 4084–4097 (2011).
Gebauer, F., Schwarzl, T., Valcarcel, J. & Hentze, M. W. RNA-binding proteins in human genetic disease. Nat. Rev. Genet. 22, 185–198 (2021).
Velasco, M. X., Kosti, A., Penalva, L. O. F. & Hernandez, G. The diverse roles of RNA-binding proteins in glioma development. Adv. Exp. Med. Biol. 1157, 29–39 (2019).
Jia, G. et al. N6-Methyladenosine in nuclear RNA is a major substrate of the obesity-associated FTO. Nat. Chem. Biol. 7, 885–887 (2011).
Nishikura, K. Functions and regulation of RNA editing by ADAR deaminases. Annu. Rev. Biochem. 79, 321–349 (2010).
Nussbacher, J. K., Batra, R., Lagier-Tourenne, C. & Yeo, G. W. RNA-binding proteins in neurodegeneration: Seq and you shall receive. Trends Neurosci. 38, 226–236 (2015).
Nussbacher, J. K., Tabet, R., Yeo, G. W. & Lagier-Tourenne, C. Disruption of RNA metabolism in neurological diseases and emerging therapeutic interventions. Neuron 102, 294–320 (2019).
Chen, P. et al. Circadian regulator CLOCK recruits immune-suppressive microglia into the GBM tumor microenvironment. Cancer Discov. 10, 371–381 (2020).
Luu, P. L., Ong, P. T., Dinh, T. P. & Clark, S. J. Benchmark study comparing liftover tools for genome conversion of epigenome sequencing data. NAR Genom. Bioinform. 2, lqaa054 (2020).
Brennan, C. W. et al. The somatic genomic landscape of glioblastoma. Cell 155, 462–477 (2013).
Quail, D. F. & Joyce, J. A. The microenvironmental landscape of brain tumors. Cancer Cell 31, 326–341 (2017).
Yang, Y. P. et al. Musashi-1 regulates MIF1-mediated M2 macrophage polarization in promoting glioblastoma progression. Cancers 13, 1799 (2021).
Al-Abed, Y. & VanPatten, S. MIF as a disease target: ISO-1 as a proof-of-concept therapeutic. Future Med. Chem. 3, 45–63 (2011).
Stockley, P. G. et al. Probing sequence-specific RNA recognition by the bacteriophage MS2 coat protein. Nucleic Acids Res. 23, 2512–2518 (1995).
Gruber, A. R., Lorenz, R., Bernhart, S. H., Neubock, R. & Hofacker, I. L. The Vienna RNA websuite. Nucleic Acids Res. 36, W70–W74 (2008).
Li, Z., Liu, F. Y. & Kirkwood, K. L. The p38/MKP-1 signaling axis in oral cancer: impact of tumor-associated macrophages. Oral Oncol. 103, 104591 (2020).
Mancino, A. & Lawrence, T. NF-κB and tumor-associated macrophages. Clin. Cancer Res. 16, 784–789 (2010).
Ben-Neriah, Y. & Karin, M. Inflammation meets cancer, with NF-κB as the matchmaker. Nat. Immunol. 12, 715–723 (2011).
Ghosh, S. & Baltimore, D. Activation in vitro of NF-κB" by phosphorylation of its inhibitor IκB". Nature 344, 678–682 (1990).
Karin, M. & Ben-Neriah, Y. Phosphorylation meets ubiquitination: the control of NF-κB activity. Annu Rev. Immunol. 18, 621–663 (2000).
Perkins, N. D. The diverse and complex roles of NF-κB subunits in cancer. Nat. Rev. Cancer 12, 121–132 (2012).
Taniguchi, K. & Karin, M. NF-κB, inflammation, immunity and cancer: coming of age. Nat. Rev. Immunol. 18, 309–324 (2018).
Chew, J. et al. WIP1 phosphatase is a negative regulator of NF-κB signalling. Nat. Cell Biol. 11, 659–666 (2009).
Sun, B. et al. Phosphatase Wip1 negatively regulates neutrophil migration and inflammation. J. Immunol. 192, 1184–1195 (2014).
Lytle, N. K., Barber, A. G. & Reya, T. Stem cell fate in cancer growth, progression and therapy resistance. Nat. Rev. Cancer 18, 669–680 (2018).
Akincilar, S. C. et al. NAIL: an evolutionarily conserved lncRNA essential for licensing coordinated activation of p38 and NFκB in colitis. Gut 70, 1857–1871 (2021).
Gutmann, D. H. & Kettenmann, H. Microglia/brain macrophages as central drivers of brain tumor pathobiology. Neuron 104, 442–449 (2019).
Hambardzumyan, D., Gutmann, D. H. & Kettenmann, H. The role of microglia and macrophages in glioma maintenance and progression. Nat. Neurosci. 19, 20–27 (2016).
Khan, F. et al. Macrophages and microglia in glioblastoma: heterogeneity, plasticity, and therapy. J. Clin. Invest. 133, e163446 (2023).
Xuan, W., Lesniak, M. S., James, C. D., Heimberger, A. B. & Chen, P. Context-dependent glioblastoma-macrophage/microglia symbiosis and associated mechanisms. Trends Immunol. 42, 280–292 (2021).
Bleau, A. M. et al. PTEN/PI3K/Akt pathway regulates the side population phenotype and ABCG2 activity in glioma tumor stem-like cells. Cell Stem Cell 4, 226–235 (2009).
Esteller, M. et al. Inactivation of the DNA-repair gene MGMT and the clinical response of gliomas to alkylating agents. N. Engl. J. Med. 343, 1350–1354 (2000).
Ikushima, H. et al. Autocrine TGF-β signaling maintains tumorigenicity of glioma-initiating cells through Sry-related HMG-box factors. Cell Stem Cell 5, 504–514 (2009).
Kim, S. H. et al. Serine/threonine kinase MLK4 determines mesenchymal identity in glioma stem cells in an NF-κB-dependent manner. Cancer Cell 29, 201–213 (2016).
Zhang, N. et al. FoxM1 promotes beta-catenin nuclear localization and controls Wnt target-gene expression and glioma tumorigenesis. Cancer Cell 20, 427–442 (2011).
Zheng, H. et al. PLAGL2 regulates Wnt signaling to impede differentiation in neural stem cells and gliomas. Cancer Cell 17, 497–509 (2010).
Le Guezennec, X. & Bulavin, D. V. WIP1 phosphatase at the crossroads of cancer and aging. Trends Biochem. Sci. 35, 109–114 (2010).
Yang, L., Li, A., Lei, Q. & Zhang, Y. Tumor-intrinsic signaling pathways: key roles in the regulation of the immunosuppressive tumor microenvironment. J. Hematol. Oncol. 12, 125 (2019).
Baud, V. & Karin, M. Is NF-κB a good target for cancer therapy? Hopes and pitfalls. Nat. Rev. Drug Discov. 8, 33–40 (2009).
Capece, D. et al. NF-κB: blending metabolism, immunity, and inflammation. Trends Immunol. 43, 757–775 (2022).
Karin, M. Nuclear factor-κB in cancer development and progression. Nature 441, 431–436 (2006).
Mirzaei, S. et al. NF-κB as a regulator of cancer metastasis and therapy response: a focus on epithelial–mesenchymal transition. J. Cell. Physiol. 237, 2770–2795 (2022).
Morgan, D., Garg, M., Tergaonkar, V., Tan, S. Y. & Sethi, G. Pharmacological significance of the non-canonical NF-κB pathway in tumorigenesis. Biochim. Biophys. Acta Rev. Cancer 1874, 188449 (2020).
Perkins, N. D. Integrating cell-signalling pathways with NF-κB and IKK function. Nat. Rev. Mol. Cell Biol. 8, 49–62 (2007).
Antonia, R. J., Hagan, R. S. & Baldwin, A. S. Expanding the view of IKK: new substrates and new biology. Trends Cell Biol. 31, 166–178 (2021).
Ramadass, V., Vaiyapuri, T. & Tergaonkar, V. Small molecule NF-κB pathway inhibitors in clinic. Int. J. Mol. Sci. 21, 5164 (2020).
Baeuerle, P. A. & Baltimore, D. NF-κB: ten years after. Cell 87, 13–20 (1996).
Bredel, M. et al. NFKBIA deletion in glioblastomas. N. Engl. J. Med. 364, 627–637 (2011).
Rangarajan, A., Hong, S. J., Gifford, A. & Weinberg, R. A. Species- and cell type-specific requirements for cellular transformation. Cancer Cell 6, 171–183 (2004).
Kraehenbuehl, L., Weng, C. H., Eghbali, S., Wolchok, J. D. & Merghoub, T. Enhancing immunotherapy in cancer by targeting emerging immunomodulatory pathways. Nat. Rev. Clin. Oncol. 19, 37–50 (2022).
Osuka, S. & Van Meir, E. G. Overcoming therapeutic resistance in glioblastoma: the way forward. J. Clin. Invest. 127, 415–426 (2017).
Scotto-Lavino, E., Du, G. & Frohman, M. A. 5′ End cDNA amplification using classic RACE. Nat. Protoc. 1, 2555–2562 (2006).
Scotto-Lavino, E., Du, G. & Frohman, M. A. 3′ End cDNA amplification using classic RACE. Nat. Protoc. 1, 2742–2745 (2006).
Wei, S. et al. Heterozygous IDH1R132H/WT created by ‘single base editing’ inhibits human astroglial cell growth by downregulating YAP. Oncogene 37, 5160–5174 (2018).
Shanmugam, R. et al. Genome-wide screens identify specific drivers of mutant hTERT promoters. Proc. Natl Acad. Sci. USA 119, e2105171119 (2022).
Zhao, Z. et al. Chinese Glioma Genome Atlas (CGGA): a comprehensive resource with functional genomic data from Chinese glioma patients. Genomics Proteomics Bioinform. 19, 1–12 (2021).
Engler, J. R. et al. Increased microglia/macrophage gene expression in a subset of adult and pediatric astrocytomas. PLoS ONE 7, e43339 (2012).
Yoon, J. H. & Gorospe, M. Cross-linking immunoprecipitation and qPCR (CLIP-qPCR) analysis to map interactions between long noncoding RNAs and RNA-binding proteins. Methods Mol. Biol. 1402, 11–17 (2016).
Carceles-Cordon, M., Rodriguez-Fernandez, I., Rodriguez-Bravo, V., Cordon-Cardo, C. & Domingo-Domenech, J. In vivo bioluminescence imaging of luciferase-labeled cancer cells. Bio Protoc. 6, e1762 (2016).
Wu, L., Zhao, Z., Jiang, T. & Targaonkar, V. LOC:DHX15 project code. Zenodo https://doi.org/10.5281/zenodo.10836321 (2024).
Acknowledgements
This research was supported by A*STAR, the National Research Foundation (NRF; award number NRF-CRP26-2021-0001) and National Medical Research Council (NMRC; award number OFIRG21jun-0101 to V.T. and award number OFYIRG21nov-0038 to L.W.), Singapore Therapeutics Development Review (STDR; award number H23H9a0013 to V.T.), The Ministry of Health and Welfare, Republic of Korea (award number HI14C3418 to D.H.N.), the National Natural Science Foundation of China (award number 82192894 to T.J.), the National Natural Science Foundation of China (NSFC) fund (award number 82002647 to Z.Z.), Beijing Hospitals Authority Youth Programme (award number QML20230507 to Z.Z.), Beijing Municipal Health Commission Fund (award number 11000023T000002044300-5 to Z.Z.) and A*STAR Career Development Fund (award number 222D800036 to L.W.). All the models were created with BioRender.com.
Author information
Authors and Affiliations
Contributions
L.W. and V.T. conceived the study and designed the experiments. L.W. performed the mechanistic experiments, with help from A.R., T.S.V., K.I., B.U., Y.Z., W.F., L.H. and H.H. Z.Z. and T.J. provided whole-exome sequencing, bulk RNA-seq, methylation data and scRNA-seq data. J.G. performed the mass spectrometry analysis. Y.J.S., Y.Y., Y.L., J.K.S., M.S. and D.-H.N. provided MRI and survival data for patient samples as well as in vitro and in vivo data of primary glioblastoma cells. Z.Z. and J.Y.H.C. performed the bioinformatics analyses. V.T. directed the study and wrote the paper with L.W.
Corresponding authors
Ethics declarations
Competing interests
The authors declare no competing interests.
Peer review
Peer review information
Nature Cell Biology thanks the anonymous reviewers for their contribution to the peer review of this work.
Additional information
Publisher’s note Springer Nature remains neutral with regard to jurisdictional claims in published maps and institutional affiliations.
This article has been retracted. Please see the retraction notice for more detail:https://doi.org/10.1038/s41556-025-01613-0
Extended data
Extended Data Fig. 1 LOC was characterized as a RNA.
a–c) qPCR analysis of LOC expression (a), SNHG18 expression (b), and WWTR1-AS1 expression (c) in LN18 cells treated with control siRNA or siRNAs targeting LOC, SNHG18 or WWTR1-AS1. d, Representative images of migration assays for macrophage (THP-1 derived) from the indicated group. e) Quantification of relative migration for d. The data represent means ± s.e.m. of n = 3 biologically independent samples. f) Schematic view of LOC location in the genome. LOC promoter was highlighted by blue box. g,h, PCR products from 3’ and 5’ RACE were cloned into plasmid and Sanger sequenced. DNA chromatogram of LOC 3’ and 5’ end sites after RACE are shown for 3’ RACE together with Poly-A tail (g) and 5’ RACE together with experimentally added poly-A sequenced via terminal transferase enzyme (h). i) Upstream and downstream boundaries of LOC. Pink highlighted sequences: 5’ boundary sequences obtained from RACE; green highlighted sequence: NCBI gene boundaries; dotted line: continuation of NCBI gene boundaries to 3’ site; and yellow highlighted sequence: 3’ boundary sequences obtained from RACE. Source numerical data are available in source data.
Extended Data Fig. 2 MIF1 is a crucial downstream target of LOC.
a) qPCR analysis of MIF1 expression in glioblastoma patient-derived cells (GBM559) with LOC knockdown (LOC shRNA) or with LOC overexpression in LOC-deficient group (LOC shRNA + LOC). The data represent means ± s.e.m. of n = 3 biologically independent samples. b) Quantification of LOC+SOX2+MIF1+ cells in total SOX2+ cells in LOC-high and LOC-low GBM patients for Fig. 3g. The data represent means ± s.e.m. n = 3. c) Representative images of migration assays from the indicated group. Macrophages were co-cultured with IDH-wildtype cells LN18 which were pretreated with control siRNA, LOC siRNA, LOC siRNA plus human recombinant MIF1, LOC siRNA plus human recombinant MIF1 and anti-CD74 antibody. d) Quantification of relative migration for c. The data represent means ± s.e.m. of n = 3 biologically independent samples. e) Representative images of migration assays from the indicated group. Microglial cells were co-cultured with IDH-mutant cells. IDH-mutant cells were pretreated with control siRNA or LOC siRNA. f) Quantification of relative migration for e). The data represent means ± s.e.m. of n = 3 biologically independent samples. g) Representative images of migration assays from the indicated group. Macrophages were co-cultured with IDH-mutant cells. IDH-mutant cells were pretreated with control siRNA or LOC siRNA. h) Quantification of relative migration for g. The data represent means ± s.e.m. of n = 3 biologically independent samples. i) Over-representation test of KEGG pathways by using genes with positive correlation (R ≥ 0.5) to LOC expression. Source numerical data are available in source data. p-values: a,b,d,f,h, two-tailed Student’s t-test.
Extended Data Fig. 3 GAM derived TNFα plays a key role in GBM-GAM symbiosis.
a,b) Luminex assays for human microglia culture medium (a) or mouse microglia culture medium (b). Human microglia were co-cultured with LN18 cells transfected with control or LOC siRNA. Mouse microglia were co-cultured with GL261 cells transfected with control or Gm16685 siRNA. The data represent means ± s.e.m. of n = 3 biologically independent samples. c) Gene expression was analysed by qPCR for TNFα for the indicated group. Microglia cells were co-cultured with glioblastoma cells LN18 (pretreated with control siRNA, LOC siRNA, LOC siRNA plus rhMIF1). The data represent means ± s.e.m. of n = 3 biologically independent samples. d) Schematic view of LOC promoter (highlighted by blue box) targeting with CRISPR–Cas9 editing (inside IL7-intron). NF-κB binding motifs were shown as yellow in the promoter region of LOC. e,f) LN18 LOCWT and LOCpKO cells were stimulated with TNFα for the indicated duration. Gene expression was analysed by qPCR for (e) LOC, (f) MIF1. The data represent means ± s.e.m. of n = 3 biologically independent samples. Source numerical data are available in source data. p-values: a–c,e,f, two-tailed Student’s t-test.
Extended Data Fig. 4 Identification of DHX15 as a binding partner of LOC.
a) Schematic representation of RNA pulldown experiment to identify LOC specific interactor proteins. b) Confirmation of Dyskerin (DKC) protein and Terc RNA interaction by western blot upon Terc pull down. c,d) List of filtered LOC candidate interacting proteins. Numbers represent the Exclusive Unique Peptide Count. e) Kaplan–Meier survival curve of glioblastoma patients from DHX15 high-expression (n = 109) or DHX15 low-expression group (n = 112). f) LOC–MS2 or Terc–MS2 vectors were co-transfected with MS2-GFP vector into 293T cells. 48 hours later IP was carried out using GFP antibody and analysed by western blotting using indicated antibodies. Input shows the levels of relevant proteins. Source unprocessed blots are available in source data. p-values: e, log-rank test.
Extended Data Fig. 5 Identification of key interaction sites of LOC with DHX15.
a) Cross-Linking Immunoprecipitation (CLIP)-qPCR was performed to identify DHX15 interacting RNAs by immunoprecipitation of Flag-DHX15. Graph shows the fold enrichment of regions immunoprecipitated by Flag-DHX15 over control vector. n = 3 biologically independent experiments. Data are presented as means values +/- SEM. b) CLIP-qPCR primers were illustrated for LOC and Terc genes. 12 sets of primers were designed for tilling the entire LOC transcript from fragment F1 to F12. For the control Terc, 4 sets of primers were designed for tilling Terc. c) Sanger sequencing analysis of conserved 3’ end of LOC and Gm16685 is shown. d) The list of all the mutant versions of DHX15 from LOCMut1 to LOCMut5. e) Control vector (Ctrl Vector), full length of WT LOC fused with MS2 (LOCWT) or mutant 1–5 of LOC (LOCMut1 to LOCMut5) fused with MS2 were co-transfected with MS2-GFP vector into 293T cells. 48 hours later immunoprecipitation was carried out using GFP antibody and analysed by western blotting using indicated antibodies. Input shows the levels of relevant proteins. f,g) Minimum free energy (MFE) secondary structure predictions (using RNAfold tools: http://rna.tbi.univie.ac.at/cgi-bin/RNAWebSuite/RNAfold.cgi) of LOCWT (f) and LOCMut2 (g). Source numerical data are available in source data. p-values: a, two-tailed Student’s t-test.
Extended Data Fig. 6 DHX15 executes its action through LOC.
a) Schematic diagram showing the domain structure of DHX15 and site of point mutation D260A. Conserved domains of DHX15 are annotated as N-terminus (N-term), RecA1 and RecA2, winged helix (WH), helical-bundle (HB) and oligonucleotide/oligosaccharide-binding fold (OB) domains. b) LN18 LOCWT and LOCpKO cells transfected with control vector (Ctrl Vector) or Flag-tagged-WT-DHX15 (DHX15WT) or Flag-tagged-mut-DHX15 (DHX15Mut) and stimulated with TNFα for 3 h. Transfection was analysed by western blot. c) NFκB downstream target MIF1 expression were analysed by qPCR for the indicated group. Data was normalized to actin. The data represent means ± s.e.m. of n = 3 biologically independent samples. d) Representative images of migration assays from the indicated group. Macrophages were co-cultured with IDH-wildtype cells LN18. LN18 cells were pretreated with DMSO, DHX inhibitor, DHX inhibitor plus recombinant human MIF1(rhMIF1), DHX inhibitor plus rhMIF1 and anti-CD74 antibody. e) Quantification of relative migration for d. The data represent means ± s.e.m. of n = 3 biologically independent samples. f) Representative images of migration assays for the indicated group. Microglial cells were co-cultured with IDH-mutant cells. IDH-mutant cells were pretreated with DMSO or DHX inhibitor. g) Quantification of relative migration for f. The data represent means ± s.e.m. of n = 3 biologically independent samples. h) Representative images of migration assays for the indicated group. Macrophages were co-cultured with IDH-mutant cells. IDH-mutant cells were pretreated with DMSO or DHX inhibitor). i) Quantification of relative migration for h. The data represent means ± s.e.m. of n = 3 biologically independent samples. Source numerical data and unprocessed blots are available in source data. p-values: c,e,g,i, two-tailed Student’s t-test.
Extended Data Fig. 7 LOC promotes stemness both in vitro and in vivo.
a) Representative tumour images at different time points of IDH1 WT GBM patient-derived orthotopic xenograft models: control group, LOC knockdown (LOC shRNA) group and LOC overexpressed (LOC-OE) group. Patient derived glioblastoma cells were infected with control shRNA, LOC shRNA and LOC overexpression vectors. Cells with LOC knockdown or overexpression were injected to mice (n = 6). b) Quantification of luminescence signal from a. n = 6. Data are presented as means values +/- SEM. c) Kaplan–Meier survival analysis of IDH1 WT GBM patient-derived orthotopic xenograft models: control group, LOC knockdown (LOC shRNA) group and LOC overexpressed (LOC-OE) group. d) Immunostaining of GAM marker IBA1 using the brain sections from A). n = 3. e) Quantification of IBAI+ for the staining results from d. n = 3 (3 fields for each sample). Data are presented as means values +/- SEM. Source numerical data are available in source data. p-values: b,e, two-tailed Student’s t-test; c, Gehan-Breslow-Wilcoxon test.
Extended Data Fig. 8 Gm16685 knockout mouse cancer cells were generated.
a) Schematic view of Gm16685 location in the genome. Gm16685 promoter was highlighted by blue box. NFκB binding motifs in the promoter region of Gm16685 were indicated by yellow box. b) qPCR analysis of Gm16685 expression in GL261-Luc-Gm16685WT and GL261-Luc-Gm16685pKO cells with or without TNFα treatment. The data represent means ± s.e.m. of n = 3 biologically independent samples. c) quantification of luminescence intensity obtained from Fig. 6b. n = 6 biologically independent animals. Data are presented as means values +/- SEM. d) Gating strategy of the Flow cytometric analysis for GAMs (CD45+CD11b+). CD45-FITC and CD11b-PE antibodies were used. e) Flow cytometric analysis of GAMs (CD45+CD11b+) from syngeneic mouse model: injecting WT GL261 cells into WT mice (WT-WT), injecting Gm16685 KO GL261 cells into WT mice (KO-WT), injecting WT GL261 cells into KO mice (WT-KO), injecting Gm16685 KO GL261 cells into KO mice (KO-KO). f) Quantification of GAMs (CD45+CD11b+) in those 4 conditions: WT-WT, KO-WT, WT-KO, KO-KO. n = 3. Data are presented as means values +/- SEM. Source numerical data and unprocessed blots are available in source data. p-values: b,c,f, two-tailed Student’s t-test.
Extended Data Fig. 9 GAM-derived LOC/Gm16685 promote GBM progression.
a) The summary of syngeneic GBM mouse model. Tumour formation was monitored by bioluminescence imaging. b) Quantification of bioluminescence signal intensity obtained from Fig. 6f. n = 6. Data are presented as means values +/- SEM. c) Flow cytometric analysis of GAMs (CD45+CD11b+) for the indicated group from syngeneic mouse model from a. d) Quantification of GAMs (CD45+CD11b+) for c. n = 3. Data are presented as means values +/- SEM. Source numerical data are available in source data. p-values: b,d, two-tailed Student’s t-test.
Extended Data Fig. 10 DHX inhibitor synergize with standard of care.
a) Representative in vivo bioluminescence imaging of orthotopic models established from IDH-wildtype group with or without DHX inhibitor treatment. b) Representative in vivo bioluminescence imaging of orthotopic models established from IDH-mutant group with or without DHX inhibitor treatment. c) Quantification of bioluminescence signal intensity obtained from a. n = 6 biologically independent animals. d) Quantification of bioluminescence signal intensity obtained from b. n = 6 biologically independent animals. e) Kaplan–Meier survival analysis of the mice from a. n = 6. f) Kaplan–Meier survival analysis of the mice from b. n = 6. g) Quantification of bioluminescence signal intensity obtained from a. n = 6 biologically independent animals. h) The calculation of synergism in combination of DHX inhibitor and TMZ in our study. i) IDH-wildtype and IDH-mutant LN18 cells were treated with or without DHX inhibitor. DHX15 or p65 was immunoprecipitated with antibody against DHX15 or p65. IP samples were analysed by subsequent immunoblot for the indicated proteins. j) IDH-wildtype and IDH-mutant LN18 cells were transfected with control vector (Ctrl Vector) or expression vectors of LOC (LOCWT) or mutant version of LOC (LOCMut2). After 48 hours, cells were harvested and endogenous DHX15 or p65 was immunoprecipitated with antibody against DHX15 or p65. IP samples were analysed by subsequent immunoblot for the indicated proteins at the indicated time points. Source numerical data and unprocessed blots are available in source data. p-values: e,f, Gehan-Breslow-Wilcoxon test; c,d,g, two-tailed Student’s t-test.
Supplementary information
Supplementary Information
Supplementary Figs. 1–4.
Supplementary Tables 1
Supplementary Table 1. Gene signatures of GIM. Supplementary Table 2. Clinical information for glioma patients from CGGA cohort. Supplementary Table 3. Clinical information for glioma patients from SMC cohort. Supplementary Table 4. Mutational information of glioma patients GBM131 and GBM559. Supplementary Table 5. Sequences of all the oligonucleotides.
Supplementary Data 1
Statistical source data for Supplementary Fig. 2a–d.
Source data
Source Data Fig. 1
Statistical source data.
Source Data Fig. 2
Statistical source data.
Source Data Fig. 2
Unprocessed western blots.
Source Data Fig. 3
Statistical source data.
Source Data Fig. 4
Statistical source data.
Source Data Fig. 4
Unprocessed western blots.
Source Data Fig. 5
Statistical source data.
Source Data Fig. 6
Statistical source data.
Source Data Fig. 7
Statistical source data.
Source Data Extended Data Fig. 1
Statistical source data.
Source Data Extended Data Fig. 2
Statistical source data.
Source Data Extended Data Fig. 3
Statistical source data.
Source Data Extended Data Fig. 4
Unprocessed western blots.
Source Data Extended Data Fig. 5
Statistical source data.
Source Data Extended Data Fig. 5
Unprocessed western blots.
Source Data Extended Data Fig. 6
Statistical source data.
Source Data Extended Data Fig. 6
Unprocessed western blots.
Source Data Extended Data Fig. 7
Statistical source data.
Source Data Extended Data Fig. 8
Statistical source data.
Source Data Extended Data Fig. 9
Statistical source data.
Source Data Extended Data Fig. 10
Statistical source data.
Source Data Extended Data Fig. 10
Unprocessed western blots.
Rights and permissions
Open Access This article is licensed under a Creative Commons Attribution 4.0 International License, which permits use, sharing, adaptation, distribution and reproduction in any medium or format, as long as you give appropriate credit to the original author(s) and the source, provide a link to the Creative Commons licence, and indicate if changes were made. The images or other third party material in this article are included in the article’s Creative Commons licence, unless indicated otherwise in a credit line to the material. If material is not included in the article’s Creative Commons licence and your intended use is not permitted by statutory regulation or exceeds the permitted use, you will need to obtain permission directly from the copyright holder. To view a copy of this licence, visit http://creativecommons.org/licenses/by/4.0/.
About this article
Cite this article
Wu, L., Zhao, Z., Shin, Y.J. et al. RETRACTED ARTICLE: Tumour microenvironment programming by an RNA–RNA-binding protein complex creates a druggable vulnerability in IDH-wild-type glioblastoma. Nat Cell Biol 26, 1003–1018 (2024). https://doi.org/10.1038/s41556-024-01428-5
Received:
Accepted:
Published:
Version of record:
Issue date:
DOI: https://doi.org/10.1038/s41556-024-01428-5









