Abstract
Ras has been extensively studied as a promoter of cell proliferation, whereas few studies have explored its role in migration. To investigate the direct and immediate effects of Ras activity on cell motility or polarity, we focused on RasGAPs, C2GAPB in Dictyostelium amoebae and RASAL3 in HL-60 neutrophils and macrophages. In both cellular systems, optically recruiting the respective RasGAP to the cell front extinguished pre-existing protrusions and changed migration direction. However, when these respective RasGAPs were recruited uniformly to the membrane, cells polarized and moved more rapidly, whereas targeting to the back exaggerated these effects. These unexpected outcomes of attenuating Ras activity naturally had strong, context-dependent consequences for chemotaxis. The RasGAP-mediated polarization depended critically on myosin II activity and commenced with contraction at the cell rear, followed by sustained mTORC2-dependent actin polymerization at the front. These experimental results were captured by computational simulations in which Ras levels control front- and back-promoting feedback loops. The discovery that inhibiting Ras activity can produce counterintuitive effects on cell migration has important implications for future drug-design strategies targeting oncogenic Ras.
This is a preview of subscription content, access via your institution
Access options
Access Nature and 54 other Nature Portfolio journals
Get Nature+, our best-value online-access subscription
$32.99 / 30 days
cancel any time
Subscribe to this journal
Receive 12 print issues and online access
$259.00 per year
only $21.58 per issue
Buy this article
- Purchase on SpringerLink
- Instant access to the full article PDF.
USD 39.95
Prices may be subject to local taxes which are calculated during checkout








Similar content being viewed by others
Data availability
All data needed to evaluate the conclusions are provided in the main text and figures, extended data figures or supplementary tables and videos. All unprocessed immunoblots or raw data and associated statistical calculations are provided with this study. Data in Fig. 2k,l were re-analysed here from our previous study4. All other data supporting the findings of this study are available from the corresponding authors on reasonable request. Source data are provided with this paper.
Code availability
Custom computational simulation codes are available on GitHub at https://github.com/piglesi1/GAP-role-in-polarization. They are available under the GNU General Public License v.3.0. These codes are also available on Zenodo at https://zenodo.org/records/11121861 (ref. 92) licensed under Creative Commons Attribution 4.0 International. Any additional information will be available from the corresponding authors upon reasonable request.
References
Kolch, W., Berta, D. & Rosta, E. Dynamic regulation of RAS and RAS signaling. Biochem. J. 480, 1–23 (2023).
Prior, I. A., Lewis, P. D. & Mattos, C. A comprehensive survey of Ras mutations in cancer. Cancer Res. 72, 2457–2467 (2012).
Simanshu, D. K., Nissley, D. V. & McCormick, F. RAS proteins and their regulators in human disease. Cell 170, 17–33 (2017).
Pal, D. S. et al. Actuation of single downstream nodes in growth factor network steers immune cell migration. Dev. Cell 58, 1170–1188 (2023).
Sasaki, A. T., Chun, C., Takeda, K. & Firtel, R. A. Localized Ras signaling at the leading edge regulates PI3K, cell polarity, and directional cell movement. J. Cell Biol. 167, 505–518 (2004).
Kae, H., Lim, C. J., Spiegelman, G. B. & Weeks, G. Chemoattractant-induced Ras activation during Dictyostelium aggregation. EMBO Rep. 5, 602–606 (2004).
Kortholt, A., Keizer-Gunnink, I., Kataria, R. & Van Haastert, P. J. Ras activation and symmetry breaking during Dictyostelium chemotaxis. J. Cell Sci. 126, 4502–4513 (2013).
Zhang, S., Charest, P. G. & Firtel, R. A. Spatiotemporal regulation of Ras activity provides directional sensing. Curr. Biol. 18, 1587–1593 (2008).
Devreotes, P. N. et al. Excitable signal transduction networks in directed cell migration. Annu. Rev. Cell Dev. Biol. 33, 103–125 (2017).
Fukushima, S., Matsuoka, S. & Ueda, M. Excitable dynamics of Ras triggers spontaneous symmetry breaking of PIP3 signaling in motile cells. J. Cell Sci. 132, jcs224121 (2019).
Li, X. et al. Mutually inhibitory Ras-PI(3,4)P(2) feedback loops mediate cell migration. Proc. Natl Acad. Sci. USA 115, E9125–E9134 (2018).
Li, X., Miao, Y., Pal, D. S. & Devreotes, P. N. Excitable networks controlling cell migration during development and disease. Semin. Cell Dev. Biol. 100, 133–142 (2020).
Pal, D. S., Li, X., Banerjee, T., Miao, Y. & Devreotes, P. N. The excitable signal transduction networks: movers and shapers of eukaryotic cell migration. Int. J. Dev. Biol. 63, 407–416 (2019).
Hennig, A., Markwart, R., Esparza-Franco, M. A., Ladds, G. & Rubio, I. Ras activation revisited: role of GEF and GAP systems. Biol. Chem. 396, 831–848 (2015).
Insall, R. H., Borleis, J. & Devreotes, P. N. The aimless RasGEF is required for processing of chemotactic signals through G-protein-coupled receptors in Dictyostelium. Curr. Biol. 6, 719–729 (1996).
Suire, S. et al. GPCR activation of Ras and PI3Kc in neutrophils depends on PLCb2/b3 and the RasGEF RasGRP4. EMBO J. 31, 3118–3129 (2012).
Xu, X., Wen, X., Moosa, A., Bhimani, S. & Jin, T. Ras inhibitor CAPRI enables neutrophil-like cells to chemotax through a higher-concentration range of gradients. Proc. Natl Acad. Sci. USA 118, e2002162118 (2021).
Xu, X. et al. GPCR-controlled membrane recruitment of negative regulator C2GAP1 locally inhibits Ras signaling for adaptation and long-range chemotaxis. Proc. Natl Acad. Sci. USA 114, E10092–E10101 (2017).
Charest, P. G. et al. A Ras signaling complex controls the RasC-TORC2 pathway and directed cell migration. Dev. Cell 18, 737–749 (2010).
Cai, H. et al. Ras-mediated activation of the TORC2-PKB pathway is critical for chemotaxis. J. Cell Biol. 190, 233–245 (2010).
Edwards, M. et al. Insight from the maximal activation of the signal transduction excitable network in Dictyostelium discoideum. Proc. Natl Acad. Sci. USA 115, E3722–E3730 (2018).
Xu, X. et al. Membrane targeting of C2GAP1 enables Dictyostelium discoideum to sense chemoattractant gradient at a higher concentration range. Front. Cell Dev. Biol. 9, 725073 (2021).
Xu, X. et al. C2GAP2 is a common regulator of Ras signaling for chemotaxis, phagocytosis, and macropinocytosis. Front. Immunol. 13, 1075386 (2022).
Bloomfield, G. et al. Neurofibromin controls macropinocytosis and phagocytosis in Dictyostelium. eLife 4, e04940 (2015).
Sawada, S. et al. Identification of NF1 mutations in both alleles of a dermal neurofibroma. Nat. Genet. 14, 110–112 (1996).
Serra, E. et al. Confirmation of a double-hit model for the NF1 gene in benign neurofibromas. Am. J. Hum. Genet. 61, 512–519 (1997).
Khosla, M., Spiegelman, G. B., Insall, R. & Weeks, G. Functional overlap of the dictyostelium RasG, RasD and RasB proteins. J. Cell Sci. 113, 1427–1434 (2000).
Srinivasan, K. et al. Delineating the core regulatory elements crucial for directed cell migration by examining folic-acid-mediated responses. J. Cell Sci. 126, 221–233 (2013).
Wilkins, A. et al. Dictyostelium RasD is required for normal phototaxis, but not differentiation. Genes Dev. 14, 1407–1413 (2000).
Cox, A. D., Fesik, S. W., Kimmelman, A. C., Luo, J. & Der, C. J. Drugging the undruggable RAS: mission possible? Nat. Rev. Drug Discov. 13, 828–851 (2014).
Spencer-Smith, R. & O’Bryan, J. P. Direct inhibition of RAS: quest for the Holy Grail? Semin. Cancer Biol. 54, 138–148 (2019).
Spiegel, J., Cromm, P. M., Zimmermann, G., Grossmann, T. N. & Waldmann, H. Small-molecule modulation of Ras signaling. Nat. Chem. Biol. 10, 613–622 (2014).
Buckley, C. M. et al. Coordinated Ras and Rac activity shapes macropinocytic cups and enables phagocytosis of geometrically diverse bacteria. Curr. Biol. 30, 2912–2926 (2020).
Veltman, D. M. et al. A plasma membrane template for macropinocytic cups. eLife 5, e20085 (2016).
Banerjee, T. et al. Spatiotemporal dynamics of membrane surface charge regulates cell polarity and migration. Nat. Cell Biol. 24, 1499–1515 (2022).
Banerjee, T., Matsuoka, S. & Biswas, D. et al. A dynamic partitioning mechanism polarizes membrane protein distribution. Nat. Commun. 14, 7909 (2023).
Miao, Y. et al. Wave patterns organize cellular protrusions and control cortical dynamics. Mol. Syst. Biol. 15, e8585 (2019).
Bhattacharya, S. et al. Traveling and standing waves mediate pattern formation in cellular protrusions. Sci. Adv. 6, eaay7682 (2020).
Ecke, M. & Gerisch, G. Co-existence of Ras activation in a chemotactic signal transduction pathway and in an autonomous wave -forming system. Small GTPases 10, 72–80 (2019).
Gerhardt, M. et al. Actin and PIP3 waves in giant cells reveal the inherent length scale of an excited state. J. Cell Sci. 127, 4507–4517 (2014).
Lilly, P., Wu, L., Welker, D. L. & Devreotes, P. N. A G-protein β-subunit is essential for Dictyostelium development. Genes Dev. 7, 986–995 (1993).
Wu, L., Valkema, R., Van Haastert, P. J. & Devreotes, P. N. The G protein β subunit is essential for multiple responses to chemoattractants in Dictyostelium. J. Cell Biol. 129, 1667–1675 (1995).
Pan, M., Xu, X., Chen, Y. & Jin, T. Identification of a chemoattractant G-protein-coupled receptor for folic acid that controls both chemotaxis and phagocytosis. Dev. Cell 36, 428–439 (2016).
Aufderheide, K. J. & Janetopoulos, C. Migration of Dictyostelium discoideum to the chemoattractant folic acid. Methods Mol. Biol. 1407, 25–39 (2016).
De Lozanne, A. & Spudich, J. A. Disruption of the Dictyostelium myosin heavy chain gene by homologous recombination. Science 236, 1086–1091 (1987).
Knecht, D. A. & Loomis, W. F. Developmental consequences of the lack of myosin heavy chain in Dictyostelium discoideum. Dev. Biol. 128, 178–184 (1988).
Kovacs, M., Toth, J., Hetenyi, C., Malnasi-Csizmadia, A. & Sellers, J. R. Mechanism of blebbistatin inhibition of myosin II. J. Biol. Chem. 279, 35557–35563 (2004).
Houk, A. R. et al. Membrane tension maintains cell polarity by confining signals to the leading edge during neutrophil migration. Cell 148, 175–188 (2012).
Narumiya, S., Ishizaki, T. & Uehata, M. Use and properties of ROCK-specific inhibitor Y-27632. Methods Enzymol. 325, 273–284 (2000).
O’Neill, P. R. et al. Membrane flow drives an adhesion-independent amoeboid cell migration mode. Dev. Cell 46, 9–22 e24 (2018).
Azzi, J. et al. The novel therapeutic effect of phosphoinositide 3-kinase-γ inhibitor AS605240 in autoimmune diabetes. Diabetes 61, 1509–1518 (2012).
Hoang, B. et al. Targeting TORC2 in multiple myeloma with a new mTOR kinase inhibitor. Blood 116, 4560–4568 (2010).
Zhan, H. et al. An excitable Ras/PI3K/ERK signaling network controls migration and oncogenic transformation in epithelial cells. Dev. Cell 54, 608–623 (2020).
Shi, C., Huang, C. H., Devreotes, P. N. & Iglesias, P. A. Interaction of motility, directional sensing, and polarity modules recreates the behaviors of chemotaxing cells. PLoS Comput. Biol. 9, e1003122 (2013).
Shi, C. & Iglesias, P. A. Excitable behavior in amoeboid chemotaxis. Wiley Interdiscip. Rev. Syst. Biol. Med. 5, 631–642 (2013).
Cheng, Y. & Othmer, H. A model for direction sensing in Dictyostelium discoideum: Ras activity and symmetry breaking driven by a Gβγ-mediated, Gα2-Ric8-dependent signal transduction network. PLoS Comput. Biol. 12, e1004900 (2016).
Miao, Y. et al. Altering the threshold of an excitable signal transduction network changes cell migratory modes. Nat. Cell Biol. 19, 329–340 (2017).
Huang, C. H., Tang, M., Shi, C., Iglesias, P. A. & Devreotes, P. N. An excitable signal integrator couples to an idling cytoskeletal oscillator to drive cell migration. Nat. Cell Biol. 15, 1307–1316 (2013).
O’Neill, P. R. & Gautam, N. Subcellular optogenetic inhibition of G proteins generates signaling gradients and cell migration. Mol. Biol. Cell 25, 2305–2314 (2014).
Mseka, T., Bamburg, J. R. & Cramer, L. P. ADF/cofilin family proteins control formation of oriented actin-filament bundles in the cell body to trigger fibroblast polarization. J. Cell Sci. 120, 4332–4344 (2007).
Verkhovsky, A. B., Svitkina, T. M. & Borisy, G. G. Self-polarization and directional motility of cytoplasm. Curr. Biol. 9, 11–20 (1999).
Yam, P. T. et al. Actin-myosin network reorganization breaks symmetry at the cell rear to spontaneously initiate polarized cell motility. J. Cell Biol. 178, 1207–1221 (2007).
Nguyen, D. H. et al. Myosin light chain kinase functions downstream of Ras/ERK to promote migration of urokinase-type plasminogen activator-stimulated cells in an integrin-selective manner. J. Cell Biol. 146, 149–164 (1999).
Mitchison, T. J. & Cramer, L. P. Actin-based cell motility and cell locomotion. Cell 84, 371–379 (1996).
Cheung, K. J., Gabrielson, E., Werb, Z. & Ewald, A. J. Collective invasion in breast cancer requires a conserved basal epithelial program. Cell 155, 1639–1651 (2013).
Hatzikirou, H., Basanta, D., Simon, M., Schaller, K. & Deutsch, A. Go or grow’: the key to the emergence of invasion in tumour progression? Math. Med. Biol. 29, 49–65 (2012).
Matus, D. Q. et al. Invasive cell fate requires G1 cell-cycle arrest and histone deacetylase-mediated changes in gene expression. Dev. Cell 35, 162–174 (2015).
Guntas, G. et al. Engineering an improved light-induced dimer (iLID) for controlling the localization and activity of signaling proteins. Proc. Natl Acad. Sci. USA 112, 112–117 (2015).
Dickinson, D. J., Robinson, D. N., Nelson, W. J. & Weis, W. I. α-Catenin and IQGAP regulate myosin localization to control epithelial tube morphogenesis in Dictyostelium. Dev. Cell 23, 533–546 (2012).
Schneider, N. et al. A Lim protein involved in the progression of cytokinesis and regulation of the mitotic spindle. Cell Motil. Cytoskeleton 56, 130–139 (2003).
Yang, H. W., Collins, S. R. & Meyer, T. Locally excitable Cdc42 signals steer cells during chemotaxis. Nat. Cell Biol. 18, 191–201 (2016).
Yusa, K., Rad, R., Takeda, J. & Bradley, A. Generation of transgene-free induced pluripotent mouse stem cells by the piggyBac transposon. Nat. Methods 6, 363–369 (2009).
Manstein, D. J., Titus, M. A., De Lozanne, A. & Spudich, J. A. Gene replacement in Dictyostelium: generation of myosin null mutants. EMBO J. 8, 923–932 (1989).
Li, X., Pal, D. S., Biswas, D., Iglesias, P. A. & Devreotes, P. N. Reverse fountain flow of phosphatidylinositol-3,4-bisphosphate polarizes migrating cells. EMBO J. 40, e105094 (2021).
Millius, A. & Weiner, O. D. Manipulation of neutrophil-like HL-60 cells for the study of directed cell migration. Methods Mol. Biol. 591, 147–158 (2010).
Rincon, E., Rocha-Gregg, B. L. & Collins, S. R. A map of gene expression in neutrophil-like cell lines. BMC Genomics 19, 573 (2018).
Mishra, A. K. et al. Hyperactive Rac stimulates cannibalism of living target cells and enhances CAR-M-mediated cancer cell killing. Proc. Natl Acad. Sci. USA 120, e2310221120 (2023).
Rovera, G., Santoli, D. & Damsky, C. Human promyelocytic leukemia cells in culture differentiate into macrophage-like cells when treated with a phorbol diester. Proc. Natl Acad. Sci. USA 76, 2779–2783 (1979).
Pal, D. S. et al. Optogenetic modulation of guanine nucleotide exchange factors of Ras superfamily proteins directly controls cell shape and movement. Front. Cell Dev. Biol. 11, 1195806 (2023).
Jiao, Z. et al. Statin-induced GGPP depletion blocks macropinocytosis and starves cells with oncogenic defects. Proc. Natl Acad. Sci. USA 117, 4158–4168 (2020).
Kuhn, J., Lin, Y. & Devreotes, P. N. Using live-cell imaging and synthetic biology to probe directed migration in Dictyostelium. Front. Cell Dev. Biol. 9, 740205 (2021).
Peng, G. E., Wilson, S. R. & Weiner, O. D. A pharmacological cocktail for arresting actin dynamics in living cells. Mol. Biol. Cell 22, 3986–3994 (2011).
Wang, M. J., Artemenko, Y., Cai, W. J., Iglesias, P. A. & Devreotes, P. N. The directional response of chemotactic cells depends on a balance between cytoskeletal architecture and the external gradient. Cell Rep. 9, 1110–1121 (2014).
Zhan, H. et al. Self-organizing glycolytic waves fuel cell migration and cancer progression. Preprint at bioRxiv https://doi.org/10.1101/2024.01.28.577603 (2024).
Kamimura, Y., Tang, M. & Devreotes, P. Assays for chemotaxis and chemoattractant-stimulated TorC2 activation and PKB substrate phosphorylation in Dictyostelium. Methods Mol. Biol. 571, 255–270 (2009).
Klein, P., Theibert, A., Fontana, D. & Devreotes, P. N. Identification and cyclic AMP-induced modification of the cyclic AMP receptor in Dictyostelium discoideum. J. Biol. Chem. 260, 1757–1764 (1985).
Schneider, C. A., Rasband, W. S. & Eliceiri, K. W. NIH Image to ImageJ: 25 years of image analysis. Nat. Methods 9, 671–675 (2012).
Zatulovskiy, E., Tyson, R., Bretschneider, T. & Kay, R. R. Bleb-driven chemotaxis of Dictyostelium cells. J. Cell Biol. 204, 1027–1044 (2014).
Gillespie, D. T. The chemical Langevin equation. J. Chem. Phys. 113, 297–306 (2000).
Biswas, D., Bhattacharya, S. & Iglesias, P. A. Enhanced chemotaxis through spatially regulated absolute concentration robustness. Int. J. Robust. Nonlin. 33, 4923–4944 (2023).
Yang, L. et al. Modeling cellular deformations using the level set formalism. BMC Syst. Biol. 2, 68 (2008).
Iglesias, P. A. piglesi1/GAP-role-in-polarization: v1.00. Zenodo https://doi.org/10.5281/zenodo.11121861 (2024).
Acknowledgements
We thank all members of the P. Devreotes, P. Iglesias and D. Robinson laboratories (Schools of Medicine and Engineering, JHU) for helpful discussions and providing resources. We acknowledge O. Weiner (UCSF) for providing HL-60 cell line. We thank S. Collins (UC Davis), M. Edwards (Amherst College) and Y. Miao (Harvard Medical School) for providing plasmids. We thank S. Gould (School of Medicine, JHU) for help with instrumentation. We appreciate X. Zhang (Ross Research Flow Cytometry Core, JHU) for helping with cell sorting. We acknowledge dictyBase and Addgene for plasmids. This work was supported by National Institutes of Health (NIH) grant R35 GM118177 (to P.N.D.), DARPA HR0011-16-C-0139 (to P.A.I. and P.N.D.), AFOSR MURI FA95501610052 (to P.N.D.), as well as NIH grant S10OD016374 (to S. Kuo of the JHU Microscope Facility).
Author information
Authors and Affiliations
Contributions
D.S.P., P.N.D. and Y.L. conceived and developed the study with input from T.B., P.B. and P.A.I. Y.L. and D.S.P. engineered constructs/stable lines, designed and executed experiments, and performed the majority of data analyses. P.B. and P.A.I. devised and conducted computational simulations, and deposited codes. T.B. and G.Q. assisted with image analyses. Y.D. performed uptake assays. J.B. made some constructs. First authors are listed alphabetically. D.S.P., P.N.D. and Y.L. prepared initial drafts, and wrote and revised the final version of manuscript with help from P.A.I. and P.B. D.S.P. and P.N.D. supervised the study.
Corresponding authors
Ethics declarations
Competing interests
The authors declare no competing interests.
Peer review
Peer review information
Nature Cell Biology thanks Cornelis Weijer and the other, anonymous, reviewer(s) for their contribution to the peer review of this work. Peer reviewer reports are available.
Additional information
Publisher’s note Springer Nature remains neutral with regard to jurisdictional claims in published maps and institutional affiliations.
Extended data
Extended Data Fig. 1 C2GAPB or RasG S17N regulates Ras and protrusive activities.
(a) Representative images of vegetative Dictyostelium before (top panel, ‘-DOX’) and after (bottom panel, ‘+DOX’) doxycycline-induced GFP-C2GAPB (green) expression. Cells (DIC) were treated with TRITC-dextran (red) before imaging. Scale bars: 10 µm. (b) Macropinocytosis uptake measurements, before (black) and after (red) C2GAPB expression. n = 103 cells for ‘-DOX’ and n = 103 cells for ‘+DOX’, over 3 independent experiments; asterisks indicate significant difference, ****P ≤ 0.0001 (Two-sided Mann-Whitney test). Boxes extend from 25th to 75th percentiles, median is at the centre, and whiskers and outliers are graphed according to Tukey’s convention (GraphPad Prism 8). (c) Time-lapse images of vegetative Dictyostelium expressing mRFPmars-RasG S17N (red, bottom panel, ‘+DOX’) and RBD-GFP (green) after doxycycline treatment. Pink arrows denote RBD patches without RasG S17N. Time in ‘min’ format. Scale bars represent 5 µm. (d) Time-lapse images of C2GAPB-null Dictyostelium expressing RBD-GFP. Time in ‘min’ format. Scale bars: 5 µm. Time-lapse images of Dictyostelium or neutrophil expressing mRFPmars-SspB R73Q-RasG S17N ΔCAAX (e) or CRY2PHR-mCherry-KRAS4B S17N ΔCAAX (red; upper panel) and LifeAct-miRFP703 (cyan; lower panel) (g). RasG or KRAS4B S17N ΔCAAX was recruited to cell front by applying laser near it, as shown by dashed white box. White arrows denote existing protrusions whereas pink arrows highlight newer protrusions. Time in min:s format. Scale bars: 5 µm. (h) Polar histogram demonstrates higher probability of fresh protrusion formation away from recruitment area; n = 32 protrusions pooled from 14 cells, examined over 3 independent experiments. (f) Time-lapse images of latrunculin A-treated Dictyostelium expressing mRFPmars-SspB R73Q-C2GAPB (red; bottom panel) and RBD-YFP (yellow; top panel) before or after global recruitment. Pink arrows indicate RBD patches whereas white arrows denote recruitment. Time in min:s format. Scale bars: 5 µm. (i, j) Colour-coded (2-mins intervals) outlines of cells in (c). Source numerical data are provided.
Extended Data Fig. 2 C2GAPB or RasG S17N-induced polarization localizes actin polymerization to a single front, and does not require development or GPCR signalling.
(a) Time-lapse confocal images of vegetative C2GAPB-null Dictyostelium cells expressing LimE-GFP. Time in ‘min’ format. Scale bars represent 5 µm. (b) Time-lapse confocal images of vegetative Dictyostelium cells expressing mRFPmars-RasG S17N (red) and LimE-GFP (green) after overnight doxycycline treatment. Pink arrows denote LimE-rich F-actin patches at the cellular protrusions. Time in ‘min’ format. Scale bars represent 5 µm. (c) Representative western blot (n = 2 independent experiments) showing endogenous expression of cAR1 (~44 kDa) in developing wild-type (WT) or C2GAPB-expressing Dictyostelium cells during starvation (0–8 hrs). cAR1 appears as a doublet denoting its two forms, unmodified (lower band) and phosphorylated (upper band). (d) Time-lapse confocal images of vegetative Gβ-null Dictyostelium cells expressing mRFPmars-C2GAPB (bottom panel) or tgRFPt-Ctrl (control without C2GAPB; top panel) after overnight doxycycline treatment. Time in ‘sec’ format. Scale bars represent 5 µm. Colour-coded (at 1-min interval) outlines of the C2GAPB- or Ctrl-expressing cell. (e) Time-lapse confocal images of Gβ-null Dictyostelium cell expressing mRFPmars-SspB R73Q-C2GAPB, before or after 488 nm laser was switched on globally. Time in min:sec format. Scale bars represent 5 µm. Colour-coded (at 1-min interval) outlines of this cell is provided.
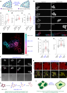
Extended Data Fig. 3 Global recruitment of dominant negative Ras isoforms improves polarity and migration in Dictyostelium and neutrophils.
(a) Time-lapse confocal images of vegetative Dictyostelium expressing mRFPmars-SspB R73Q-RasG S17N ΔCAAX before or after laser was switched on globally. Pink arrows denote recruitment causing increased movement. Time in min:sec format. Scale bars: 5 µm. Box-and-whisker plots of (b, d) average cell speed, and (c, e) cell area, before (black) or after (red) opto-Ctrl (control) or opto-RasG S17N ΔCAAX recruitment. n = 10 (Ctrl) or n = 7 cells (RasG S17N ΔCAAX) examined over 3 independent experiments; asterisks indicate significant difference, *P = 0.0313 (d), *P = 0.0156 (e); ns denotes non-significant difference, P = 0.2730 (b), P = 0.7394 (c) (Two-sided Wilcoxon signed-rank test). (f) Time-lapse images of neutrophil expressing CRY2PHR-mCherry-KRAS4B S17N ΔCAAX (red; upper panel) and LifeAct-miRFP703 (cyan; lower panel), before or after recruitment. Pink arrows denote recruited cell; white arrows indicate control cell where there was no recruitment. Time in min:sec format. Scale bars: 5 µm. (g) Colour-coded (1-min intervals) outlines of recruited cell in (f). (h) Representative kymograph of cortical LifeAct intensity before or after recruitment. Linear colour map shows that blue is the lowest LifeAct intensity whereas yellow is the highest. Duration of kymograph is 22 mins. Cartoon depicts recruitment, F-actin polymerization or cell shape corresponding to kymograph. Box-and-whisker plots of (i) cell area, (l) average speed, and (m) aspect ratio, before (black) or after (red) recruitment. n = 14 cells examined over 3 independent experiments; asterisks indicate significant difference, ****P ≤ 0.001 (Two-sided Wilcoxon signed-rank test). Centroid tracks (n = 13 cells from 3 independent experiments) showing motility before (j) or after (k) recruitment. Each track lasts 5 mins and was reset to same origin. (b-e,i,l,m) Boxes extend from 25th to 75th percentiles, median is at the centre, and whiskers and outliers are graphed according to Tukey’s convention. Connecting lines are provided between paired data points obtained from the same cell, before or after KRAS4B S17N ΔCAAX recruitment (GraphPad Prism 8). Source numerical data are provided.
Extended Data Fig. 4 C2GAPB-induced polarity promotes vegetative Dictyostelium migration in folic acid gradients.
(a) Time-lapse confocal images of vegetative Dictyostelium cells, with (pink arrow) or without (white arrow; right panel) mRFPmars-SspB R73Q-C2GAPB inducible expression, chemotaxing to 100 nM folic acid. ‘+/- folic acid’ denotes that chemoattractant source was on the left-hand side of this field. Time in min:sec format. Scale bars represent 10 µm. (b,c) Centroid tracks of cells with (blue, b) or without (orange, c) C2GAPB expression. n = 20 cells (C2GAPB, b) or n = 20 cells (No C2GAPB, c) were pooled from the same doxycycline-treated population migrating to a folic acid gradient, examined over 3 independent experiments. Each track lasts at least 20 mins and was reset to same origin. Source numerical data are provided.
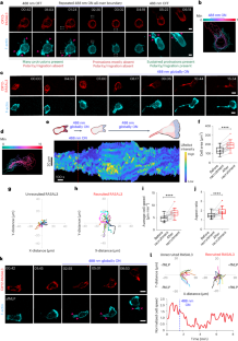
Extended Data Fig. 5 RASAL3 back localization is dependent on cytoskeletal dynamics and its C-terminal tail whereas it induces polarity through its GAP domain.
(a) Time-lapse confocal images of JLY cocktail-treated HL-60 neutrophil expressing CRY2PHR-mCherry-RASAL3 (red; upper panel) and LifeAct-miRFP703 (cyan; lower panel), after 488 nm laser was turned on globally. Time in min:sec format. Scale bars represent 5 µm. (b) Cartoon shows that JLY treatment caused RASAL3 to recruit uniformly instead of localizing to the back. (c, f) Schematics showing RASAL3 protein sequence (1–1011 amino acid long). Two truncation mutants were generated in this study: (c) RASAL3689-1011 which consists of only the C-terminal tail (689-1011 amino acids) and (f) RASAL3426-1011 consisting of the GAP domain along with the C-terminal tail (426-1011 amino acids). (d, g) Time-lapse confocal images of differentiated HL-60 neutrophil expressing (d) CRY2PHR-mCherry-RASAL3 (689-1011 aa) or (g) CRY2PHR-mCherry-RASAL3 (426-1011 aa) (red; upper panel) and LifeAct-miRFP703 (cyan; lower panel), before or after 488 nm laser was turned on globally. Time in min:sec format. Scale bars represent 5 µm. (e, h) Cartoons demonstrate phenomenon observed with recruiting CRY2PHR-mCherry-RASAL3 (689-1011 aa) or CRY2PHR-mCherry-RASAL3 (426-1011 aa) in differentiated neutrophils. (i) Time-lapse confocal images of differentiated HL-60 neutrophil expressing CRY2PHR-mCherry-CTRL (control without RASAL3, red; upper panel) and LifeAct-miRFP703 (cyan; lower panel), before or after 488 nm laser was globally applied. Time in min:sec format. Scale bars represent 5 µm. (j) Colour-coded (at 1-min intervals) outlines of the cell shown in (i). (k) Representative kymograph of cortical LifeAct intensity in CTRL-expressing neutrophil before or after 488 nm laser was switched on. A linear colour map shows that blue is the lowest LifeAct intensity whereas yellow is the highest. Duration of the kymograph is 17 mins.
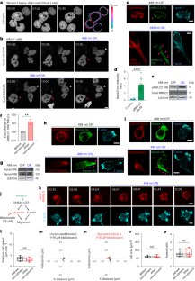
Extended Data Fig. 6 Ras suppression at the back improves polarity and contraction-driven migration.
Representative images of Dictyostelium expressing (a) mRFPmars-SspB R73Q-C2GAPB or (c) mRFPmars-SspB R73Q-RasG S17N ΔCAAX recruited to the back by applying laser near it (dashed white box). Time in min:sec format. Scale bars: 5 µm. (b) Cartoon demonstrates phenomenon in (a) and (c). (d) Time-lapse images of macrophage expressing CRY2PHR-mCherry-RASAL3 (red; upper panel) and LifeAct-miRFP703 (cyan; lower panel), before or after global recruitment. Time in min:sec format. Scale bars represent 5 µm. (e) Time-lapse images of neutrophil expressing CRY2PHR-mCherry-RASAL3 (red; upper panel) and LifeAct-miRFP703 (cyan; lower panel), placed in fMLP gradient, post-global recruitment. Chemoattractant was located on right-hand side of the field. Time in min:sec format. Scale bars: 5 µm. (f) Centroid tracks of chemotaxing opto-RASAL3-recruited neutrophils (n = 10 cells pooled from 3 independent experiments). Tracks last 2 mins and was reset to same origin. (g) Time-lapse images of CK666-treated neutrophil expressing CRY2PHR-mCherry-RASAL3 (red; upper panel) and LifeAct-miRFP703 (cyan; lower panel), before or after recruitment. Pink arrows denote long blebs which appear after recruited RASAL3 localized to back. Time in min:sec format. Scale bars: 5 µm. (h) Quantification of number of blebs per cell within a minute, before (black) or after (red) recruitment. n = 37 CK666-treated cells examined over 3 independent experiments; asterisks indicate significant difference, ****P ≤ 0.0001 (Two-sided Wilcoxon signed-rank test). Boxes extend from 25th to 75th percentiles, median is at the centre, and whiskers and outliers are graphed according to Tukey’s convention. Connecting lines are provided between paired data points obtained from the same CK666-treated cell, before or after RASAL3 recruitment (GraphPad Prism 8). Time-lapse images of Dictyostelium expressing mRFPmars-C2GAPB (red; top panel) and myosin II-GFP (green; middle panel) before (j) or after (i) doxycycline treatment. CK666 was added during imaging. Since there is no C2GAPB expression without doxycycline, red panel is not shown in (j). Pink arrows denote long blebs (DIC) in C2GAPB-expressing cells after CK666 was added. Time in min:sec format. Scale bars: 5 µm. Source numerical data are provided.
Extended Data Fig. 7 RasGAP recruitment cannot overcome blebbistatin inhibition but partially overcomes a sub-optimal dose.
(a) Time-lapse images of Dictyostelium expressing mRFPmars-SspB R73Q-C2GAPB (red; top panel), before or after global recruitment. 50 µM blebbistatin was added during imaging. Pink arrows denote cell of interest (DIC). Time in min:sec format. Scale bars: 5 µm. (b) Time-lapse images of neutrophil expressing LifeAct-miRFP703 (cyan; lower panel), before or after low-dose blebbistatin (20 µM) treatment. Time in min:sec format. Scale bars: 5 µm. (c) Strategy for testing low-dose blebbistatin on RASAL3-directed myosin II contraction and migration. (d) Time-lapse images of 20 µM blebbistatin-treated neutrophil expressing CRY2PHR-mCherry-RASAL3 (red; upper panel) and LifeAct-miRFP703 (cyan; lower panel), before or after recruitment. Pink arrow denotes cell of interest. Time in min:sec format. Scale bars: 5 µm. (e) Colour-coded (1-min intervals) outlines of cell in (d). (f) Representative kymograph of cortical LifeAct intensity before or after recruitment. Linear colour map shows that blue is the lowest LifeAct intensity whereas yellow is the highest. Duration of kymograph is 16 mins. Cartoon summarizes recruitment, actin polymerization or cell shape corresponding to kymograph. Box-and-whisker plots of (g) average speed, (j) basal area, and (k) aspect ratio, before (black) and after (red) recruitment in blebbistatin-treated cells. n = 11 cells examined over 3 independent experiments; asterisks indicate significant difference, ***P = 0.001 (Two-sided Wilcoxon signed-rank test). Boxes extend from 25th to 75th percentiles, median is at the centre, and whiskers and outliers are graphed according to Tukey’s convention. Connecting lines are provided between paired data points obtained from the same blebbistatin-treated cell, before or after RASAL3 recruitment (GraphPad Prism 8). Centroid tracks of 20 µM blebbistatin-treated neutrophils (n = 10 cells from 3 independent experiments) showing motility before (h) or after (i) RASAL3 recruitment. Each track lasts 5 mins and was reset to same origin. Source numerical data are provided.
Extended Data Fig. 8 RasGAP-induced polarization works through ROCK-mediated myosin II phosphorylation.
(a) Time-lapse images of neutrophil expressing LifeAct-miRFP703 (cyan; lower panel), before or after low-dose Y27632 (10 µM) treatment. Time in min:sec format. Scale bars: 5 µm. Strategy for testing (b) low (10 µM) or (l) high (50 µM) Y27632 dose on RASAL3-directed myosin II contraction and migration. Time-lapse images of (c) 10 µM or (m) 50 µM Y27632-treated neutrophil expressing CRY2PHR-mCherry-RASAL3 (red; upper panel) and LifeAct-miRFP703 (cyan; lower panel), before or after global recruitment. Time in min:sec format. Scale bars: 5 µm. (d, n) Colour-coded (1-min intervals) outlines of cells in (c) or (m). (e, o) Representative kymograph of cortical LifeAct intensity in (c) or (m). Linear colour map shows that blue is the lowest LifeAct intensity whereas yellow is the highest. Duration of kymograph is 16 (e) or 26 (o) mins. Immunoblot comparing phospho-MRLC2 Ser19 (18 kDa) in cell lysates of 10 µM (f) or 50 µM (p) Y27632-treated, opto-RASAL3-expressing population, before or after recruitment (n = 3 independent experiments). Quantifications of (g, q) cell speed, (j, t) area, and (k, u) aspect ratio, before (black) and after (red) recruitment in 10 or 50 µM Y27632-treated cells. n = 13 (g,j,k) or n = 11 cells (q,t,u) examined over 3 independent experiments; asterisks indicate significant difference, ***P = 0.0002 (g,j,k); ns denotes non-significant difference P = 0.4648 (q), P = 0.2402 (t), P = 0.3652 (u) (Two-sided Wilcoxon signed-rank test). Boxes extend from 25th to 75th percentiles, median is at the centre, and whiskers and outliers are graphed according to Tukey’s convention. Connecting lines are provided between paired data points obtained from the same Y27632-treated cell, before or after RASAL3 recruitment (GraphPad Prism 8). Centroid tracks of 10 µM (n = 12 cells from 3 independent experiments) or 50 µM (n = 10 cells from 3 independent experiments) Y27632-treated neutrophils showing random motility before (h, r) or after (i, s) RASAL3 recruitment. Each track lasts 5 mins and was reset to same origin. Source numerical data and unprocessed blots are provided.
Extended Data Fig. 9 Global RASAL3 recruitment overcomes PI3Kγ inhibition.
(a) Strategy for testing effect of PI3Kγ inhibitor, AS605240, on RASAL3-directed actin polymerization and motility. (b) Time-lapse confocal images of AS605240-treated HL-60 neutrophil expressing CRY2PHR-mCherry-RASAL3 (red; upper panel) and LifeAct-miRFP703 (cyan; lower panel), before or after 488 nm laser was turned on globally. Time in min:sec format. Scale bars represent 5 µm. (c) Colour-coded (1-min intervals) outlines of the cells shown in (b). (d) Representative kymograph of cortical LifeAct intensity in AS605240-treated RASAL3-expressing neutrophil before or after 488 nm laser was turned on. A linear colour map shows that blue is the lowest LifeAct intensity whereas yellow is the highest. Duration of the kymograph is 19 mins. Cartoon summarizes membrane recruitment, actin polymerization or cell shape status corresponding to the kymograph. Box-and-whisker plots of (e) cell speed, (h) cell area, and (i) aspect ratio, before (black) and after (red) RASAL3 recruitment in AS605240-treated cells. n = 13 cells examined over 3 independent experiments; asterisks indicate significant difference, ***P = 0.0002 (Two-sided Wilcoxon signed-rank test). The boxes extend from 25th to 75th percentiles, median is at the centre, and whiskers and outliers are graphed according to Tukey’s convention. Connecting lines are provided between paired data points obtained from the same AS605240-treated cell, before or after RASAL3 recruitment (GraphPad Prism 8). Centroid tracks of AS605240-treated neutrophils (n = 12 cells from 3 independent experiments) showing random motility before (f) or after (g) RASAL3 recruitment. Each track lasts 5 mins and was reset to same origin. Source numerical data are provided.
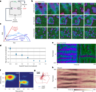
Extended Data Fig. 10 Effect of GAP on EN system threshold and feedback loops that affect cell polarization.
(a) Model schematic of signal transduction pathway showing relevant parameters of Ras-PIP2-PKB excitable network. (b) Phase-plane diagram of Ras-PKB excitable network showing curves on which Ras and PKB stay constant, the equilibrium and the threshold of the EN system. The inset depicts two sets of parameter values in which the system is no longer excitable. (c) Sensitivity analysis of the system. The heatmap shows the change in threshold values normalized with respect to WT threshold for each of the ten parameters (a) of the EN. (d) Top: Thresholds in presence and absence (WT) of GAP on the Ras-PKB phase-plane. Bottom: Variation of value of the threshold between 0–1.5 times the WT value for two parameters \({a}_{1}\) and \({a}_{2}\) and their combined effect to captures the GAP effect. In our simulations the GAP value of the parameters is 1.5 times the WT value. (e) Histogram of cumulative Ras (left) and PKB (right) across 10 simulations before and after GAP recruitment. (f) Kymograph showing Ras activity around cell perimeter as a function of time (x-axis; 0–240 seconds). The bottom superimposes binarized locations where Ras > 0.25. Points before 140 seconds correspond to WT, and after 140 seconds correspond to global GAP recruitment. (g) The trajectory of CM of a single cell before and after GAP recruitment. The two plots show the path taken across different time segments of the simulation (denoted by the colour) before and after recruitment of GAP. Absent colours from the graph shown in the legend, denote no movement in that interval. The thresholded Ras kymographs of panel f were used to generate trajectories in g. (h) Kymographs of the myosin and front polarity terms. The dotted line shows the time at which the GAP value was increased.
Supplementary information
Supplementary Tables 1 and 2 (download XLSX )
Supplementary Table 1: oligonucleotides used in cloning. Supplementary Table 2: parameter values used in simulations.
Supplementary Video 1 (download AVI )
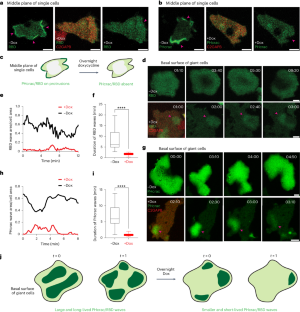
Time-lapse confocal microscopy of GFP-RBD (green; left) cortical waves at the substrate-attached surface in electrofused, giant Dictyostelium cell, before overnight doxycycline treatment (‘–DOX’ at top of the video). Without doxycycline, mRFPmars-C2GAPB (red; right) was not expressed in the cell. Top left corner shows time in min:s format. Scale bar, 5 µm.
Supplementary Video 2 (download AVI )
Time-lapse confocal microscopy of GFP-RBD (green; left) cortical waves at the substrate-attached surface in electrofused, giant Dictyostelium cells, after overnight doxycycline treatment (‘+DOX’ at top of the video). Doxycycline-induced mRFPmars-C2GAPB (red; right) expression in the cell. Top left corner shows time in min:s format. Scale bar, 5 µm.
Supplementary Video 3 (download AVI )
Time-lapse confocal microscopy of PHcrac-YFP (green; left) cortical waves at the substrate-attached surface in electrofused, giant Dictyostelium cell, before overnight doxycycline treatment (‘–DOX’ at top of the video). Without doxycycline, mRFPmars-C2GAPB (red; right) was not expressed in the cell. Top left corner shows time in min:s format. Scale bar, 5 µm.
Supplementary Video 4 (download AVI )
Time-lapse confocal microscopy of PHcrac-YFP (green; left) cortical waves at the substrate-attached surface in electrofused, giant Dictyostelium cells, after overnight doxycycline treatment (‘+DOX’ at top of the video). Doxycycline-induced mRFPmars-C2GAPB (red; right) expression in the cell. Top left corner shows the time in min:s format. Scale bar, 5 µm.
Supplementary Video 5 (download AVI )
Time-lapse confocal microscopy of RBD-YFP (yellow; left) cortical waves at the substrate-attached surface of electrofused, giant Dictyostelium cells, before or after global membrane recruitment of mRFPmars-SspB R73Q-C2GAPB (‘Opto-C2GAPB’; red, right). Global recruitment was initiated when blue laser was applied globally (‘488 nm on’ at top of the video) at ‘05:50’ and ‘30:00’. Propagating RBD waves extinguished with C2GAPB recruitment, and recovered when 488 nm laser was switched off again. Top left corner shows the time in min:s format. Scale bars, 10 µm.
Supplementary Video 6 (download AVI )
Time-lapse confocal microscopy of PHcrac-YFP (yellow; left) cortical waves at the substrate-attached surface of electrofused, giant Dictyostelium cells, before or after global membrane recruitment of mRFPmars-SspB R73Q-C2GAPB (‘Opto-C2GAPB’; red, right). Global recruitment was initiated when blue laser was applied globally (‘488 nm on’ at top of the video) at ‘16:20’ or ‘02:00’ in video 1 or 2, respectively. Propagating PHcrac waves extinguished with C2GAPB recruitment. Top left corner shows the time in min:s format. Scale bars, 10 µm.
Supplementary Video 7 (download AVI )
Time-lapse confocal microscopy of differentiated HL-60 neutrophil expressing CRY2PHR-mCherry-RASAL3 (red; left) and LifeAct-miRFP703 (cyan; right). RASAL3 was recruited to the membrane anchor, CIBN-CAAX (untagged), at the cell front by intermittently applying blue (488 nm) laser near it, as shown with the white box in the red channel. The disappearance of cellular protrusions at the RASAL3 recruitment site is denoted with solid white box in the blue channel. The top right corner shows time in min:s format. Neutrophils were not exposed to chemoattractants during this experiment. Scale bar, 5 µm.
Supplementary Video 8 (download AVI )
Time-lapse confocal microscopy of differentiated HL-60 neutrophil expressing CRY2PHR-mCherry-KRas4B S17N ΔCAAX (red; left) and LifeAct-miRFP703 (cyan; right). KRas4B S17N was recruited to the membrane anchor, CIBN-CAAX (untagged), at the cell front by intermittently applying blue (488 nm) laser near it, as shown with the white box in the red channel. The disappearance of cellular protrusions at the KRas4B S17N recruitment site is denoted with solid white box in the blue channel. The top right corner shows time in min:s format. Neutrophils were not exposed to chemoattractants during this experiment. Scale bar, 5 µm.
Supplementary Video 9 (download AVI )
Time-lapse confocal microscopy of vegetative Dictyostelium AX2 cells before (–Dox; left) and after overnight doxycycline treatment (+Dox; right). Doxycycline-induced mRFPmars-C2GAPB (red; right) expression in cells. The top right corner of each panel shows time in min:s format. Cells were not exposed to chemoattractants during this experiment. Scale bar, 20 µm.
Supplementary Video 10 (download AVI )
Time-lapse confocal microscopy of vegetative Dictyostelium AX2 cell co-expressed with GFP-RBD (green; left) and mRFPmars-RasG S17N ΔCAAX (red; middle). With mRFPmars-RasG S17N expression (first video, ‘+Dox’), cell became polarized with no apparent RBD patches and migrated rapidly. Without mRFPmars-RasG S17N expression (second video, ‘–Dox’), cell made several transient protrusions with RBD patches but no productive migration. Scale bar, 5 µm.
Supplementary Video 11 (download AVI )
Time-lapse confocal microscopy of vegetative Dictyostelium AX2 cell before or after global membrane recruitment of tgRFPt-SspB R73Q-Ctrl (Opto-Ctrl). Global recruitment was initiated when blue laser was applied globally (‘488 nm on’ at top of the video) at ‘04:00’. Top left corner shows time in min:s format. Cell was not exposed to any chemoattractant during this experiment. Scale bar, 5 µm.
Supplementary Video 12 (download AVI )
Time-lapse confocal microscopy of vegetative Dictyostelium AX2 cell before or after global membrane recruitment of mRFPmars-SspB R73Q-C2GAPB (Opto-C2GAPB). In movie 1, global recruitment was initiated when blue laser was applied globally (‘488 nm on’ at top of the video) at ‘02:00’. In video 2, blue laser was switched on or off multiple times during the course of the experiment, as denoted with ‘488 nm on’ or ‘488 nm off’ at the top of the video. Top left corner shows time in min:s format. Cells were not exposed to any chemoattractant during this experiment. Scale bar, 5 µm.
Supplementary Video 13 (download AVI )
Time-lapse confocal microscopy of vegetative Dictyostelium Gβ null (Gβ-) cell before or after global membrane recruitment of mRFPmars-SspB R73Q-C2GAPB (Opto-C2GAPB). Global recruitment was initiated when blue laser was applied globally (‘488 nm on’ at top of the video) at ‘08:20’. Top left corner shows time in min:s format. Cell was not exposed to any chemoattractant during this experiment. Scale bar, 5 µm.
Supplementary Video 14 (download AVI )
Time-lapse confocal microscopy of vegetative Dictyostelium AX2 cell before or after global membrane recruitment of mRFPmars-SspB R73Q-RasG S17N ΔCAAX (Opto-RasG S17N). Global recruitment was initiated when blue laser was applied globally (‘488 nm on’ at bottom of the video) at ‘04:20’. Top left corner shows time in min:s format. Cell was not exposed to any chemoattractant during this experiment. Scale bar, 5 µm.
Supplementary Video 15 (download AVI )
Time-lapse confocal microscopy of differentiated HL-60 neutrophil expressing CRY2PHR-mCherry-KRas4B S17N ΔCAAX (red; left) and LifeAct-miRFP703 (cyan; right), before or after 488 nm laser was applied globally. The membrane anchor, untagged CIBN-CAAX, was expressed. Top left corner shows time in min:s format. To start recruitment (red; left), the laser was switched on at ‘07:28’ once ‘488 nm ON’ appears at the top of the video. A non-recruitable cell, which presumably did not express CIBN-CAAX, was used as control in this video. Cells were not exposed to chemoattractant during the experiment. Scale bar, 5 µm.
Supplementary Video 16 (download AVI )
Time-lapse confocal microscopy of LimE∆coil-YFP (yellow; left) cortical waves at the substrate-attached surface of electrofused, giant Dictyostelium cells, before or after global membrane recruitment of mRFPmars-SspB R73Q-C2GAPB (‘Opto-C2GAPB’; red, right). Global recruitment was initiated when blue laser was applied globally (‘488 nm on’ at top of the video) at ‘15:00’. Propagating LimE waves extinguished, with C2GAPB recruitment, except for one standing wave in the middle. Top left corner shows the time in min:s format. Scale bar, 10 µm.
Supplementary Video 17 (download AVI )
Time-lapse confocal microscopy of vegetative Dictyostelium AX2 cells chemotaxing to folic acid gradient. ‘± folic acid’ denotes a left to right gradient. mRFPmars-C2GAPB (red) expressing or non-expressing cell (DIC) in doxycycline-treated population exhibited different chemotactic behaviour to 100 nM folic acid gradient. The top right corner shows time in min:s format. Scale bar, 10 µm.
Supplementary Video 18 (download AVI )
Time-lapse confocal microscopy of differentiated, unpolarized HL-60 neutrophil expressing CRY2PHR-mCherry-RASAL3 (red; left) and LifeAct-miRFP703 (cyan; right). RASAL3 was recruited to the membrane anchor, CIBN-CAAX (untagged), at the transient protrusions by intermittently applying blue (488 nm) laser near it, as shown with the white box in the red channel. The disappearance of cellular protrusions at the RASAL3 recruitment site is denoted with solid white box in the blue channel. 488 nm laser was switched off ‘03:09’ onwards to visualize the effects of RASAL3 self-rearrangement on the membrane. The top right corner shows time in min:s format. Neutrophils were not exposed to chemoattractants during this experiment. Scale bar, 5 µm.
Supplementary Video 19 (download AVI )
Time-lapse confocal microscopy of differentiated HL-60 neutrophil expressing CRY2PHR-mCherry-RASAL3 (red; left) and LifeAct-miRFP703 (cyan; right), before or after 488 nm laser was applied globally. The membrane anchor, untagged CIBN-CAAX, was expressed. Top left corner shows time in min:s format. To start recruitment (red; left), the laser was switched on at ‘07:07’ once ‘488 nm ON’ appears at the top of the video. Cell was not exposed to chemoattractant during the experiment. Scale bar, 5 µm.
Supplementary Video 20 (download AVI )
Time-lapse confocal microscopy of differentiated HL-60 neutrophil expressing CRY2PHR-mCherry-CTRL (red; left) and LifeAct-miRFP703 (cyan; right), before or after 488 nm laser was turned on globally. Membrane anchor, untagged CIBN-CAAX, was also expressed. Top left corner shows time in min:s format. To start recruitment (red; left), the laser was switched on at ‘05:43’ once ‘488 nm ON’ appears at the top of the video. Cell was not exposed to chemoattractant during the experiment. Scale bar, 5 µm.
Supplementary Video 21 (download AVI )
Time-lapse confocal microscopy of differentiated HL-60 macrophage expressing CRY2PHR-mCherry-RASAL3 (red; left) and LifeAct-miRFP703 (cyan; right), before or after 488 nm laser was applied globally. The membrane anchor, untagged CIBN-CAAX, was expressed. Top left corner shows time in min:s format. To start recruitment (red; left), the laser was switched on at ‘04:33’ once ‘488 nm ON’ appears at the top of the video. Cell was not exposed to chemoattractant during the experiment. Scale bar, 5 µm.
Supplementary Video 22 (download AVI )
Time-lapse confocal microscopy of differentiated HL-60 neutrophil expressing CRY2PHR-mCherry-RASAL3 (red; left) and LifeAct-miRFP703 (cyan; right), chemotaxing to 5 nM fMLP gradient. ‘± fMLP’ denotes a right to left gradient. Membrane anchor, untagged CIBN-CAAX, was also expressed. Top left corner shows time in min:s format. To start recruitment (red; left), the laser was switched on at ‘01:59’ once ‘488 nm ON’ appears at the top of the video. Scale bar, 5 µm.
Supplementary Video 23 (download AVI )
Time-lapse confocal microscopy of differentiated, blebbistatin-treated HL-60 neutrophil expressing CRY2PHR-mCherry-RASAL3 (red; left) and LifeAct-miRFP703 (cyan; right), before or after 488 nm laser was turned on globally. Membrane anchor, untagged CIBN-CAAX, was also expressed. Cell was treated with 75 µM blebbistatin at least 10 min before imaging. Pink arrow denotes the cell of interest. To start recruitment (red; left), the laser was switched on at ‘05:15’ once ‘488 nm ON’ appears at the top of the video. Cell was not exposed to chemoattractant during the experiment. Top left corner shows time in min:s format. Scale bar, 5 µm.
Supplementary Video 24 (download AVI )
Time-lapse confocal microscopy of differentiated, blebbistatin-treated HL-60 neutrophil expressing CRY2PHR-mCherry-RASAL3 (red; left) and LifeAct-miRFP703 (cyan; right), before or after 488 nm laser was turned on globally. Membrane anchor, untagged CIBN-CAAX, was also expressed. Cell was treated with 20 µM blebbistatin at least 10 min before imaging. Pink arrow denotes the cell of interest. To start recruitment (red; left), the laser was switched on at ‘03:23’ once ‘488 nm ON’ appears at the top of the video. Cell was not exposed to chemoattractant during the experiment. Top left corner shows time in min:s format. Scale bars, 5 µm.
Supplementary Video 25 (download AVI )
Time-lapse confocal microscopy of differentiated, Y27632-treated HL-60 neutrophil expressing CRY2PHR-mCherry-RASAL3 (red; left) and LifeAct-miRFP703 (cyan; right), before or after 488 nm laser was turned on globally. Membrane anchor, untagged CIBN-CAAX, was also expressed. Cell was treated with 10 µM Y27632 at least 10 min before imaging. To start recruitment (red; left), the laser was switched on at ‘04:12’ once ‘488 nm ON’ appears at the top of the video. Neutrophil was not exposed to any chemoattractant during imaging. Top left corner shows time in min:s format. Scale bar, 5 µm.
Supplementary Video 26 (download AVI )
Time-lapse confocal microscopy of differentiated, Y27632-treated HL-60 neutrophil expressing CRY2PHR-mCherry-RASAL3 (red; left) and LifeAct-miRFP703 (cyan; right), before or after 488 nm laser was turned on globally. Membrane anchor, untagged CIBN-CAAX, was also expressed. Cell was treated with 50 µM Y27632 at least 10 min before imaging. To start recruitment (red; left), the laser was switched on at ‘07:00’ once ‘488 nm ON’ appears at the top of the video. Neutrophil was not exposed to any chemoattractant during imaging. Top left corner shows time in min:s format. Scale bar, 5 µm.
Supplementary Video 27 (download AVI )
Time-lapse confocal microscopy of differentiated, LY294002-treated HL-60 neutrophil expressing CRY2PHR-mCherry-RASAL3 (red; left) and LifeAct-miRFP703 (cyan; right), before or after 488 nm laser was applied globally. The membrane anchor, untagged CIBN-CAAX, was expressed as well. Cell was treated with 50 µM LY294002 at least 10 min before imaging. To start recruitment (red; left), the laser was switched on at ‘04:12’ once ‘488 nm ON’ appears at the top of the video. Neutrophil was not exposed to any chemoattractant during imaging. Top left corner shows time in min:s format. Scale bar, 5 µm.
Supplementary Video 28 (download AVI )
Time-lapse confocal microscopy of differentiated, AS605240-treated HL-60 neutrophil expressing CRY2PHR-mCherry-RASAL3 (red; left) and LifeAct-miRFP703 (cyan; right), before or after 488 nm laser was turned on globally. Membrane anchor, untagged CIBN-CAAX, was expressed here. Cell was treated with 20 µM AS605240 at least 10 min before imaging. To start recruitment (red; left), the laser was turned on at ‘03:58’ once ‘488 nm ON’ appears at the top of the video. Neutrophil was not exposed to any chemoattractant during imaging. Top left corner shows time in min:s format. Scale bars, 5 µm.
Supplementary Video 29 (download AVI )
Time-lapse confocal microscopy of differentiated, PP242-treated HL-60 neutrophil expressing CRY2PHR-mCherry-RASAL3 (red; left) and LifeAct-miRFP703 (cyan; right), before or after 488 nm laser was turned on globally. Membrane anchor, untagged CIBN-CAAX, was expressed. Cell was treated with 20 µM PP242, 10 min before imaging. To start recruitment (red; left), the laser was turned on at ‘06:04’ once ‘488 nm ON’ appears at the top of the video. Cell was not exposed to any chemoattractant during imaging. Top left corner shows time in min:s format. Scale bar, 5 µm.
Supplementary Video 30 (download MP4 )
Two-dimensional simulation results of the excitable network for varying RasGAP levels. The video shows three different simulations, with 80% WT, WT and 110%-RasGAP levels, sequentially. The area is a square with sides 40 μm long and the time-stamp denotes seconds. The three colours correspond to Ras (red), PIP2 (green) and PKB (blue).
Source data
Source Data Fig. 1 (download XLSX )
Statistical Source Data.
Source Data Fig. 2 (download XLSX )
Statistical Source Data.
Source Data Fig. 3 (download XLSX )
Statistical Source Data.
Source Data Fig. 4 (download XLSX )
Statistical Source Data.
Source Data Fig. 5 (download XLSX )
Statistical Source Data.
Source Data Fig. 6 (download XLSX )
Statistical Source Data.
Source Data Fig. 6 (download TIF )
Unprocessed western blots.
Source Data Fig. 7 (download XLSX )
Statistical Source Data.
Source Data Extended Data Fig. 1 (download XLSX )
Statistical Source Data.
Source Data Extended Data Fig. 2 (download TIF )
Unprocessed western blots.
Source Data Extended Data Fig. 3 (download XLSX )
Statistical Source Data.
Source Data Extended Data Fig. 4 (download XLSX )
Statistical Source Data.
Source Data Extended Data Fig. 6 (download XLSX )
Statistical Source Data.
Source Data Extended Data Fig. 7 (download XLSX )
Statistical Source Data.
Source Data Extended Data Fig. 8 (download XLSX )
Statistical Source Data.
Source Data Extended Data Fig. 8 (download TIF )
Unprocessed western blots.
Source Data Extended Data Fig. 9 (download XLSX )
Statistical Source Data.
Rights and permissions
Springer Nature or its licensor (e.g. a society or other partner) holds exclusive rights to this article under a publishing agreement with the author(s) or other rightsholder(s); author self-archiving of the accepted manuscript version of this article is solely governed by the terms of such publishing agreement and applicable law.
About this article
Cite this article
Lin, Y., Pal, D.S., Banerjee, P. et al. Ras suppression potentiates rear actomyosin contractility-driven cell polarization and migration. Nat Cell Biol 26, 1062–1076 (2024). https://doi.org/10.1038/s41556-024-01453-4
Received:
Accepted:
Published:
Version of record:
Issue date:
DOI: https://doi.org/10.1038/s41556-024-01453-4
This article is cited by
-
Self-organizing glycolytic waves tune cellular metabolic states and fuel cancer progression
Nature Communications (2025)


