Extended Data Fig. 3: Comparison of WT and torsinA-KO neuronal NPC spatial organization and nuclear morphology.
From: TorsinA is essential for neuronal nuclear pore complex localization and maturation

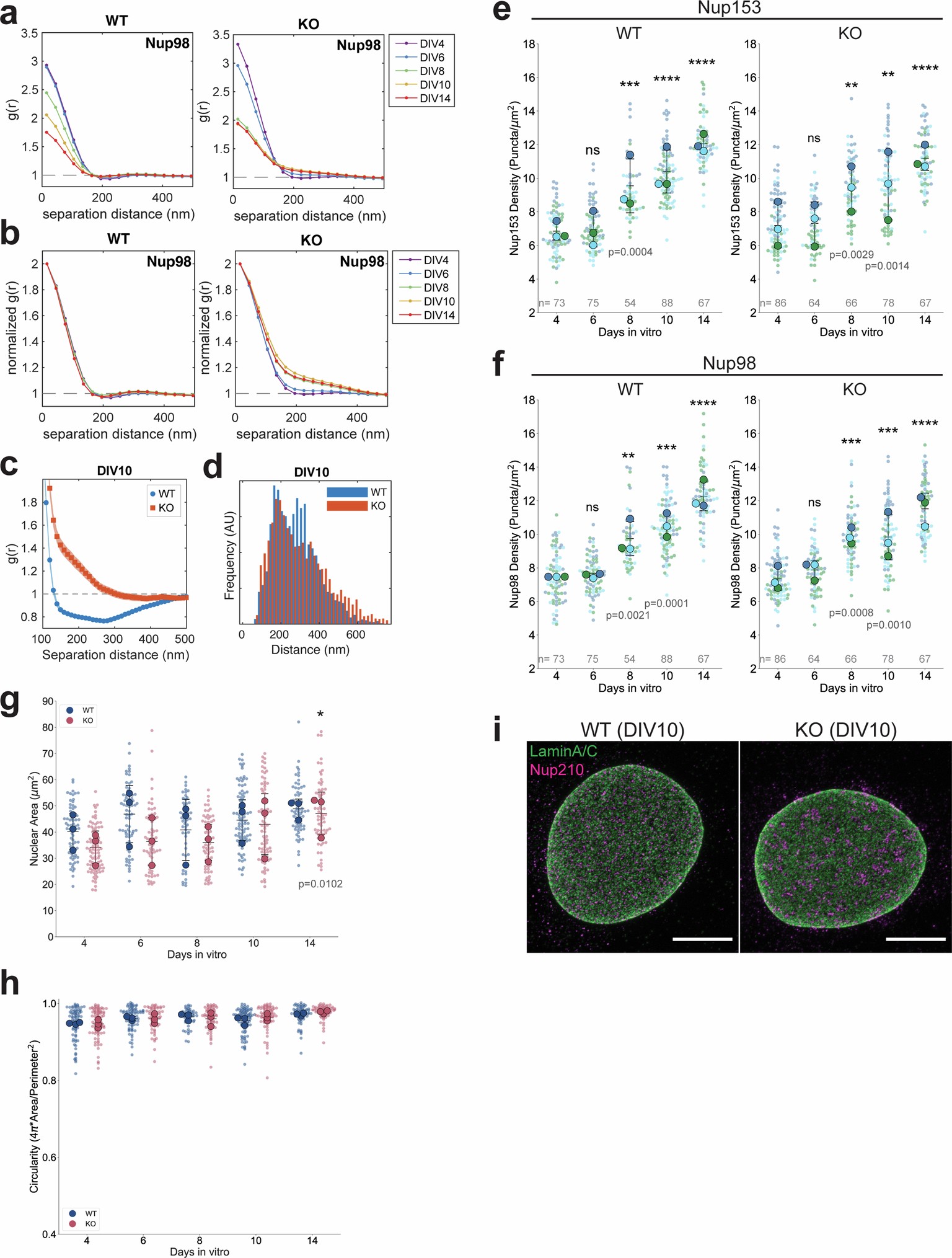
a, Autocorrelation plot of WT and torsinA-KO neurons calculated from Nup98 WT and torsinA-KO SIM images. b, Normalized autocorrelation plot of WT and torsinA-KO neurons calculated from Nup98 WT and torsinA-KO SIM images. Autocorrelations were normalized to account for amplitude dependency on NPC density. c, Autocorrelation plot of DIV10 WT and torsinA-KO neurons calculated from Nup210 dSTORM images. d, Nearest neighbor distance of segmented DIV10 WT and torsinA-KO NPC centroids. e, f, WT and torsinA-KO Nup153 (e) and Nup98 (f) puncta density in maturing primary neurons aged DIV4, 6, 8, 10, 14. Plots show mean ± SD, with color coding indicative of biological replicates. Timepoints from the same biological replicate were matched. Repeated measures two-way ANOVA with Dunnett’s multiple comparisons test was performed on 3 biological replicates, with DIV4 as the reference condition. ns, not significant; P values are reported on the plots, ****P < 0.0001. g, Nuclear area of WT and torsinA-KO neurons calculated from manually drawn ROIs from SIM images. Plots show mean ± SD. Repeated measures two-way ANOVA with Sidak’s multiple comparisons test was used to compare genotypes at each timepoint, and no comparisons reached statistical significance. Repeated measures two-way ANOVA with Dunnett’s multiple comparisons test was used to compare all timepoints to DIV4 within each genotype, and only torsinA-KO DIV4 versus DIV14 reached significance (*P=0.0102). h, Nuclear ROI circularity of WT and torsinA-KO neurons calculated from manually drawn ROIs from SIM images. Plots show mean ± SD. Repeated measures two-way ANOVA with Sidak’s multiple comparisons test was used to compare genotypes at each timepoint. No statistical significance was detected. i, Expansion microscopy of DIV10 WT and torsinA-KO neurons labeled with Nup210 and Lamin A/C antibodies. Representative images from 3 biological replicates per genotype are shown. Scale bar = 20μm. Source numerical data are available in source data.