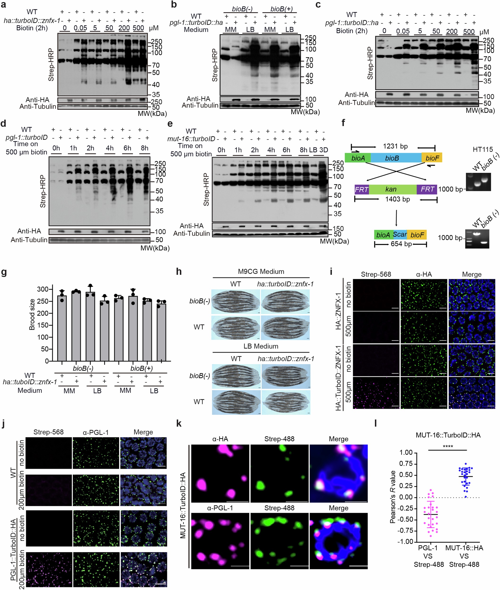
Extended Data Fig. 2: Optimization of TurboID-mediated biotinylation labeling conditions in C. elegans.

a, c-e, WT and ha::turboID::znfx-1 (a), WT and pgl-1::turboID::ha (c, d) or WT and mut-16::turboID::ha animals (e) were grown on bioB(-) bacteria with varying biotin concentrations for the indicated time. Proteins from each treatment were detected using anti-HA and anti-Tubulin antibodies with HRP-conjugated secondary antibodies or Strep-HRP. 3D, 3 days. n = 3 biological replicates. b, Embryos from either WT or PGL-1::TurboID::HA animals were cultivated on bioB(+) or bioB(-) HT115 bacteria cultured in either Luria broth medium (LB) or M9CG medium (MM). Proteins from young adult animals were analyzed by Western blot using Strep-HRP, α-HA, and α-Tubulin antibodies. n = 3 biological replicates. f, The bioB knockout strategy is illustrated, showing the bioB locus before and after knockout, repair template, and genotype primers. PCR confirmed successful bioB knockout in HT115 bacteria. g-h, WT or ha::turboID::znfx-1 animals were grown under specified conditions; progeny per animal was counted (g), and young adult animals were imaged (h), scale bar, 10 μm. Data are mean values ± s.d. i-j, Animals expressing HA::ZNFX-1 or HA::TurboID::ZNFX-1 (i) and WT animals or animals expressing PGL-1::TurboID::HA (j) were cultured on bioB(-) bacteria with biotin for 2 hours. Treated germlines were dissected, fixed, and stained with anti-HA or anti-PGL-1 antibodies (Alexa fluor 488-conjugated secondary antibody). Biotinylated proteins were visualized with Strep-Alexa fluor 568, and pachytene germ cell nuclei imaged using a Leica TCS SP8 microscope. Scale bar, 5 μm. n = 3 biological replicates. k-l, Animals expressing specified proteins were maintained on bioB(-) bacteria with 500 μM biotin for 2 hours. Dissected germlines were visualized with immunofluorescence using anti-HA or anti-PGL-1 antibodies followed by Alexa-568 conjugated secondary antibody, and biotinylated proteins were detected with Strep-Alexa fluor 488(k). Fluorescent signal colocalization was quantified (l, 27 granules: 3 animals/group, 3 cells/animal, 3 granules/cell). Scale bar, 2.5 μm. Data are presented as mean values ± s.d. Student’s t-test, two-tailed. P = 2.66 Ă— 10−17. **** P ≤ 0.0001. Source numerical data and unprocessed blots/gels are available in source data.