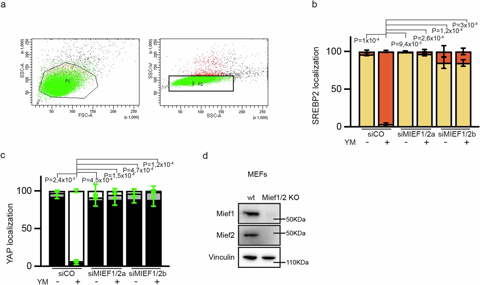
Extended Data Fig. 5: Mitochondrial mechanotransduction depends on the MIEF1-2 fission factors.

a, Representative gating strategy used to quantify FITC-Cystine uptake. Fluorescence was measured in the P2 gate. b,c, SREBP2 (b) and YAP localization (c) in MCF10A-RAS cells with MIEF1-2 knockdown treated with inhibitors of ROCK-MLCK (YM) for 6 h (b n = 67 (siCO DMSO), n = 81 (siCO YM), n = 89 (siMIEF1/2a DMSO), n = 84 (siMIEF1/2a YM), n = 84 (siMIEF1/2b DMSO) and n = 65 (siMIEF1/2b YM) from three experiments; c n = 131 (siCO DMSO), n = 141 (siCO YM), n = 112 (siMIEF1/2a DMSO), n = 119 (siMIEF1/2a YM), n = 123 (siMIEF1/2b DMSO) and n = 127 (siMIEF1/2b YM) from four experiments). d, Immunoblotting of wt and Mief1-Mief2-Mff KO MEFs. Consistent results were obtained in n = 2 experiments. Data are presented as mean values ± s.d. (b,c). p-values were calculated based on two-tailed Student’s t-tests. In b, this was calculated on nuclear SREBP2. In c, on nuclear YAP. Source numerical data and unprocessed blots are available in the source data.