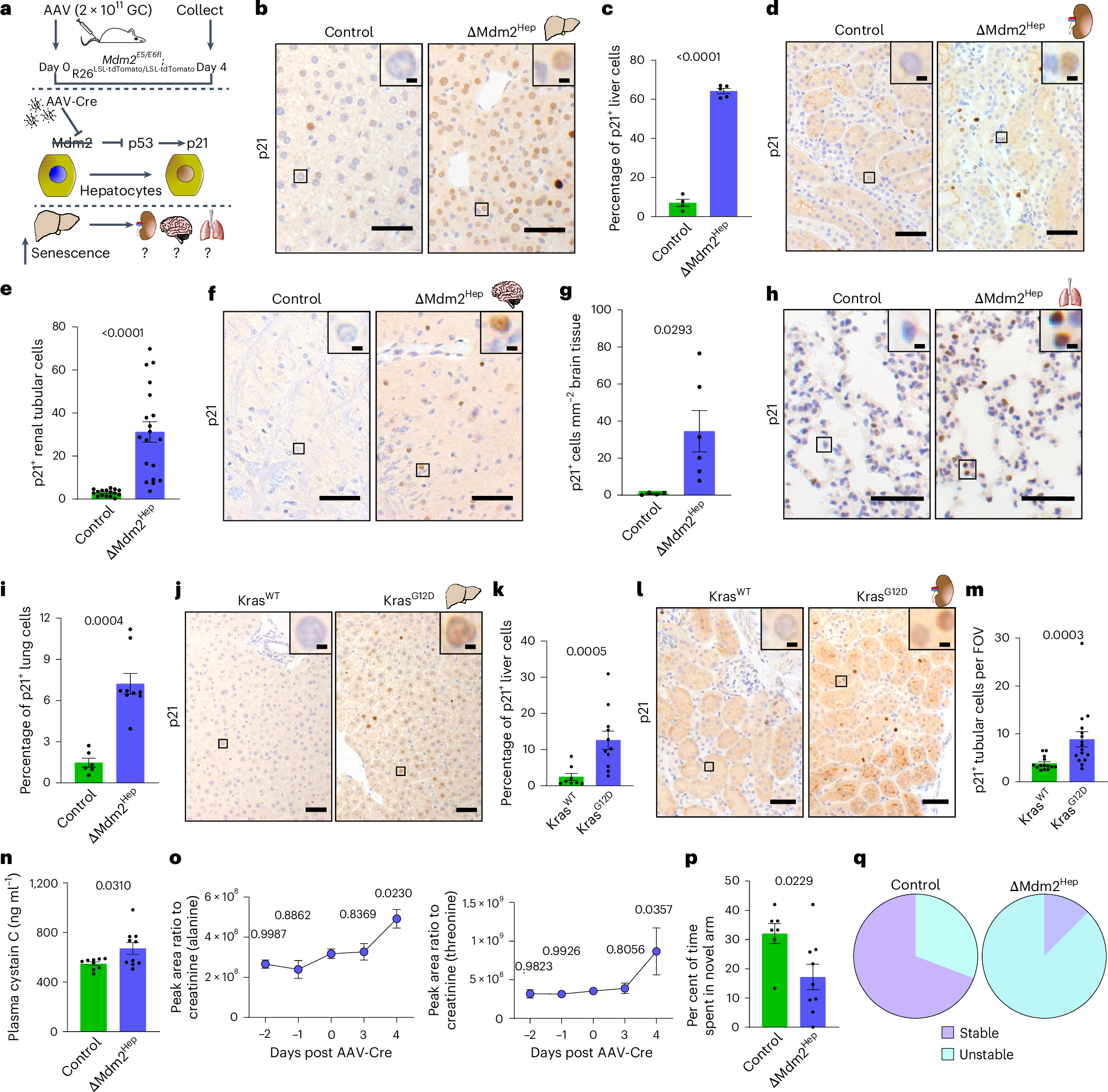
Fig. 1: Hepatocellular senescence results in senescence and dysfunction in other organs.
From: Hepatocellular senescence induces multi-organ senescence and dysfunction via TGFβ

a, A schematic of the experimental approach; 8–12-week-old Mdm2E5/E6fl; R26LSL-tdTomato/LSL-tdTomato mice were intravenously injected with 2 × 1011 GC of AAV-Cre or AAV-Null and culled 4 days later. The downstream targets of MDM2 are highlighted. b, Representative images of p21 IHC in liver cells of ΔMdm2Hep and control mice; n = 16/19 control/ΔMdm2Hep mice, respectively. c, Automated quantification of p21+ liver cells; n = 4/5 control/ΔMdm2Hep mice, respectively; unpaired two-tailed t-test. d, Representative images of p21 IHC on mouse kidney sections. e, Manual quantification of p21+ renal tubular cells; the data are presented per field of view (FOV), n = 16/19 control/ΔMdm2Hep mice (additional controls shown in Extended Data Fig. 1g); Welch’s two-tailed t-test. f, Representative images of p21 IHC on brain sections. g, Manual quantification of p21+ brain cells; n = 4/6 control/ΔMdm2Hep mice, respectively; two-tailed Welch’s t-test. h, Representative images of p21 IHC in lung sections. i, Automated quantification of p21+ lung cells; n = 6/9 control/ΔMdm2Hep mice, respectively; unpaired two-tailed t-test. j, Representative images of p21 IHC in liver sections of KrasG12D/KrasWT mice. k, Automated quantification of p21+ liver cells; n = 8/11 KrasWT/KrasG12D mice, respectively; two-tailed Mann–Whitney test. l, Representative images of p21 IHC on kidney sections of KrasG12D/KrasWT mice. m, Manual quantification of p21+ renal tubular cells; n = 14/16 KrasWT and KrasG12D mice, respectively; two-tailed Mann–Whitney test. n, The plasma levels of cystatin C in ΔMdm2Hep or control mice 4 days post AAV-Cre or AAV-Null injection; n = 9/10 control/ΔMdm2Hep mice, respectively; two-tailed Welch’s t-test. o, The urine levels of alanine and threonine in ΔMdm2Hep mice pre and post AAV-Cre injection; the dots represent the average peak area of n = 3/4/5 mice at days −2 and 0, 4 and −1 and 3, respectively; two-way ANOVA comparing each timepoint to induction day (day 0). p, The proportion of time spent by the ΔMdm2Hep/control mice in the new arm of the Y maze at day 4; n = 7/9 control/ΔMdm2Hep mice, respectively; unpaired two-tailed t-test. q, The share of stable versus unstable oscillations of hippocampal brain slices; n = 13/14 brain slices from four control/ΔMdm2Hep mice each, respectively. All the bars are mean ± s.e.m., each dot represents one sample per mouse and the numbers are P values. The scale bars are 50 μm and 5 μm in the inset magnifications. The source numerical data are available in Source data.