Abstract
Cellular senescence is not only associated with ageing but also impacts physiological and pathological processes, such as embryonic development and wound healing. Factors secreted by senescent cells affect their microenvironment and can induce spreading of senescence locally. Acute severe liver disease is associated with hepatocyte senescence and frequently progresses to multi-organ failure. Why the latter occurs is poorly understood. Here we demonstrate senescence development in extrahepatic organs and associated organ dysfunction in response to liver senescence using liver injury models and genetic models of hepatocyte-specific senescence. In patients with severe acute liver failure, we show that the extent of hepatocellular senescence predicts disease outcome, the need for liver transplantation and the occurrence of extrahepatic organ failure. We identify the TGFβ pathway as a critical mediator of systemic spread of senescence and demonstrate that TGFβ inhibition in vivo blocks senescence transmission to other organs, preventing liver senescence induced renal dysfunction. Our results highlight the systemic consequences of organ-specific senescence, which, independent of ageing, contributes to multi-organ dysfunction.
Similar content being viewed by others
Main
Cellular senescence is a state of permanent cell cycle arrest accompanied by a hyper-secretory phenotype (senescence-associated secretory phenotype, SASP) and is associated with both injury and ageing-related pathologies within affected organs1,2. Removal of senescent cells is beneficial to both organ function and organism survival3,4,5,6. Severe acute injury of any large organ is associated with systemic effects including multi-organ failure, of which acute liver failure (ALF) is a paradigm. ALF is itself associated with senescence induction and subsequent regenerative failure7. Studies, both in vitro and in vivo, have shown that senescence can be transmitted in a paracrine manner within affected organs8,9,10,11; however, whether senescence can spread systemically to distant organs remains unknown. Here, we use acute liver senescence as an exemplar model, independent of systemic ageing, to test whether senescence can be transmitted between organs in an endocrine manner. We demonstrate that systemic transmission of senescence affects multiple organs associated with target organ dysfunction and identify the transforming growth factor β (TGFβ) signalling pathway as a critical mediator of this process.
Liver senescence spreads to other organs
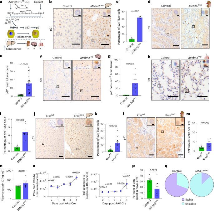
To model tissue-restricted senescence we used a genetic mouse model of conditional, hepatocyte-specific excision of the p53-binding domain of MDM2 (Mdm2E5/E6fl; R26LSL-tdTomato/LSL-tdTomato mice) (Fig. 1a). Intravenous administration of the hepatocyte-specific AAV8-TBG-Cre vector resulted in widespread genetic recombination in the hepatocytes (ΔMdm2Hep), unlike the empty vector AAV8-TBG-Null (control) (Extended Data Fig. 1a,b). The genetic recombination was hepatocellular specific, with no detectable Cre-mediated recombination occurring in extrahepatic tissues, as previously reported12 (Extended Data Fig. 1b–f). MDM2 inactivation resulted in p53 accumulation in the hepatocytes and subsequent upregulation of its target gene, the cell cycle inhibitor p21, which is itself a key marker of senescence (Fig. 1b,c and Extended Data Fig. 1a,b). This established a senescent phenotype in the liver manifested by increased senescence-associated β-galactosidase (SA β-Gal) activity and a senescence-associated transcriptome (Extended Data Fig. 2a–c).
a, A schematic of the experimental approach; 8–12-week-old Mdm2E5/E6fl; R26LSL-tdTomato/LSL-tdTomato mice were intravenously injected with 2 × 1011 GC of AAV-Cre or AAV-Null and culled 4 days later. The downstream targets of MDM2 are highlighted. b, Representative images of p21 IHC in liver cells of ΔMdm2Hep and control mice; n = 16/19 control/ΔMdm2Hep mice, respectively. c, Automated quantification of p21+ liver cells; n = 4/5 control/ΔMdm2Hep mice, respectively; unpaired two-tailed t-test. d, Representative images of p21 IHC on mouse kidney sections. e, Manual quantification of p21+ renal tubular cells; the data are presented per field of view (FOV), n = 16/19 control/ΔMdm2Hep mice (additional controls shown in Extended Data Fig. 1g); Welch’s two-tailed t-test. f, Representative images of p21 IHC on brain sections. g, Manual quantification of p21+ brain cells; n = 4/6 control/ΔMdm2Hep mice, respectively; two-tailed Welch’s t-test. h, Representative images of p21 IHC in lung sections. i, Automated quantification of p21+ lung cells; n = 6/9 control/ΔMdm2Hep mice, respectively; unpaired two-tailed t-test. j, Representative images of p21 IHC in liver sections of KrasG12D/KrasWT mice. k, Automated quantification of p21+ liver cells; n = 8/11 KrasWT/KrasG12D mice, respectively; two-tailed Mann–Whitney test. l, Representative images of p21 IHC on kidney sections of KrasG12D/KrasWT mice. m, Manual quantification of p21+ renal tubular cells; n = 14/16 KrasWT and KrasG12D mice, respectively; two-tailed Mann–Whitney test. n, The plasma levels of cystatin C in ΔMdm2Hep or control mice 4 days post AAV-Cre or AAV-Null injection; n = 9/10 control/ΔMdm2Hep mice, respectively; two-tailed Welch’s t-test. o, The urine levels of alanine and threonine in ΔMdm2Hep mice pre and post AAV-Cre injection; the dots represent the average peak area of n = 3/4/5 mice at days −2 and 0, 4 and −1 and 3, respectively; two-way ANOVA comparing each timepoint to induction day (day 0). p, The proportion of time spent by the ΔMdm2Hep/control mice in the new arm of the Y maze at day 4; n = 7/9 control/ΔMdm2Hep mice, respectively; unpaired two-tailed t-test. q, The share of stable versus unstable oscillations of hippocampal brain slices; n = 13/14 brain slices from four control/ΔMdm2Hep mice each, respectively. All the bars are mean ± s.e.m., each dot represents one sample per mouse and the numbers are P values. The scale bars are 50 μm and 5 μm in the inset magnifications. The source numerical data are available in Source data.
We next examined other organs for senescence induction in this model. In the kidney, we observed an increase in p21 expression and in SA β-Gal activity, along with a senescent transcriptional signature (Fig. 1d,e and Extended Data Figs. 1g and 2d,e). Additionally, kidneys of ΔMdm2Hep mice contained increased concentration of several SASP markers (Extended Data Fig. 2f). In addition to the kidney, we observed increased expression of p21 in the brain and the lungs of ΔMdm2Hep mice (Fig. 1f–i). Therefore, in this model, we observe renal, brain and lung senescence in response to acute genetically induced and hepatocellular restricted senescence.
In ΔMdm2Hep mice, p53 accumulation in hepatocytes also induces moderate liver injury and dysfunction as evidenced by an increase in plasma levels of alanine aminotransferase (ALT), alkaline phosphatase (ALP) and bilirubin, as well as an increase in hepatic cleaved caspase 3 (CC3), a marker of apoptosis (Extended Data Fig. 2g–j). We also examined a further liver injury and senescence model induced by carbon tetrachloride (CCl4)7, observing here that renal p21 expression and dysfunction also occurred (Extended Data Fig. 2k–n). To address whether systemic transmission of senescence is driven by liver senescence or by liver injury, we induced liver senescence in the absence of injury through oncogene activation. Using hepatocyte-specific expression of oncogenic KrasG12D, we observed liver senescence without histological or biochemical evidence of liver injury or dysfunction (Fig. 1j,k and Extended Data Fig. 2o–r). Importantly, similar to the ΔMdm2Hep model, renal p21 expression was increased in mice that expressed KRASG12D in their hepatocytes (KrasG12D mice) compared with the control (KrasWT) mice (Fig. 1l,m and Extended Data Fig. 2s,t).
When near-global hepatocellular recombination (~80%) of hepatic Mdm2 occurs13, the animals become systemically unwell and require to be killed humanely 4 days following induction. To observe the effects of hepatic senescence in a longer-term model, we titrated the hepatic induction through reduction of the AAV8-TBG-Cre vector. When approximately 67% of hepatocytes are induced (so-called recovery-Mdm2 model), a reduction in p21+ hepatocytes was observed at day 4 compared with the ΔMdm2Hep model (Extended Data Fig. 3a–c). In the recovery-Mdm2 model, we tracked renal p21 expression over time, observing a delayed p21 induction, again associated with hepatic injury and senescence. This resolved as the hepatic senescence signature was lost over time (Extended Data Fig. 3b–e). When p53-driven hepatic senescence was further titrated down, the renal signature was lost (Extended Data Fig. 3d), as it was in the KrasG12D model also. Therefore, we conclude that a critical mass of liver senescence is able to drive the systemic spread of senescence to multiple distant organs.
Transmitted senescence is associated with organ dysfunction
We then proceeded to explore whether extrahepatic senescence was associated with organ dysfunction. To do this, we first measured plasma cystatin C, a marker of renal filtration efficiency, and the levels of urine amino acids as a readout for renal tubular function. Plasma cystatin C and several urinary amino acids were perturbed in the ΔMdm2Hep mice, consistent with renal dysfunction (Fig. 1n,o and Extended Data Fig. 4a). Urinary amino acid loss was also observed in the recovery-Mdm2 model, temporally consistent with the resolution of the renal senescent phenotype (Extended Data Fig. 3f). To assess brain functionality, we performed cognitive function studies. First, we utilized the Y-maze test, which assesses the natural exploratory instinct of mice. Normal murine behaviour consists of preferential exploration of the novel arm of a Y maze after an acclimatization period before opening the novel arm. ΔMdm2Hep mice spent less time in the novel arm compared with control mice, consistent with impaired cognitive function (Fig. 1p and Extended Data Fig. 4b). To further corroborate this finding, we performed electrophysiology on hippocampal slices from these mice and measured the gamma (30–80 Hz) oscillation area power and frequency in response to a cholinergic agonist, carbachol. Following carbachol administration, brain sections from healthy mice (control) produced network gamma oscillations of increasing power and stable frequency before stabilizing after 120–150 min, as expected (Extended Data Fig. 4c,d). In comparison, brain sections from ΔMdm2Hep mice exhibited weaker and less stable oscillations consistent with abnormal hippocampal function (Fig. 1q and Extended Data Fig. 4c,d). Hence, the senescence observed in multiple organs in response to liver senescence is associated with organ-specific dysfunction.
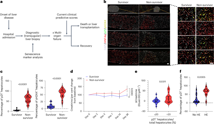
To explore whether these findings are of functional relevance in human disease, we interrogated a cohort of patients with acute liver-specific disease (acute indeterminant hepatitis), each undergoing diagnostic liver biopsy in the early stages of this severe disease (Fig. 2a). Consistent with previous reports, routine biochemistry and clinical parameters at clinical presentation did not define either outcome or subsequent multi-organ dysfunction (including both renal and cerebral failure—hepatic encephalopathy) in this cohort (Supplementary Table 1). We find, however, that elevated levels of hepatocellular senescence markers p21 and γH2AX on the diagnostic biopsy predict subsequent survival (Fig. 2b,c). Serum creatinine levels, indicative of renal dysfunction, increased over time in patients who did not survive (Fig. 2d), and liver biopsy p21 levels in hepatocytes correlate with both subsequent renal (Fig. 2e) and cerebral dysfunction (Fig. 2f). In contrast to prior clinical scoring systems, which use markers during progressive disease in its later stage to define patient outcome and the need for transplantation, hepatic p21 levels in this cohort predict this on admission with features of severe acute hepatitis.
a, A schematic of patient stratification and outcomes. b, Multiplex immunofluorescence staining for hepatocytes (HNF4α, red), senescent cells (p21, green), DNA damage (γH2AX, yellow) and nuclei (DAPI, grey) in human patient liver tissue. c, Quantification of p21+ and γH2AX+ hepatocytes in survivors versus non-survivors. n = 17 patients in both groups; two-tailed Welch’s t-test. d, The serum creatinine levels in survivors versus non-survivors over the course of 28 days post hospital admission. n = 16/14, 13/13, 13/14, 12/12, 10/6 and 9/5 patients on days 0, 2, 3, 7, 14 and 28 for the survivors/non-survivors groups, respectively; two-tailed paired t-test. The bars are the mean ± s.e.m. e, Change in serum creatinine from first (D0) to last recorded (DLast) day of admission; two-tailed paired t-test. n = 16 in both groups. f, Quantification of p21+ hepatocytes in patients who developed hepatic encephalopathy (HE) versus those ones who did not. N = 10 and n = 24 in the ‘HE’ and ‘no HE’ groups, respectively; two-tailed Mann–Whitney test. On all violin graphs, each dot represents one biological sample from individual patients, and the numbers are P values. Scale bars, 50 μm. The source numerical data are available in Source data.
SASP factors induce the systemic transmission of senescence
To uncover the changes occurring to the kidney in response to liver senescence, we performed single-cell RNA sequencing (scRNA-seq) on kidneys of ΔMdm2Hep and control mice (Fig. 3a). From a total of 30,236 single-cell transcriptomes and after stringent quality control (Extended Data Fig. 5a), 24,215 cells were used for downstream analysis. Initial clustering of the control and ΔMdm2Hep cells together resulted in eight clusters (Extended Data Fig. 5b–e), with each cluster containing cells both from ΔMdm2Hep and from control mice. Again, there was no evidence of activity of the AAV8-TBG-Cre vector on the genetic reporter in the kidney (Extended Data Fig. 5f).
a, A schematic of the scRNA-seq experiment. Three kidneys from control mice and three kidneys from ΔMdm2Hep mice were dissociated, and droplet-based scRNA-seq was performed on them on a 10x Chromium chip. b, UMAP plots of all 24,215 cells (control and ΔMdm2Hep). The cells are coloured on the basis of the broad clusters (left) or experimental group (right) (green, control; blue, ΔMdm2Hep). c, UMAP plots showing the distribution of the cells that have a positive score for the p21 gene signature in the control (top) and the ΔMdm2Hep (bottom) cells. The inset image is a representative kidney section from a ΔMdm2Hep mouse stained for p21 by IHC with highlighted tubules (dashed lines). d, Pie charts showing the share of p21high, TGFβhigh PTCs and JAK–STAThigh PTCs and mesenchymal cells in the control and ΔMdm2Hep samples. Contingency was tested with the chi-square test (one-tailed). e, A bar chart showing the total number of cells with a positive score for the senescence transcriptional signature in the control and ΔMdm2Hep samples (chi-square test (one-tailed)). f, A heat map showing the significantly differentially expressed Slc transporter genes in the PTC, DTC and LOH compartments. The gene IDs in the red frames are genes encoding transporters associated with amino acid transport. g, A schematic of the p21KO experiment. Six Mdm2E5/E6fl; p21WT and six Mdm2E5/E6fl; p21KO mice were injected with AAV-Cre and culled 4 days later. h, The plasma levels of cystatin C in Mdm2E5/E6fl; p21WT and Mdm2E5/E6fl; p21KO mice 4 days post AAV injection. n = 6 for both groups; unpaired two-tailed t-test. The bars are the mean ± s.e.m., and the numbers on the graphs are P values. The source numerical data are available in Source data.
By colouring the cells on the uniform manifold approximation and projection (UMAP) plot depending on experimental cohort (control or ΔMdm2Hep), we observed that, particularly in the broad cluster of proximal tubular cells (PTC), the ΔMdm2Hep cells deviated from the control cells indicating a shift in their transcriptome (Fig. 3b). To further investigate this, we performed unsupervised pathway analysis in the PTC cluster, comparing ΔMdm2Hep and control cells. This revealed several pathways associated with senescence (wound healing response and down-regulation of apoptosis) were enriched in the ΔMdm2Hep PTCs (Extended Data Fig. 6a). Next, to identify the cell identity of the p21-expressing cells we observed in kidney tissue by immunohistochemistry (IHC), we created a p21 gene signature comprised of genes associated with p21 expression. Most cells with a high score for this signature (p21high cells) belong to the PTC compartment, in agreement with the p21 IHC in kidney sections that showed preferential localization of the p21+ cells in the renal tubules (Fig. 3c and Extended Data Fig. 6b). In addition, there was a significant increase of p21high cells in the ΔMdm2Hep PTCs identified in the scRNA-seq data (Fig. 3d), consistent with the increase in p21+ kidney cells observed in tissue. Additionally, using a second transcriptional senescence signature specifically of renal tubular senescence, developed from a murine renal injury induced senescence and validated in both murine renal injury and ageing and senescent human renal epithelium14, we also observed an increase in senescent epithelial cells in the kidney following hepatic senescence (Fig. 3e and Extended Data Fig. 6c) but identify these as a generally separate population to those PTC with the p21 gene signature (Extended Data Fig. 6d).
An important function of PTCs is the uptake of filtered substances, including amino acids. As we observed suppression of pathways related to polarity and amino acid transport in the ΔMdm2Hep PTCs (Extended Data Fig. 6a), we examined the expression of several transporters of the solute carrier (Slc) family across the different parts of the renal tubule. We observed marked differential expression of several genes encoding SLC transporters specifically in the PTCs but not in the distal tubular cells (DTCs) or in the loop of Henle (LOH) (Fig. 3f). Some of these transporters (namely, SLC6A6, SLC7A7, SLC25A39, SLC7A8 and SLC7A13) are involved in amino acid transport in the PTCs15,16,17, consistent with the increase in amino acids observed in the urine of ΔMdm2Hep mice. We also observed that in the p21high PTCs, the expression of several Slc transporter genes was altered compared with PTCs without the p21 signature and specifically in the ΔMdm2Hep mice (Extended Data Fig. 6e). Therefore, the effects of liver senescence upon the kidney are particularly focused upon the PTCs, resulting in impaired PTC polarity and function.
Next, to explore the p21 dependence of renal senescence and dysfunction, we performed the ΔMdm2Hep model on a p21-knockout (p21KO) background (Mdm2E5/E6fl; Cdkn1aKO). Here, we observed a lack of reversal in the renal dysfunction observed in ΔMdm2Hep animals (Fig. 3g,h) implying that secondary organ dysfunction is not dependent upon p21 in either the primary senescent (hepatocyte) or the secondary organs.
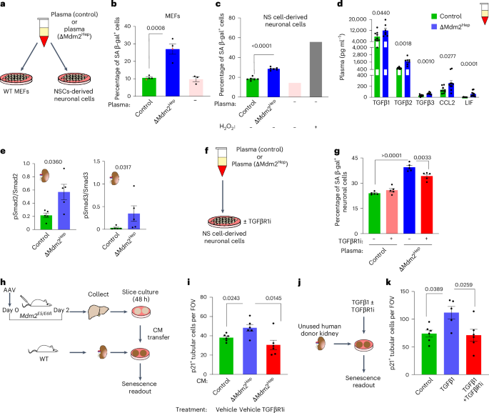
To investigate the mechanism of senescence transmission from the liver to the kidney, we hypothesized that SASP factors secreted by the liver reach the kidney via the circulation. This hypothesis was supported by an enrichment of the ΔMdm2Hep liver transcriptome for a SASP gene signature (Extended Data Fig. 7a). To test this hypothesis, we treated cells in vitro with plasma from ΔMdm2Hep or control mice (Fig. 4a). We performed this using both wild-type (WT) murine embryonic fibroblasts (MEFs) and neuronal cells differentiated from human neural stem cells (NS cells). In both cases, we observed a notable increase in SA β-Gal activity after treatment with ΔMdm2Hep plasma compared with plasma from healthy controls (Fig. 4b,c). Next, we performed cytokine arrays on plasma from ΔMdm2Hep and control mice. While plasma concentration of many of the screened factors remained unchanged, we observed a significant increase in the levels of a number of classical SASP markers: TGFβ1, TGFβ2, TGFβ3, C–C motif chemokine ligand 2 (CCL2), hepatocyte growth factor, angiopoietin and leukaemia inhibitory factor (LIF) in the plasma of ΔMdm2Hep mice (Supplementary Table 2). We referred to our renal transcriptomics analysis to assess cross-correlation to the downstream pathways (that is, the TGFβ and the JAK–STAT (Janus kinase–signal transducer and activator of transcription) signalling pathways) stimulated by these factors in the kidneys of ΔMdm2Hep mice, observing elevations in both but, particularly, the TGFβ pathway in the relevant senescent PTC population (Extended Data Fig. 7b–e). The TGFβ pathway was also elevated at the whole kidney level in the transcriptomes of the ΔMdm2Hep (Extended Data Fig. 7f) and KrasG12D (Extended Data Fig. 2u) models and has previously been associated both with intra-organ paracrine senescence7 and renal dysfunction18.
a, A schematic of the in vitro plasma treatment. WT MEFs and neuronal cells were treated with plasma from control/ΔMdm2Hep mice and stained for SA β-Gal. b, Manual quantification of SA β-Gal+ WT MEFs. Each dot represents one technical replicate. Each of the two biological replicates (one mouse’s plasma sample, with 1/3 technical replicates shown as red/black points, respectively) from both control/ΔMdm2Hep; n = 3 technical replicates for no plasma control. One-way ANOVA compares all the technical replicates. c, Manual quantification of SA β-Gal+ NS cell-derived neuronal cells. Each dot represents the average of the technical triplicates of one biological replicate for each group (n = 6 biological replicates). For the ‘no plasma’ groups, each bar is the mean of four technical replicates (n = 1 biological replicate), one-way ANOVA. d, The plasma levels of TGFβ1, TGFβ2, TGFβ3, CCL2 and LIF. For the TGFβ ligands: n = 9/7, CCL2: n = 9/10, LIF: n = 7/10 control/ΔMdm2Hep plasma samples, respectively; unpaired two-tailed t-test, Welch’s t-test and Mann–Whitney U test for TGFβ1, TGFβc3 and TGFβ2 and CCL2 and LIF, respectively. Each dot represents one biological replicate (one mouse’s plasma sample). e, Quantification of western blot band signal intensity (Extended Data Fig. 8c) normalized to β-actin; n = 5 each, two-tailed Welch’s t-test/Mann–Whitney for pSMAD2/SMAD2/pSMAD3/SMAD3. f, A schematic of TGFβ inhibitor treatment. g, Plasma-treated neuronal cells were treated with either TGFβR1i (AZ12601011, AstraZeneca) or vehicle (DMSO), stained for SA β-Gal and manually quantified. Each dot represents the average of a technical triplicate from one biological replicate (one mouse’s plasma sample); n = 5 each, one-way ANOVA. h, A schematic of the transfer of conditioned media (CM) in murine slice culture experiments. The livers of Mdm2E5/E6fl/R26LSL-tdTomato/LSL-tdTomato mice were collected 2 days after AAV-Null/AAV-Cre (n = 6 each). CM was collected 48 h later and added, with TGFβR1i or vehicle, to ex vivo-cultured WT murine kidney slices. i, Manual quantification of kidney slice p21+ cells, n = 6 each; unpaired two-tailed t-tests. j, A schematic of a human kidney slice experiment. k, Human kidney slices were treated with TGFβ1 with or without TGFβR1i ex vivo, and p21+ renal cells were manually quantified; n = 6 each group, one-way ANOVA. All the bars are the mean ± s.e.m., and the numbers on the graphs are the P values. The source numerical data are available in Source data.
We, therefore, further studied the mechanistic role of the TGFβ pathway in the induction of PTC senescence and dysfunction. We confirmed, by western blotting, that phosphorylated (p)Smad2 and pSmad3 levels (messengers of the canonical TGFβ pathway) were elevated on whole kidney lysates in the ΔMdm2Hep model (Fig. 4e and Extended Data Fig. 7g). At the single-cell level, we observed that the ΔMdm2Hep PTCs had a higher score for a transcriptional TGFβ gene signature compared with control PTCs (Fig. 3d) and this was validated in tissue with in situ hybridization for Smad7, a transcriptional target of TGFβ signalling being overexpressed in senescent PTCs (Extended Data Fig. 7b,c). The increase in plasma TGFβ ligands is associated with their increased hepatic production, as evidenced by their transcriptional upregulation in this organ (Extended Data Figs. 2c and 7h), including by a subset of senescent hepatocytes (Extended Data Fig. 7i) and, particularly, the non-parenchymal cells (Extended Data Fig. 7h). This also corresponded with increased expression of the TGFβ receptor (Tgfbr1-3), both in the liver and in the whole kidney, and by renal PTCs, specifically (Extended Data Fig. 7j–l).
We next performed functional studies using plasma and media transfer experiments to test the role of TGFβ for transmission of senescence from plasma to neurons and the kidney. Initially, we tested this in vitro in plasma-treated neuronal cells and observed a significant reduction in the number of SA β-Gal+ cells after TGFβR1 inhibition (Fig. 4f,g). Next, using an ex vivo precision-cut liver and kidney slice (PCLS and PCKS) system, we tested if the circulating plasma changes came directly from the senescent liver (Fig. 4h). In this setting, transferring media from senescent PCLS to the PCKS induced renal senescence (Fig. 4i). We further tested TGFβ receptor inhibition, showing p21 induction was inhibited using the TGFβR1 inhibitor AZ12601011 (ref. 19). Next, for human relevance, we treated healthy human PCKS with the TGFβ ligand, inducing p21 expression, an effect also suppressed by TGFβR inhibition (Fig. 4j,k).
TGFβ inhibition prevents systemic transmission of senescence
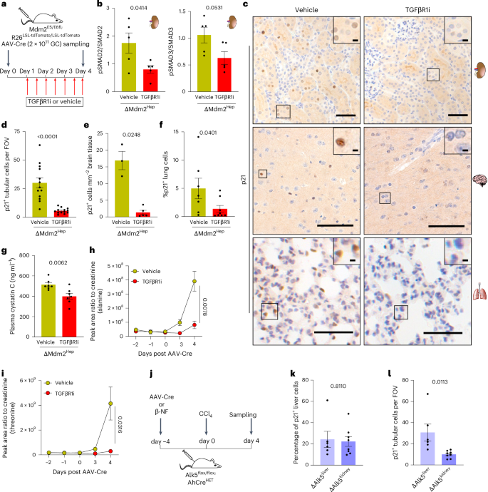
Having associated TGFβ pathway activation with senescence transmission in vitro, we went on to functionally test this pathway’s role in senescence and dysfunction induction/transmission in vivo. Using the TGFβR1 inhibitor in the ΔMdm2Hep model (Fig. 5a) resulted in inhibition of the TGFβ pathway in the kidney, as expected (Fig. 5b and Extended Data Fig. 8a) and a reduction p21+ cells in the kidney, brain and lung of these mice (Fig. 5c–f) without affecting the genetically induced liver senescence (Extended Data Fig. 8b,c). A similar reduction in renal p21+ cells was also observed in the KrasG12D model following TGFβR1 inhibitor (TGFβR1i) treatment (Extended Data Fig. 8d,e). The improvement of the senescence phenotype was accompanied by an improvement in renal function, as indicated by a significant reduction of plasma cystatin C and urine amino acids (Fig. 5g–i and Extended Data Fig. 8f). We tested the effects of senomorphics and senolytics in the ΔMdm2Hep model. Using rapamycin as a senomorphic did not affect genetically driven p21 overexpression in the liver but ameliorated p21 expression in both the kidney and lung (Extended Data Fig. 8g–i). Using senolytics (either oubaine or navitoclax) resulted routinely in progressive liver damage and adverse mouse outcome. We tested the requirement for renal Tgfbr1 expression for the renal PTC p21 phenotype using the CCl4 model. Genetic Tgfbr1 deletion in the renal20 and/or hepatic epithelia showed that renal TGFβR1 epithelial expression is required for the renal PTC p21 phenotype resulting from liver disease (Fig. 5j–l). We, therefore, conclude that inhibition of the TGFβ signalling pathway prevents the systemic transmission of senescence to and dysfunction in the kidney.
a, A schematic of the in vivo treatment with TGFβ receptor inhibitor (TGFβR1i). ΔMdm2Hep mice were treated with TGFβR1i or vehicle by oral gavage twice daily, starting 24 h post AAV-Cre. b, A quantification of western blot band signal intensity (Extended Data Fig. 8a); n = 5 each group, unpaired two-tailed t-tests. c, Representative images of p21 IHC in kidney, brain and lung sections of ΔMdm2Hep mice treated with vehicle or TGFβR1i (n = 3–13 mice for each group as stated below). d, A manual quantification of p21+ renal cortical cells; the data are presented as mean p21+ cells per field of view (FOV) for each mouse; n = 13 (biological replicates) mice for each group, two-tailed Mann–Whitney test. e, a Manual quantification of p21+ brain cells; the data are presented as p21+ cells per square millimetre, n = 3/5 vehicle/TGFβR1i treated, respectively; two-tailed Welch’s t-test. f, Automated quantification of p21+ lung cells; n = 7/8 vehicle/TGFβR1i treated, respectively; two-tailed Mann–Whitney test. g, Plasma cystatin C of vehicle or TGFβR1i treated at cull. Each dot represents the data from one mouse; n = 7 mice for each group, unpaired two-tailed t-test. h,i, The levels (peak area ratio to creatinine) of alanine (h) and threonine (i) in the urine of ΔMdm2Hep mice before and after AAV-Cre injection; n = 4/5 vehicle/TGFβR1i treated, respectively, per timepoint, two-tailed Welch’s t-test comparing vehicle- or TGFβR1i-treated mice at day 4. j, A schematic of the genetic ablation of TGFβ signalling in the kidney. TGFBR1(Alk5)fl/fl ± AhCre+/− mice were administered either 2 × 1011 GC ml−1AAV-Cre (ΔAlk5Liver) or 3 x 80 mg kg−1β-NF (ΔAlk5Kidney), respectively, or control induction (2 × 1011 GC ml−1AAV-TBG-Null/vehicle, respectively) and were collected 4 days later. k,l, Automated quantification of p21+ liver cells (k) and manual quantification of p21+ renal cortical cells (l) in ΔAlk5Liver and ΔAlk5Kidney mice; the data are presented as percentage of total liver cells or as p21+ cells per FOV. n = 6/8 for ΔAlk5Liver/ΔAlk5Kidney mice, respectively; Brown–Forsythe and Welch ANOVA test (liver) or one-way ANOVA (kidney). The bars are the mean ± s.e.m., and the numbers on the graphs are P values. The scale bars are 50 μm and 5 μm in the inset magnifications. The source numerical data are available in Source data.
Discussion
The SASP is a central mediator of the non-autonomous effects of senescent cells. Here, we demonstrate that senescence can be transmitted to and affect the function of distant organs in a systemic manner. In the context of acute injury, senescence has often been described as part of a finely tuned mechanism with overall beneficial effects for wound healing21,22. SASP factors have been shown to induce reprogramming in neighbouring cells, facilitating tissue regeneration23,24,25. However, following severe injury, this mechanism may have the opposite effect, systemically, through excessive SASP production, including senescence itself. In turn, this excessive stimulus for senescence can be associated with compromised organ function.
Systemic transmission of senescence may be relevant to several diseases. Here, we use a series of models of hepatocyte-specific senescence to model an acute senescence phenotype, such as the one observed during ALF. ALF is, itself, characterized by sequential multi-organ failure, typically beginning with the kidney progressing to also involve the brain, lungs and other organs. This clinical progression may, at least in part, be underpinned by the systemic transmission of senescence. The data in patients with acute indeterminate hepatitis, showing that increased hepatocellular expression of p21 at initial presentation before multi-organ failure can predict ensuing multi-organ failure, requirement for liver transplant and/or death, provide evidence for a biomarker that both allows early risk stratification and selection of patients for specific therapies. Similarly, the observation that TGFβ signalling is a central driver of systemic transmission of senescence may pave the way for therapeutic approaches in diseases where this phenomenon occurs. Whilst this effect may either be independent of solely p21-dependent senescence or a phenomenon related to TGFβ activity outside of senescence, it is in line with the beneficial effects of senolytics and senomorphics that have been elegantly demonstrated on numerous pathologies5,26,27,28. Further research is required to dissect out the direct causal link between senescence in the primary tissue and the systemic effects and how they are affected by factors such as disease site or specific senescence phenotype, chronicity of senescence and the interaction with concurrent or pre-existing senescence in other organs. Our results demonstrate that systemic transmission of senescence can induce systemic organ dysfunction, which may be central to multi-systemic sequelae in many diseases.
Methods
Ethics
This study was conducted in accordance with all relevant ethical regulations. The clinical study was approved by the London-Hampstead Research Ethics Committee (07/Q0501/50) and was in accordance with the declaration of Helsinki as reported before29. This study reported multi-lobular necrosis as a predominant histopathological feature being significantly more frequent in non-survivors29. All mouse experiments were carried out in accordance with the UK Home Office regulations (licence 70/8891; protocol 2 or licence PP0604995; protocols 3 and 4 or licence P3F79C606, protocol 2) following ethical approval by the local Animal Welfare and Ethical Review Body at the University of Glasgow.
Patient selection and data collection
The study included 34 consecutive patients with severe acute indeterminate hepatitis who were admitted to a single hospital and underwent transjugular liver biopsy or liver transplantation. The participants were not compensated for participation. Retrospective anonymized data and samples were obtained, following ethical approval and consistent with the UK Human Tissue Act, without informed consent. Of the 34 patients, 14 underwent liver transplantation, and 3 died within 3 months. They were defined as non-survivors. Seventeen patients who recovered spontaneously were defined as survivors. All 34 liver tissue biopsies analysed in this study were obtained at the time of enrolment (baseline biopsies). The following clinical data were collected from the patients: sex, age, date of histopathological examination, history of chronic disease and results of biochemical tests at baseline and at follow-up up to 28 days or the last value before death. These include serum levels of ALT, aspartate transaminase, bilirubin, ALP, international normalized ratio, creatinine, prothrombin time, albumin and hepatic encephalopathy.
Animal studies
Mice were bred and housed in a licensed, pathogen-free facility, under a 12 h light–dark cycle, at stable temperature (19–23 oC) and humidity (55 ± 10%). The mice were bred on a mixed C57Bl6 background, were housed in conventional cages and had ad libitum access to food and water (standard CRM(E) chow; Special Diets Services no. 801730). All experiments were performed on 8–12-week-old male and female mice, according to the guidelines of the Animal Welfare and Ethical Review Body, and are reported in agreement with the ARRIVE guidelines30.
Treatment with AAV was performed as described previously12. Briefly, mice were injected with either AAV8.TBG.PI.Cre.rBG (AAV-Cre) (Addgene, 107787-AAV8) or AAV8.TBG.PI.Null.bGH (AAV-Null) (Addgene, 105536-AAV8) at a dose of 2 × 1011 genomic copies (GC) ml−1unless otherwise stated, in a final volume of 100 μl sterile PBS via a single tail vein injection. Mice in this study weighed 21.9–31.9 g at the time of induction.
For the mouse model of hepatocyte-specific inactivation of Mdm2, male mice homozygous for the Mdm2tm2.1Glo allele (ID: MGI2385439176 (ref. 31)) and the Gt(ROSA)26Sortm14(CAG-tdTomato)Hze allele (ID: MGI3809524177 (ref. 32)) were used (Mdm2E5/E6fl; R26LSL-tdTomato/LSL-tdTomato mice). This model was also crossed to create a p21KO model (allele ID: MGI1888950 (ref. 33)). For the induction of a RAS-induced liver senescence, 8–12-week-old male and female mice heterozygous for the Krastm4Ty allele (ID: MGI:2429948178 (ref. 34)) and the Gt(ROSA)26Sortm14(CAG-tdTomato)Hze allele (ID: MGI3809524177 (ref. 32)) were used (KrasLSL-D12D/WT; R26LSL-tdTomato/LSL-tdTomato mice). Epithelial TGFBR1 deletion experiments used 1 μl g−1of CCl4 diluted 1:4 CCl4 in corn oil administered day 3 in mice with alleles AhCre and TGFBR1fl (IDs: MGI3052655 (ref. 35) and MGI2388050 (ref. 36), respectively). Mice with AhCre+/− TGFBR1fl/fl were used for epithelial induction utilizing β-naphthoflavone (β-NF; Sigma) versus β-NF-treated AhCre−/− Tgfbr1fl/fl controls, while AhCre−/− TGFBR1fl/fl mice were treated with either AAV-TBG-Cre or AAV-Cre-Null as described above at 2 × 1011 GC per mouse. Genetic controls used both AhCre−/− Tgbfr1fl/fl controls given respective controls (β-NF vehicle or AAV-Cre-Null) and AhCre−/− TGFBR1fl/fl mice given no induction agent but time matched CCl4 at day 3. The acute CCl4 model used 1 μl g−1of 1:4 CCl4 in corn oil administration as previously described7. For treatment with TGFβR1i, the mice received either TGFβR1i or vehicle (0.5% hydroxypropyl methylcellulose (HPMC) and 0.1% Tween 80) by oral gavage twice daily19. The dose of TGFβR1i was 50 mg kg−1in 100 ml PBS7. Senolytic and senomorphic agents were administered separately; navitoclax (ABT263), oubaine and rapamycin (or vehicle controls) were administered at 100 mg kg−1(gavage twice weekly), 1 mg kg−1(intraperitoneal injection (i.p.) on days 1 and 3 or twice weekly) and 250 μg (i.p. daily), respectively, were given from days 1 to 7 in the ΔMdm2Hep model and day 7 in the Recovery-Mdm2 model. Rapamycin mice in the ΔMdm2Hep model were collected at day 4. All mice receiving either ABT263 or oubaine either deteriorated clinically and were humanely killed or died shortly (within 6 h) after receiving the senolytics. β-NF was given by 3 × 80 mg i.p. injections for epithelial induction in mice with the AhCre allele as previously described37.
The mice were killed by CO2 inhalation in a CO2 chamber, cervically dislocated and then weighed. Blood was collected immediately via cardiac puncture for whole blood analysis (EDTA buffer-coated tubes; Sarstedt) and plasma biochemistry (lithium–heparin coated tubes; Sarstedt). The plasma was separated by centrifugation (2,350gfor 10 min at room temperature) within 1–3 h after culling and stored immediately at −80 oC. After weighing the liver, the caudate and left median lobes lobe were snap frozen on dry ice for protein and RNA extraction and for histology studies, respectively. The remaining liver was fixed in 10% neutral buffered formalin (NBF) for 22–24 h before transfer to 70% ethanol for further processing. The left kidney was immediately cut in half, and both halves were snap frozen on dry ice for protein and RNA extraction and for histology. The right kidney, heart, brain and lungs were fixed in 10% NBF for 22–24 h and then changed to 70% ethanol.
Assessment of cognitive function
Y-maze test
The mice were individually placed into a testing area measuring 25.66 cm × 17.53 cm onto a Samsung Galaxy Tab 2 10.1 for 5 min. Steps and distance travelled were recorded using MouseTrapp software. The Y-maze arena had three arms of 40 cm identified as A1 A2 A3, each with a differentiating marker at the end of the arm. The mice were assigned different start arms in a rotating allocation and were tested before the start of the experiment and on day 4, with differing arm allocations each time. In the T1 phase, the mice were placed into the maze with only two arms open for 5 min to explore the arena. The mice were then removed to a clean cage for 1 min (fresh cage used per cage of mice). Then, in the T2 phase, the mice were returned to the maze in the starting position with the novel arm opened for 2 min and allowed to explore. A camera was set up above the maze to record movements and the video files analysed via Ethovision XT13 software.
Brain slice electrophysiology
The animals were humanely killed by anaesthetic overdose with inhaled isoflurane and intramuscular injection of ketamine (≥100 mg kg−1) and xylazine (≥10 mg kg−1) as previously described38. The mice were then transcardially perfused with at least 25 ml of sucrose-rich artificial cerebrospinal fluid—composed of 252 mM sucrose, 3.0 mM KCl, 1.25 mM NaH2PO4, 24 mM NaHCO3, 2.0 mM MgSO4, 2.0 mM CaCl2 and 10 mM glucose. The brain was removed and sliced at 450 μm horizontal slices with a Leica VT1000S vibratome in ice-cold sucrose-rich artificial cerebrospinal fluid. The slices were trimmed to the hippocampal region and maintained at 32–34 oC at an air–liquid interface between normal artificial cerebrospinal fluid (sucrose replaced with 126 mM NaCl) and humidified 95% O2/5% CO2. Oscillations were evoked with 10 μM cholinergic agonist carbachol, to activate transmission through acetylcholine receptors. Extracellular recording electrodes were filled with normal artificial cerebrospinal fluid (resistance 2–5 MΩ), and field recordings taken from the border between stratum radiatum and stratum lacunosum moleculare in CA3. The recordings were taken with an Axoclamp-2B amplifier (Axon Instruments) and extracellular data filtered at 0.001–0.4 kHz using Bessel filters. Mains noise was deducted with a Humbug (Digitimer) and data redigitized at 10 kHz using an ITC-16 interface (Digitimer). Axograph 4.6 software (Axon Instruments) was used for data acquisition and analysis.
To generate power spectra Axographs we used Fourier analysis using 60 s per 10 min recording. This was used to calculate peak frequency and area power (area under the peak). The mouse gamma frequency oscillation was measured at frequencies between 15 and 49 Hz. The oscillations were categorized as stable when area power measured within 10% for three consecutive 10 min recording intervals.
Histology
Murine samples
Formalin-fixed, paraffin-embedded sections 4 μm thick were used for simple IHC and for multiplex immunofluorescence. The sections were subjected to heat-induced antigen retrieval, followed by protein blocking to reduce non-specific staining. Incubation with primary antibody overnight at 4 oC or for 1 h at room temperature was followed by secondary antibody incubation and signal detection. The details on the antibodies can be found in Supplementary Table 3.
Photos were taken with a Zeiss Axiovert 200 microscope using a Zeiss Axiocam MRc camera. The stained slides were scanned using a Leica Aperio AT2 slide scanner (Leica Microsystems) at 20× magnification. Automated quantification of positively stained cells or area was performed using the HALO image analysis software (V3.1.1076.363, Indica Labs). Manual quantification of p21+ and BrdU+ kidney cells was performed on 20 random fields at 20× magnification. For p21 IHC quantification on brain sections, total brain area was calculated using the HALO software, and the p21+ cells were manually counted in the whole brain tissue area.
For multiplex immunofluorescence, 4 μm tissue sections underwent heat-induced antigen retrieval by boiling (in a waterbath) in citrate buffer (10 mM Na Citrate (Sigma, W302600), 0.05% Tween 20 (Sigma, P1379), pH 6) for 25 min and were subsequently cooled down for 20 min in the retrieval solution. Peroxidase quenching with 3% H2O2 (Sigma, 95321) was followed by biotin (Invitrogen, 4303) and protein blocking (Abcam, ab64226). The sections were incubated with the primary antibodies either for 1 h at room temperature or overnight at 4 oC, followed by 45 min with the secondary antibodies (conjugated to fluorophor) together with 4,6-diamidino-2-phenylindole (DAPI, 1 mg ml−1). Sudan black B was then used to quench autofluorescence. An aqueous mounting solution (DAKO, S1964) was used for mounting.
The anti-p21 antibody required additional signal amplification, which was achieved by using the tyramide signal amplification system. Briefly, after incubation with the anti-p21 primary antibody, the sections were incubated with a secondary anti-rat biotinylated antibody for 30 min, followed by a 30 min incubation with an avidin–HRP (horse radish peroxidase) complex (Vectastain ABC, Vector, PK-7100). Then, the sections were incubated with tyramide signal amplification fluorescein isothiocyanate (FITC; PerkinElmer, NEL741B001KT) for 6 min (in the dark). After that, the sections that were subjected to a 5 min heat-induced antigen retrieval to remove the anti-p21 antibody complex underwent protein blocking and then were incubated with the other primary antibodies, as described above. The images were taken using a Zeiss 710 upright confocal Z6008 microscope. The Opera Phenix scanner (PerkinElmer) was used to scan the stained sections at 20× magnification. For the analysis of scanned sections, the Columbus software (PerkinElmer) was used to identify hepatocytes and to quantify immunofluorescence staining intensity by hepatocyte in 20 random fields of view.
In situ hybridization was performed in an autostainer (Leica Bond Rx) using the 2.5 LSx RNAScope kit (Bio-Techne, 322700) according to the manufacturer’s instructions. The probes against Smad7 messenger RNA (Bio-Techne, 429418), TGFβ1 (Bio-Techne, 407758), TGFβ2 (Bio-Techne, 406188) and TGFβR1 (Bio-Techne, 431048) were used for the detection of the respective mRNA, and PPIB (Bio-Techne, 313918) was used as a positive control of gene expression.
Patient samples
Multiplex immunofluorescence staining was performed as previously described29,39,40. Formalin-fixed, paraffin-embedded liver samples were deparaffinized and rehydrated in xylene (Roth) and ethanol (Roth). Antigen retrieval was performed with Tris–EDTA buffer (pH 9) or universal antigen retrieval (Abcam) in a water bath at 98 °C for 30 min, followed by a cooling period of 20–30 minutes. The tissues were blocked with 2% normal goat serum (Thermo Fisher Scientific) to prevent non-specific antibody binding. The slides were incubated overnight at 4 °C with primary antibodies diluted in antibody dilution solution (Life Technology) and stained for 30 min with fluorescently labelled secondary antibodies (Supplementary Table 3) together with DAPI nuclear counterstain (Sigma Aldrich). After scanning the entire slide with a Zeiss Axio Observer7, the images were merged, and the background was subtracted. After each run, the antibodies were stripped by using the 2-mercaptoethanol/SDS method39, and the staining was repeated in multiple cycles over an 3 day period. Subsequently, all scans were aligned, hyperstacked and concatenated using the plugin FIJI HyperStackReg V5.6. For binary images, cell segmentation was performed using Ilastik software (v 1.3.3). Cell identification and counting, as well as fluorescence intensity measurement, were performed using CellProfiler v3.1.9 and plugin FIJI.
SA β-Gal staining
Staining for SA β-Gal was performed as described previously41. Briefly, 10-mm-thick cryosections or cultured cells were fixed in 2% paraformaldehyde or 0.25% glutaraldehyde in PBS for 15 or 5 min, respectively. This was followed by three washes with PBS 1 mM MgCl2 (pH 5.5 or 6 for mouse or human cells and tissues, respectively) and incubation with staining solution (1 mM MgCl2, 0.5 mM K3Fe(CN)6 0.5 mM C6FeK4N6·3H2O and 1 mg ml−1X-Gal in PBS, pH 5.5 or 6 for mouse or human cells and tissues, respectively) overnight (liver sections and cells) or for 2.5 h (kidney sections). After three washes with PBS, the cryosections were counterstained with eosin and mounted, while cells (on coverslips) were mounted immediately. For quantification, SA β-Gal+ and SA β-Gal− cultured cells were counted in 20 random fields of view.
RNA extraction
Whole-tissue RNA was extracted using the Qiagen RNeasy kit (Qiagen, 74104), including the optional DNase step, as described previously12. Briefly, 20–30 mg of snap-frozen tissue were homogenized in 600 ml buffer RLT and 1% β-mercaptoethanol using the Precellys Evolution homogenizer (Bertin Technologies), and the RNA was eluted in 30 μl RNase-free water. The RNA concentration was estimated with the Nanodrop 2000m and only samples with a 260/280 ratio ≥2 were used for further analysis.
Complementary DNA generation and qPCR
cDNA was generated using the QuantiTect Reverse Transcription Kit (Qiagen, 205311) according to the manufacturer’s instructions from 1 μg RNA. A PTC-200 Gradient cycler (MJ Research) was used to perform the genomic DNA wipeout and reverse transcription steps. A sample-free reaction and a reaction without the reverse transcriptase served as the negative controls. A real-time quantitative polymerase chain reaction (qPCR) was performed with the SYBR Green system (Qiagen, 204145) using a QuantStudio 5 real-time polymerase chain reaction system in a 384-well-plate setting (final reaction volume 10 μl per well). All primers used were purchased from Qiagen, as shown in Supplementary Table 4. Each biological replicate (mouse) was run in triplicate, and the 18S ribosomal RNA (Rn18S) was used as a house keeping gene for normalization. Relative expression was calculated using the ΔΔCt method.
Whole-tissue (bulk) RNA-seq
For bulk RNA sequencing (RNA-seq), the RNA was extracted as described above. Briefly, the RNA was tested on an Agilent 2200 TapeStation (D1000 ScreenTape) using RNA ScreenTape and only samples with a RIN >7 were further processed for library preparation. A total of 20 ng ml−1of RNA were used to prepare libraries using the TruSeq Stranded mRNA Kit. The Agilent 2200 Tapestation was used to assess library quality and Qubit (Thermo Fisher Scientific) was used to check concentration. The libraries were then run on the Illumina NextSeq 500 using the High Output 75 cycles kit (paired end, 2 × 36 bp cycle, dual index (I5 and I7 Illumina)).
For the bioinformatics analysis, raw data quality checks and trimming were performed using FastQC (versions 0.11.7 and 0.11.9 for Mdm2 and Kras, respectively), FastP (v0.19.3/0.20.1) and FastQ Screen (v0.12.0/0.14.0). The reads were aligned to the mouse genome and annotation (GRCm38.92 version) using HiSat2 version 2.1.0183. Determination and statistical analysis of expression levels was done by a combination of HTSeq version 0.9.1184, the R environment (v3.4.4/4.1.2), utilizing packages from Bioconductor (v3.6/3.15) and differential gene expression analysis based on the negative binomial distribution using the DESeq2 package (v1.18.1186). Pathway analysis was performed using MetaCore (v2018/2022) from Clarivate Analytics (https://portal.genego.com/).
scRNA-seq on kidneys
Three ΔMdm2Hep and three control mice were culled by CO2 inhalation; the blood samples were collected by cardiac puncture, and 30–40 ml cold PBS were used to perfuse the circulatory system via the left heart. The six mice were culled and their kidneys processed on two different days. Two mice (one ΔMdm2Hep and one control) were culled together on one day, and the others (two ΔMdm2Hep and two control) were culled 2 months later. On each occasion, the left kidney was used for dissociation and generation of single-cell suspension, while the right kidney was fixed in 10% NBF. The renal capsule of the left kidney was removed, and the kidney was cut into equally sized pieces and was dissociated using a multi-tissue dissociation kit 1 (Miltenyi, 130-110-201) as per the manufacturer’s instructions. A total of 0.25 g of kidney tissue were placed in a GentleMACS C tube with dissociation buffer (2.35 ml serum-free RPMI (Roswell Park Memorial Institute) culture medium (Gibco), 100 μl enzyme D, 50 μl enzyme R and 12.5 μl enzyme A). Kidney dissociation was performed in a GentleMACS dissociator using the ‘heart_01_01’ programme (15 s). The samples were placed in a waterbath (37 oC) for 30 minutes and then placed back in the dissociator (‘heart_01_02’ programme, 30 s).
After the second round of dissociation, 8 ml of sterile PBS and 10% FBS were added in the C tubes to stop the reaction. The samples were passed through a 40 μm cell strainer into a 50 ml falcon tube. All subsequent steps were performed on wet ice or at 4 oC. The samples were spun at 300g for 5 min and resuspended in 5 ml of cold PBS. They were spun again at 300g for 5 min, resuspended in 1 ml red blood cell lysis buffer (8.29 g NH4Cl, 1 g KHCO3 and 37.2 g Na2EDTA in PBS) and incubated for 30 s on wet ice. The samples were topped with 9 ml of cold PBS and washed twice, as described previously (spin at 300g for 5 min and resuspended in PBS). The samples were resuspended in cold PBS and were subjected to debris removal using the debris removal solution (Miltenyi) according to the manufacturer’s instructions. Finally, the samples were resuspended in 10 ml cold PBS, 10% FBS and 2.5 mM EDTA.
Cell viability and concentration were determined using the Trypan Blue assay and flow cytometry (viability ≥90%). A total of 20,000–40,000 cells were loaded on a 10x Chromium chip (one sample per lane). Cleanup, reverse transcription, cDNA amplification and library preparation were performed using the Chromium Single Cell 3′ Reagent Kits (v3), as per the manufacturer’s instructions.
The samples were sequenced in the Illumina NextSeq 500 using the 2 × 150 bp kit with the following read length parameters: 26 bp Read1, cell barcode and Unique Molecular Identifier (UMI); 8 bp I7 index, sample index; and 98 bp Read2, transcript read. CellRanger v.4.0 (with default parameters) was used to demultiplex Illumina BCL output files and align reads to the ensemble GRCm38.99 reference genome with the addition of the AAV8-TBG-Cre and AAV8-TBG-Null sequences.
All other steps were performed using R v.4.0 and packages from Bioconductor v.3.12. The raw matrices generated by CellRanger (v.4.0) were transformed to SingleCellExperiment objects and they were filtered to exclude empty droplets using the DropletUtils v.1.10 package. SingleCellExperiment objects were merged together to perform further downstream analysis. Following similar parameters used in a previous scRNA-seq analysis murine kidney42, cells with <75 or >3,000 expressed genes or >50% mitochondrial gene expression were filtered out, and only genes expressed in more than ten cells with at least one UMI were kept for further analysis.
The normalization by deconvolution method designed by Lun et al.43 was used to normalize and log transform the counts with functions from Scater package v.1.18. Highly variable genes were computed with default parameters, and the top 10% were used to perform a principal component analysis and UMAP using the top 20 PCs. After examining UMAP plots coloured by batch run, it was determined that batch correction was not required.
Initial clustering was performed with functions from the Seurat package v.4.0 with default parameters and with eps value of 0.5 and resolution sequence of 0.1 to 1 by 0.1. Markers of each cluster were identified by performing a pairwise differential analysis between each pair of clusters with a minimum difference of 20% of cells expressing the gene and log2 fold change threshold of >0.25 and only keeping the differentially expressed markers in all the comparisons. Reclustering of control cells with a new principal component analysis and UMAP was performed, and the main markers were used to manually classify clusters into different cell types. ΔMdm2Hep cells were projected onto the reference UMAP and assigned to the identified clusters. The same methodology was followed for the identified control PTCs, DTCs and the initial cluster ‘mesenchymal cells’ for the projection and assignment of the ΔMdm2Hep cells. Scores for senescence, p21, proliferation, TGFβ, JAK–STAT and regeneration signatures were computed using the AddModuleScore Seurat function. The genes included in each list used to create the signatures can be found in Supplementary Table 5. All transcriptomic data will be made publicly available on the Gene Expression Omnibus (GSE189726) repository at the time of publication. Alternatively, cells expressing senescent features were identified by using an unbiased cell type classifier ‘singleR’, trained on a reference transcriptomic dataset of previously validated murine renal scRNA-seq data14. The hyperparameters used were threshold of 0.4, 150 differentially expressed (DE) genes, quantile of 0.6 and fine-tune parameter set to true.
Differential gene expression (DGE) analysis was performed as described by Giustacchini et al.44. Briefly, the log2 fold change was calculated between groups, and a non-parametric Wilcoxon test was used to compare the expression values. Fisher’s exact test was used to compare expressing cell frequency (percentage of cells per group with at least one UMI count). The Pvalues from both tests were combined using Fisher’s method and adjusted using Benjamini–Hochberg. The genes were considered to be differentially expressed if the P adjusted values were <0.05. The heat maps comparing relative gene expression by cell groups were computed using the ‘DoHeatmap’ function from Seurat R package or ‘plotGroupedHeatmap’ function from the scater R package. In both cases, the scaled value from each group was calculated by substracting the average logcount gene expression from the total mean gene expression and divided by the standard deviation. A two-colour range scale was used to convert scale values into colour intensity. Gene Set Enrichment Analysis was performed in an unsupervised manner using the ‘gseGO’ function from the ClusterProfiler R package; enrichment scores and P values were calculated by the function using an empirical phenotype-based permutation test.
Protein extraction and western blotting
Snap-frozen tissue was homogenized in 300 μl of protein extraction buffer (50 mM HEPES, 100 mM NaF, 150 mM NaCl, 10 mM Na4P207, 10 mM EDTA, 1% Triton X100, 0.1% SDS and 0.5% Na deoxycholate in ddH2O), 1:100 protease inhibitor (Thermo Fisher, 1862209) and 1:100 phosphatase inhibitor (Thermo Fisher, 1862495) in ddH2O using the Precellys Evolution homogenizer (Bertin technologies). The lysate was passed through a 25G needle five to eight times and was then spun twice at 20,800gfor 10 min at 4 oC. The Bradford assay was used to measure protein concentration using the Coomasie Plus reagent (Thermo Fisher, 23236) on a 96-well-plate setting. The absorbance was measured immediately at 596 nm and a standard curve was automatically created using a Spectramax reader.
Western blotting was performed on precast gels using the XCell SureLoc Mini-Cell and XCell I Blot Module (Invitrogen, 10572913), and the protein samples were mixed with loading buffer (4× NuPAGE loading buffer (Invitrogen, 11549166) and 5% β-mercaptoethanol) at a concentration of 20 μg μl−1. The samples were heated for 5 min at 95 oC and then were spun for 2 min at 20,800g. A 20 μl sample and 5 μl of protein ladder (Biorad, 1610373) were loaded on a 4–12%, Bis–Tris, 1.0 mm, ten-well precast gel (Invitrogen, NP0321PK2), and the gel was run at 120 V for 1 h and 50 min in a MOPS running buffer (Invitrogen, NP-0001). Transfer onto polyvinylidene difluoride membranes was performed by wet transfer, using the NuPAGE transfer buffer (Invitrogen, NP-0006) for 1 h at 30 V. Transfer efficiency was assessed by Ponceau S staining. The membranes were blocked for 1 h with 5% BSA buffer and then incubated with the primary antibody (diluted in 5% BSA) overnight at 4 °C. This was followed by 45 min incubation with the HRP-conjugated secondary antibody and enhanced chemiluminescence incubation for the appropriate amount of time (2 min for pSmad2, pSmad3, Smad2 and Smad3 and 5 s for the β-actin). Visualization of the bands was performed using the Chemidoc imaging system (Biorad) and quantification and densitometry was done with ImageJ.
ELISA and cytokine arrays
For the detection of cystatin C in murine plasma, the ‘mouse/Rat cystatin C’ immunoassay kit (R&D Technologies, MSCTC0) was used, according to the manufacturer’s instructions. The plate was scanned in a plate reader at 450 nm (wavelength correction was set to 570 nm) within 10 min after assay completion. The standard curve concentration calculations were performed on the ‘Myassays’ website (https://www.myassays.com/).
Cytokine arrays on murine plasma and tissue samples were performed by Eve Technologies, using the TGFβ1, 2, 3 magnetic bead kit for the measurement of the TGFβ ligands and the Milliplex MAP mouse cytokine magnetic bead panel (discovery assay ‘Mouse Cytokine Array/Chemokine Array 31-Plex (MD31)’).
Metabolomics on mouse urine
For the detection of urine amino acids, urine was collected from the mice by free urination 2 and 3 days before AAV-Cre injection on injection day, as well as 3 and 4 days post AAV-Cre injection. The urine collected by free urination after scruffing the mice was diluted 1:50 in cold metabolite extraction buffer (50% methanol, 30% acetonitrile and 20% water) and were vortexed for 30 s. The samples were then centrifuged at 20,800gfor 10 min at 4 °C. Liquid chromatography–mass spectrometry was performed as described previously45. The source data are presented in Supplementary Table 6.
Cell culture
MEFs
WT MEFs were isolated from one E13-E14 WT C57Bl/6 embryo. The MEFs were cultured on 10 cm Petri dishes (Corning) in Dulbecco’s modified Eagle medium supplemented with 10% FBS, 1% penicillin–streptomycin, 1% ʟ-glutamine (cDMEM) at low O2 (3%). The MEFs cultures were confirmed to be free of mycoplasma contamination. For the plasma treatments, passage (P)3–P5 MEFs were trypsinized, and the cell density was determined by using the CASY cell counter (Cambridge Bioscience, 5651808). A total of 30,000 cells (in 1 ml medium) were plated on 24-well-plate wells (with a round coverslip in each well) and were incubated with cDMEM with 1% plasma from either ΔMdm2Hep or control mice for 24 h. The cDMEM with plasma was changed with fresh cDMEM every 2 days, and 6 days after the first medium change, the cells were stained for SA β-Gal as described above. The coverslips were mounted on the slides, and the SA β-Gal+ cells were quantified by manual counting of 20 random fields of view of using a Zeiss Axiovert 200 microscope at 20× magnification.
NS cell-derived neuronal cells
Neuronal cells were derived from human foetal neural crest progenitors as previously described46. The cells were passaged using trypsin-EDTA solution and were seeded into a geltrex coated 48-well cell culture plate at a density of 5,000 cells per well with 250 μl of proliferation medium. They were allowed to proliferate for 2 days before the proliferation medium was withdrawn and replaced with differentiation medium. The growth medium was replaced with differentiation medium for 16 days before beginning the experimental procedure. The composition of the proliferation and differentiation media has been described previously47.
For the plasma treatment experiments, plasma samples were thawed on ice, vortexed and heat inactivated for 30 min at 60 oC. They were diluted in media to the desired concentration (1:100) and added to the plate for 24 h. For the additional treatment with TGFβR1i, either TGFβR1i (0.2 mM) or vehicle (dimethylsulfoxide, DMSO) were mixed with the same plasma-containing medium and stayed on the cells for 24 h. Two days later, the cells were stained for SA β-Gal, and the positive cells were quantified as described in ‘SA β-Gal staining’ section.
PCLS and PCKS
Ethics
Human kidney tissue will be collected from donor kidneys declined for transplantation and accepted for research, through the Newcastle Transplant Tissue Biobank under project IOT054.
Kidney slice culture
Eight millimetre human kidney and murine kidney (WT) or liver (Mdm2flfl or ΔMdm2Hep) tissue cores were generated using an 8 mm Stiefel biopsy punch, placed in a metal mould and 3% low gelling temperature agarose and allowed to set. The slices were then generated and cultured according to methods previously described48,49. Human kidney slices were cultured with 10 ng TGFβ1 to induce fibrosis and treated with ±10 μM TGFβR1i SB-525334 (Sigma Aldrich, S8822, batch number: 000014491).
Media transfer experiment
Murine PCLS were generated from liver (Mdm2flfl or ΔMdm2Hep), and the medium was collected and pooled after 24 and 48 h and concentrated using Amicon Ultra-15 Centrifugal Filter Units (Merck, UFC9003). WT murine kidney slices were cultured in PCKS medium containing 0.5% v/v of concentrated cultured PCLS-conditioned medium (equivalent to 25% PCLS condition medium at final concentration) from the livers of control Mdm2flfl or ΔMdm2Hep mice, with or without 200 nM AZ12601011.
Statistical analyses and graphs
The Prism 9 Software (GraphPad Software) was used for statistical analyses. The Shapiro–Wilk test was used to assess data normality. For normally distributed data, the one-way analysis of variance (ANOVA), two-way ANOVA, the Brown–Forsythe and Welch ANOVA test, paired and unpaired t-tests or the Welch’s t-test, were used to test for statistical significance between data groups. The Kruskal–Wallis test or the Mann–Whitney test were performed for non-parametric data. All statistical tests comparing two groups were two-tailed. All figures were created using the Scribus Software (v1.4.7, G.N.U. general public licence). Unless otherwise stated, all data points on the line or bar graphs represent the mean ± standard error of the mean (s.e.m.), and each dot represents a single mouse.
Statistics and reproducibility
No statistical methods were used to pre-determine sample sizes, but our sample sizes are similar to those reported in previous publications3,7,11,12. For animal experiments, the biological replicate sizes were chosen taking into account the variability observed in pilot and prior studies using AAV-TBG-Cre in the Mdm2 model. For all experiments, the animal/sample assignment was matched for sex and age-matched controls and were assigned based upon randomly assigned mouse identification markings. Batched staining and analyses alongside controls were used throughout. The investigators were not blinded for the in vivo experiments. No animals or data points were excluded from analyses. The technical staff administering the therapy were blinded to the mouse genotypes. All subsequent tissue handling and analysis were blinded and/or performed using standardized automated analyses where possible. Western blot studies were performed without blinding, given that samples were run by condition for visualization. In the figure legends, n represents the number of mice, unless explicitly stated. The data distribution for normality and testing of equal variances were assessed using Prism 9 Software. No animals or data points were excluded from analyses.
Reporting summary
Further information on research design is available in the Nature Portfolio Reporting Summary linked to this article.
Data availability
Source metabolomics data can be found in Supplementary Table 6. The fastq files and processed data for the scRNA-seq analysis of mouse kidney cells and bulk tissue transcriptomics in liver and kidney can be found on the Gene Expression Omnibus repository (accession numbers GSE189726, GSE267196 and GSE262705). Source data are provided with this paper. All other data generated and/or analysed during the current study are available from the corresponding author on reasonable request.
Code availability
No custom code or mathematical algorithms were used in this manuscript.
References
Munoz-Espin, D. & Serrano, M. Cellular senescence: from physiology to pathology. Nat. Rev. Mol. Cell Biol. 15, 482–496 (2014).
Coppé, J. P., Desprez, P. Y., Krtolica, A. & Campisi, J. The senescence-associated secretory phenotype: the dark side of tumor suppression. Annu Rev. Pathol. 5, 99–118 (2010).
Baker, D. J. et al. Naturally occurring p16Ink4a-positive cells shorten healthy lifespan. Nature 530, 184–189 (2016).
Baker, D. J. et al. Clearance of p16Ink4a-positive senescent cells delays ageing-associated disorders. Nature 479, 232–236 (2011).
Xu, M. et al. Senolytics improve physical function and increase lifespan in old age. Nat. Med. 24, 1246–1256 (2018).
Chang, J. et al. Clearance of senescent cells by ABT263 rejuvenates aged hematopoietic stem cells in mice. Nat. Med. 22, 78–83 (2016).
Bird, T. G. et al. TGFbeta inhibition restores a regenerative response in acute liver injury by suppressing paracrine senescence. Sci. Transl. Med. 10, eaan1230 (2018).
Hoare, M. et al. NOTCH1 mediates a switch between two distinct secretomes during senescence. Nat. Cell Biol. 18, 979–992 (2016).
Acosta, J. C. et al. A complex secretory program orchestrated by the inflammasome controls paracrine senescence. Nat. Cell Biol. 15, 978–990 (2013).
Teo, Y. V. et al. Notch signaling mediates secondary senescence. Cell Rep. 27, 997–1007.e1005 (2019).
Ferreira-Gonzalez, S. et al. Paracrine cellular senescence exacerbates biliary injury and impairs regeneration. Nat. Commun. 9, 1020 (2018).
Kiourtis, C. et al. Specificity and off-target effects of AAV8-TBG viral vectors for the manipulation of hepatocellular gene expression in mice. Biol. Open https://doi.org/10.1242/bio.058678 (2021).
Müller, M. et al. Human-correlated genetic HCC models identify combination therapy for precision medicine. Preprint at https://doi.org/10.21203/rs.3.rs-1638504/v1 (2022).
O’Sullivan, E. D. et al. Single-cell analysis of senescent epithelia reveals targetable mechanisms promoting fibrosis. JCI Insight 7, e154124 (2022).
Bodoy, S. et al. Inducible Slc7a7 knockout mouse model recapitulates lysinuric protein intolerance disease. Int. J. Mol. Sci. 20, 5294 (2019).
Braun, D. et al. Aminoaciduria, but normal thyroid hormone levels and signalling, in mice lacking the amino acid and thyroid hormone transporter Slc7a8. Biochem. J. 439, 249–255 (2011).
Nagamori, S. et al. Novel cystine transporter in renal proximal tubule identified as a missing partner of cystinuria-related plasma membrane protein rBAT/SLC3A1. Proc. Natl Acad. Sci. USA 113, 775–780 (2016).
Kopp, J. B. et al. Transgenic mice with increased plasma levels of TGF-beta 1 develop progressive renal disease. Lab Invest. 74, 991–1003 (1996).
Spender, L. C. et al. Preclinical evaluation of AZ12601011 and AZ12799734, inhibitors of transforming growth factor β superfamily type 1 receptors. Mol. Pharmacol. 95, 222–234 (2019).
Sansom, O. J., Griffiths, D. F. R., Reed, K. R., Winton, D. J. & Clarke, A. R. Apc deficiency predisposes to renal carcinoma in the mouse. Oncogene 24, 8205–8210 (2005).
Demaria, M. et al. An essential role for senescent cells in optimal wound healing through secretion of PDGF-AA. Dev. Cell 31, 722–733 (2014).
Hiebert, P. et al. Nrf2-mediated fibroblast reprogramming drives cellular senescence by targeting the matrisome. Dev. Cell 46, 145–161.e110 (2018).
Ritschka, B. et al. The senescence-associated secretory phenotype induces cellular plasticity and tissue regeneration. Genes Dev. 31, 172–183 (2017).
Mosteiro, L., Pantoja, C., de Martino, A. & Serrano, M. Senescence promotes in vivo reprogramming through p16Ink4aand IL-6. Aging Cell 17, e12711 (2018).
Mosteiro, L. et al. Tissue damage and senescence provide critical signals for cellular reprogramming in vivo. Science 354, aaf4445 (2016).
Xu, M. et al. JAK inhibition alleviates the cellular senescence-associated secretory phenotype and frailty in old age. Proc. Natl Acad. Sci. USA 112, E6301–E6310 (2015).
Ogrodnik, M. et al. Cellular senescence drives age-dependent hepatic steatosis. Nat. Commun. 8, 15691 (2017).
Ogrodnik, M. et al. Whole-body senescent cell clearance alleviates age-related brain inflammation and cognitive impairment in mice. Aging Cell 20, e13296 (2021).
Lin, S. et al. Prognostic role of liver biopsy in patients with severe indeterminate acute hepatitis. Clin. Gastroenterol. Hepatol. 20, 1130–1141 e1137 (2022).
Percie du Sert, N. et al. The ARRIVE guidelines 2.0: updated guidelines for reporting animal research. PLoS Biol. 18, e3000410 (2020).
Grier, J. D., Yan, W. & Lozano, G. Conditional allele of mdm2 which encodes a p53 inhibitor. Genesis 32, 145–147 (2002).
Madisen, L. et al. A robust and high-throughput Cre reporting and characterization system for the whole mouse brain. Nat. Neurosci. 13, 133–140 (2010).
Deng, C., Zhang, P., Harper, J. W., Elledge, S. J. & Leder, P. Mice lacking p21CIP1/WAF1 undergo normal development, but are defective in G1 checkpoint control. Cell 82, 675–684 (1995).
Jackson, E. L. et al. Analysis of lung tumor initiation and progression using conditional expression of oncogenic K-ras. Genes Dev. 15, 3243–3248 (2001).
Ireland, H. et al. Inducible Cre-mediated control of gene expression in the murine gastrointestinal tract: effect of loss of beta-catenin. Gastroenterology 126, 1236–1246 (2004).
Larsson, J. et al. Abnormal angiogenesis but intact hematopoietic potential in TGF‐β type I receptor‐deficient mice. EMBO J. 20, 1663–1673 (2001).
Lu, W. Y. et al. Hepatic progenitor cells of biliary origin with liver repopulation capacity. Nat. Cell Biol. 17, 971–983 (2015).
Driver, J. E. et al. Impairment of hippocampal gamma-frequency oscillations in vitro in mice overexpressing human amyloid precursor protein (APP). Eur. J. Neurosci. 26, 1280–1288 (2007).
Guillot, A., Kohlhepp, M. S., Bruneau, A., Heymann, F. & Tacke, F. Deciphering the immune microenvironment on a single archival formalin-fixed paraffin-embedded tissue section by an immediately implementable multiplex fluorescence immunostaining protocol. Cancers 12, 2449 (2020).
Engelmann, C. et al. Combination of G-CSF and a TLR4 inhibitor reduce inflammation and promote regeneration in a mouse model of ACLF. J. Hepatol. 77, 1325–1338 (2022).
Dimri, G. P. et al. A biomarker that identifies senescent human cells in culture and in aging skin in vivo. Proc. Natl Acad. Sci. USA 92, 9363–9367 (1995).
Park, J. et al. Single-cell transcriptomics of the mouse kidney reveals potential cellular targets of kidney disease. Science 360, 758–763 (2018).
Lun, A. T., Bach, K. & Marioni, J. C. Pooling across cells to normalize single-cell RNA sequencing data with many zero counts. Genome Biol. 17, 75 (2016).
Giustacchini, A. et al. Single-cell transcriptomics uncovers distinct molecular signatures of stem cells in chronic myeloid leukemia. Nat. Med. 23, 692–702 (2017).
Vande Voorde, J. et al. Improving the metabolic fidelity of cancer models with a physiological cell culture medium. Sci. Adv. https://doi.org/10.1126/sciadv.aau7314 (2019).
Kurzawa-Akanbi, M. et al. Glucocerebrosidase mutations alter the endoplasmic reticulum and lysosomes in Lewy body disease. J. Neurochem. 123, 298–309 (2012).
Madgwick, A. et al. Neural differentiation modulates the vertebrate brain specific splicing program. PLoS ONE 10, e0125998 (2015).
Paish, H. L. et al. A bioreactor technology for modeling fibrosis in human and rodent precision-cut liver slices. Hepatology 70, 1377–1391 (2019).
Leslie, J. et al. c-Rel orchestrates energy-dependent epithelial and macrophage reprogramming in fibrosis. Nat. Metab. 2, 1350–1367 (2020).
Acknowledgements
We thank the Cancer Research UK (CRUK) Scotland Institute’s histological services, biological services and molecular technology, metabolomics and bioinformatics services and central services, as well as C. Winchester (CRUK Scotland Institute) and the Veterinary Clinical Pathology Lab (University of Glasgow), for their help. We thank K. Simpon and J. Davidson at the Scottish Liver Transplant Unit and J. Dyson and E. Burton on behalf of the UK-AIH consortium for access to data in patients with liver disease. C.K., Y.-C.H., W.C., C.N., R.S., D.S., G.M., S.M., E.H.T., T.S. and A.C. were funded by Cancer Research UK (grant number A17196 and A31287). M.T.-T. was supported by Medical Research Council (MRC) funded PhD studentships (MR/N013166/1). L.M.G was funded by a PhD studentship from the National Institute for Health Research Newcastle Biomedical Research Centre. A.G. was funded by Cancer Research UK (A26813). A.L.C. was funded by William Harker Foundation. E.D.O.S. was funded by Queensland Health Targeted Clinical Research Fellowship and Metro North Clinical Research Fellowship, Queensland. D.P.B. was funded by an MRC fellowship (MR/W00089X/1). C.M.M. and P.S.H. were funded an MRC (MR/X004112/1), a Brains for Dementia (BDR-IPSC-001; a joint venture between Alzheimer’s Society and Alzheimer’s Research UK) and a National Institute for Health Research (HPRU-2012-10076) grant. The human embryonic material was provided by the joint MRC and Wellcome Trust (MR/R006237/1, MR/X008304/1 and 226202/Z/22/Z) Human Developmental Biology Resource (www.hdbr.org). A.K.N. was supported by the CRUK Rosetta Grand Challenge grant (A25045). M.M. and T.G.B. were funded by the Wellcome Trust (grant number WT107492Z) and CRUK HUNTER Accelerator Award (grant number 175 A26813). G.J.I. was funded by Cancer Research UK (grant number A29802). The programme of work on human samples (M.H., C.E., F.A., A.Q. and R.J.) was supported by a European Union’s Horizon H2020 programme grant agreement (945096). K.K. was funded by a John Goldman Fellowship sponsored by Leukaemia U.K. (2019/JGF/003). O.J.S. and T.G.B. were funded by Cancer Research UK (Grant number A21139) and an MRC programme grant (MR/Y003365/1). F.O. and L.A.B. were funded by the MRC grants (MR/K0019494/1 and MR/R023026/1) and F.O. by a Rosetrees Trust project grant (PGL22/100014).
Author information
Authors and Affiliations
Contributions
C.K. contributed to the conceptualization of the project, designed and performed animal studies, designed and performed experiments, analysed data, created the figures and wrote the manuscript (original draft and subsequent editing). M.T.-T., E.D.O. and D.P.B. performed the bioinformatics analysis of the scRNA-seq data and created the figures. L.M.G., A.C., L.H.R., L.A.B. and T.S. performed animal studies and in vitro experiments, including the human and murine slices and analysed data. Y.-C.H. and K.K. performed the scRNA-seq. C.N. and CRUK Scotland Institute’s histological services performed IHC staining. W.C. performed the bulk RNA-seq. R.S. performed the analysis of the bulk RNA-seq. D.S., G.M. and T.S. performed the metabolomics experiments. S.M., A.G., E.H.T. and M.M. assisted with animal experiments. A.K.N. assisted with experiments. P.H., C.M.M., F.E.N.L., K.K. and F.O. designed experiments and analysed data. A.C., S.T.B., G.J.I. and O.J.S. provided resources. M.H., C.E., F.A., A.Q. and R.J. collated patient data and samples and performed the human studies in patients with acute indeterminate hepatitis and generated the relevant data. T.G.B. contributed to the conceptualization of the project, assisted with data analysis and figure generation, edited the original draft, provided resources and acquired funding. All authors contributed to the drafting and editing of the manuscript.
Corresponding author
Ethics declarations
Competing interests
S.T.B. is an employee and shareholder of AstraZeneca. L.A.B. and F.O. are directors, employees and shareholders of Fibrofind, and L.H.R. is an employee and shareholder of Fibrofind. A patent entitled ‘Agents for use in a method of treating an acute liver disease’ has been filed in relation to the work associating senescence markers with patient outcomes; patent applicants: Beatson Institute for Cancer Research, University College London, Royal Free London NHS Foundation Trust, Charité – Universitätsmedizin Berlin; inventor(s)—T.G.B., F.A., R.J. and A.Q. (application number 2309181.2). R.J. is the inventor of OPA, which has been patented by UCL and licensed to Mallinckrodt Pharma. He is also the founder of Yaqrit Limited, Hepyx Limited (spin out companies from University College London) and Cyberliver. He has research collaborations with Yaqrit Limited. The other authors do not have competing interests to declare.
Peer review
Peer review information
Nature Cell Biology thanks the anonymous reviewers for their contribution to the peer review of this work. Peer reviewer reports are available.
Additional information
Publisher’s note Springer Nature remains neutral with regard to jurisdictional claims in published maps and institutional affiliations.
Extended data
Extended Data Fig. 1 The AAV8-TBG-Cre vector is hepatocyte-specific and does not result in notable genetic recombination of extra-hepatic tissues.
(a) Representative IHC images of liver (left), kidney (middle) and brain (right) sections of control and ΔMdm2Hep mice stained for RFP and p53; mice were culled 4 days post AAV injection. n=4 and 5 control and ΔMdm2Hep mice, respectively. (b), (c), (d) Automated quantification of p53+ cells and RFP+ area on liver, renal cortex and brain tissue respectively, n=4 and 5 control and ΔMdm2Hep mice, respectively, in all graphs. For panel (b), unpaired two-tailed t-test (RFP) and Mann-Whitney test (p53) were used. For panels (c) and (d), two-tailed Welch’s t-test (RFP) and two-tailed Mann-Whitney test (p53) were used. (e) Representative images from ISH-stained kidney sections with a probe that specifically detects the junction of murine Mdm2 exons 5 and 6. (f) Normalised RFP transcript counts (FPKMs) from bulk liver and bulk kidney RNA sequencing data. n=4 except n=3 in liver control; unpaired two-tailed t-test. (g) Manual quantification of P21+ renal tubular cells from either 8–12 weeks old male WT or male Mdm2E5/E6fl; R26LSL-tdTomato/LSL-tdTomato (Mdm2flox) mice, untreated (-) or intravenously injected with either 2x1011 GC/mouse AAV8-TBG-Cre (Cre) or with AAV8-TBG-Null (Null) and culled 4 days later: additional control data from Fig. 1e are presented as p21+ tubular cells per field of view (FOV), n=4 and 8 for untreated vs Cre in WT mice and n=16 and 19 Null and Cre treated ΔMdm2Hep mice; one way Anova, adjusted p value denotes Mdm2 Cre vs Null; all other comparisons p>0.99. Throughout all bars are mean ± S.E.M and the numbers on the graphs are p values. Scale bars are 50μm. Source numerical data are available in source data.
Extended Data Fig. 2 Liver senescence is associated with renal senescence.
(a) Representative images of control and ΔMdm2Hep liver sections stained for SA β-Gal; n=8 mice per group. (b) Targeted Gene Set Enrichment Analysis (GSEA) for a senescence signature on the whole liver RNA-seq dataset performed on whole liver RNA isolated from day 4 kidneys in the ΔMdm2Hep model and its control. (c) RT-qPCR analysis of Cdkn1a, Cdkn2a, Cdkn2b, Bcl2, Tgfb1, Tgfb2, Tgfb3 and Lif expression in whole liver lysates in the ΔMdm2Hep model. n=4 mice for Tgfb1, Tgfb2 and Tgfb3 and n=5 in all others; n=4 in Tgfbs due to misloading of one sample. Unpaired two-tailed t test for Cdkn1a, Cdkn2a, Tgfb1, Tgfb3 and Bcl2; two-tailed Welch’s t test for Tgfb2, Lif and Cdkn2b (unselected samples from larger cohorts; see Fig. 1 for details). (d) Representative images of control and ΔMdm2Hep model kidney sections stained for SA β-Gal. n=8 mice per group (unselected samples from larger cohorts). (e) Targeted GSEA for a senescence signature on the whole kidney RNA-seq dataset performed on whole liver RNA isolated from day 4 kidneys in the ΔMdm2Hep model and its control. (f) Cytokine arrays on whole kidney lysates for a range of SASP factors in the ΔMdm2Hep model. n=4 control mice and n=5 ΔMdm2Hep mice (unselected samples from larger cohorts). Unpaired two-tailed t-test (IL-17, LIF, GM-CSF, CXCL-1 and CCL3) or two-tailed Mann-Whitney test (CCL-2, CXCL-5). (g) Alanine aminotransferase (ALT) and alkaline phosphatase (ALP) in the plasma of ΔMdm2Hep and control mice, n=7 and 14 control and ΔMdm2Hep mice (unselected samples from larger cohorts; samples failing quality control were excluded), respectively, for both graphs; two-tailed Mann-Whitney test (ALT) or two-tailed Welch’s t-test (ALP). (h) Plasma bilirubin in ΔMdm2Hep and control mice, n=9 and 11 control and ΔMdm2Hep mice respectively (unselected samples from larger cohorts, samples failing quality control were excluded); two-tailed Mann-Whitney test. (i) Representative images of cleaved caspase 3 (CC3) IHC on liver sections of ΔMdm2Hep and control mice. Arrowheads highlight CC3+ cells. (j) Automated quantification of CC3 IHC on liver sections: data are presented as CC3+ area as a percentage of total liver area, n=6 and 7 control and ΔMdm2Hep mice respectively (unselected samples from larger cohorts); two-tailed Welch’s t-test. (k) Schematic of the CCL4 treatment of WT mice. C57Bl/6 mice were injected with CCL4 and were sacrificed 2, 3, 7 or 14 days post injection. (l) Representative images of p21-stained liver and kidney sections of CCL4-injected mice. (m) Automated quantification of p21+ liver cells on liver sections or (n) manual quantification of p21+ renal tubular cells on kidney sections of the CCL4-injected mice. n=5 mice for each timepoint except day 0 where n=4; One-way ANOVA. (o) Schematic of AAV-mediated induction of the KrasG12D mice. 8–12 weeks old mice were injected with either AAV-Null or AAV-Cre and were sacrificed 7 days post induction. (p) ALT and ALP levels in the plasma of KrasWT and KrasG12D mice. n=7 KrasWT and n=6 KrasG12D mice for both ALT and ALP. Two-tailed Mann-Whitney test (ALT) or unpaired two-tailed t-test (ALP). (q) Plasma bilirubin in KrasWT and KrasG12D mice, n=7 KrasWT and n=6 KrasG12D mice; two-tailed Mann-Whitney test. Normalised liver (r) and kidney (s) Cdkn1a reads in KrasWT versus KrasG12D mice from bulk RNAseq; n=5 mice in both groups (unselected samples from the larger cohort); unpaired two-tailed t-tests. (t) Targeted GSEA for a senescence signature on the whole RNA-seq dataset of KrasWT versus KrasG12D kidneys. (u) Top-16 upregulated pathways in an unsupervised GSEA performed on KrasWT versus KrasG12D kidneys. For all graphs, mice were culled 4 days post AAV injection. Throughout all bars are mean ± S.E.M. and the numbers on the graphs are p values. Scale bars are 50μm. Source numerical data are available in source data.
Extended Data Fig. 3 The intensity of the renal senescence-like phenotype in ΔMdm2Hep mice is proportionate to the level of liver senescence.
(a) Schematic of AAV dose titration in ΔMdm2Hep mice in the recovery-Mdm2Hep. 8–12 weeks old male Mdm2E5/E6fl; R26LSL-tdTomato/LSL-tdTomato mice were either injected with 5x1010 GC/mouse of AAV-Cre and then harvested 4, 7, 30 or 62 days post injection, or they were injected with 5x109 GC of AAV-Cre and harvested 7 days post injection. (b) Representative images of p21-stained liver and kidney sections from the AAV dose titration experiment. (c) Automated quantification of p21+ liver cells on liver sections from the AAV dose titration experiment; data are presented as percentage of total liver cells. n=4,5,4,7,8,4 and 9 from left to right;; subgroup members of the 2x1011 AAV-Cre and controls were analysed, and all member of the recovery model are included. (d) Manual quantification of p21+ renal tubular cells: data are presented as mean p21+ tubular cells per 20 fields of view (FOV); n=16,19, 4,4,3,3 and 9 from left to right; whole cohorts of 2x1011 AAV-Cre and controls are included (data for day 4 is shown also in Fig. 1e), the recovery model was performed in smaller cohorts with n= 3-9 with all biological replicates assessed included in analyses. (e) Serum levels of ALT, ALP and Bilirubin in the mice of the AAV dose titration experiment. Biological replicates (separate animals) n=7, 14, 3, 4, 3 and 4 for ALT and ALP and 9, 11, 3, 4, 3 and 4 for Bilirubin from conditions from left to right (f) Urine levels of Alanine, Phenylalanine and Tryptophan identified by liquid chromatography-mass spectrometry (LC-MS) in ΔMdm2Hep mice pre- and post- AAV-Cre injection: n=4 mice. Throughout all bars are mean ± S.E.M. Scale bars are 50μm. Source numerical data are available in source data.
Extended Data Fig. 4 Renal and brain dysfunction in response to liver senescence.
(a) Urine levels of Glutamine, Serine and Valine identified by liquid chromatography-mass spectrometry (LC-MS) in ΔMdm2Hep mice pre- and post- AAV-Cre injection: dots represent the average peak area of n=3 mice at days -2 and 0, n=4 mice at day 4 and n=5 mice at days -1 and 3; 2-way ANOVA comparing each time point to induction day (day 0). (b) Proportion of time spent by control and ΔMdm2Hep mice in the novel arm of the Y-maze 4 days before and 4 days after AAV injection: dots represent the average percentage of time spent in the novel arm for n=7 and 9 for control and ΔMdm2Hep mice respectively; 2-way ANOVA. Area under the curve (area power) (c) and frequency (Hz) (d) of the brain slice oscillations after stimulation with carbachol. n=14 brain slices (except n=12 at times 0,15,60 and 105) from 4 control mice and n=14 brain slices from 4 ΔMdm2Hep mice for every time point. Throughout all bars are mean ± S.E.M. and the numbers on the graphs are p values. Source numerical data are available in source data.
Extended Data Fig. 5 Sub-clustering and cell type assignment in the scRNA-seq data.
(a) scRNA-seq analysis of 3 kidneys from control mice and 3 kidneys from ΔMdm2Hep mice taken 4 days after induction. After single cell sequencing cells were filtered for quality based upon the number of genes expressed and percentage of mitochondrial gene reads in each event. Bar charts are shown, by each sequencing batch, total number of reads per cells (left), with cells filtered out shown in grey and those included in analyses shown in purple based upon number of reads (centre; <75 or >3000) and % mitochondrial genes/total (right; >50%). (b) UMAP plot of 24,215 single-cell transcriptomes from 6 mouse kidneys. (c) Table with violin plots showing the expression levels of marker genes across the 8 clusters. (d) UMAP plot of the cells following sub-clustering performed upon the mixed cluster shown in Fig. 3b. (e) Table with violin plots showing the expression levels of marker genes across the 6 subclusters within the mixed (#3) cluster. (f) Bar plot showing the number of RFP UMIs per cell in control and ΔMdm2Hep cells. Source numerical data are available in source data.
Extended Data Fig. 6 Liver senescence results in transcriptional changes in the renal proximal tubular cell compartment.
(a) Dot plot of pathways resulting from unsupervised GSEA of differentially expressed genes between ΔMdm2Hep and control PTCs. Differential expression analysis was performed between ΔMdm2Hep and control PTCs and the ranked gene set was used to perform unsupervised GSEA against Gene Ontology (GO) and KEGG pathways. The size of the dots represents the number of downregulated (suppressed, left) or upregulated (activated, right) genes in the ΔMdm2Hep PTCs for each pathway (count) with colour representing statistical significance; Permutation test. (b) Representative images from a single batch of dual immunofluorescence staining for p21 and renal tubular epithelial markers (LRP2 or CALB1) on ΔMdm2Hep kidneys at day 4; LRP2 is expressed on the apical brush boarder of the PTCs; n-5/6 for control/ ΔMdm2Hep respectively. Scale bars are 50μm and 5μm in inset magnification. (c) UMAP plot showing the clusters of the cells (red versus grey) of the scRNA-seq data from analysis of 3 kidneys from control mice and 3 kidneys from ΔMdm2Hep mice taken 4 days after induction highlighting cells with a positive score for the senescence signature (sen) from O’Sullivan et al.14. (d) UMAP plot of the same cells shown in panel c highlighting co-occurrence (yellow) of the p21 signatures (Fig. 3c) and the renal tubular senescence signature from O’Sullivan et al.1. (e) Heatmap of relative expression of Slc transporter genes in the PTC compartment grouped by p21 signature score in each experimental condition; PTCs without the p21 signature in both conditions are merged as the left-hand column. Source numerical data are available in source data.
Extended Data Fig. 7
Liver-derived SASP factors affect the TGFΒ and LIF/JAK-STAT signalling pathways in the kidney. (a) GSEA plot for a SASP gene set on the significant differentially expressed genes from the bulk liver RNA-seq data in the ΔMdm2Hep model versus control at day 4. (b) UMAP plots showing the distribution of the cells that have a positive score for the TGFβ gene signature in the control (left) and the ΔMdm2Hep model (right) renal cells. Inset images are representative kidney sections stained for Smad7 by ISH (RNAscope) n=3/3 for control/ ΔMdm2Hep respectively, dashed lines highlight renal tubules. (c) Representative images of dual p21 IHC/Smad7 ISH in the kidney; pink arrows highlight examples of Smad7 detection in red, whilst p21 is detected by brown 3,3′-Diaminobenzidine (DAB) staining; n=3/3 for control/ ΔMdm2Hep respectively. (d) UMAP plots showing the distribution of the cells that have a positive score for the JAK-STAT gene signature in the control (left) and the ΔMdm2Hep model (right) renal cells. Inset images are representative kidney sections stained for pSTAT3 by IHC; n=3/3 for control/ ΔMdm2Hep respectively. Scale bars are 50μm and 5μm in inset magnification. (e) Automated quantification of pSTAT3+ in renal cortical cells; data are presented as percentage of total cortical cells, n=6 and 7 in control and ΔMdm2Hep mice respectively; two-tailed Mann-Whitney test. Bars are mean ± S.E.M. and the numbers on the graphs are p values. (f) GSEA plot for a TGFβ signalling pathway gene set on the significant differentially expressed genes from the bulk liver RNA-seq in the ΔMdm2Hep model versus control at day 4. (g) Western blots for pSMAD2 and pSMAD3 and their respective total protein on whole kidney lysates from ΔMdm2Hep model and control mice at day 4. n=5 mice in each group; see experimental schematic in Fig. 1a. 1 gel was run for pSMAD2/SMAD2 and another one for pSMAD3/SMAD3. β-actin was used as a loading control on both gels. (h) Representative images of ISH (RNAScope) for Tgfb1 and Tgfb2 on liver sections of ΔMdm2Hep and control mice detected by DAB (brown); n=3/3 for control/ ΔMdm2Hep respectively for each ISH. (i) Representative images of dual p21 IHC/Tgfb1 ISH (RNAScope) in the liver; Tgfb1 ligand detection in red, whilst p21 is detected by brown DAB staining; n=3/3 for control/ ΔMdm2Hep respectively. Normalised Tgfbr1, Tgfbr2 and Tgfbr3 transcript counts (FPKMs) from bulk liver (j) and kidney (k) at day 4 in the ΔMdm2Hep model versus control, n=4 except n=3 in liver control; both unpaired two-tailed t-test. All bars are mean ± S.E.M and the numbers on the graphs are p values. (l) Representative images of ISH (RNAScope) for Tgfbr1 on kidney sections of ΔMdm2Hep model and control mice at day 4 detected by brown DAB staining; n=3/3 for control/ ΔMdm2Hep respectively. Dashed lines highlight renal tubules. Scale bars are 50μm. Source numerical data and unprocessed blots are available in source data.
Extended Data Fig. 8 Systemic inhibition of the TGFβ signalling pathway does not affect liver senescence; see experimental schematic in Fig. 5a.
(a) Western blots for pSMAD2, pSMAD3 and their non-phosphorylated forms on whole kidney lysates from vehicle- and TGFβR1i-treated ΔMdm2Hep mice. n=5 mice in each group. 1 gel was run for pSMAD2/SMAD2 and another one for pSMAD3/SMAD3. β-actin was used as a loading control on both gels. (b) Representative images of p21 IHC on liver sections of vehicle- and TGFβR1i-treated ΔMdm2Hep mice. (c) Automated quantification of p21+ liver cells on liver sections of vehicle- and TGFβR1i-treated ΔMdm2Hep mice: data are presented as percentage of total liver cells, n=6 mice for each group; unpaired two-tailed t-test. (d) Representative images of p21 IHC on kidney sections of vehicle- and TGFβR1i-treated KrasG12D mice. (e) Manual quantification of p21+ renal tubular cells in vehicle- and TGFβR1i-treated KrasG12D mice: data are presented as mean p21+ tubular cells per 20 FOVs, n=6 and 7 vehicle- and TGFβR1i-treated KrasG12D mice respectively; two-tailed Welch’s t-test. (f) Urine levels of Serine in ΔMdm2Hep model over time, before and after AAV-Cre injection (Day 0). n=4 and 5 vehicle- and TGFβR1i-treated mice, respectively, per time point; two-tailed Welch’s t-test comparing vehicle to TGFβR1i-treated mice at day 4. (g) Automated quantification of p21+ liver cells on liver sections of vehicle and rapamycin-treated ΔMdm2Hep model mice 4 days after AAV induction (2x1011 GC/mouse); data are presented as percentage of total liver cells, n=5 and n=6 vehicle- and rapamycin-treated mice respectively; two-tailed Mann-Whitney test. (h) Manual quantification of p21+ renal cortical cells on kidney sections of vehicle- and rapamycin-treated ΔMdm2Hep mice: n=5 and n=6 vehicle- and rapamycin-treated mice respectively; two-tailed Welch’s t-test. (i) Automated quantification of p21+ lung cells on lung sections of vehicle- and rapamycin-treated ΔMdm2Hep mice: data are presented as percentage of total lung cells, n=5 and n=6 vehicle- and rapamycin-treated mice respectively; two-tailed Welch’s t-test. Throughout all bars are mean ± S.E.M. and the numbers on the graphs are p values. Scale bars are 50μm. Source numerical data and unprocessed blots are available in source data.
Supplementary information
Supplementary Tables (download XLSX )
Supplementary Table 1. Clinical parameters. Supplementary Table 2. Plasma cytokine analyses. Supplementary Table 3. Antibodies. Supplementary Table 4. qPCR primer sets. Supplementary Table 5. Gene signatures. Supplementary Table 6. Metabolomic data.
Source data
Source Data Fig. 1 (download PDF )
Raw images from western blots.
Source Data Extended Table 1 (download XLSX )
Source quantitative data for all figures and extended data figures.
Rights and permissions
Open Access This article is licensed under a Creative Commons Attribution 4.0 International License, which permits use, sharing, adaptation, distribution and reproduction in any medium or format, as long as you give appropriate credit to the original author(s) and the source, provide a link to the Creative Commons licence, and indicate if changes were made. The images or other third party material in this article are included in the article’s Creative Commons licence, unless indicated otherwise in a credit line to the material. If material is not included in the article’s Creative Commons licence and your intended use is not permitted by statutory regulation or exceeds the permitted use, you will need to obtain permission directly from the copyright holder. To view a copy of this licence, visit http://creativecommons.org/licenses/by/4.0/.
About this article
Cite this article
Kiourtis, C., Terradas-Terradas, M., Gee, L.M. et al. Hepatocellular senescence induces multi-organ senescence and dysfunction via TGFβ. Nat Cell Biol 26, 2075–2083 (2024). https://doi.org/10.1038/s41556-024-01543-3
Received:
Accepted:
Published:
Version of record:
Issue date:
DOI: https://doi.org/10.1038/s41556-024-01543-3
This article is cited by
-
Autophagy–senescence interplay in kidney disease: mechanistic insights and therapeutic potential
Molecular Biology Reports (2026)
-
Aging increases susceptibility to liver fibrosis through enhanced NAT10-mediated ac4C modification of TGFβ1 mRNA
Genome Medicine (2025)
-
Menopausal status, transition, and age at menopause with accelerated biological aging across multiple organ systems: findings from two cohort studies
BMC Medicine (2025)
-
Constructing biomimetic microenvironments for liver regeneration
Journal of Nanobiotechnology (2025)
-
Association of albumin-bilirubin grade with prognosis in ICU patients with pulmonary edema: a retrospective cohort study and a predictive model based on machine learning
BMC Pulmonary Medicine (2025)







