Extended Data Fig. 5: Sub-clustering and cell type assignment in the scRNA-seq data.
From: Hepatocellular senescence induces multi-organ senescence and dysfunction via TGFβ

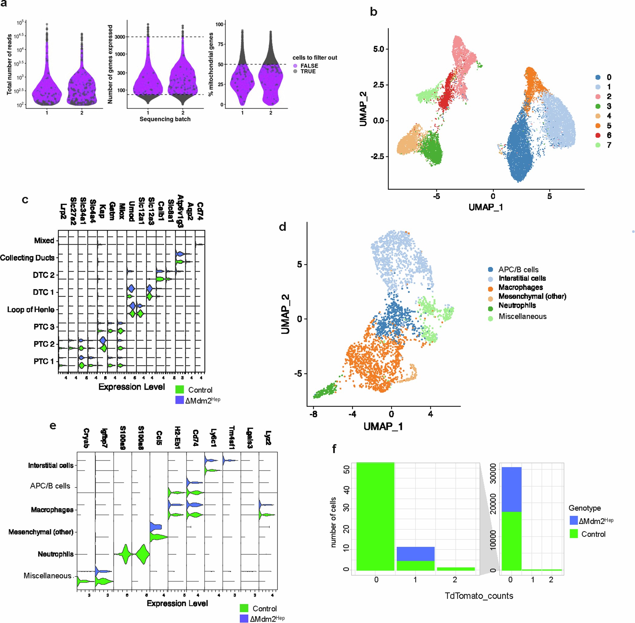
(a) scRNA-seq analysis of 3 kidneys from control mice and 3 kidneys from ΔMdm2Hep mice taken 4 days after induction. After single cell sequencing cells were filtered for quality based upon the number of genes expressed and percentage of mitochondrial gene reads in each event. Bar charts are shown, by each sequencing batch, total number of reads per cells (left), with cells filtered out shown in grey and those included in analyses shown in purple based upon number of reads (centre; <75 or >3000) and % mitochondrial genes/total (right; >50%). (b) UMAP plot of 24,215 single-cell transcriptomes from 6 mouse kidneys. (c) Table with violin plots showing the expression levels of marker genes across the 8 clusters. (d) UMAP plot of the cells following sub-clustering performed upon the mixed cluster shown in Fig. 3b. (e) Table with violin plots showing the expression levels of marker genes across the 6 subclusters within the mixed (#3) cluster. (f) Bar plot showing the number of RFP UMIs per cell in control and ΔMdm2Hep cells. Source numerical data are available in source data.