Extended Data Fig. 8: Systemic inhibition of the TGFβ signalling pathway does not affect liver senescence; see experimental schematic in Fig. 5a.
From: Hepatocellular senescence induces multi-organ senescence and dysfunction via TGFβ

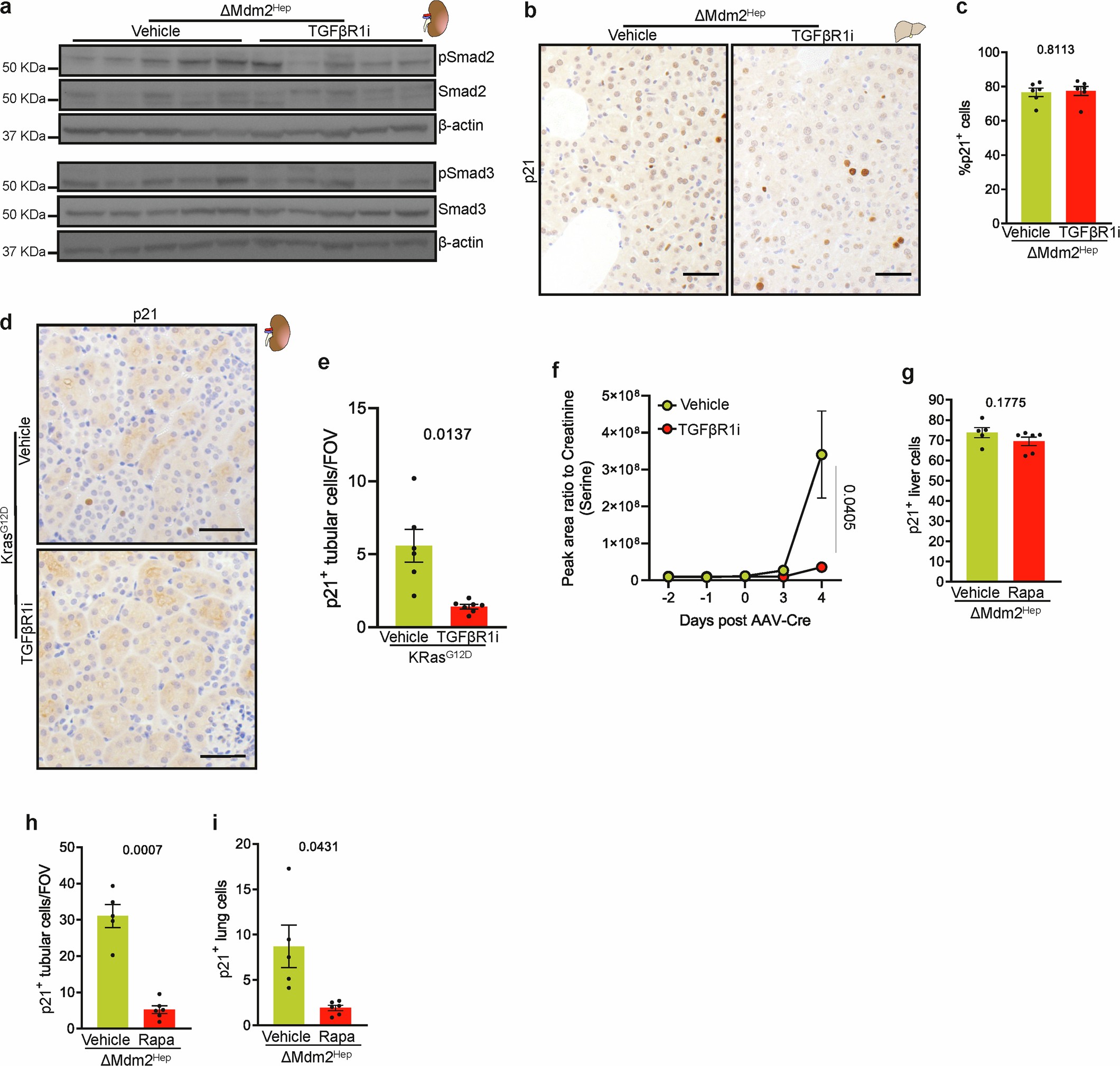
(a) Western blots for pSMAD2, pSMAD3 and their non-phosphorylated forms on whole kidney lysates from vehicle- and TGFβR1i-treated ΔMdm2Hep mice. n=5 mice in each group. 1 gel was run for pSMAD2/SMAD2 and another one for pSMAD3/SMAD3. β-actin was used as a loading control on both gels. (b) Representative images of p21 IHC on liver sections of vehicle- and TGFβR1i-treated ΔMdm2Hep mice. (c) Automated quantification of p21+ liver cells on liver sections of vehicle- and TGFβR1i-treated ΔMdm2Hep mice: data are presented as percentage of total liver cells, n=6 mice for each group; unpaired two-tailed t-test. (d) Representative images of p21 IHC on kidney sections of vehicle- and TGFβR1i-treated KrasG12D mice. (e) Manual quantification of p21+ renal tubular cells in vehicle- and TGFβR1i-treated KrasG12D mice: data are presented as mean p21+ tubular cells per 20 FOVs, n=6 and 7 vehicle- and TGFβR1i-treated KrasG12D mice respectively; two-tailed Welch’s t-test. (f) Urine levels of Serine in ΔMdm2Hep model over time, before and after AAV-Cre injection (Day 0). n=4 and 5 vehicle- and TGFβR1i-treated mice, respectively, per time point; two-tailed Welch’s t-test comparing vehicle to TGFβR1i-treated mice at day 4. (g) Automated quantification of p21+ liver cells on liver sections of vehicle and rapamycin-treated ΔMdm2Hep model mice 4 days after AAV induction (2x1011 GC/mouse); data are presented as percentage of total liver cells, n=5 and n=6 vehicle- and rapamycin-treated mice respectively; two-tailed Mann-Whitney test. (h) Manual quantification of p21+ renal cortical cells on kidney sections of vehicle- and rapamycin-treated ΔMdm2Hep mice: n=5 and n=6 vehicle- and rapamycin-treated mice respectively; two-tailed Welch’s t-test. (i) Automated quantification of p21+ lung cells on lung sections of vehicle- and rapamycin-treated ΔMdm2Hep mice: data are presented as percentage of total lung cells, n=5 and n=6 vehicle- and rapamycin-treated mice respectively; two-tailed Welch’s t-test. Throughout all bars are mean ± S.E.M. and the numbers on the graphs are p values. Scale bars are 50μm. Source numerical data and unprocessed blots are available in source data.