Fig. 4: Hepatic SASP in plasma induces senescence.
From: Hepatocellular senescence induces multi-organ senescence and dysfunction via TGFβ

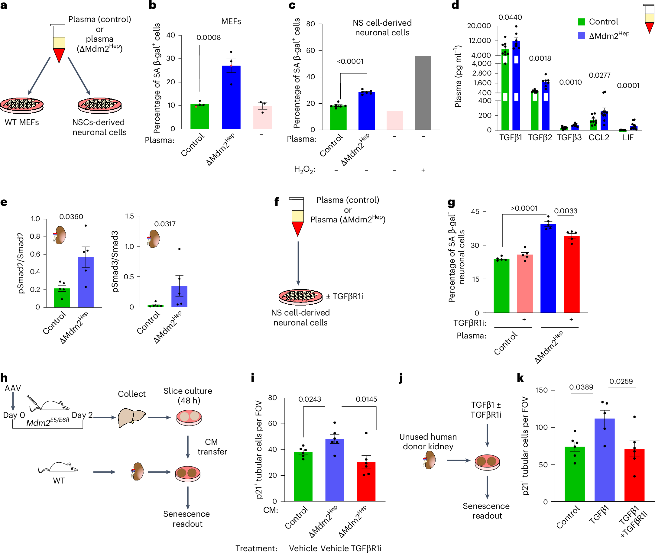
a, A schematic of the in vitro plasma treatment. WT MEFs and neuronal cells were treated with plasma from control/ΔMdm2Hep mice and stained for SA β-Gal. b, Manual quantification of SA β-Gal+ WT MEFs. Each dot represents one technical replicate. Each of the two biological replicates (one mouse’s plasma sample, with 1/3 technical replicates shown as red/black points, respectively) from both control/ΔMdm2Hep; n = 3 technical replicates for no plasma control. One-way ANOVA compares all the technical replicates. c, Manual quantification of SA β-Gal+ NS cell-derived neuronal cells. Each dot represents the average of the technical triplicates of one biological replicate for each group (n = 6 biological replicates). For the ‘no plasma’ groups, each bar is the mean of four technical replicates (n = 1 biological replicate), one-way ANOVA. d, The plasma levels of TGFβ1, TGFβ2, TGFβ3, CCL2 and LIF. For the TGFβ ligands: n = 9/7, CCL2: n = 9/10, LIF: n = 7/10 control/ΔMdm2Hep plasma samples, respectively; unpaired two-tailed t-test, Welch’s t-test and Mann–Whitney U test for TGFβ1, TGFβc3 and TGFβ2 and CCL2 and LIF, respectively. Each dot represents one biological replicate (one mouse’s plasma sample). e, Quantification of western blot band signal intensity (Extended Data Fig. 8c) normalized to β-actin; n = 5 each, two-tailed Welch’s t-test/Mann–Whitney for pSMAD2/SMAD2/pSMAD3/SMAD3. f, A schematic of TGFβ inhibitor treatment. g, Plasma-treated neuronal cells were treated with either TGFβR1i (AZ12601011, AstraZeneca) or vehicle (DMSO), stained for SA β-Gal and manually quantified. Each dot represents the average of a technical triplicate from one biological replicate (one mouse’s plasma sample); n = 5 each, one-way ANOVA. h, A schematic of the transfer of conditioned media (CM) in murine slice culture experiments. The livers of Mdm2E5/E6fl/R26LSL-tdTomato/LSL-tdTomato mice were collected 2 days after AAV-Null/AAV-Cre (n = 6 each). CM was collected 48 h later and added, with TGFβR1i or vehicle, to ex vivo-cultured WT murine kidney slices. i, Manual quantification of kidney slice p21+ cells, n = 6 each; unpaired two-tailed t-tests. j, A schematic of a human kidney slice experiment. k, Human kidney slices were treated with TGFβ1 with or without TGFβR1i ex vivo, and p21+ renal cells were manually quantified; n = 6 each group, one-way ANOVA. All the bars are the mean ± s.e.m., and the numbers on the graphs are the P values. The source numerical data are available in Source data.