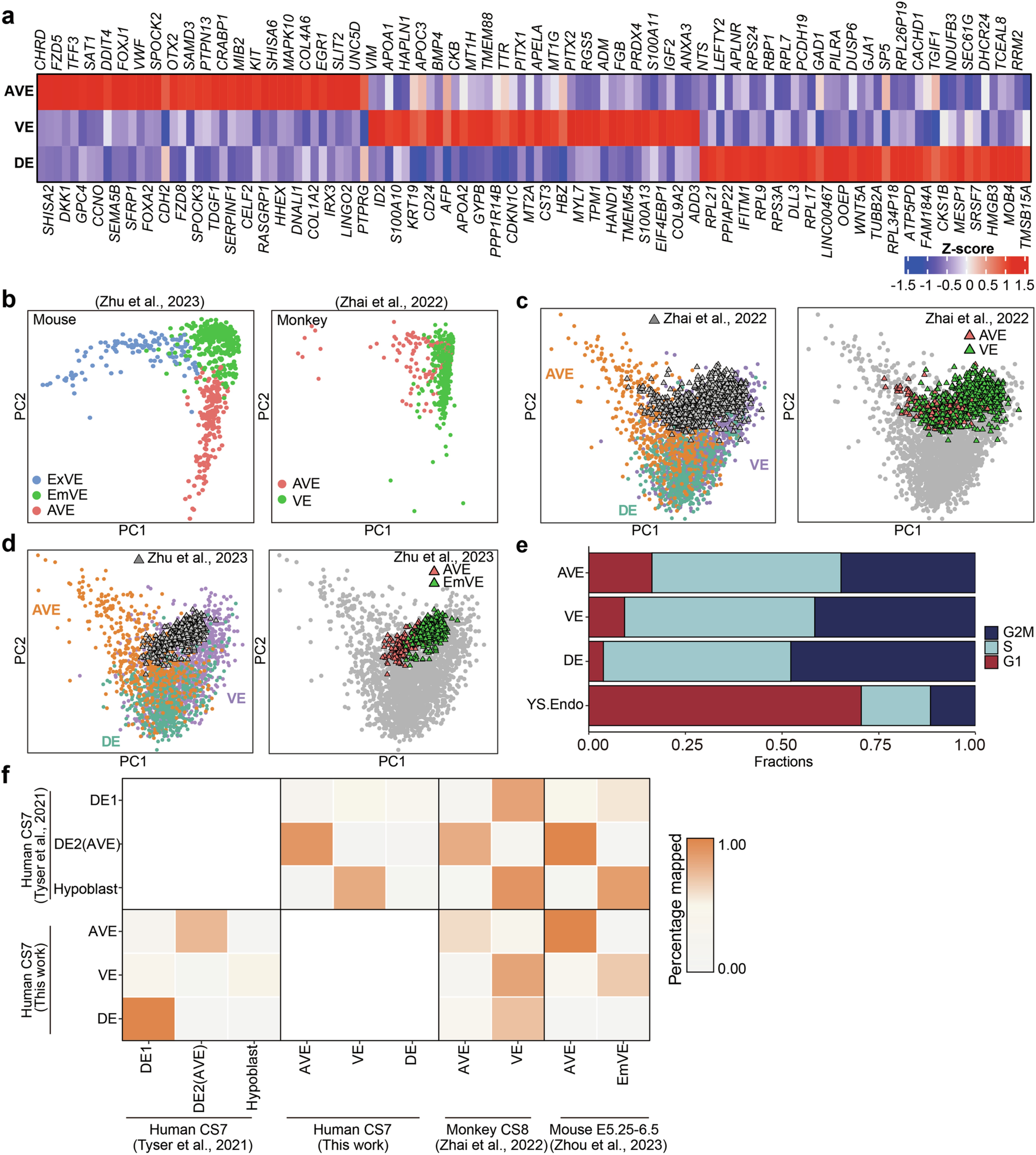
Extended Data Fig. 7: Comparison analysis of AVE from human, monkey and mouse.
From: Spatial transcriptomic characterization of a Carnegie stage 7 human embryo

a. Heatmap plot showing the expression of top 20 markers in endoderm cells. b. Left: PCA plot of visceral endoderm subclusters in mouse E5.25-E6.5 stages. Right: PCA plot of visceral endoderm subclusters in monkey CS8 gastrula. ExVE, embryonic visceral endoderm; EmVE, embryonic visceral endoderm; AVE, anterior visceral endoderm; VE, visceral endoderm. c. PCA plot of the visceral endoderm (VE) cells from human CS7 and monkey CS8 stage. Left: colours indicate clusters; shape indicates monkey. Right: colours indicate cell clusters of monkeys. d. PCA plot of the visceral endoderm (VE) cells from human CS7 and mouse E5.25-E6.5 stages. Left: colours indicate clusters; shape indicate mouse. Right: colours indicate cell clusters of mice. e. Bar plot showing the percentage of cells based on cell cycle-related genes in endodermal subclusters. f. Heatmap showing the percentage cells of endoderm cells allocated to human cells at CS7, monkey cells at CS8, and mouse cells at E5.25-E6.5. DE, definitive endoderm; VE, visceral endoderm; AVE, anterior visceral endoderm; EmVE, embryonic visceral endoderm.