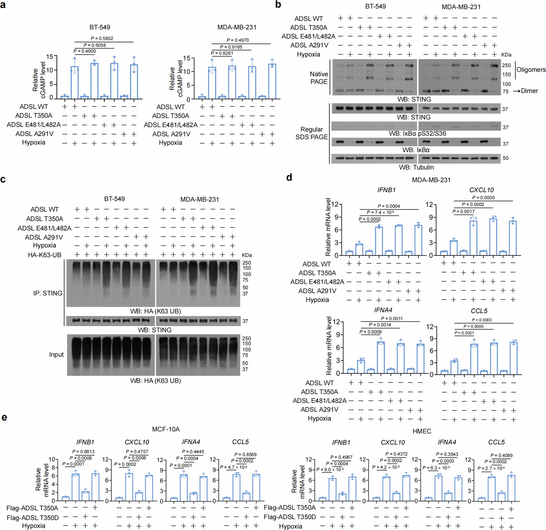
Extended Data Fig. 3: ADSL T350 phosphorylation inhibits hypoxia-induced STING activation and subsequent IRF3-mediated cytokine gene expression.
From: ADSL-generated fumarate binds and inhibits STING to promote tumour immune evasion

(a) Parental BT-549 and MDA-MB-231 cells as well as the indicated clones with knock-in expression of ADSL T350A, E481/L482A and A291V were treated with or without hypoxia for 6 h. Relative intercellular cGAMP level was measured (n = 3 biological experiments). (b) Parental BT-549 and MDA-MB-231 cells as well as the indicated clones with knock-in expression of ADSL T350A, E481/L482A and A291V were treated with or without hypoxia for 6 h. Total cell lysates were resolved by native PAGE or SDS–PAGE, followed by immunoblotting analysis as indicated. (c) Parental BT-549 and MDA-MB-231 cells as well as the indicated clones with knock-in expression of ADSL T350A, E481/L482A and A291V were transfected with HA-K63-UB and treated with or without hypoxia. Total lysates were harvested for immunoprecipitation and immunoblotting analyses as indicated. (d) Parental MDA-MB-231 cells and the indicated clones with knock-in expression of E481/L482A, T350A and A291V mutants were stimulated with or without hypoxia for 12 h. The mRNA expression levels of IRF3 target genes were measured using quantitative PCR (n = 3 biological experiments). (e) MCF-10A and HMEC cells transfected with Flag-ADSL T350A or T350D. Twenty-four hours later, the cells were stimulated with or without hypoxia for 12 h. The mRNA expression levels of IRF3 target genes were measured using quantitative PCR (n = 3 biological experiments). Data are representative of as mean ± SD; Statistical significance was determined by two-tailed Student’s t-test. Experiments were repeated three times (b and c) with similar results.