Abstract
Highly aggressive tumours have evolved to restrain the cGAS–STING pathway for immune evasion, and the mechanisms underlying this hijacking remain unknown. Here we demonstrate that hypoxia induces robust STING activation in normal mammary epithelial cells but not in breast cancer cells. Mechanistically, adenylosuccinate lyase (ADSL), a key metabolic enzyme in de novo purine synthesis, is highly expressed in breast cancer tissues and is phosphorylated at T350 by hypoxia-activated IKKβ. Phosphorylated ADSL interacts with STING at the endoplasmic reticulum, where ADSL-produced fumarate binds to STING, leading to the inhibition of cGAMP binding to STING, STING activation and subsequent IRF3-dependent cytokine gene expression. Disrupting the ADSL–STING association promotes STING activation and blunts tumour growth. Notably, a combination treatment with ADSL endoplasmic reticulum translocation-blocking peptide and anti-PD-1 antibody induces an additive inhibitory effect on tumour growth accompanying a substantially increased immune response. Notably, ADSL T350 phosphorylation levels are inversely correlated with levels of STING activation and predicate poor prognosis in patients with breast cancer. These findings highlight a pivotal role of the metabolite fumarate in inhibiting STING activation and uncover new strategies to improve immune-checkpoint therapy by targeting ADSL-moonlighting function-mediated STING inhibition.
This is a preview of subscription content, access via your institution
Access options
Access Nature and 54 other Nature Portfolio journals
Get Nature+, our best-value online-access subscription
$32.99 / 30 days
cancel any time
Subscribe to this journal
Receive 12 print issues and online access
$259.00 per year
only $21.58 per issue
Buy this article
- Purchase on SpringerLink
- Instant access to the full article PDF.
USD 39.95
Prices may be subject to local taxes which are calculated during checkout







Similar content being viewed by others
Data availability
Mass spectrometry data have been deposited in ProteomeXchange under accession code PXD059420. The UniProt protein database (EMBL-EBI) was used for protein identification. The human TNBC data were derived from the TCGA Research Network. The dataset derived from this resource that supports the findings of this study is available at https://gdc-hub.s3.us-east-1.amazonaws.com/download/TCGA-BRCA.star_counts.tsv.gz. Source data are provided with this paper. All other data supporting the findings of this study are available from the corresponding author on reasonable request.
References
Li, T. & Chen, Z. J. The cGAS-cGAMP-STING pathway connects DNA damage to inflammation, senescence, and cancer. J. Exp. Med. 215, 1287–1299 (2018).
Roers, A., Hiller, B. & Hornung, V. Recognition of endogenous nucleic acids by the innate immune system. Immunity 44, 739–754 (2016).
Sun, L., Wu, J., Du, F., Chen, X. & Chen, Z. J. Cyclic GMP-AMP synthase is a cytosolic DNA sensor that activates the type I interferon pathway. Science 339, 786–791 (2013).
Wu, J. et al. Cyclic GMP-AMP is an endogenous second messenger in innate immune signaling by cytosolic DNA. Science 339, 826–830 (2013).
Ishikawa, H. & Barber, G. N. STING is an endoplasmic reticulum adaptor that facilitates innate immune signalling. Nature 455, 674–678 (2008).
Burdette, D. L. et al. STING is a direct innate immune sensor of cyclic di-GMP. Nature 478, 515–518 (2011).
Liu, S. et al. Phosphorylation of innate immune adaptor proteins MAVS, STING, and TRIF induces IRF3 activation. Science 347, aaa2630 (2015).
Hopfner, K. P. & Hornung, V. Molecular mechanisms and cellular functions of cGAS-STING signalling. Nat. Rev. Mol. Cell Biol. 21, 501–521 (2020).
Zhao, B. et al. A conserved PLPLRT/SD motif of STING mediates the recruitment and activation of TBK1. Nature 569, 718–722 (2019).
Barber, G. N. STING: infection, inflammation and cancer. Nat. Rev. Immunol. 15, 760–770 (2015).
Gulen, M. F. et al. cGAS-STING drives ageing-related inflammation and neurodegeneration. Nature 620, 374–380 (2023).
Fang, L. et al. Methionine restriction promotes cGAS activation and chromatin untethering through demethylation to enhance antitumor immunity. Cancer Cell 41, 1118–1133 e1112 (2023).
Li, J. et al. Non-cell-autonomous cancer progression from chromosomal instability. Nature 620, 1080–1088 (2023).
Cho, M. G. et al. MRE11 liberates cGAS from nucleosome sequestration during tumorigenesis. Nature 625, 585–592 (2024).
Reed, V. L., Mack, D. O. & Smith, L. D. Adenylosuccinate lyase as an indicator of breast and prostate malignancies: a preliminary report. Clin. Biochem. 20, 349–351 (1987).
Bardot, V. et al. Purine and pyrimidine metabolism in human gliomas: relation to chromosomal aberrations. Br. J. Cancer 70, 212–218 (1994).
Terzuoli, L. et al. Determination of p185 and adenylosuccinate lyase (ASL) activity in preneoplastic colon lesions and intestinal mucosa of human subjects. Clin. Biochem. 31, 523–528 (1998).
Dewulf, J. P., Marie, S. & Nassogne, M. C. Disorders of purine biosynthesis metabolism. Mol. Genet. Metab. 136, 190–198 (2022).
Zurlo, G. et al. Prolyl hydroxylase substrate adenylosuccinate lyase is an oncogenic driver in triple negative breast cancer. Nat. Commun. 10, 5177 (2019).
Brandizzi, F. & Barlowe, C. Organization of the ER-Golgi interface for membrane traffic control. Nat. Rev. Mol. Cell Biol. 14, 382–392 (2013).
Cheng, J. et al. Cancer-cell-derived fumarate suppresses the anti-tumor capacity of CD8(+) T cells in the tumor microenvironment. Cell. Metab. 35, 961–978 e910 (2023).
Liang, Y., Hannan, R. & Fu, Y. X. Type I IFN activating type I dendritic cells for antitumor immunity. Clin. Cancer Res. 27, 3818–3824 (2021).
Benguigui, M. et al. Interferon-stimulated neutrophils as a predictor of immunotherapy response. Cancer Cell 42, 253–265 e212 (2024).
Yong, C., Stewart, G. D. & Frezza, C. Oncometabolites in renal cancer. Nat. Rev. Nephrol. 16, 156–172 (2020).
Jiang, Y. et al. Local generation of fumarate promotes DNA repair through inhibition of histone H3 demethylation. Nat. Cell Biol. 17, 1158–1168 (2015).
Vavrina, Z. et al. Protein–ligand interactions in the STING binding site probed by rationally designed single-point mutations: experiment and theory. Biochemistry 60, 607–620 (2021).
Shang, M. et al. 2’,3’-Cyclic GMP-AMP dinucleotides for STING-mediated immune modulation: principles, immunotherapeutic potential, and synthesis. ChemMedChem 17, e202100671 (2022).
Kulkarni, R. A. et al. A chemoproteomic portrait of the oncometabolite fumarate. Nat. Chem. Biol. 15, 391–400 (2019).
Ge, X. et al. Fumarate inhibits PTEN to promote tumorigenesis and therapeutic resistance of type2 papillary renal cell carcinoma. Mol. Cell 82, 1249–1260 e1247 (2022).
Humphries, F. et al. Targeting STING oligomerization with small-molecule inhibitors. Proc. Natl Acad. Sci. USA 120, e2305420120 (2023).
Wise, D. R. et al. Hypoxia promotes isocitrate dehydrogenase-dependent carboxylation of α-ketoglutarate to citrate to support cell growth and viability. Proc. Natl Acad. Sci. USA 108, 19611–19616 (2011).
Tang, K. et al. Hypoxia-reprogrammed tricarboxylic acid cycle promotes the growth of human breast tumorigenic cells. Oncogene 38, 6970–6984 (2019).
Cong, X. et al. Crystal structures of porcine STING(CBD)-CDN complexes reveal the mechanism of ligand recognition and discrimination of STING proteins. J. Biol. Chem. 294, 11420–11432 (2019).
Zhang, X. et al. Cyclic GMP-AMP containing mixed phosphodiester linkages is an endogenous high-affinity ligand for STING. Mol. Cell 51, 226–235 (2013).
Yin, J. et al. Reactivating PTEN to impair glioma stem cells by inhibiting cytosolic iron-sulfur assembly. Sci. Transl. Med. 16, eadg5553 (2024).
Hooftman, A. et al. Macrophage fumarate hydratase restrains mtRNA-mediated interferon production. Nature 615, 490–498 (2023).
Burgener, A. V. et al. SDHA gain-of-function engages inflammatory mitochondrial retrograde signaling via KEAP1-Nrf2. Nat. Immunol. 20, 1311–1321 (2019).
Zecchini, V. et al. Fumarate induces vesicular release of mtDNA to drive innate immunity. Nature 615, 499–506 (2023).
Zheng, L. et al. Reversed argininosuccinate lyase activity in fumarate hydratase-deficient cancer cells. Cancer Metab. 1, 12 (2013).
Ternette, N. et al. Inhibition of mitochondrial aconitase by succination in fumarate hydratase deficiency. Cell Rep. 3, 689–700 (2013).
Prabhakar, N. R., Peng, Y. J. & Nanduri, J. Hypoxia-inducible factors and obstructive sleep apnea. J. Clin. Invest. 130, 5042–5051 (2020).
Wender, P. A. et al. The design, synthesis, and evaluation of molecules that enable or enhance cellular uptake: peptoid molecular transporters. Proc. Natl Acad. Sci. USA 97, 13003–13008 (2000).
Ludwig, B. S., Kessler, H., Kossatz, S. & Reuning, U. RGD-binding integrins revisited: how recently discovered functions and novel synthetic ligands (re-)shape an ever-evolving field. Cancers https://doi.org/10.3390/cancers13071711 (2021).
Hanahan, D. Hallmarks of cancer: new dimensions. Cancer Discov. 12, 31–46 (2022).
Kwon, J. & Bakhoum, S. F. The cytosolic DNA-sensing cGAS–STING pathway in cancer. Cancer Discov. 10, 26–39 (2020).
Xu, D. et al. The evolving landscape of noncanonical functions of metabolic enzymes in cancer and other pathologies. Cell Metab. 33, 33–50 (2021).
Li, X. et al. A splicing switch from ketohexokinase-C to ketohexokinase-A drives hepatocellular carcinoma formation. Nat. Cell Biol. 18, 561–571 (2016).
Xu, D. et al. The protein kinase activity of fructokinase A specifies the antioxidant responses of tumor cells by phosphorylating p62. Sci. Adv. 5, eaav4570 (2019).
Xu, D. et al. The gluconeogenic enzyme PCK1 phosphorylates INSIG1/2 for lipogenesis. Nature 580, 530–535 (2020).
Zhang, C. et al. Structural basis of STING binding with and phosphorylation by TBK1. Nature 567, 394–398 (2019).
Jin, L. et al. The PLAG1–GDH1 axis promotes anoikis resistance and tumor metastasis through CamKK2-AMPK signaling in LKB1-deficient lung cancer. Mol. Cell 69, 87–99 e87 (2018).
Lavinder, J. J., Hari, S. B., Sullivan, B. J. & Magliery, T. J. High-throughput thermal scanning: a general, rapid dye-binding thermal shift screen for protein engineering. J. Am. Chem. Soc. 131, 3794–3795 (2009).
Luteijn, R. D. et al. SLC19A1 transports immunoreactive cyclic dinucleotides. Nature 573, 434–438 (2019).
Dimauro, I., Pearson, T., Caporossi, D. & Jackson, M. J. A simple protocol for the subcellular fractionation of skeletal muscle cells and tissue. BMC Res. Notes 5, 513 (2012).
Wu, J., Dobbs, N., Yang, K. & Yan, N. Interferon-independent activities of mammalian STING mediate antiviral response and tumor immune evasion. Immunity 53, 115–126 e115 (2020).
Acknowledgements
This study was supported by grants from the Ministry of Science and Technology of the People’s Republic of China (2021YFA0805600, D.X.; 2020YFA0803300, Z.L.; and 2023YFC2606500, P.Z.), the National Natural Science Foundation of China (82188102, 82030074, Z.L.; 32470815, 92157113, 82072630, D.X.; 82372814, 82173114, Z.W.; 82072640, P.H.; 82402048, Z.H.; and 82473125, B.L.), the Zhejiang Natural Science Foundation Key Project (LD22H160002, D.X.; and LD21H160003, Z.L.), Zhejiang Natural Science Foundation Discovery Project (LQ22H160023, Z.W.), the Zhejiang University Research Fund (188020*194221901/029, Z.L.) and the Postdoctoral Fellowship Program of Chinese Postdoctoral Science Foundation (GZC20241481, Z.H.). Z.L. is the Kuancheng Wang Distinguished Chair. We gratefully acknowledge the support of the K.C. Wong Education Foundation. We are grateful to W. Qin (Fudan University Shanghai Cancer Center) and Y. Bi (The Second Affiliated Hospital, Zhejiang University School of Medicine) for their assistance in the collection of clinical samples. We thank Z. Mao (Department of Polymer Science and Engineering, Zhejiang University) for his technical guidance on the preparation of peptide-loaded liposome nanoparticles.
Author information
Authors and Affiliations
Contributions
D.X. conceived and designed the study and wrote the paper. D.X. and Z.L. acquired funding support and supervised the study. Y.D., P.H., B.L., Z.W., Y.H., Y.L., S.L. and L.Y. performed most of the experiments, including cell biology, biochemical experiments and animal studies. Z.H. conducted the flow cytometry analyses. S.W. and P.Z. were involved in MD simulation analyses. M.L., L.X., Q.W., Y.M. and G.L. checked and revised the paper. X.B., S.D. and T.L. provided technical support and reviewed and edited the paper.
Corresponding author
Ethics declarations
Competing interests
The authors declare no competing interests.
Peer review
Peer review information
Nature Cell Biology thanks Lingyin Li and the other, anonymous, reviewer(s) for their contribution to the peer review of this work.
Additional information
Publisher’s note Springer Nature remains neutral with regard to jurisdictional claims in published maps and institutional affiliations.
Extended data
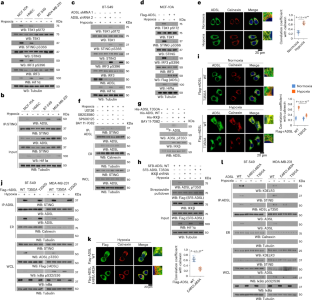
Extended Data Fig. 1 Highly expressed ADSL in breast cancer cells interacts with and inhibits STING activation in an IKKβ-dependent manner.
Immunoprecipitation and immunoblotting assays were performed with the indicated antibodies, representative results from three independent experiments are shown. (a) MCF-10A and HMEC cells were treated with hypoxia for the indicated periods of time. (b) MCF-10A and BT-549 cells were treated with hypoxia for the indicated periods of time. Relative intercellular cGAMP level was measured (n = 3 biological experiments). (c) BT-549 cells with or without expression of Flag-STING were treated with or without hypoxia for 6 h. The immunoprecipitated Flag-STING were eluted with Flag peptide stained with Coomassie Brilliant Blue after SDS–PAGE. Mass spectrometry-identified protein peptide hits are shown. (d) The total cell lysates of MCF-10A, HMEC, BT-549 and MDA-MB-231 cells were harvested for immunoblotting analyses. (e) ADSL expression levels were analysed in normal tissues (n = 113) and TNBC tissues (n = 195) using a TCGA dataset. Normal: minimum, 10.296; maximum, 12.281; and median 11.323; TNBC: minimum, 10.408; maximum, 13.308; and median, 11.827. The horizontal lines mark the median, the box limits indicate the 25th and 75th percentiles. Statistical analyses were performed using a non-parametric Wilcoxon test. (f) Whole cell lysate (WCL), cytosolic and ER fractions were prepared from BT-549 and MDA-MB-231 cells stimulated with or without hypoxia. Cellular fractions from equal numbers of cells were analysed using immunoblotting. The relative ADSL abundance in different fractions was quantified (n = 3 biological experiments). (g) A GST pulldown assay was performed by mixing purified His-ADSL with GST, GST-IKKα, GST-IKKβ or GST-IKKγ. (h) BT-549 cells expressing Flag-IKKβ WT or DN (S177A/S181A) were treated with or without hypoxia for 6 h. (i) Bacterially purified His-ADSL protein on Ni-NTA agarose beads were incubated with or without active GST-IKKβ in the presence of ATP for an in vitro kinase assay. Mass spectrometric analysis was performed. (j) Alignment of protein sequences spanning ADSL T350 from different species. (k) BT-549 and MDA-MB-231 cells expressing ADSL shRNA with reconstituted expression of the indicated ADSL protein were harvested for immunoblotting. (l) BT-549 cells expressing ADSL shRNA with reconstituted expression of Flag-rADSL WT, T350D mutant protein were fixed for immunofluorescence analyses as indicated (left). The colocalization coefficients between the indicated protein are shown (right). 50 cells from three independent experiments were analysed and representative data are shown. Data are representative of as mean ± SD; Statistical significance was determined by two-tailed Student’s t-test. Experiment (c) was repeated twice with similar results.
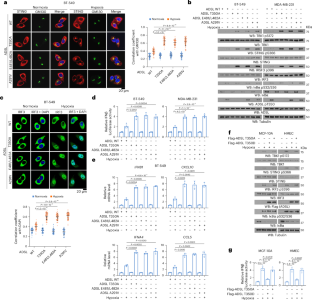
Extended Data Fig. 2 ADSL T350 phosphorylation drives ER translocation and ADSL-STING association via KDELR3 Interaction.
Immunoprecipitation and immunoblotting assays were performed with the indicated antibodies, representative results from three independent experiments are shown. For immunofluorescence analyses, the area outlined in white is magnified and is shown on the right; 50 cells from three independent experiments were analysed and representative data are shown. (a) Alignment of protein sequences spanning ADSL ER translocation signal from different species. (b) Bacterially purified His-ADSL WT, E481/L482A, T350A and A291V were used for ADSL activity detection (n = 3 biological experiments). (c) BT-549 cells transfected with Flag-ADSL WT or E481/L482A were treated with or without hypoxia. ER fractions and total lysates were harvested for immunoblotting analyses as indicated. (d) BT-549 cells transfected with the indicated plasmids were treated with or without hypoxia. (e) Bacterially purified GST-ADSL WT, T350A or E481/L482A protein immobilized on glutathione agarose beads was mixed with or without active His-IKKβ for an in vitro kinase assay. The protein were then incubated with His-KDELR3 protein. A GST pulldown assay was performed, and the precipitated protein were incubated with or without CIP (10 U) for 30 min at 37 °C. (f) Parental BT-549 cells and the indicated clones with knock-in expression of ADSL T350A, and E481/L482A were treated with or without hypoxia for 6 h (upper). The colocalization coefficients between ADSL and calnexin are shown (lower). (g) Parental BT-549 and MDA-MB-231 cells, as well as the corresponding clones expressing knock-in ADSL A291V, were treated with or without hypoxia. (h) Parental BT-549 cells and the indicated clones with knock-in expression of ADSL A291V were treated with hypoxia for 6 h (upper). The colocalization coefficients between ADSL and calnexin are shown (lower). (i-k) BT-549 cells with and without KDELR3 shRNA expression were treated with hypoxia for 6 h (i, upper). The colocalization coefficients between the indicated protein are shown (i, lower). ER fractions and total lysates were harvested for immunoblotting analyses (j). Total lysates were harvested for immunoprecipitation and immunoblotting analyses (k). Data are representative of as mean ± SD; Statistical significance was determined by two-tailed Student’s t-test.
Extended Data Fig. 3 ADSL T350 phosphorylation inhibits hypoxia-induced STING activation and subsequent IRF3-mediated cytokine gene expression.
(a) Parental BT-549 and MDA-MB-231 cells as well as the indicated clones with knock-in expression of ADSL T350A, E481/L482A and A291V were treated with or without hypoxia for 6 h. Relative intercellular cGAMP level was measured (n = 3 biological experiments). (b) Parental BT-549 and MDA-MB-231 cells as well as the indicated clones with knock-in expression of ADSL T350A, E481/L482A and A291V were treated with or without hypoxia for 6 h. Total cell lysates were resolved by native PAGE or SDS–PAGE, followed by immunoblotting analysis as indicated. (c) Parental BT-549 and MDA-MB-231 cells as well as the indicated clones with knock-in expression of ADSL T350A, E481/L482A and A291V were transfected with HA-K63-UB and treated with or without hypoxia. Total lysates were harvested for immunoprecipitation and immunoblotting analyses as indicated. (d) Parental MDA-MB-231 cells and the indicated clones with knock-in expression of E481/L482A, T350A and A291V mutants were stimulated with or without hypoxia for 12 h. The mRNA expression levels of IRF3 target genes were measured using quantitative PCR (n = 3 biological experiments). (e) MCF-10A and HMEC cells transfected with Flag-ADSL T350A or T350D. Twenty-four hours later, the cells were stimulated with or without hypoxia for 12 h. The mRNA expression levels of IRF3 target genes were measured using quantitative PCR (n = 3 biological experiments). Data are representative of as mean ± SD; Statistical significance was determined by two-tailed Student’s t-test. Experiments were repeated three times (b and c) with similar results.
Extended Data Fig. 4 ADSL-mediated STING inhibition in breast cancer cells attenuates the anti-tumour effect of CD8+ T cells in a cDC1 cell and Ly6Ehi neutrophil dependent manner.
(a-c) Schematic diagram of the co-culture assay (a). The expression of ZAP70 pY493 expression assessed by flow cytometry (b). The quantification of co-cultured CD25+, IFN-γ+, and GzmB+ in CD8+ T cells assessed by flow cytometry (c) (n = 6 biological experiments). (d-f) Schematic diagram of the co-culture assay (d). The expression of ZAP70 pY493 expression assessed by flow cytometry (e). The quantification of co-cultured CD25+, IFN-γ+, and GzmB+ in CD8+ T cells assessed by flow cytometry (f) (n = 6 biological experiments). (g-i) Schematic diagram of the co-culture assay (g). The expression of ZAP70 pY493 expression assessed by flow cytometry (h). The quantification of co-cultured CD25+, IFN-γ+, and GzmB+ in CD8+ T cells assessed by flow cytometry (i) (n = 6 biological experiments). All data are presented as mean ± SD; Statistical significance was determined by two-tailed Student’s t-test. The models (a, d and g) were created with BioRender.com.
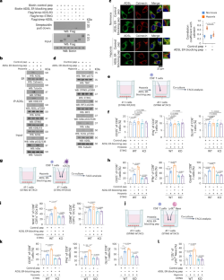
Extended Data Fig. 5 STING associated ADSL-generated fumarate competes with cGAMP for binding to STING.
(a) FLAG/strep-STING was purified from BT-549 cells was incubated with 0.2 μCi of 14C-α -KG, 14C-fumarate, 14C-succinate, for 30 min and relative radiometric metabolite-protein binding was detected by scintillation counting (n = 4 biological experiments). (b) Specific frame of binding modes of STING in complex Fumarate, α-KG and Succinate in 250 ns simulations. Fumarate, α-KG and Succinate are shown in yellow, cyan and pink respectively. (c) Evolution of the backbone RMSD of the STING-ligand complex from the initial frame in 100 ns MD simulations. RMSD of the Fumarate, α-KG and are shown in green, purple and blue respectively. (d) Parental BT-549 and MDA-MB-231 cells were treated with biotin-cGAMP (0.1 μg/mL) in the presence of 5 μM and 20 μM α-KG, fumarate and succinate respectively for 6 h. Total lysates were harvested for immunoprecipitation and immunoblotting analyses as indicated. (e) Purified His-STING CBD was incubated with 0.2 μCi 32P cGAMP in the presence of 10 μM and 50 μM α-KG, fumarate and succinate respectively. Relative cGAMP bound to STING was detected by scintillation counting (n = 4 biological experiments). (f) GST-ADSL WT and A291V was incubated with purified His-STING CBD and beads coupled with cGAMP in the presence of 0.1 mM and 0.5 mM S-AMP respectively. Pulldown assay and immunoblotting analyses were performed. (g) GST-ADSL WT and A291V was incubated with purified His-STING CBD and beads coupled with 0.2 μCi 32P cGAMP in the presence of 0.1 mM and 0.5 mM S-AMP respectively. Relative cGAMP bound to STING was detected by scintillation counting (n = 4 biological experiments). (h) Cellular thermal shift assay using BT-549 and MDA-MB-231 cells expressing ADSL shRNA with reconstituted expression of the indicated ADSL protein (left). STING in the soluble fraction was quantified by densitometric analysis of the blots (n = 3 biological experiments) (right). All data are presented as mean ± SD; Statistical significance was determined by two-tailed Student’s t-test. Experiments were repeated three times (d and f) with similar results.
Extended Data Fig. 6 ADSL-generated fumarate binds to STING and competitively inhibits cGAMP-STING interaction in a STING succination and BB-Cl-amidine independent manner.
Immunoprecipitation and immunoblotting assays were performed with the indicated antibodies, representative results from three independent experiments are shown. (a) ITC assays were performed with recombinant His-STING CBD WT or T263A and fumarate. (b) Kinetic binding curves for interaction between STING WT (upper) or T263A (lower) and fumarate were detected by BLI assay. (c, d) Molecular docking of STING (dimer) with cGAMP shows the potential interaction of STING T263 with cGAMP and fumarate. (e) Purified His-STING CBD WT and T263A was incubated with 0.2 μCi 32P cGAMP. Relative cGAMP bound to STING was detected by scintillation counting (n = 4 biological experiments). (f) Cellular thermal shift assay was performed using BT-549 or MDA-MB-231 cells transfected with Flag-STING WT, Flag-STING T263A or Flag-STING Y167F plasmids (upper). Flag-STING in the soluble fraction was quantified by densitometric analysis of the blots (n = 3 biological experiments) (lower). (g) The thermal stability of STING WT, T263A or Y167F were detected by thermal shift assay. RFU, relative fluorescence units. The data were shown as the mean values of RFU (n = 3 biological experiments). (h) Parental MDA-MB-231 cells and the indicated clones with knock-in expression of T350A, E481/L482A, and A291V mutants were treated with or without hypoxia. (i) MDA-MB-231 cells transfected with the indicated plasmids were treated with increased amount of methyl-fumarate. (j) Purified His-STING CBD and His-PTEN were treated with increased amount of fumarate. A Ni-NTA pulldown assay was conducted. (k) MDA-MB-231 cells expressing ADSL shRNA and STING shRNA with reconstituted expression of the indicated ADSL or STING protein were treated with or without 0.25 μg/ml HT-DNA. (l) MDA-MB-231 cells expressing ADSL shRNA and STING shRNA with reconstituted expression of the indicated ADSL or STING protein were treated with or without BB-Cl in the presence of Biotin-cGAMP. A strepadvinadin pulldown assay was conducted. (m) Purified His-STING CBD WT and C148S were treated with or without fumarate and BB-Cl in the presence of Biotin-cGAMP. A strepadvinadin pulldown assay was conducted. All data are presented as mean ± SD; Statistical significance was determined by two-tailed Student’s t-test.
Extended Data Fig. 7 Local production of fumarate from STING-associated ADSL at ER inhibits STING activation.
Immunoprecipitation and immunoblotting assays were performed with the indicated antibodies, representative results from three independent experiments are shown. (a) MDA-MB-231 cells were treated with or without hypoxia. Relative mitochondrial, cytosolic and whole-cell fumarate levels were measured (n = 3 biological experiments). (b) MCF-10A and BT-549 cells were treated with hypoxia for the indicated periods of time. Relative cytosolic fumarate level was measured (n = 3 biological experiments). (c) MDA-MB-231 cells transfected with the indicated plasmids were treated with or without hypoxia for 6 h. (d) MDA-MB-231 cells with and without ADSL, ASL, SDHA and FAH shRNA expression. (e) MDA-MB-231 cells with the indicated shRNAs or PLKO.1 vector expression were treated with or without hypoxia for 6 h. (f) Bacterially purified His-ADSL T350A, A291V, T350D and T350D&A291V were used for ADSL activity detection as indicated (n = 3 biological experiments). (g) MDA-MB-231 cells expressing ADSL shRNA with reconstituted expression of Flag-rADSL T350A, A291V, T350D and T350D&A291V. (h) MDA-MB-231 cells expressing ADSL shRNA with reconstituted expression of Flag-rADSL T350A, A291V, T350D and T350D&A291V were treated with or without HT-DNA. (i-k) Parental MDA-MB-231 cells as well as the indicated cells with knock-in expression of ADSL T350A, E481/L482A and A291V mutants were treated with or without hypoxia. The ER fractions (i), mitochondrial fractions (j) and cytosolic fractions (k) were isolated for fumarate measurement (n = 3 biological experiments). All data are presented as mean ± SD; Statistical significance was determined by two-tailed Student’s t-test.
Extended Data Fig. 8 ADSL inhibits STING independently on the mitochondrial membrane potential alteration or mtDNA leakage.
(a, b) MCF-10A and HMEC cells were treated with or without hypoxia in the presence of 10 μM or 50 μM DMF for 6 h. Relative intercellular cGAMP level were measured (a) (n = 3 biological experiments). Total lysates were harvested for immunoprecipitation and immunoblotting analyses as indicated (b). (c) MDA-MB-231 cells were treated with or without hypoxia in the presence of 10 mM or 20 mM NAC for 24 h. Total lysates were harvested for immunoblotting analyses with the indicated antibodies (left). Intracellular fumarate level was measured (right) (n = 3 biological experiments). (d, e) Parental MDA-MB-231 cells and the indicated cells with knock-in expression of ADSL T350A, E481/L482A and A291V mutants were treated with increased amount of DMF. The cellular fumarate levels were detected (d) (n = 3 biological experiments). The mRNA expression levels of IRF3 target genes were measured using quantitative PCR (e) (n = 3 biological experiments). (f-h) Parental MDA-MB-231 cells and the indicated cells with knock-in expression of ADSL T350A, E481/L482A and A291V mutants were treated with increased amount of DMF. The mitochondrial membrane potential was measured with TRME staining. Mitotracker Green (MTG) was used as a control, which is not affected by transmembrane potential. Representative staining images are shown (f). 20 cells from each independent experiment were analysed and representative data are shown (g). Each data point corresponds to the mean fluorescence intensity value derived from the analysis of two individual cells. And the mitochondrial membrane potential was measured with flow cytometry (h) (n = 3 biological experiments). (i-k) Parental MDA-MB-231 cells as well as the indicated cells with knock-in expression of ADSL T350A, E481/L482A and A291V mutants were treated with increased amount of DMF, immunofluorescence analyses were performed with the indicated antibodies. Representative staining images are shown (i). White arrowheads indicate cytosolic DNA foci. Percentage of cells showing cytosolic DNA foci (j) and number of cytosolic DNA foci per cell (k) from (i). over 30 cells from three independent experiments were analysed. (l) Quantification of mtDNA copy number by QPCR, from isolated cytosolic fractions of indicated cells (n = 3 biological experiments). Data are representative of as mean ± SD; Statistical significance was determined by two-tailed Student’s t-test. Experiment was repeated three times (b) with similar results.
Extended Data Fig. 9 ADSL T350 phosphorylation promotes tumour immune evasion independently on the alteration of CD8+ T cell metabolic profile.
(a) 4T-1 cells expressing mouse ADSL shRNA with reconstituted expression of the indicated ADSL protein were harvested for immunoblotting analysis as indicated. (b) IHC analyses of the indicated tumour samples were performed with an anti-Ki-67 antibody (upper). Ki-67-positive cells were quantified (n = 6) (lower). (c) TUNEL analyses of the indicated tumour samples were performed (upper). Apoptotic cells were stained brown and quantified (n = 6) (lower). (d) Representative bioluminescence images from the indicated days after the orthotopical injection of EMT-06 luciferase-expressing cells infected with mouse ADSL shRNA with reconstituted expression of the indicated ADSL protein (1 × 106) into the mammary fat pad of female BALB/c mice (n = 5 per group) (upper). Quantification of the bioluminescence imaging (lower). (e) IHC analyses indicated tumours from (d) were performed with the indicated antibodies. Representative staining images are shown. (f-j) CD8+ T cells isolated from tumours derived from 4T-1 cells expressing ADSL WT or T350A protein, heatmap of metabolites changes (f), volcano plots of metabolites changes (g), principal component analysis (PCA) of top 200 metabolites (h), top 20 altered metabolites based on VIP scores (i) and the top 20 enriched KEGG pathways of differentially metabolites in CD8+ T cells (j) are shown. Data are representative of as mean ± SD; Statistical significance was determined by two-tailed Student’s t-test (b–d), two-tailed Wilcoxon rank-sum test (g) and Fisher’s exact test without adjustments (j). Experiments were repeated three times (a) with similar results.
Extended Data Fig. 10 ADSL ER-blocking peptide sensitizes the anti-tumour effect of anti-PD-1 antibody.
(a) Representative bioluminescence images from the indicated days after the orthotopical injection of EMT-06 luciferase-expressing cells (1 × 106) into the mammary fat pad of female BALB/c mice treated with control, ADSL ER-blocking peptide, anti-PD-1, or the combination (n = 5 per group) (upper). Quantification of the bioluminescence imaging (lower). (b) IHC analyses indicated tumours from (a) were performed with the indicated antibodies. Representative staining images are shown. (c) Immunoblotting analyses of 4T-1-derived tumours receiving indicated treatments were performed. (d-f) Tumour growth of B16-F10 cells (1 × 105) inoculated in C57BL/6 mice was treated with control, ADSL ER-blocking peptide, anti-PD-1 or the combination (d) and tumours were weighed (e) (n = 6). The quantification of CD4+, CD8+ T cells and NK cells in tumours (f). Representative data from one of two independent experiments are shown (n = 6 mice/group) (f). Data are representative of as mean ± SD; Statistical significance was determined by two-tailed Student’s t-test (a, e and f) and two-way ANOVA (d). Experiments were repeated three times (c) with similar results.
Supplementary information
Supplementary Information (download PDF )
Supplementary Figures and associated legends, Methods and flow cytometry gating strategies.
Supplementary Data 1 (download XLSX )
Source data for Supplementary Figures.
Supplementary Table 1 (download XLSX )
Primer sequences used in this paper.
Supplementary Data 2 (download PDF )
Unprocessed western blots for Supplementary Figures.
Source data
Source Data Figs. 1–3 and 5 and Extended Data Figs. 1–3 and 5–10 (download PDF )
Unprocessed western blots for main figures and extended data figures.
Source Data Figs. 1–7 (download XLSX )
Statistical source data for main figures.
Source Data Extended Data Figs. 1–10 (download XLSX )
Statistical source data for extended data figures.
Rights and permissions
Springer Nature or its licensor (e.g. a society or other partner) holds exclusive rights to this article under a publishing agreement with the author(s) or other rightsholder(s); author self-archiving of the accepted manuscript version of this article is solely governed by the terms of such publishing agreement and applicable law.
About this article
Cite this article
Duan, Y., Hu, Z., Han, P. et al. ADSL-generated fumarate binds and inhibits STING to promote tumour immune evasion. Nat Cell Biol 27, 668–682 (2025). https://doi.org/10.1038/s41556-025-01627-8
Received:
Accepted:
Published:
Version of record:
Issue date:
DOI: https://doi.org/10.1038/s41556-025-01627-8
This article is cited by
-
Nanomedicine leverages cuproptosis-mediated cGAS-STING activation to enhance antitumor immunity
Journal of Nanobiotechnology (2026)
-
The cGAS-STING pathway and mitochondrial metabolism: from mechanistic insights to therapeutic potential in tumor
Journal of Translational Medicine (2026)
-
Metabolites as signalling molecules in the tumour immune microenvironment
Nature Reviews Immunology (2026)
-
Activating the cGAS-STING pathway in hypoxic microenvironment: blocking ADSL’s ER localization
Science China Life Sciences (2026)
-
Phosphofructokinase-1 redefined: a metabolic hub orchestrating cancer hallmarks through multi-dimensional control networks
Journal of Translational Medicine (2025)


