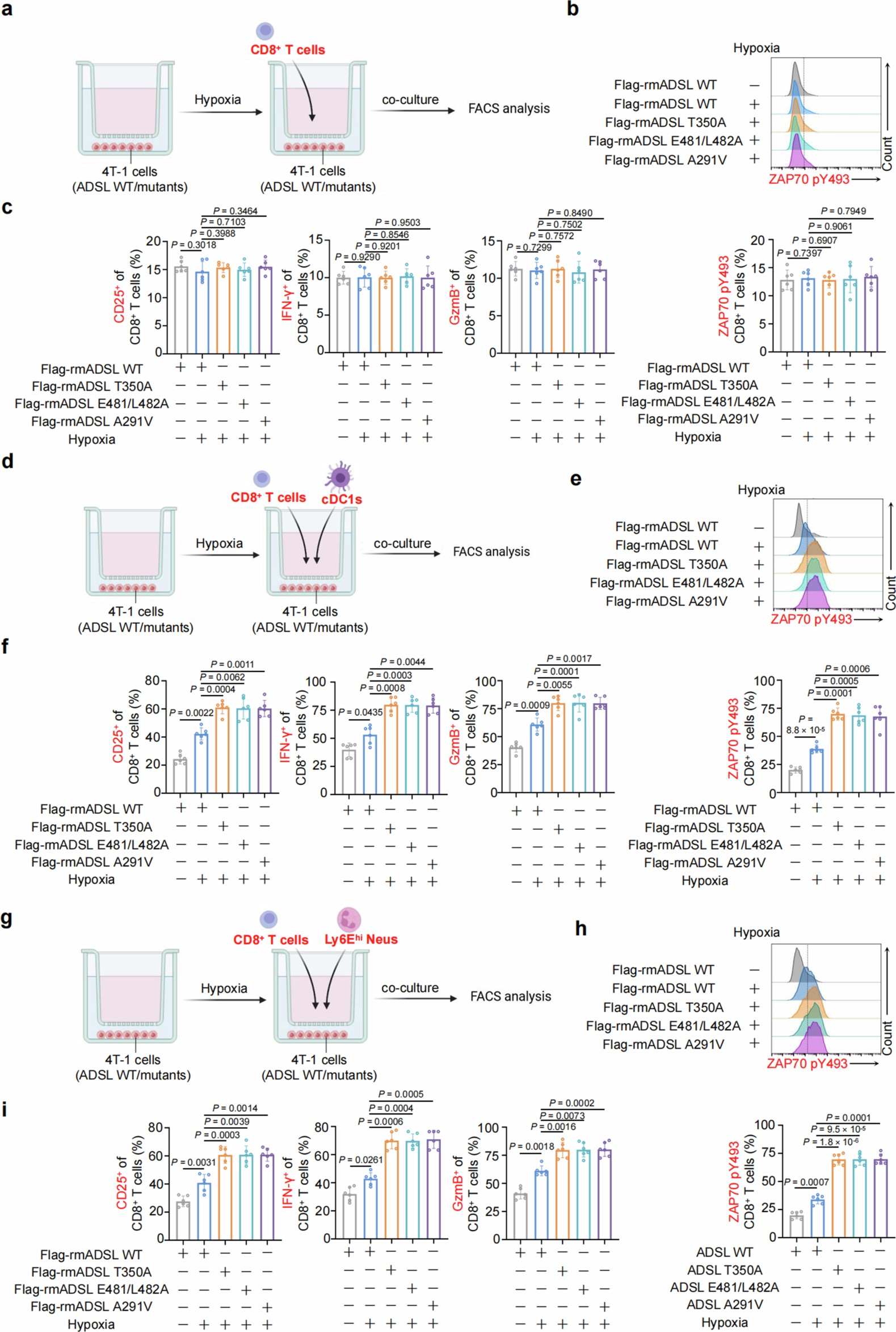
Extended Data Fig. 4: ADSL-mediated STING inhibition in breast cancer cells attenuates the anti-tumour effect of CD8+ T cells in a cDC1 cell and Ly6Ehi neutrophil dependent manner.
From: ADSL-generated fumarate binds and inhibits STING to promote tumour immune evasion

(a-c) Schematic diagram of the co-culture assay (a). The expression of ZAP70 pY493 expression assessed by flow cytometry (b). The quantification of co-cultured CD25+, IFN-γ+, and GzmB+ in CD8+ T cells assessed by flow cytometry (c) (n = 6 biological experiments). (d-f) Schematic diagram of the co-culture assay (d). The expression of ZAP70 pY493 expression assessed by flow cytometry (e). The quantification of co-cultured CD25+, IFN-γ+, and GzmB+ in CD8+ T cells assessed by flow cytometry (f) (n = 6 biological experiments). (g-i) Schematic diagram of the co-culture assay (g). The expression of ZAP70 pY493 expression assessed by flow cytometry (h). The quantification of co-cultured CD25+, IFN-γ+, and GzmB+ in CD8+ T cells assessed by flow cytometry (i) (n = 6 biological experiments). All data are presented as mean ± SD; Statistical significance was determined by two-tailed Student’s t-test. The models (a, d and g) were created with BioRender.com.