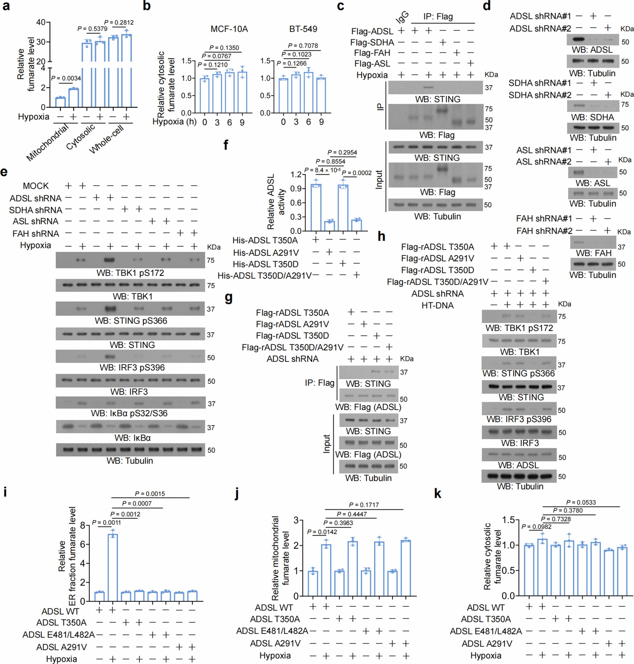
Extended Data Fig. 7: Local production of fumarate from STING-associated ADSL at ER inhibits STING activation.
From: ADSL-generated fumarate binds and inhibits STING to promote tumour immune evasion

Immunoprecipitation and immunoblotting assays were performed with the indicated antibodies, representative results from three independent experiments are shown. (a) MDA-MB-231 cells were treated with or without hypoxia. Relative mitochondrial, cytosolic and whole-cell fumarate levels were measured (n = 3 biological experiments). (b) MCF-10A and BT-549 cells were treated with hypoxia for the indicated periods of time. Relative cytosolic fumarate level was measured (n = 3 biological experiments). (c) MDA-MB-231 cells transfected with the indicated plasmids were treated with or without hypoxia for 6 h. (d) MDA-MB-231 cells with and without ADSL, ASL, SDHA and FAH shRNA expression. (e) MDA-MB-231 cells with the indicated shRNAs or PLKO.1 vector expression were treated with or without hypoxia for 6 h. (f) Bacterially purified His-ADSL T350A, A291V, T350D and T350D&A291V were used for ADSL activity detection as indicated (n = 3 biological experiments). (g) MDA-MB-231 cells expressing ADSL shRNA with reconstituted expression of Flag-rADSL T350A, A291V, T350D and T350D&A291V. (h) MDA-MB-231 cells expressing ADSL shRNA with reconstituted expression of Flag-rADSL T350A, A291V, T350D and T350D&A291V were treated with or without HT-DNA. (i-k) Parental MDA-MB-231 cells as well as the indicated cells with knock-in expression of ADSL T350A, E481/L482A and A291V mutants were treated with or without hypoxia. The ER fractions (i), mitochondrial fractions (j) and cytosolic fractions (k) were isolated for fumarate measurement (n = 3 biological experiments). All data are presented as mean ± SD; Statistical significance was determined by two-tailed Student’s t-test.