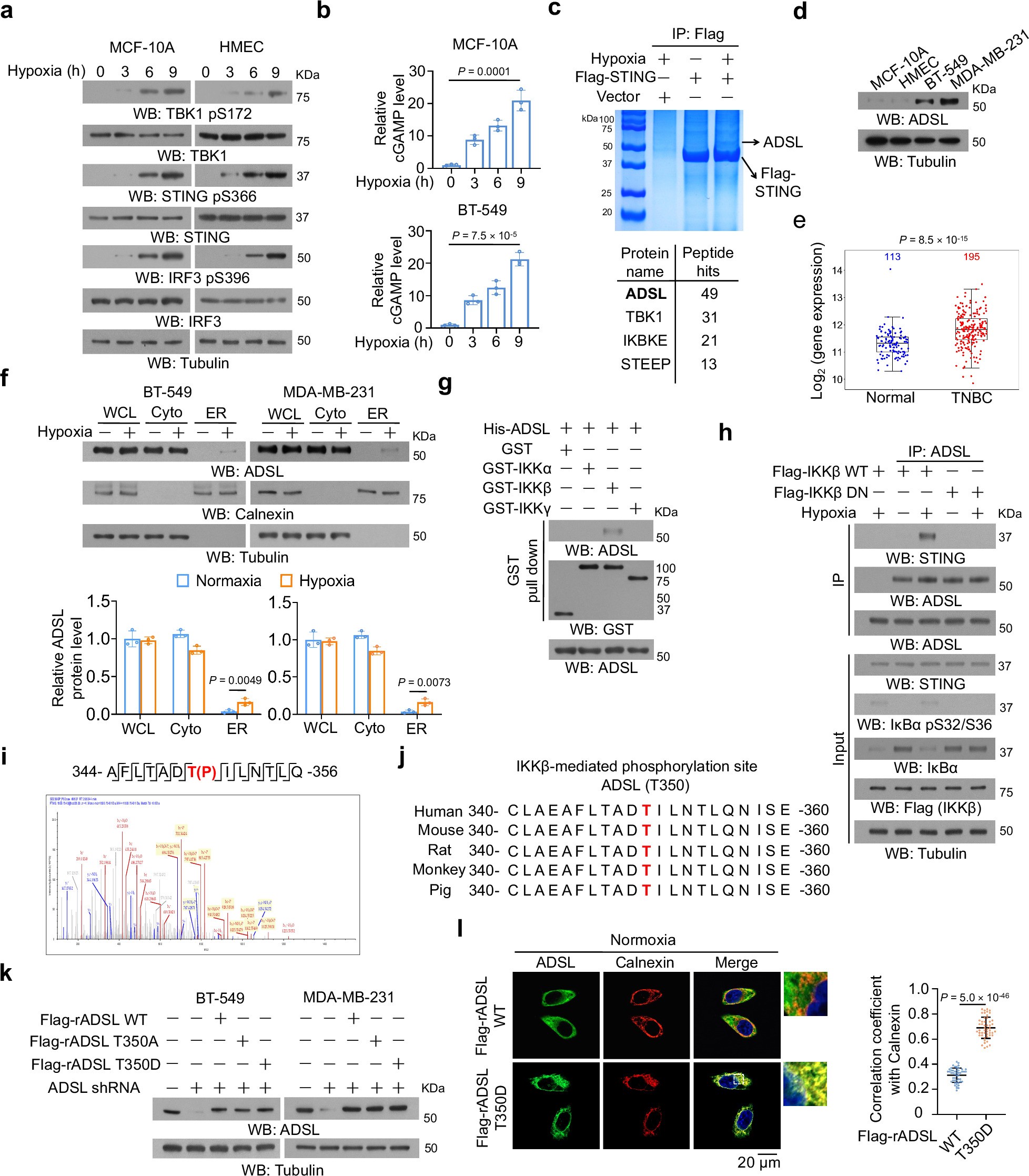
Extended Data Fig. 1: Highly expressed ADSL in breast cancer cells interacts with and inhibits STING activation in an IKKβ-dependent manner.
From: ADSL-generated fumarate binds and inhibits STING to promote tumour immune evasion

Immunoprecipitation and immunoblotting assays were performed with the indicated antibodies, representative results from three independent experiments are shown. (a) MCF-10A and HMEC cells were treated with hypoxia for the indicated periods of time. (b) MCF-10A and BT-549 cells were treated with hypoxia for the indicated periods of time. Relative intercellular cGAMP level was measured (n = 3 biological experiments). (c) BT-549 cells with or without expression of Flag-STING were treated with or without hypoxia for 6 h. The immunoprecipitated Flag-STING were eluted with Flag peptide stained with Coomassie Brilliant Blue after SDS–PAGE. Mass spectrometry-identified protein peptide hits are shown. (d) The total cell lysates of MCF-10A, HMEC, BT-549 and MDA-MB-231 cells were harvested for immunoblotting analyses. (e) ADSL expression levels were analysed in normal tissues (n = 113) and TNBC tissues (n = 195) using a TCGA dataset. Normal: minimum, 10.296; maximum, 12.281; and median 11.323; TNBC: minimum, 10.408; maximum, 13.308; and median, 11.827. The horizontal lines mark the median, the box limits indicate the 25th and 75th percentiles. Statistical analyses were performed using a non-parametric Wilcoxon test. (f) Whole cell lysate (WCL), cytosolic and ER fractions were prepared from BT-549 and MDA-MB-231 cells stimulated with or without hypoxia. Cellular fractions from equal numbers of cells were analysed using immunoblotting. The relative ADSL abundance in different fractions was quantified (n = 3 biological experiments). (g) A GST pulldown assay was performed by mixing purified His-ADSL with GST, GST-IKKα, GST-IKKβ or GST-IKKγ. (h) BT-549 cells expressing Flag-IKKβ WT or DN (S177A/S181A) were treated with or without hypoxia for 6 h. (i) Bacterially purified His-ADSL protein on Ni-NTA agarose beads were incubated with or without active GST-IKKβ in the presence of ATP for an in vitro kinase assay. Mass spectrometric analysis was performed. (j) Alignment of protein sequences spanning ADSL T350 from different species. (k) BT-549 and MDA-MB-231 cells expressing ADSL shRNA with reconstituted expression of the indicated ADSL protein were harvested for immunoblotting. (l) BT-549 cells expressing ADSL shRNA with reconstituted expression of Flag-rADSL WT, T350D mutant protein were fixed for immunofluorescence analyses as indicated (left). The colocalization coefficients between the indicated protein are shown (right). 50 cells from three independent experiments were analysed and representative data are shown. Data are representative of as mean ± SD; Statistical significance was determined by two-tailed Student’s t-test. Experiment (c) was repeated twice with similar results.