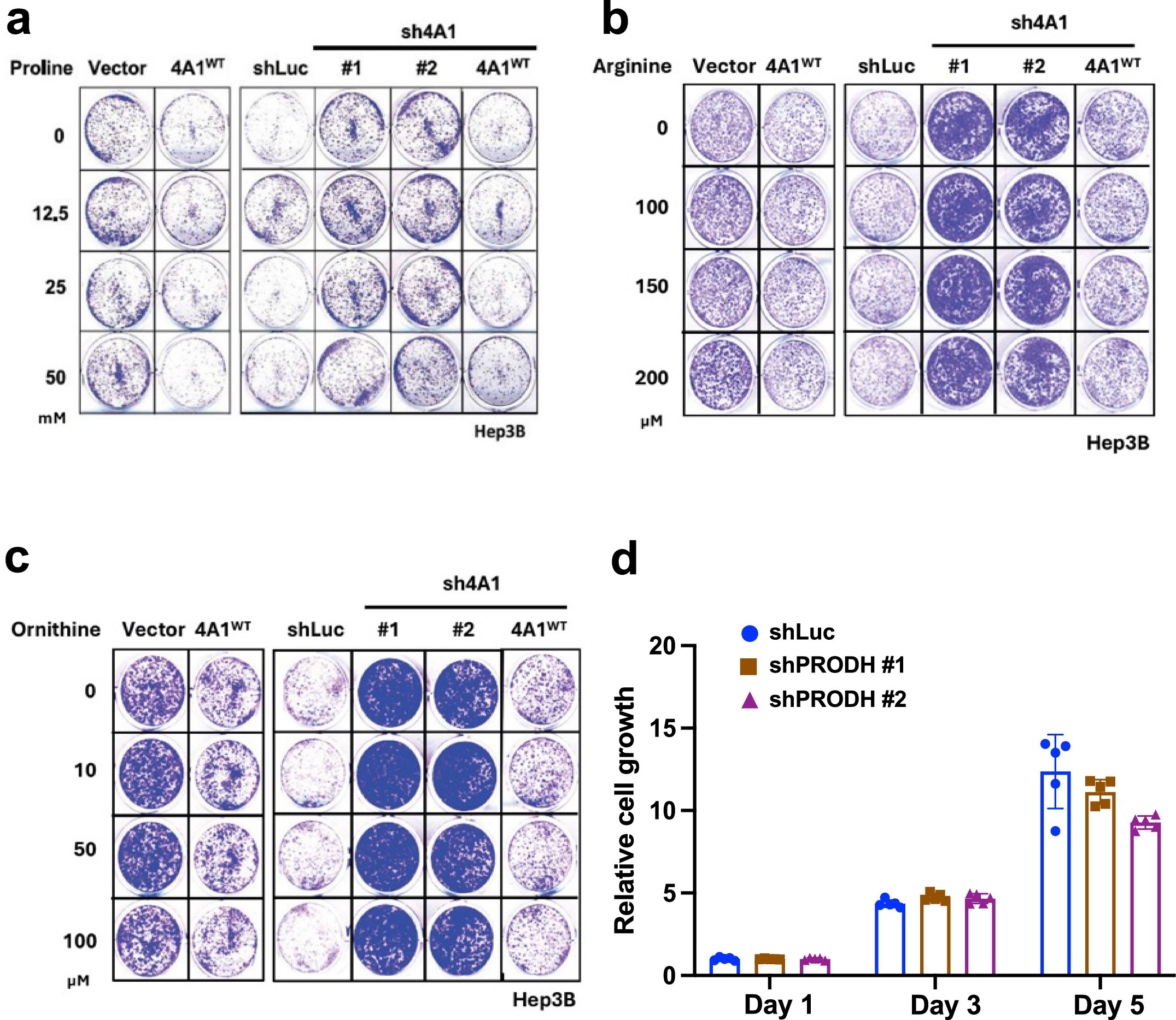
Extended Data Fig. 5: Increased proline, ornithine or arginine levels do not account for cancer cell proliferation regulated by ALDH4A1.

(a, b, c) Colony formation assay in Hep3B cells treated with proline (a), ornithine (b) and arginine (c) with indicated concentration in Vec, 4A1WT and shLuc, sh4A1 (#1, #2) or sh4A1#1 restored with 4A1WT. (d) Cell proliferation of control and PRODH knockdown (shPRODH #1 and shPRODH #2) Hep3B were determined. Data are presented as mean ± s.d. by two-tailed unpaired t-test from 5 biological replicates (n = 5). Data is no significance between PRODH knockdown and control cells.