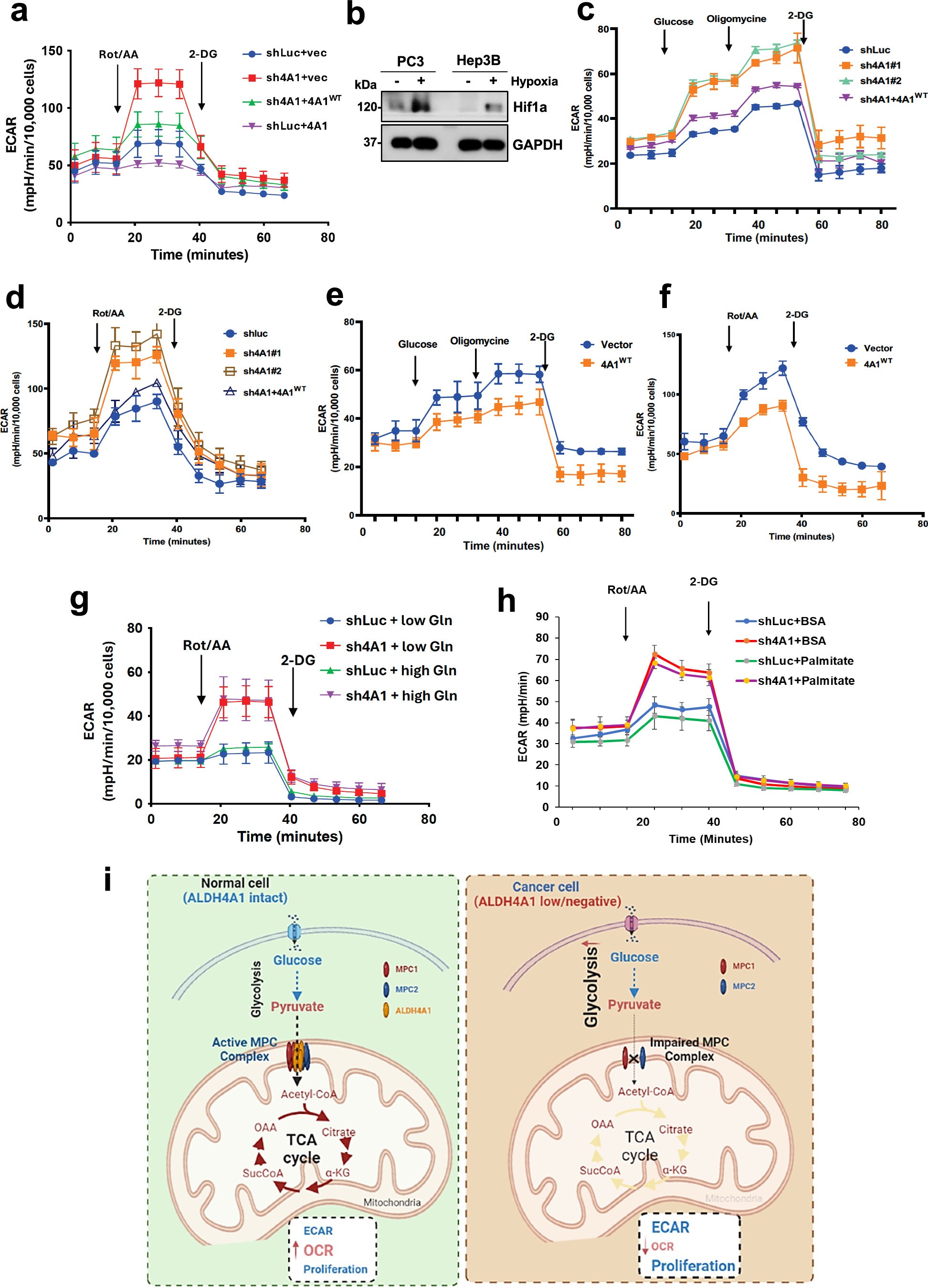
Extended Data Fig. 9: ALDH4A1 displays glycolytic suppression in steady-state and hypoxia conditions.

(a) Seahorse ECAR assay normalized by the actual cell count during the experiment was performed in Hep3B cells upon shLuc with vector (vec), sh4A1 with vec, sh4A1 with 4A1WT and shLuc with 4A1WT, followed by the treatment of 0.5 μM Rotenone/Antimycin (Rot/AA) and 50 mM 2-DG. Data are presented as mean ± s.d by two-way ANOVA from 9 biological replicates (n = 9). shLuc+vec vs. sh4A1+vec, ***P < 0.001; shLuc+vec vs. shLuc+4A1, ***P < 0.001; sh4A1+vec vs. sh4A1 + 4A1WT, ***P < 0.001. (b) Immunoblotting of cancer cell lines under hypoxia condition with indicated antibodies. (c, e) Seahorse glycolysis stress assay normalized by the actual cell count during the experiment was performed in Hep3B cells upon shLuc, sh4A1 (#1 and #2), sh4A1 #2 with 4A1WT (c), or upon vec, 4A1WT (e), followed by the treatment of 10 mM glucose, 3 μM oligomycin and 50 mM 2-DG under hypoxia condition. Data are presented as mean ± s.d by two-way ANOVA from 3 biological replicates (n = 3). shLuc vs. sh4A1#1, ***P < 0.001; shLuc vs. sh4A1 #2, ***P < 0.001; sh4A1 #2 vs. 4A1WT, ***P < 0.001. (d, f) Seahorse ECAR assay normalized by the actual cell count during the experiment was performed in Hep3B cells upon shLuc, sh4A1 (#1 and #2), sh4A1 #2 with 4A1WT (d), or upon vec, 4A1WT (f), followed by the treatment of 0.5 μM Rotenone/Antimycin (Rot/AA) and 50 mM 2-DG under hypoxia condition. Data are presented as mean ± s.d by two-way ANOVA from 4 biological replicates (n = 4). shLuc vs. sh4A1 #1, ***P < 0.001; shLuc vs. sh4A1 #2, ***P < 0.001; sh4A1 #2 vs. 4A1WT, ***P < 0.001; vec vs. 4A1WT, ***P < 0.001. (g) Seahorse ECAR assay normalized by the actual cell count during the experiment was performed in Hep3B cells upon shLuc or sh4A1 treated with low or high glutamine (Gln), followed by the treatment of 0.5 μM Rotenone/Antimycin (Rot/AA) and 50 mM 2-DG. Data are presented as mean ± s.d by two-way ANOVA from 6 biological replicates (n = 6). shLuc+low Gln vs. sh4A1+low Gln, ***P < 0.001; shLuc+ high Gln vs. sh4A1+high Gln, ***P < 0.001; shLuc+low Gln vs. shLuc+high Gln, NS; sh4A1+low Gln vs. sh4A1+high Gln, NS. NS, non-significant. (h) Seahorse ECAR assay normalized by the actual cell count during the experiment was performed in Hep3B cells upon shLuc or sh4A1 treated with BSA or Palmitate, followed by the treatment of 0.5 μM Rotenone/Antimycin (Rot/AA) and 50 mM 2-DG. Data are presented as mean ± s.d by two-way ANOVA from 3 biological replicates (n = 3). shLuc+BSA vs. sh4A1+BSA, ***P < 0.001; shLuc+Palmitate vs. sh4A1+Palmitate, ***P < 0.001; shLuc+BSA Gln vs. shLuc+Palmitate, NS; sh4A1+BSA vs. sh4A1+Palmitate, NS. NS, non-significant. (i) Working model revealing the role of ALDH4A1 in maintaining an active MPC complex for mitochondrial pyruvate import and TCA cycle entry. In normal cells and cancer cells with intact ALDH4A1 expression, ALDH4A1 forms a trimeric complex with MPC1 and MPC2 to maintains an active MPC complex for facilitating pyruvate import into mitochondria, thereby subsequently driving TCA cycle entry. Deficiency of ALDH4A1 commonly found in diverse human cancers disrupts active MPC complex and impairs mitochondrial pyruvate import for TCA cycle entry, thus likely promoting Warburg effect leading to cancer cell growth and tumorigenesis.