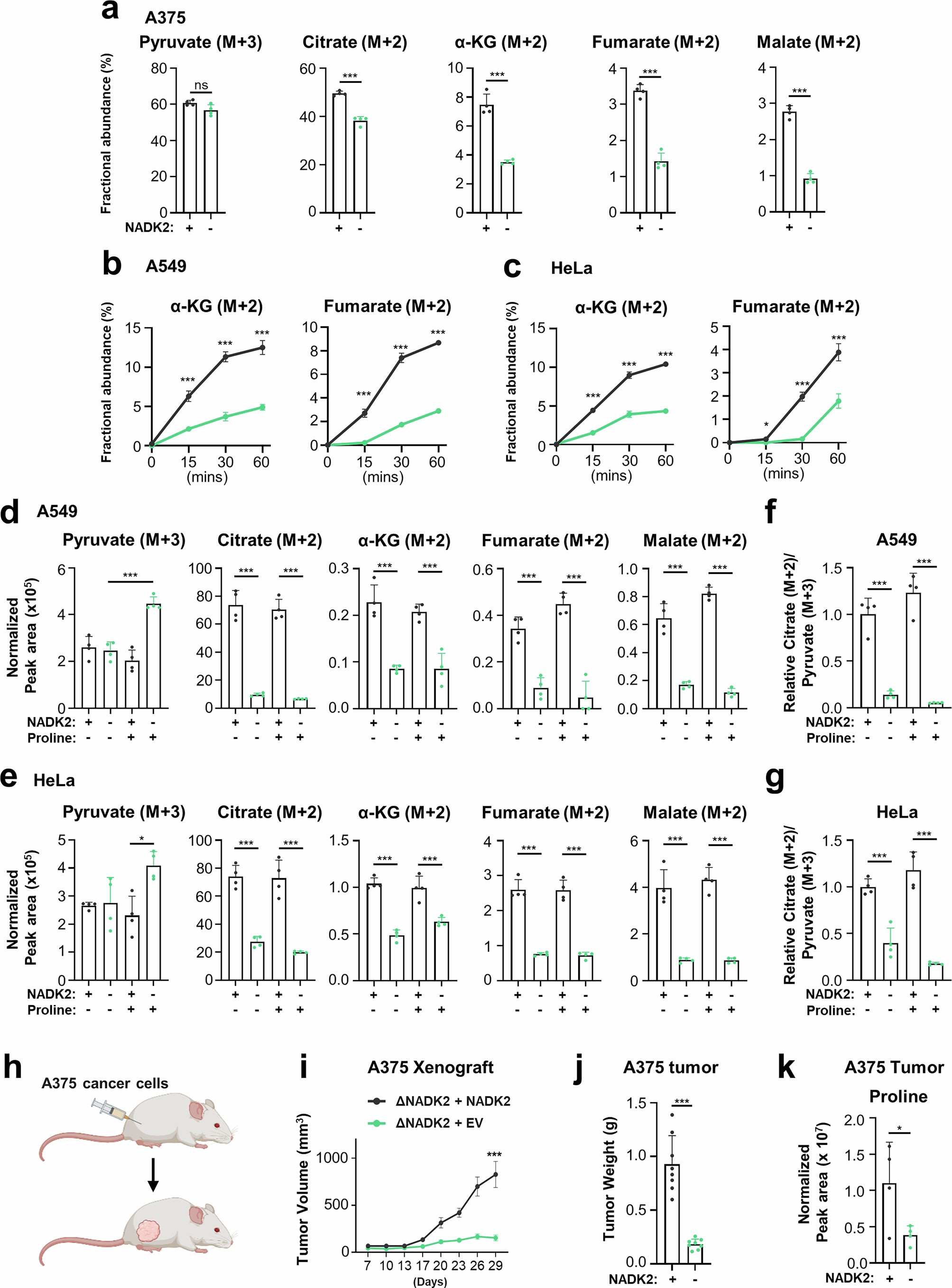
Extended Data Fig. 1: NADK2 supports pyruvate oxidation and tumor growth.

(a) Fractional abundance (%) of the indicated TCA cycle metabolites from isogenic ∆NADK2 A375 cells expressing either empty vector or NADK2 and labeled with [13C3]-pyruvate for 30 min in 0.2 mM proline. (n = 4 biological replicates). (b) As in (a), but the experiments were performed in isogenic ∆NADK2 A549 cells expressing either empty vector or NADK2 and labeled with [13C3]-pyruvate in the presence of 0.2 mM proline for 15, 30, or 60 min. (n = 4 biological replicates). Related to Fig. 1d. (c) As in (b), but the experiments were performed in isogenic ∆NADK2 HeLa cells expressing either empty vector or NADK2. (n = 4 biological replicates). Related to Fig. 1e. (d) As in (b), but the cells were labeled with [13C3]-pyruvate for 1 h. The peak area was normalized to protein abundance. (n = 4 biological replicates). (e) As in (d), but the experiments were performed in isogenic ∆NADK2 HeLa cells expressing either empty vector or NADK2. (n = 4 biological replicates). (f) Relative citrate (M + 2)/ pyruvate (M + 2) ratio from (d). (n = 4 biological replicates). (g) Relative citrate (M + 2)/ pyruvate (M + 2) ratio from (e). (n = 4 biological replicates). (h) Schematic of A375 tumor xenograft. Related to Fig. 1l, m. (i) Tumor growth from isogenic ∆NADK2 A375 cells expressing either empty vector or NADK2. (n = 8 biologically independent animals). Related to Fig. 1l, m. (j) The size of tumors derived from isogenic ∆NADK2 A375 cells expressing either empty vector or NADK2 at the end of the experiment. (n = 8 biologically independent tumors).Related to Fig. 1l, m. (k) Normalized proline abundance from tumors derived from isogenic ∆NADK2 A375 cells expressing either empty vector or NADK2. (n = 4 biologically independent tumors). Data are presented as the mean ± standard deviation (a-g, j, and k) or mean ± s.e.m. (i). *P < 0.05, **P < 0.01, and ***P < 0.001 were calculated using a two-tailed Student’s t-test (a-c, and i-k) or one-way ANOVA with Tukey’s post hoc test (d-g).