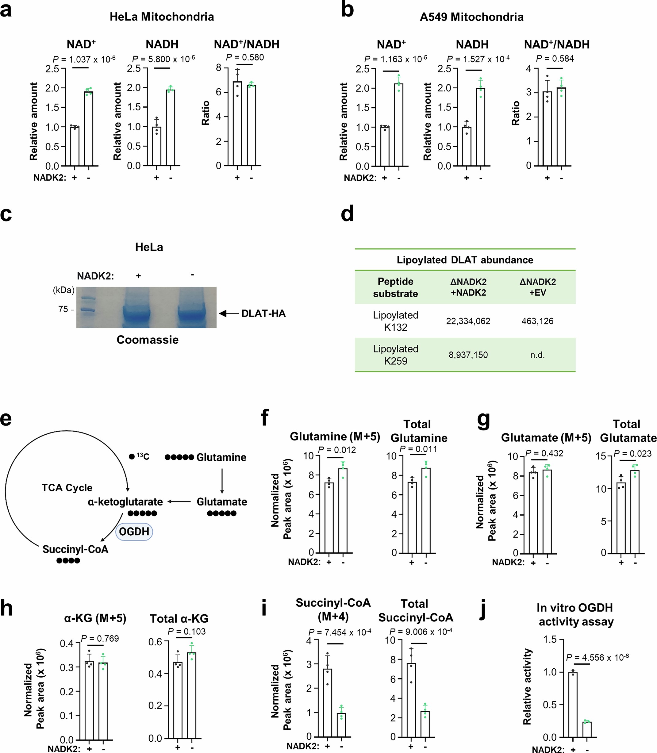
Extended Data Fig. 2: Impact of NADK2 on redox ratios and the TCA cycle.

(a) The relative levels of NAD+ and NADH and NAD+/NADH ratio in mitochondria isolated from isogenic ∆NADK2 HeLa cells expressing either empty vector or NADK2. The cells were cultured in the presence of 0.2 mM proline. (n = 4 biologically independent replicates). (b) The relative levels of NAD+ and NADH and NAD+/NADH ratio in mitochondria isolated from isogenic ∆NADK2 A549 cells expressing either empty vector or NADK2. The cells were cultured in the presence of 0.2 mM proline. (n = 4 biologically independent replicates). (c) Coomassie staining of immunoprecipitated DLAT-HA from isogenic ∆NADK2 HeLa cells expressing either empty vector or NADK2 and transfected with DLAT-HA. The cells were cultured in the presence of 0.2 mM proline. The bands were cut out and subjected to mass spectrometry for detecting lipoylated peptides. (d) The abundance of lipoylated DLAT as described in (c). (e) Schematic of [13C5]-glutamine tracing. (f) The normalized peak area (labeled and total pools) of glutamine in isogenic ΔNADK2 HeLa cells expressing either empty vector or NADK2 labeled with [13C5]-glutamine for 1 h. The peak areas were normalized to the protein amount assessed with a BCA assay. (n = 4 biological replicates). (g) As in (f), but the normalized peak area (labeled and total pools) of glutamate are shown. (n = 4 biological replicates). (h) As in (f), but the normalized peak area (labeled and total pools) of alpha-ketoglutarate are shown. (n = 4 biological replicates). (i) As in (f), but the normalized peak area (labeled and total pools) of succinyl-CoA are shown. (n = 4 biological replicates). (j) The relative OGDH activity from mitochondrial extracts of isogenic ΔNADK2 HeLa cells expressing either empty vector or NADK2, which were grown in DMEM containing 10% FBS and 0.2 mM proline. (n = 3 biological replicates). Data are presented as the mean ± standard deviation (a,b,f-j). *P < 0.05, **P < 0.01, and ***P < 0.001 were calculated using a two-tailed Student’s t-test (a,b,f-j).