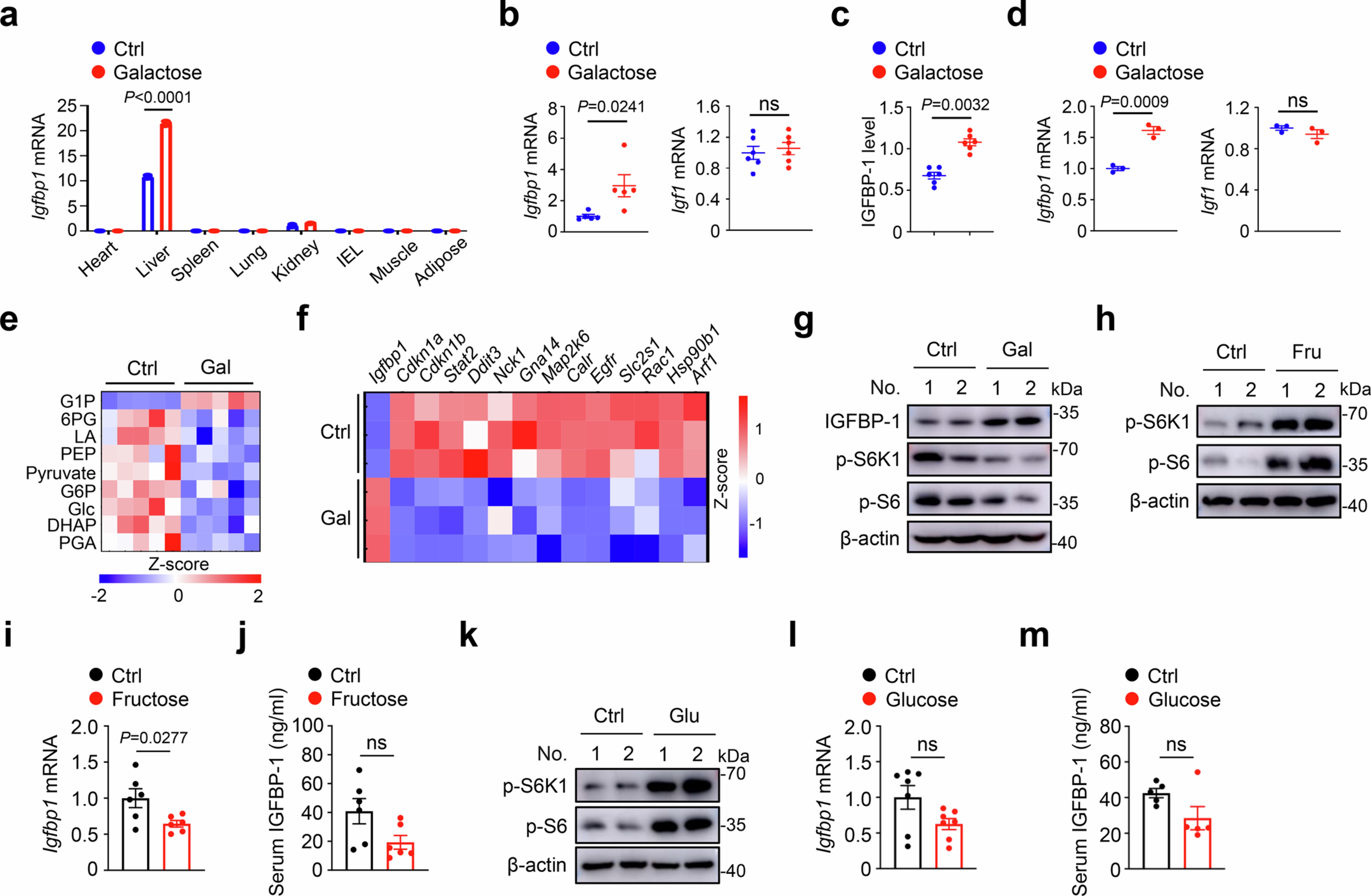
Extended Data Fig. 7: Galactose enhances hepatocyte-derived IGFBP-1 production.

a, Igfbp1 mRNA in various tissues from WT mice fed a high-galactose or normal diet (n = 3 mice). b, Igfbp1 mRNA (left, n = 5 mice) and Igf1 mRNA (right, n = 6 mice) in liver tissue from WT mice fed a high-galactose diet. c, Immunoblotting analysis of IGFBP-1 protein expression (n = 6 mice) in liver tissue from WT mice fed a high-galactose diet, with band intensities normalized to β-actin. d, Igfbp1 mRNA (left) and Igf1 mRNA (right) in primary hepatocytes cultured with or without 10 mM galactose treatment for 24 h (n = 3 biological replicates). e, Heatmap of central carbon metabolism-related metabolites in primary hepatocytes treated with or without 10 mM galactose (n = 5 biological replicates). Hepatocytes were undergone a starvation for 30 min and treated with galactose for 60 min, followed by collection and analysis. f, Heatmap of mTORC1 signaling pathway-related genes in the liver tissue from WT mice fed a high-galactose diet (n = 3 mice). Liver samples were collected at day 14 after galactose treatment. g, Representative immunoblot analysis of the indicated proteins in the liver tissue from WT mice fed a high-galactose diet. Liver samples were collected at day 14 after galactose treatment. h,i, Immunoblot analysis of the indicated proteins (h) and Igfbp1 mRNA (i, n = 6 mice) in the liver tissue from WT mice fed a high-fructose diet. Liver samples were collected at day 14 after fructose treatment. j, Serum IGFBP-1 from C57BL/6 WT mice fed a high-fructose diet (n = 6 mice) at day 14 after fructose treatment. k,l, Immunoblot analysis of the indicated proteins (k) and Igfbp1 mRNA (l, n = 7 mice) in the liver tissue from WT mice fed a high-glucose diet. Liver samples were collected at day 14 after glucose treatment. m, Serum IGFBP-1 from C57BL/6 WT mice fed a high-glucose diet (n = 5 mice) at day 14 after glucose treatment. The experiments were independently repeated two (g–m) or three (a–d) times. Data are presented as mean ± SEM. P values were calculated by two-tailed Student’s t-test (a–d,i,j,l,m). ns, not statistically significant.