Extended Data Fig. 3: Mito-NCX activity across mouse tissues.
From: TMEM65 functions as the mitochondrial Na+/Ca2+ exchanger

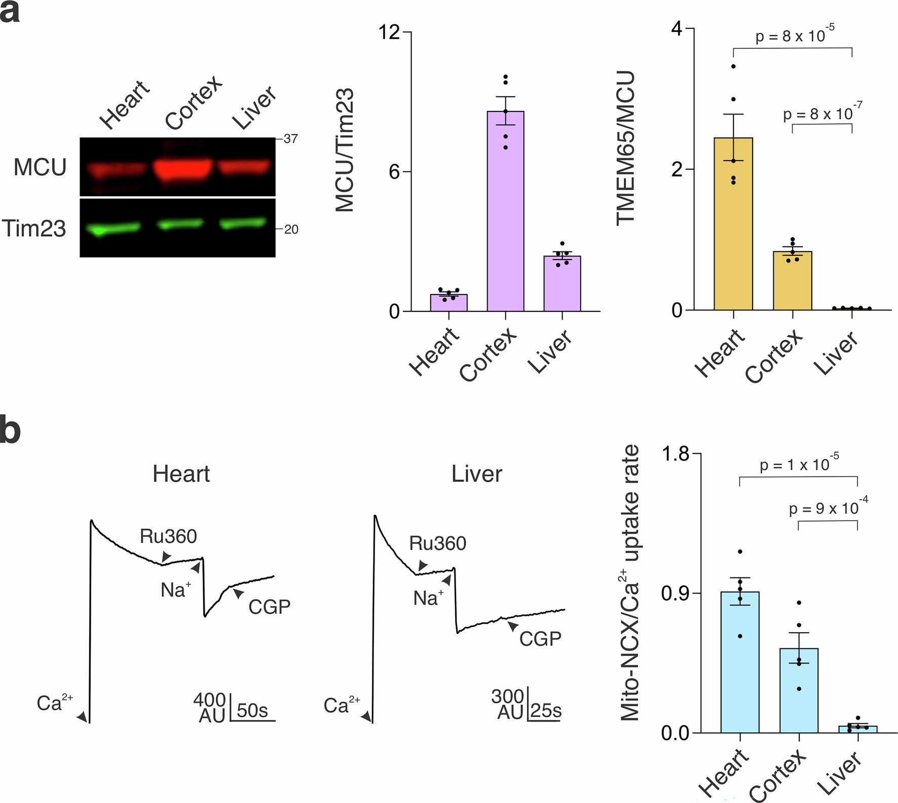
a, Expression of TMEM65 relative to MCU. Western blot analysis of MCU levels in various mouse tissues is shown on the left. Bar charts show quantification of MCU levels normalized to Tim23 (middle) and the ratio of TMEM65 (Western blot data presented in Fig. 1e) to MCU (right), both normalized to Tim23. Molecular weight marker unit: kDa. b, Mito-NCX and mitochondrial Ca2+ uptake in mouse tissues. Calcium green-5N fluorescence was used to measure external Ca2+ in isolated mitochondria. The addition of 20 mM NaCl caused a sharp signal drop (reason unclear), followed by Ca2+ efflux mediated by mito-NCX. Hepatic mitochondria exhibited no mito-NCX activity, as indicated by the lack of response to CGP-37157. Bar chart (right) compares the ratio of mito-NCX rate to Ca2+ uptake rate across tissues, correlating with the TMEM65 to MCU expression ratio (panel a, right). Data are presented as mean ± SEM. Statistical analysis was performed using unpaired, two-tailed t-test. All experiments in this figure were performed with 5 independent biological replicates.